还剩3页未读,
继续阅读
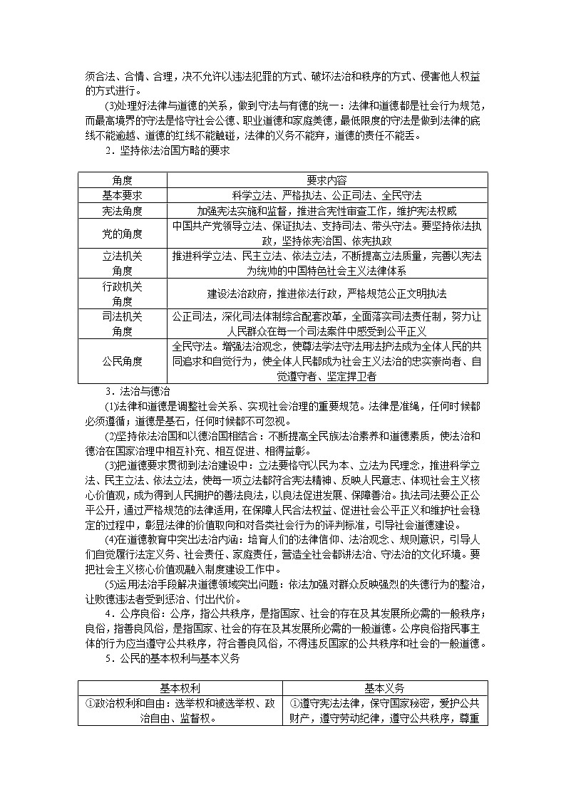
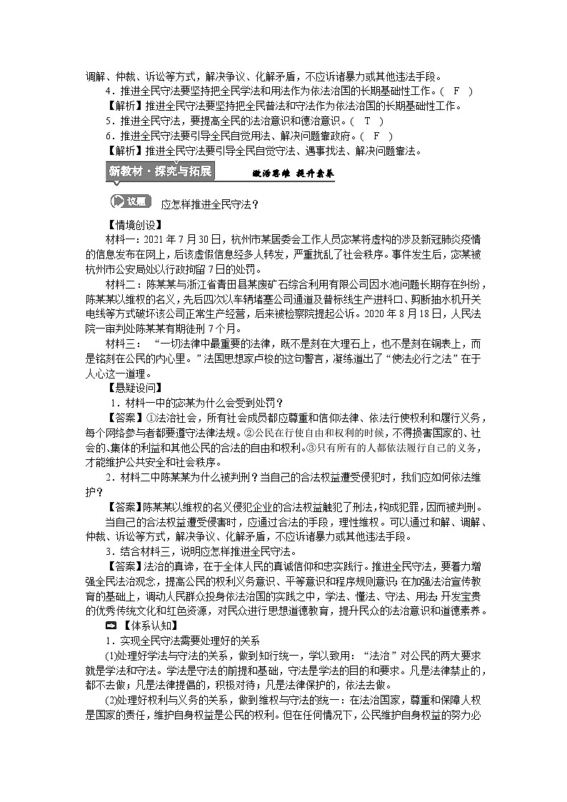
高中政治 (道德与法治)人教统编版必修3 政治与法治全民守法优秀学案设计
展开相关学案
人教统编版必修3 政治与法治全民守法导学案:
这是一份人教统编版必修3 政治与法治全民守法导学案,共9页。学案主要包含了全民守法的内涵,推进全民守法等内容,欢迎下载使用。
高中政治 (道德与法治)人教统编版必修3 政治与法治全民守法导学案:
这是一份高中政治 (道德与法治)人教统编版必修3 政治与法治全民守法导学案,共6页。
人教统编版必修3 政治与法治第三单元 全面依法治国第九课 全面依法治国的基本要求全民守法导学案:
这是一份人教统编版必修3 政治与法治第三单元 全面依法治国第九课 全面依法治国的基本要求全民守法导学案,共5页。学案主要包含了素养目标等内容,欢迎下载使用。

