













人教统编版必修3 政治与法治全民守法课前预习课件ppt
展开9.4全民守法 教案
【课标要求】
搜集资料,阐述全民守法的基本要求
【教材分析】
第四框“全民守法”,讲述全民守法的内涵、原则以及推进全民守法的具体要求。这四框都是从是什么、为什么、怎么做三个层面展开论述的。
第四框“全民守法”以一个“探究与分享”导入,包括两目。
“探究与分享”介绍了我国的守信联合激励和失信联合惩戒制度﹐阐释了诚信守法带来的积极影响和因失信受到的限制、引导学生探究推进全面诚信守法的路径,理解全民诚信守法的重要意义、培养学生的诚信守法意识。
第一目“全民守法的内涵”,阐述全民守法的含义,阐释推动全民守法的目标,介绍全民法的原则,即依法行使权利、依法履行义务、依法维护自己的正当权益;
第二目“推进全民守法”,阐述推动全民守法要着力增强全民法治观念,调动人民群众投身依法治国实践的积极性和主动性,不断加强公民道德建设等。
【教学目标】
- 理解全民守法的基本内涵;
- 理解全民守法的原则;
- 理解如何推进全民守法。
【核心素养】
1.政治认同:深刻领会全面推进依法治国,必须推进全民守法,认同全民守法是为了更好的保障人民群众的利益,支持全民守法;
2.法治意识:学法懂法尊法守法用法,对推进全民守法提出自己的建议。
3.公共参与:明确公民在日常生活中,要依法行使权利,切实履行义务,为法治中国贡献力量。
4.科学精神:理解全民守法的内涵、意义、要求,提高全民守法的自觉性。
【教学难点】理解全民守法的要求和推进全面守法的措施,
【教学方法】理解全民守法的内涵和意义
【教学过程】
导入新课:漫画导入
教师:近年来,网络暴力事件层出不穷、危害严重、影响恶劣…..那么,网络暴力有哪些危害呢?实施网络暴力违法吗?今天的课,我们就从网络暴力说起。
新课讲授:出示课题和目录——全民守法
总议题:全民守法 建设美好和谐家园 ——从网络暴力说起
议题1:什么是全民守法?————从网络暴力的危害中体会
议题2:为什么要全民守法? ————全民守法 建设法治中国
议题3:如何推进全民守法? ——推进全民守法 共建和谐家园
第一幕:全民守法的内涵
议题1:什么是全民守法?————从网络暴力的危害中体会
探究活动一:观看视频《“德阳安医生自杀”案》
探究问题:网络暴力有哪些危害?结合教材内容分析“德阳安医生自杀”案给我们哪些启示?
学生讨论回答:结合教材关于新时代党建总要求进行梳理回答。
教师活动:点评学生的回答,引导学生纠正、补充,形成较完整的答案。
教师总结:提取视频关键信息 分析回答探究问题
提取视频关键信息:这是一场因泳池“碰撞”冲突引发的自杀事件。2018年夏天,安医生夫妇与13岁初中生刘嘉(化名)在泳池里发生冲突后,调解无果,两家矛盾升级,孩子家长把泳池监控视频提供给媒体,安医生夫妇的信息随即被人肉,陷入了舆论漩涡。
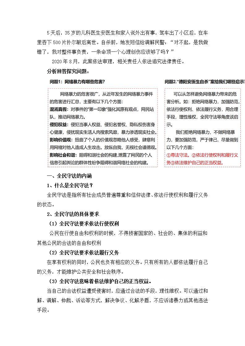
5天后,35岁的儿科医生安医生和家人说外出有事,驾车出了小区后,在车里吞下500片扑尔敏后离世。自杀前,她发短信给调解民警:“对不起,是我做错了,我对整件事负责,一条命顶一个心理创伤应该够了吗?”
2020年8月,此案依法审理,相关责任人依法追究法律责任。
分析回答探究问题:
一、全民守法的内涵
1、什么是全民守法?
全民守法是指所有社会成员普遍尊重和信仰法律、依法行使权利和履行义务的状态。
2、全民守法的具体要求
(1)全民守法要求依法行使权利
公民在行使自由和权利的时候,不得损害国家的、社会的、集体的利益和其他公民的合法的自由和权利
(2)全民守法要求依法履行义务
在享有权利的同时,公民也负有相应的义务。只有所有的人都依法履行自己的义务,才能维护公共安全和社会秩序。
(3)全民守法意味着依法维护自己的正当权益。
当自己的合法权益遭受侵害时,应通过合法的手段,理性维权。可以通过和解、调解、仲裁、诉讼等方式,解决争议、化解矛盾,不应诉诸暴力或其他违法手段。
名词点击:和解、调解、仲裁、诉讼
议题2:为什么要全民守法? ————全民守法 建设法治中国
探究活动二:观看视频《全民守法 建设法治中国》
探究问题:你怎样理解全民守法的重要性?怎样才能做到人人尊法、守法?法治力量深入人心意味着什么?
学生回答:
教师总结:整理分析回答探究问题结果
3、全民守法的重要性
①增强全社会厉行法治的积极性和主动性。
②形成守法光荣、违法可耻的社会氛围。
③使全体人民都成为社会主义法治的忠实崇尚者、自觉遵守者、坚定捍卫者。
第二幕:推进公正司法
议题3:如何推进全民守法? ——推进全民守法 共建和谐家园
探究活动三:观看视频《全民守法 共建和谐家园》
探究问题:结合视频分析如何推进全民守法?
学生讨论回答:结合教材关于新时代党建总要求进行梳理回答。
教师活动:点评学生的回答,引导学生纠正、补充,形成较完整的答案。
教师总结:提取视频关键信息 分析回答探究问题
二、推进全民守法
1、增强全民法治观念,
要着力增强全民法治观念,坚持把全民普法和守法作为依法治国的长期基础性工作,深入开展法治宣传教育,树立宪法法律至上、法律面前人人平等的法治理念,引导全民自觉守法、遇事找法、解决问题靠法。
2、调动人民群众投身依法治国实践的积极性和主动性
推进全民守法,要调动人民群众投身依法治国实践的积极性和主动性,使尊法守法成为全体人民的共同追求和自觉行动。
3、加强公民道德建设,弘扬中华优秀传统文化
要不断加强公民道德建设,弘扬中华优秀传统文化,增强法治的道德底蕴,强化规则意识,倡导契约精神,弘扬公序良俗,引导人们自觉履行法定义务、社会责任、家庭责任。
名词点击:公序、良俗
公序,指公共秩序,是指国家社会的存在及其发展所必需的一般秩序;
良俗,指善良风俗,是指国家社会的存在及其发展所处需的般道德。公序良俗指民事主体的行为应当遵守公共秩序,符合善良风俗,不得违反国家的公共秩序和社会的一般道德。
知识整合:科学立法、严格执法、公正司法、全民守法的关系
实现全面依法治国的目标,必须做到科学立法、严格执法、公正司法、全民守法。在推进法治中国建没的进程中,这四个方面密切联系,相辅相成,缺一不可。
本课小结:
政治 (道德与法治)必修3 政治与法治全民守法精品ppt课件: 这是一份政治 (道德与法治)必修3 政治与法治全民守法精品ppt课件,文件包含人教统编版高中政治必修三94《全民守法》课件pptx、人教统编版高中政治必修三94《全民守法》教案docx等2份课件配套教学资源,其中PPT共28页, 欢迎下载使用。
人教统编版必修3 政治与法治第三单元 全面依法治国第九课 全面依法治国的基本要求全民守法精品ppt课件: 这是一份人教统编版必修3 政治与法治第三单元 全面依法治国第九课 全面依法治国的基本要求全民守法精品ppt课件,文件包含94全民守法课件人教统编版道法必修3政治与法治pptx、94《全民守法》教学设计人教统编版道法必修3政治与法治docx、941上海辟谣平台别再拿抗原检测试剂盒做“实验”mp4、942今天是第七个全民国家安全教育日_高校普法宣传活动形式多样mp4等4份课件配套教学资源,其中PPT共24页, 欢迎下载使用。
高中政治 (道德与法治)人教统编版必修3 政治与法治全民守法课文配套ppt课件: 这是一份高中政治 (道德与法治)人教统编版必修3 政治与法治全民守法课文配套ppt课件,共40页。PPT课件主要包含了全民守法的内涵,什么是全民守法,推进全民守法等内容,欢迎下载使用。