






























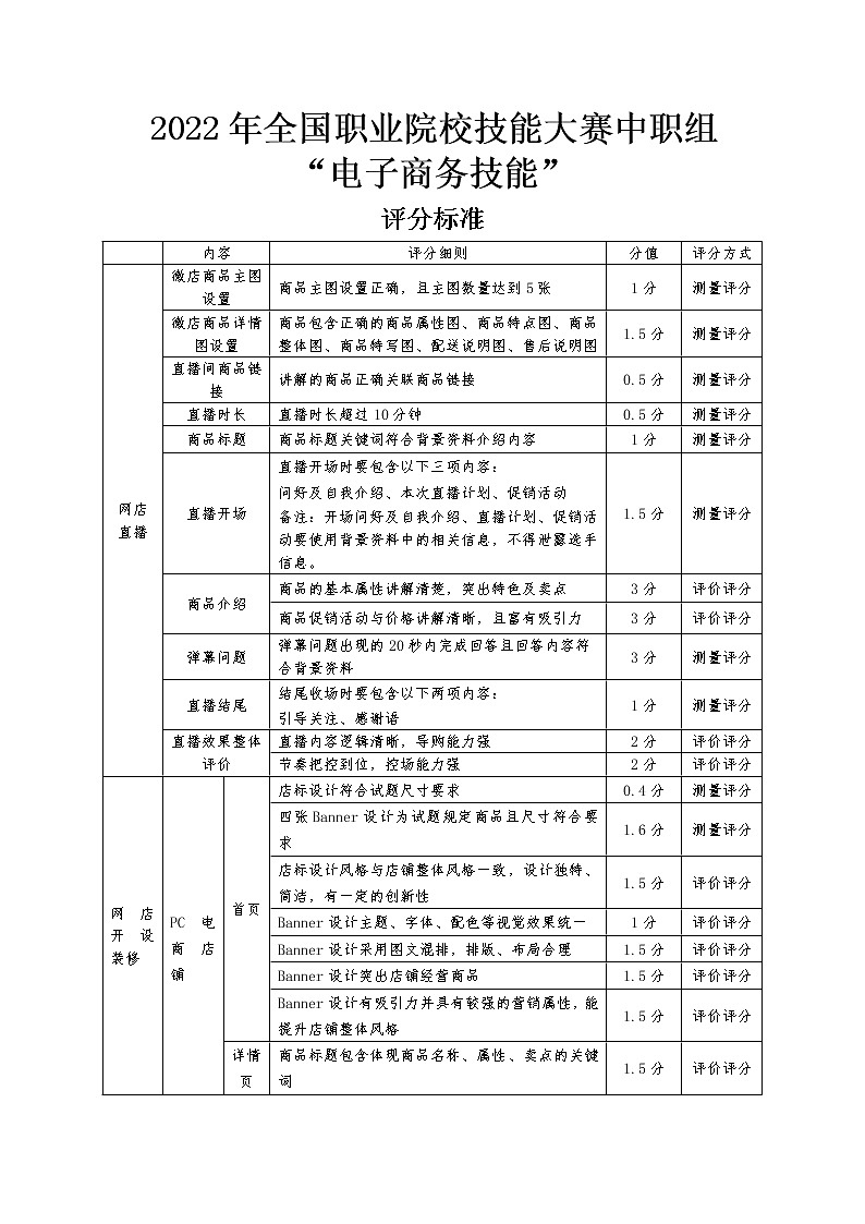
2022年全国职业院校技能大赛中职组 电子商务技能赛项模拟赛题(word版)
展开2022年全国职业院校技能大赛中职组
“电子商务技能”
第7套赛卷
一、网店直播
(一)赛题立意
随着数字经济模式的发展,直播的影响力不断扩大,市场对相关人才需求也在不断增加。直播作为一种新媒体手段,引领了很大一部分的网络流量。直播人才培养既是市场化需求,也是新时代的需要。
网店直播模块紧跟产业发展趋势和电商直播行业人才需求,对接网店直播相关岗位(群),及时将产业发展的新动向、新技术、新工艺、新规范纳入竞赛内容;并立足课堂教学,通过大赛资源转化补充课堂教学内容,将课程教学和职业技能竞赛进行融合,以赛促教、以赛促学,完善教学评价考核方式。
网店直播模块内容设计注重知识、技能、素养相互衔接,考察选手的卖点提炼能力、直播策划能力、直播讲解能力、节奏把控能力、商品推销能力以及临场应变能力。通过竞赛,全面考察选手的各项综合能力,让选手掌握网店直播的核心技能,助力直播行业人才的培养与发展。
(二)情境创设
小苏经营一家网店,店铺名称是“苏苏生活馆”。主要销售箱包皮具,比如零钱包、运动臂包、背包等商品。由于商品质量上乘,性价比也比较高,店铺回头客很多,所以日常销量还是不错的。马上就要到“年货节”了,小苏打算进行一次直播,精心挑选了两款福利商品,回馈店铺的新老粉丝。
请你以小苏的身份,根据背景介绍以及商品资料,在2小时内策划一场10分钟的直播,并进行直播演示。
两款商品的介绍如下:
1、零钱包
零钱包是人们用于携带零钱、银行卡、信用卡或其他小件物品的小箱包,通常有巴掌大小。零钱包的材质有皮制、帆布、涤纶、尼龙、棉麻等,如今零钱包除了以上作用外还可以作为随身装饰品。
2、运动臂包
运动臂包是运动时系在手臂上的包,又称为手臂带。广义上而言,只要系在手臂上基本都可称为手臂包。运动臂包是可以携带手机、钥匙、门卡、现金等小物件的必备用品,在解放你双手的同时,还可以随时方便地接听电话、听音乐。
(三)任务设计
1、直播策划及准备
根据背景资料,策划直播流程及时长、设计直播相关话术,并做好相关准备。
(1)直播商品购买页面设置
要求:根据背景资料,为两款直播商品各选择5张主图以及6张详情描述图,并为每款商品设置符合背景资料介绍的标题。
(2)直播流程及时长策划
要求:按照规定顺序直播商品,直播时长要达到10分钟。
(3)直播商品链接关联
要求:讲解的商品正确关联商品链接。
2、直播实施
直播画面始终围绕主播或竞赛商品,画面清晰明亮;直播过程中没有10秒以上的卡顿、冷场。
(1)直播开场
要求:包含问好及自我介绍、本次直播计划、促销活动三项内容。
(2)商品介绍
要求:有商品属性、特色、卖点的介绍,有商品日常价格、直播促销价的说明,有商品的特写展示。同时,要回答弹幕中出现的相关问题,回答内容要与背景资料一致。
(3)直播结尾
要求:结尾需要包含引导关注、感谢语两项内容。
(四)赛题答案
1、在规定的时间内,完成5张商品主图以及6张商品详情图的设置,按时上架商品链接,直播时长达到10分钟。
2、根据给定的商品资料,完成2个包含商品核心词、属性词、营销词等且符合背景资料描述的标题。
3、根据给定的人设及商品资料,进行直播策划,完成一场包含直播开场、商品介绍、直播收尾、弹幕问题回答的完整直播,直播内容逻辑清晰、节奏把控到位,主播导购能力强、控场能力强;直播开场包含问好、自我介绍、本次直播计划及促销活动;商品介绍包含基本属性、特色、卖点、促销活动及价格;弹幕问题回答准确及时;直播收尾包含引导关注和结束语。
二、网店开设装修
(一)赛题立意
随着电子商务的快速发展,网络零售份额不断增加,网购已成为主流的购物方式。传统企业转型升级,逐渐进驻各大电商平台,迅速抢占市场份额,电子商务领域竞争越来越激烈。通过网店装修能有效地展示店铺形象、传递品牌理念、展示商品信息、提升转化率。因此,网店装修的重要性不言而喻。
网店开设装修模块竞赛内容紧跟产业发展趋势和电子商务行业人才需求,对接网店装修相关岗位(群),及时将产业发展的新动向、新技术、新技能纳入竞赛内容。衔接1+X网店运营推广职业技能等级证书(初级)中网店装修工作领域的技能要求;通过大赛资源转化补充课堂教学内容,将课程教学和职业技能竞赛进行融合,以赛促教、以赛促学,完善教学评价方式。
网店开设装修模块竞赛内容根据企业的真实岗位工作内容,明确岗位职责,提炼核心职业能力要求,注重知识、技能、素养相互衔接。全面考察参赛选手的网店开设装修能力,对接企业人才需求,助力社会经济高质量发展。
(二)情境创设
店铺即将要销售零钱包、运动臂包、背包、卡包、胸包五款商品,现需设计五款商品的图片,其中零钱包、运动臂包、卡包、胸包四款商品只做Banner图,每款商品均提供素材图片,包括商品整体展示图、细节展示图等;背包这款商品需要做主图和详情页,提供素材图片,包括商品整体展示图、细节展示图、商品评价等。
五款商品的介绍如下:
1、零钱包
零钱包是人们用于携带零钱、银行卡、信用卡或其他小件物品的小箱包,通常有巴掌大小。零钱包的材质有皮制、帆布、涤纶、尼龙、棉麻等,如今零钱包除了以上作用外还可以作为随身装饰品。
2、运动臂包
运动臂包是运动时系在手臂上的包,又称为手臂带。广义上而言,只要系在手臂上基本都可称为手臂包。运动臂包是可以携带手机、钥匙、门卡、现金等小物件的必备用品,在解放你双手的同时,还可以随时方便地接听电话、听音乐。
3、背包
背包是背在背上的包,材质多样,包含真皮、塑料、涤纶、帆布、尼龙、棉麻等。根据用途不同分为电脑背包、运动背包、时尚背包、军用背包、登山包等,主要特点有方便携带、轻负重、耐磨佳等。
4、卡包
卡包的形式一般有两种,一种是翻页式,就像书页一样;另一种是旋转式。而在材质上,以真皮(动物皮)、仿真皮质的最为常见,就跟钱包一样,适合随身携带。卡包除了可以更方便快捷的管理各种卡,有的卡包还可以起到防辐射的功能,这样就可以避免卡片消磁带来的不便。
5、胸包
胸包是背在胸前的包,最大的优点就是取物方便,随时可以取用手机、相机、耳机、雨伞、水、休闲零食等,在既不失时尚的前提下,又能起到防盗的作用,非常适合在外出游玩时使用。
(三)任务设计
1、网店开设
按照系统流程开设店铺,设置店铺信息,包括店主姓名、身份证号、身份证复印件(大小不可超过150K)、银行账号、店铺名称、店铺主营、店铺特色、营业执照、店铺分类。背景材料如下表所示:
表1 背景材料信息
法人身份证号码
370605198012121111
企业银行结算账户
81601000
联系电话
15880978048
详细地址
浙江温州市将军桥勤奋小区3号楼
营业执照
913706023490154410
2、店标(Logo)、店招设计与制作
店标(Logo)、店招大小适宜、比例精准、没有压缩变形,能体现店铺所销售的商品,设计独特,具有一定的创新性。
(1)PC电商店铺要求
制作1张尺寸为230*70像素、大小不超过150K的图片作为店标;PC电商店铺不制作店招。
(2)移动电商店铺要求
制作1张尺寸为100*100像素、大小不超过80K的图片作为店标;制作1张尺寸为642*200像素、大小不超过200K的图片作为店招。
3、网店Banner设计与制作
Banner主题与店铺所经营的商品具有相关性;设计具有吸引力和营销导向;设计规格符合要求。
(1)PC电商店铺要求
制作4张尺寸为727*416像素、大小不超过150K的图片。
(2)移动电商店铺要求
制作4张尺寸为608*304像素、大小不超过150K的图片。
4、商品主图设计与制作
图片必须能较好地反映出该商品的功能特点、对顾客有很好的吸引力,保证图片有较好的清晰度,图文结合,文字不能影响图片的整体美观、不能本末倒置。
(1)PC电商店铺要求
制作4张尺寸为800*800像素、大小不超过200K的图片。
(2)移动电商店铺要求
制作4张尺寸为600*600像素、大小不超过200K的图片。
5、商品详情页设计与制作
商品描述中需包含商品信息(图片、文本或图文混排)、商品展示(图片)、促销信息、支付与配送信息、售后信息等。体现该商品的适用人群,及对该类人群有何种价值与优势;商品信息中可以允许以促销为目的宣传用语,但不允许过分夸张。
(1)PC电商店铺要求
运用HTML+CSS和图片配合对商品描述进行排版;建议使用Dreamweaver处理成HTML代码或者用Photoshop设计成图片后放入商品描述里添加。
(2)移动电商店铺要求
商品详情页所有图片总大小不能超过1536K;图片建议宽度为480~620像素、高度不超过960像素;当在图片上添加文字时,建议中文字体大于等于30号字,英文和阿拉伯数字大于等于20号字;若添加文字内容较多,可使用纯文本的方式进行编辑。
(四)赛题答案
1、PC电商店铺首页需根据给定的网店开设装修素材,结合背景资料及试题要求,设计并制作尺寸及数量符合规范的店标及Banner;Banner整体内容主题突出、风格统一、设计独特、排版布局合理,具有营销导向。
2、PC电商店铺详情页需根据给定的网店开设装修素材,结合背景资料及试题要求,设计并制作尺寸及数量符合规范的商品详情页图片;详情页需包含商品规格、配送、支付、售后、评价、适用人群等相关内容;商品主图设计美观、主题突出、具有营销导向,具有视觉冲击力。商品描述图片采用图文混排,能突出商品卖点,符合详情页设计逻辑。
3、移动电商店铺装修需根据试题要求,把PC电商店铺的内容准确无误的移植到移动电商店铺,内容完整、图片清晰,不存在缺项漏项。
4、移动电商店铺店招需根据给定的网店开设装修素材,结合背景资料及试题要求,设计并制作与店标搭配协调且能够突出店铺特色的店招图片。
三、网店客户服务
(一)赛题立意
随着网络购物的兴起,网店经营日益火爆。在网店经营各岗位中,客服是唯一能够跟客户直接沟通的岗位,覆盖售前、售中、售后各个环节,是决定网店发展的重要影响因素。在这样的背景下网店客服这一岗位越来越重要,已经成为网店经营过程中不可或缺的中坚力量。
网店客户服务模块竞赛内容紧跟产业发展趋势和电商行业人才需求,及时将产业发展的新动向、新技术、新工艺、新规范纳入竞赛内容;立足课堂教学,通过大赛资源转化补充课堂教学内容,将课程教学和职业技能竞赛进行融合,以赛促教、以赛促学,完善教学评价考核方式。
网店客户服务模块竞赛内容注重知识、技能、素养相互衔接,考察选手的智能客服问答配置、客户接待与沟通、客户交易促成、客户问题回复、客户异议处理等能力,突出专业特色,服务企业人才需求,助力电商行业的高质量发展。
(二)情境创设
店铺新上架零钱包、运动臂包、背包、卡包、胸包等商品,许多买家进入店铺进行浏览和选购,所以店铺客服十分忙碌。网店客服是网店直接接触客户的人员,对塑造网店形象,提高商品转化率、客单价、复购率,降低运营成本都起到重要作用。作为客服人员不仅要了解店铺及商品的基本信息,还要熟悉客户的购买心理,从客户的咨询内容挖掘客户需求,真正地为客户解决问题,与其他部门协作提高网店的运营效果。
解决客户问题所需的基本资料如下:
1、商品资料
(1)零钱包
这款零钱包面料采用16A帆布材质,里布采用桃皮绒材质,手感舒适且耐用。有米白色、黄色、蓝色等多种颜色可以选择,外侧印有卡通动漫图案,同时设有流苏花边,既可爱又时尚,十分适合年轻人使用。零钱包采用拉链闭合方式,可以随身携带,也可以放在自己的背包里,完全不用担心零钱丢失。这款零钱包容量超级大,可以同时容纳零钱、钥匙、银行卡等物品。
表2 零钱包信息
商品名称
零钱包
颜色
黄色、米白色、蓝色
风格
卡通
流行元素
印花
面料
帆布
里布
桃皮绒
适用人群
年轻人
闭合方式
拉链
形状
横款
(2) 运动臂包
该款运动手机臂包采用轻薄简约设计,做工精良,走线平整精致。运动臂包手感舒适,运动时臂包不磨手臂,且透气防水性好,可以避免运动时过多的汗水将臂包打湿。运动臂包外观时尚,让人戴上后运动更帅更有范。运动臂包容量合适,可以放下6.5英寸以内手机、银行卡、钥匙、耳机等;同时具有较好的稳固性,运动时不会滑落,不影响运动效果。
表3 运动臂包信息
商品名称
运动臂包
颜色
黑色
产地
中国
尺寸
16.5cm*8.5cm
形状
正方形
容量
6.5英寸以内手机
带子尺寸
24cm*5.5cm
适用场景
旅游、运动
适用性别
男女通用
(3)背包
这款背包选用“童趣”系列插画作为主要元素,呼应校园、都市中我们心底的童真,同时采用小熊图案的印花,萌趣十足。背包内具有超多隔层,可以同时容纳15英寸笔记本电脑、平板、手机等,十分适合学生或短期出行。背包采用YKK防爆性能拉链,同时具有强大的防水功能,有效保护背包里的笔记本等物品不被小雨淋湿。肩带采用“带宽加厚+独特肩带弧度”设计,背负时轻松又舒适。原价198元,促销价69.99元,数量有限,先到先得。
表4 背包信息
商品名称
双肩背包
质地
涤纶
闭合方式
拉链
风格
日韩
形状
竖款方形
箱包硬度
软
提拎部件类型
软把
是否防水
是
有无夹层
有
容纳电脑尺寸
15英寸
是否有背部缓冲棉
是
是否可折叠
是
(4)卡包
这是一款采用提花布艺制成的七彩小熊系列时尚英伦风小卡包,配有流苏拉链,简约精致、高档时尚,有英伦白、英伦宝蓝、校服咖、红色、英伦黑等多种颜色。本品有20卡片位、2证件位,可放入驾驶证、行驶证,一包多用,轻便出行。它采用防尘塑料袋封装,致力于给您良好的购物体验。日常售价56元,现在下单仅需29.9元。
表5 卡包信息
商品名称
卡包
材质工艺
软面
里料材质
棉
闭合方式
拉链
形状
横款
内部结构
零钱位、证件位、卡位
风格
英伦风
颜色
英伦白、英伦宝蓝、校服咖、红色、英伦黑
适用人群
青年
(5) 胸包
这款胸包宽33cm高17cm厚18cm,具有单肩、斜跨多种背法,颜色丰富,搭配小牛挂件和徽章,时尚潮流。本品采用防水面料,森系简约百搭款式,旅行、逛街皆可。胸包设计人性化,左右各有背带环,左右肩随意切换,打开旁边卡扣,即可变成三角包,内部容量超大,可收纳手机、雨伞、iPad、充电宝、饮料等。现在下单有小牛挂件和徽章相送。
表6 胸包信息
商品名称
胸包
质地
尼龙布
颜色
黑色、白色、灰色、绿色
风格
街头潮流
形状
竖款方形
有无夹层
有
适用对象
青年
箱包硬度
软
容纳电脑尺寸
8英寸
2、店铺服务
(1)关于商品
本店图片全部真实拍摄,我们已经尽量将色差调到最小,但由于拍摄角度、拍摄光线、显示器不同,难免会和实物有轻微色差,请您谅解。本店尺寸为手工测量,误差在1cm内属于正常范围。商品采用防尘塑料袋封装,皮革的味道或许还没完全消散,亲使用几天后就会慢慢散去。商品自拍下之日起,七天之内出现降价,都可以退回差价。店铺所有商品均有正品保障,假一赔三。
商品支持花呗支付,在提交订单的时候选择付款方式为花呗,然后选择您要分期还款的期数,一般是3/6/12期,提交后使用花呗额度全额支付货款。在确认收货之后的下个月开始按照之前选择的分期数来还款到花呗额度。使用花呗分期,需要订单金额满100元以上,并且花呗额度在商品价格以上。
(2)关于发票
1)发票类型:凡是在本店购物均可开具正规增值税普通发票,享受全面的售后保障,本店提供两种发票,电子发票与纸质发票,下单时客户可以任意选择一种,本店默认电子发票。电子发票会在确认收货后的3-5个工作日开出,届时可下载查阅或保存。
2)金额:所有订单均按照实际付款金额开具正规发票,若您使用了优惠券,发票金额将不包括优惠券部分。
3)抬头和内容:发票抬头由客户在提交订单时填写,若未填写,默认为“个人”,发票内容为订购商品明细,不支持修改为其他。
4)退货需要持有发票,请务必妥善保管。
(3)关于快递
1)发货周期:正常情况下会在您支付订单成功后72小时内为您配货发货;如遇商品预售(预定)、节假日、大促等情况,发货日期以商品页面标注的日期或平台规则为准。
2)选择快递:本店默认发申通快递,全国包邮(除香港、澳门、台湾地区以外的中国所有省、直辖市和自治区)。如果您所在的地区不在快递收送范围,您可以直接联系在线客服协商快递要求。
3)物流送达时效:已发货的订单在您已买到宝贝里可以查询到对应的物流单号,如果您想了解商品运输进程和大约到货时间,可以联系申通电话客服进行咨询、督促配送速度。
4)申通快递客户服务热线:95543。
(4)关于退换货政策
对所售商品(特殊说明商品除外)提供7天(含)退货、15天(含)质量问题换货和保修服务,同时免费提供退货运费险服务。如果您还有其他疑问,请咨询客服。活动期间,抢购商品的订单信息(收件人、地址、电话等)、商品属性(商品尺寸、颜色等)不支持更改。非活动期间,订单信息(收件人、地址、电话)可以联系客服协商。
关于退回商品是否满足入库标准的判断:首先,您需要按照程序向店铺提出申请,我们会尽快为您审核。退换货申请初审通过后,请您尽快将必要物品寄回,仓库在确认物件齐全且符合退换货标准后进行入库,并换新或退款。不同退换货场景下需要寄回的物品请参照下表:
表7 退换货信息
退换货场景
寄回清单
退货
商品质量问题
有问题商品、说明书、赠品配件
物流货损、缺件、发错货
原包裹退回(请当场拒收)
客户个人原因
商品、说明书、赠品配件
换货
商品质量问题
有问题商品、说明书、赠品配件
物流损坏或错发商品
包裹退回(请当场拒收)
说明:
1)退货需寄回发票,换货无需寄回发票。
2)发票、说明书等凭证不能进行涂改。
3)商品的完整标配指原厂包装内的配件、保修卡等。
4)赠品指价格为零的赠送商品。
3、常见问题解答
(1)Q:在吗?
A:欢迎光临,很高兴为您服务,有什么需要帮助的吗?
(2)Q:这款零钱包有什么颜色?
A:您好,我们店里这款零钱包有米白色、黄色、蓝色等多种颜色可以选择。
(3)Q:商品降价了可以退差价吗?
A:您好,我们是支持保价的,商品自拍下之日起,七天之内出现降价,都可以退回差价。
(4)Q:胸包容量大吗?
A:您好,我们店里这款胸包内部容量超大,可收纳手机、雨伞、iPad、充电宝、饮料等。
(5)Q:请问零钱包是什么材质的?
A:您好,我们家的零钱包面料采用16A帆布材质,里布采用桃皮绒材质,手感舒适且耐用,请放心购买。
(6)Q:怎么知道我买的商品到哪了?
A:您好,已发货的订单在您已买到宝贝里可以查询到对应的物流单号,如果您想了解商品运输进程和大约到货时间,可以联系申通电话客服进行咨询、督促配送速度。
(7)Q:可以分期付款吗?
A:您好,目前店铺支持花呗支付,您在提交订单的时候选择付款方式为花呗,然后选择您要分期还款的期数,一般是3/6/12期,提交后使用花呗额度全额支付货款。在您确认收货之后的下个月开始按照您之前选择的分期数来还款到花呗额度。使用花呗分期,需要订单金额满100元以上,并且您的花呗额度在商品价格以上哦。
(8)Q:请问咱们这款运动臂包能放下多大的手机?
A:您好,我们这款运动臂包容量合适,可以放下6.5英寸以内手机、银行卡、钥匙、耳机等。
(9)Q:发票上的金额是怎么定的?
A:您好,所有订单均按照实际付款金额开具正规发票,若您使用了优惠券,发票金额将不包括优惠券部分。
(10)Q:活动期间,抢购后是否支持修改订单信息?
A:您好,活动期间,抢购商品的订单信息(收件人、地址、电话等)、商品属性(商品尺寸、颜色等)不支持更改。非活动期间,订单信息(收件人、地址、电话)可以联系客服协商。
(11)Q:背包可以折叠吗?
A:您好,可以的。
(12)Q:发票抬头能开个人的吗?
A:您好,发票抬头由您在提交订单时填写,若未填写,默认为“个人”,发票内容为订购商品明细,不支持修改为其他哦。
(13)Q:这款卡包容量大吗?
A:您好,这款卡包有20卡片位、2证件位,可放入驾驶证、行驶证,一包多用,轻便出行。
(14)Q:请问我发票找不到了,影响换货吗?
A:您好,换货是不需要提供发票的。
(15)Q:什么时候发货?
A:您好,您下单后系统就会开始争分夺秒的为您加紧处理,正常情况下会在您支付订单成功后72小时内为您配货发货;如遇商品预售(预定)、节假日、大促等情况,发货日期以商品页面标注的日期或平台规则为准。
(16)Q:卡包有活动吗?
A:您好,这款卡包日常售价56元,现在下单仅需29.9元哦。
(17)Q:这是正品吗?
A:您好,我们店铺所有商品均有正品保障,假一赔三,请您放心购买哦。
(18)Q:背包能放下多大的电脑?
A:您好,这款背包内具有超多隔层,可以同时容纳15英寸笔记本电脑、平板、手机等。
(19)Q:请问运动臂包防水吗?
A:您好,这款运动臂包具备良好的透气防水功能,可以避免运动时过多的汗水将臂包打湿,让手臂毛孔更好的呼吸,可以放心购买哦。
(20)Q:你们开发票吗?
A:您好,凡是在本店购物均提供正规增值税普通发票,享受全面的售后保障,本店提供两种发票,电子发票与纸质发票,下单时客户可以任意选择一种,本店默认电子发票。
(21)Q:请问胸包有赠品吗?
A:亲,现在下单购买的话,我们有小牛挂件和徽章相送。
(22)Q:这个背包肩带会勒肩吗?
A:您好,这款背包肩带采用“带宽加厚+独特肩带弧度”设计,背负时轻松又舒适。
(23)Q:我收到拍下的商品了,为什么没有发票?
A:您好,本店默认电子发票,会在确认收货后的3-5个工作日开出,届时可下载查阅或保存。
(24)Q:背包有活动吗?
A:您好,这款背包原价198元,促销价69.99元,数量有限,先到先得。
(25)Q:卡包是什么颜色?
A:您好,这是一款采用提花布艺制成的七彩小熊系列时尚英伦风小卡包,配有流苏拉链,简约精致、高档时尚,有英伦白、英伦宝蓝、校服咖、红色、英伦黑等多种颜色。
(26)Q:发什么快递?
A:您好,本店默认发申通快递,全国包邮(除香港、澳门、台湾地区以外的中国所有省、直辖市和自治区)。如果您所在的地区不在快递收送范围,您可以直接联系在线客服协商快递要求。
(27)Q:胸包是多大尺寸?
A:您好,这款胸包宽33cm高17cm厚18cm。
(28)Q:背包防水吗?
A:您好,这款背包采用YKK防爆性能拉链,同时具有强大的防水功能,有效保护背包里的笔记本等物品不被小雨淋湿。
(29)Q:如果收到后不喜欢可以退换货吗?
A:您好,我们店铺对所售商品(特殊说明商品除外)提供7天(含)退货、15天(含)质量问题换货和保修服务,同时免费提供退货运费险服务。
(30)Q:零钱包可以随身携带吗?
A:您好,这款零钱包采用拉链闭合方式,可以随身携带,也可以放在自己的背包里,完全不用担心零钱丢失。
(三)任务设计
1、客户问题回复
根据商品资料、店铺服务、常见问题解答设置快捷回复;根据客户咨询的不同内容,分析客户的需求,结合背景资料的内容进行回复。
2、客户异议处理方案制定
根据客户提出的异议,分析异议产生的原因,结合背景资料以及客户异议处理的流程和技巧,制定客户异议处理方案。
(四)赛题答案
1、根据买家咨询的相关内容,分析买家的需求,能够准确匹配标准话术进行回复。
2、根据客户提出的异议,准确分析客户异议的原因,结合背景资料的内容,整理异议处理话术,有效处理客户问题,以提高客户满意度。
四、网店推广
(一)赛题立意
2021年10月,中共中央办公厅、国务院办公厅印发了《关于推动现代职业教育高质量发展的意见》,提出了坚持立德树人、德技并修,推动思想政治教育与技术技能培养融合统一;坚持面向实践、强化能力,让更多青年凭借一技之长实现人生价值。如今新趋势、新业态、新职业层出不穷,推广人员必须要主动转型,顺应时代潮流,努力使自己成为具有多种维度思维和综合型能力的创新型、应用型、技能型人才。
本模块紧跟产业发展趋势和行业人才需求,及时将产业发展的新动向、新技术、新工艺、新规范纳入竞赛内容,对接搜索引擎推广、信息流推广相关岗位(群);衔接1+X网店运营推广职业技能等级证书(中级)中SEO优化、SEM推广、信息流推广三大工作领域的技能要求;并立足课堂教学,通过大赛资源转化补充课堂教学内容,将课程教学和职业技能竞赛进行融合,以赛促教、以赛促学,完善教学评价考核方式。
(二)情境创设
在给定的推广资金内,为一家经营箱包皮具的店铺进行一个周期的推广活动。需根据系统给定的资源分析,分析店铺内的商品、买家搜索需求与搜索习惯、买家特征,根据分析结果与掌握的专业知识制定直通车推广策略、钻石展位营销策略、标题优化策略,通过直通车推广获得竞价排名,获得更多的展现量、点击量、成交量,在推广过程中能够采用合理的推广策略提高关键词质量分,降低关键词点击花费。通过钻石展位营销定位精准人群,锁定优质资源位,为店铺带来精准流量,增加商品的展现量、点击量、成交量。直通车推广与钻石展位营销的目的是通过有限的花费获得更多的点击量与成交量。直通车推广与钻石展位营销结束后,需要进行标题优化,通过标题优化提高商品的自然排名,获得更多的展现机会,提高标题优化得分。
1、 商品背景
(1)零钱包
这款零钱包面料采用16A帆布材质,里布采用桃皮绒材质,手感舒适且耐用。有米白色、黄色、蓝色等多种颜色可以选择,外侧印有卡通动漫图案,同时设有流苏花边,既可爱又时尚,十分适合年轻人使用。零钱包采用拉链闭合方式,可以随身携带,也可以放在自己的背包里,完全不用担心零钱丢失。这款零钱包容量超级大,可以同时容纳零钱、钥匙、银行卡等物品。
(2)运动臂包
该款运动手机臂包采用轻薄简约设计,做工精良,走线平整精致。运动臂包手感舒适,运动时臂包不磨手臂,且透气防水性好,可以避免运动时过多的汗水将臂包打湿。运动臂包外观时尚,让人戴上后运动更帅更有范。运动臂包容量合适,可以放下6.5英寸以内手机、银行卡、钥匙、耳机等;同时具有较好的稳固性,运动时不会滑落,不影响运动效果。
(3)背包
这款背包选用“童趣”系列插画作为主要元素,呼应校园、都市中我们心底的童真,同时采用小熊图案的印花,萌趣十足。背包内具有超多隔层,可以同时容纳15英寸笔记本电脑、平板、手机等,十分适合学生或短期出行。背包采用YKK防爆性能拉链,同时具有强大的防水功能,有效保护背包里的笔记本等物品不被小雨淋湿。肩带采用“带宽加厚+独特肩带弧度”设计,背负时轻松又舒适。原价198元,促销价69.99元,数量有限,先到先得。
(4)卡包
这是一款采用提花布艺制成的七彩小熊系列时尚英伦风小卡包,配有流苏拉链,简约精致、高档时尚,有英伦白、英伦宝蓝、校服咖、红色、英伦黑等多种颜色。本品有20卡片位、2证件位,可放入驾驶证/行驶证,一包多用,轻便出行。它采用防尘塑料袋封装,致力于给您良好的购物体验。日常售价56元,现在下单仅需29.9元。
(5)胸包
这款胸包宽33cm高17cm厚18cm,具有单肩、斜跨多种背法,颜色丰富,搭配小牛挂件和徽章,时尚潮流。本品采用防水面料,森系简约百搭款式,旅行、逛街皆可。胸包设计人性化,左右各有背带环,左右肩随意切换,打开旁边卡扣,即可变成三角包,内部容量超大,可收纳手机、雨伞、iPad、充电宝、饮料等。现在下单有小牛挂件和徽章相送。
(6)钥匙包
这款多功能钥匙包是钥匙扣和钱包的结合体,钥匙包里面有大小组合钥匙扣,充分考虑不同形状的钥匙,还有放置名片和卡片的小隔层,使人出行更加方便。它采用定制的可拆卸五金挂钩,结实耐用;包体采用精密车缝线包边处理,使卡位的使用更加有序方便;采用定制拉链,经过多次人工检测,从不卡齿。
2、 推广环境
(1)数据分析环境
1)店铺宝贝
商品标题:30个汉字,60个字符。
商品描述:商品详情描述信息。
商品属性:商品详细属性资料。
所属类目:当前商品所属类目。
商品推广前展现量:当前宝贝被买家看到的次数。
商品推广前点击量:当前宝贝被点击的次数。
商品推广前点击率:推广前商品的点击率=推广前商品点击量/推广前商品展现量。
商品推广前成交量:当前宝贝被拍下并成功交易的次数。
商品推广前转化率:推广前商品转化率=推广前商品成交量/推广前商品点击量。
2)关键词分析
搜索词:即买家搜索关键词。
关键词搜索人气:以展现量为主反应该关键词的搜索热度。
关键词点击率:点击率=点击量/展现量,即关键词带来的点击率。
关键词转化率:转化率=总成交笔数/点击量,关键词带来的成交转化率。
关键词竞争指数:反应该关键词的竞争热度。其中付费推广得到的流量为关键词总流量的50%。
注:系统内所有计算,均遵循四舍五入原则。
3)热搜词分析
热搜词分析:查询某些地区的热搜词。
展现增长指数是指该关键词在查询地区大于其他地区展现量的指数表示,指数越大,说明该关键词在查询地区的展现机会越大。
点击率增长指数是指该关键词在该地区大于其他地区点击率的指数表示,指数越大,说明该关键词在查询地区的点击的概率越大。
4)时间流量分析
展现指数:查询一周内每一天每个时间点的展现指数,查看每天展现指数的变化趋势,指数越大,展现量越高。
点击率转化率指数:查询一周内每一天每个时间点的点击率指数和转化率指数,查看每天展现指数的变化趋势,指数越大,点击率和转化率越高。
5)地域流量解析
查看不同类目不同地域的展现指数,展现指数越大,展现量越大。可以通过地图与条状图两种形式查看,地图颜色越深,展现指数越大;条状图越满,展现指数越大。
6)店铺访客
店铺曝光访客数:统计周期内店铺曝光的人数。
店铺搜索访客数:统计周期内搜索店铺的人数。
店铺点击访客数:统计周期内点击店铺的人数。
店铺收藏人数:统计周期内收藏店铺的人数。
商品曝光访客数:统计周期内商品曝光的人数。
商品搜索访客数:统计周期内搜索商品的人数。
商品点击访客数:统计周期内点击商品的人数。
商品收藏人数:统计周期内收藏商品的人数。
商品加购人数:统计周期内将商品加入购物车的人数。
商品下单人数:统计周期内产生下达行为的人数。
商品支付人数:统计周期内支付商品订单的人数。
7)钻展出价分析
店铺展位:推广整个店铺时的资源位。
宝贝展位:单个宝贝推广时的资源位。
CPM:按千次展现付费。
CPC:按点击付费。
按照不同类型展位不同付费方式查询最低出价、平均出价、建议出价。
最低出价:该展位按CPC或CPM付费时所有卖家的最低出价。
平均出价:该展位按CPC或CPM付费时所有卖家的平均出价。
建议出价:该展位按CPC或CPM付费时的建议出价。
(2)直通车环境
1)推广计划
推广计划:可在推广计划下管理自己的推广单元。
计划类型:标准计划、智能计划。
标准计划新建个数:无限制。
智能计划新建个数:无限制。
投放时间:设置投放时间,不选择不投放。
投放地域:设置投放区域,不选择不投放。
设置限额:设置推广计划的计划消耗上限。
智能计划营销场景:会根据营销场景自动采买合适的流量,系统根据营销场景自动推广关键词,分为宝贝测款、日常销售、活动场景三种。
宝贝测款:系统相对均匀地为测款宝贝快速获取流量,以便短时间内得到测款结果。智能匹配的关键词偏向于展现量、点击率高于平均水平的关键词。
日常销售:更适合日常销售宝贝推广,在流量的选择上会更偏向于高点击与高成交流量。智能匹配的关键词偏向于点击量、成交率高于平均水平的关键词。
活动场景:适合活动场景下的宝贝推广,会快速获取更多有价值的流量。智能匹配的关键词偏向于展现量、成交率高于平均水平的关键词。
智能匹配关键词:系统根据推广宝贝的特点,智能的选择您未添加且适合该宝贝的关键词。
智能计划出价上限:智能推广计划中关键词可接受的单次点击出价上限,实际出价不高于出价上限。
2)推广单元
推广单元:可在推广单元下管理自己的推广商品,一个推广商品是一个推广单元。
标准计划单元个数:无限制。
智能计划单元个数:无限制。
商品可推次数:标准与智能各1次。
选择宝贝:选择推广的宝贝。
创意设置:标准计划新建流程中默认使用标题前20个汉字(40个字符)作为创意标题。
3)关键词
标准计划推广单元关键词添加个数:200个。
智能计划推广宝贝关键词添加个数:100个。
系统推荐:系统推荐的与宝贝相关的关键词。
系统推荐关键词相关性:与推广宝贝的相关性。
全站搜索:输入关键词进行全站搜索关键词。
加词清单:显示添加的关键词清单;也可点击手动输入关键词。
展现量:关键词被展现次数。
点击率:关键词带来的点击率,点击率=点击量/展现量。
转化率:关键词到来的转化率,转化率=成交量/点击量。
精准匹配:买家搜索的词与推广词完全相同时,推广宝贝有机会展现。
广泛匹配:当买家搜索的词是卖家推广的词的子集或包含卖家推广的词时,推广宝贝有机会展现。例如:卖家推广的关键词是“2021新款女装”,首先对“2021新款女装”进分词,当买家搜索关键词“2021”“新款”“女装”“2021新款”“2021新款女装”等时,商品有机会展现;卖家推广的关键词是“连衣裙”时,当买家搜索的关键词是“连衣裙”“夏季连衣裙”时,商品有机会展现。
默认出价:按照默认价格对关键词批量出价。
自定义出价:按照自定义价格对关键词批量出价。
市场平均价出价:按照市场平均价的百分比对关键词批量出价。
底价:推广此关键词的最低出价。
关键词质量分:搜索推广中衡量关键词与宝贝推广信息和用户搜索意向三者之间相关性的综合性指标,10分制。
关键词质量分影响因素:关键词与推广商品的相关性、关键词与创意的相关性、推广前商品的交易转化能力。
关键词与推广商品相关性是指关键词与宝贝类目、标题、属性、描述的相关性。
关键词与创意的相关性是指关键词与创意标题的相关性。
相关性计算原则:密度、频数、紧密优先、前后无关。
推广前商品的交易转化能力得分由推广前商品展现量、商品点击量、商品点击率、商品成交量、商品转化率计算。
直通车展位:搜索关键词后页面左侧第一页有1个展示位,第二页起3个展示位,提示“掌柜热卖”,页面右侧有16个竖着展示位,页面底端横着的5个展示位。每页展示位以此类推。即:1+16+5;3+16+5;3+16+5;3+16+5……前3页有流量,如下图所示。排名越靠前,能够获得的流量越高。
直通车关键词排名=质量分*出价,如下表所示:
表8 直通车关键词排名计算
推广关键词
质量分*出价
关键词排名
A
10*5=50
1
B
9*4=36
2
C
8*3=24
3
D
7*3=21
4
关键词的点击花费=下一名的出价*下一名的质量分/您的质量分+0.01。
注:系统内所有计算,均遵循四舍五入原则。
4)创意
创意标题:当买家搜索卖家设置的直通车推广关键词时,展示的商品标题(为方便识别,系统统一展示商品原标题)。
可建个数:最多4个,不得少于1个。
优选:创意质量分最高的创意展现,得流量。
轮播:所有创意轮流展现,得流量。
智能计划智能创意:根据消费者兴趣特征,针对性地展现宝贝创意标题。
智能计划普通创意:所有创意轮流展现,得流量。
注:系统内所有计算,均遵循四舍五入原则。
5)精选人群
淘宝首页潜力人群:根据用户大数据,从风格兴趣偏好等多种角度抽象出不同特征,同时适合您所在行业的人群包。
淘宝优质人群:根据用户大数据,从购买力等多种角度抽象出不同特征,同时适合您所在行业的人群包。
店铺定制人群:系统结合店铺的特征而智能挖掘,以及与您的店铺或同类店铺产生过浏览/收藏/加购/购买行为的一类人群标签。
人群溢价:提高设置溢价人群的关键词出价。
溢价人群关键词出价=关键词出价*(1+溢价比例)。
建议溢价:系统根据近期宝贝及人群竞价情况计算出来的建议溢价。
人群溢价作用:提高关键词的点击率与转化率。
注:系统内所有计算,均遵循四舍五入原则。
(3)钻石展位环境
1)推广计划
推广计划:可在推广计划下管理自己的推广单元。
计划类型:为店铺引流计划、为宝贝引流计划。
为店铺引流:按展现或点击计费,可以推广整个店铺,也可以推广单品,最多4个。
为宝贝引流:按点击计费,仅限推广单品,个数不限。
为店铺引流计划:4个。
为宝贝引流计划:不限制。
设置限额:设置计划消耗金额上限。
CPC付费:按点击付费。
CPM付费:按千次展现付费。
设置投放地域:不同地域流量不同,不选择的时间则不投放。
设置投放时间:不同时间段流量不同,不选择的时间则不投放。
设置营销场景:确定推广目标与目标人群。
日常销售:以提升店铺日常销量为投放目标,圈定适合日常投放的人群。针对精准未触达、触达、认知、成交用户。
认知转化:圈定店铺已有浏览、收藏、加购等行为的认知用户,促进认知用户成交转化。针对认知用户、触达用户。
拉新:圈定店铺新客,为店铺引入流量,积累店铺人气。针对精准未触达人群。
老客户召回:圈定店铺已购买老客,促进重复购买。针对认知用户、成交用户,触达用户。
目标人群:圈定计划投放的人群范围,未选中的人群不会被投放。
成交用户:近期对本店铺宝贝有购买行为的用户。
认知用户:近期对本店铺/宝贝有搜索、浏览,或有收藏加购行为,但未购买的用户。
精准未触达:系统精选与本店铺人群相似度高的未触达用户。
触达用户:近期对本店铺/宝贝有曝光或点击,但无搜索、收藏加购行为的用户。
营销目标:系统会按照您的营销目标去优化定向人群和出价。
促进购买:以促进购买为目标,系统推荐人群会偏向于购买人群,以成交量为目标进行优化。
促进进店:以促进进店为目标,系统推荐人群会偏向于点击人群,以进店量为目标进行优化。
设置限额:设置计划消耗金额上限。
2)推广单元
推广单元:为店铺引流可在推广单元下管理定向与资源位;为宝贝引流可以在推广单元添加推广商品,管理定向与资源位,一个推广商品是一个推广单元。
为宝贝引流推广单元下宝贝个数:1个。
为宝贝引流宝贝推广次数:1次。
选择宝贝:选择推广的宝贝。
3)人群定向
为店铺引流定向:
访客定向:近期访问过某些店铺的人群。
目标人群相关度:目标人群与本店人群的相似程度。
人群数量:通过此种定向可以圈定的人数。
营销场景定向:按照用户与店铺之间更细粒度的营销关系划分圈定的人群。
核心客户:店铺或宝贝搜索、浏览、收藏,或宝贝购买人群。
意向人群:店铺搜索人群。
行动人群:收藏宝贝人群。
成交人群:产生过购买行为的人群。
相似宝贝定向:对指定宝贝的竞品宝贝感兴趣的人群。
喜欢我的宝贝的人群:近期对我的宝贝感兴趣的人群,包括浏览、收藏、加购、购买等人群。
喜欢相似宝贝的人群:近期对我的宝贝的竞品宝贝感兴趣的人群,包括浏览、收藏、加购、购买等人群。
类目型定向-高级兴趣点:近期对某些购物兴趣点有意向的人群。
店铺型定向:近期对某类店铺感兴趣的人群。
我的店铺人群:近期对我的店铺感兴趣的人群,包括浏览、收藏、加购物车、购买过我的店铺的人群。
店铺优质人群:近期浏览、收藏过店铺或宝贝或对本店铺宝贝产生加购、购买行为的人群。针对所有的细分人群。
店铺细分人群:近期我的店铺优质人群的细分。
其他店铺集合人群:近期对其他店铺感兴趣的人群,浏览、收藏、加购物车、购买过相关店铺的买家人群。
宝贝同质人群:宝贝相似度较高店铺中的人群。店铺相似度高于平均水平的店铺中的所有宝贝的所有人群。
浏览交叉人群:即浏览了本店又浏览了其他店铺的人群。
行业店铺定向:近期访问过行业优质店铺的人群。
为宝贝引流定向:
访客定向:近期访问过某些店铺的人群,系统通过您的访客,宝贝标题等多维度自动挖掘出的适合该宝贝的买家人群。
喜欢我的店铺的访客:近期浏览、收藏、加购物车、购买过我的店铺的买家人群。
喜欢相似店铺的访客:近期浏览、收藏、加购物车、购买过相似店铺的买家人群。
相似宝贝定向:对指定宝贝或竞品宝贝感兴趣的人群,系统通过您的访客,宝贝标题等多维度自动挖掘出的适合该宝贝的买家人群。
喜欢我的宝贝的人群:近期对我的宝贝感兴趣的人群,包括浏览、收藏、加购、购买等人群。
喜欢相似宝贝的人群:近期对我的宝贝的竞品宝贝感兴趣的人群,包括浏览、收藏、加购、购买等人群。
购物意图定向:根据买家购物意图标签定位买家人群。
4)资源位
资源位:经过钻展推广后,店铺或商品展现给消费者的位置。不同展位因展现位置不同,看到的人数不同,因此带来的点击率与转化率也不同,为店铺引流与为宝贝引流的资源位不同。
为店铺引流资源位包括:PC_网上购物_淘宝首页焦点图、PC_网上购物_阿里旺旺_焦点首页小图、PC_网上购物_淘宝首页焦点图右侧banner、PC_网上购物_淘宝收藏夹_底部通栏轮播、PC_流量包_网上购物_爱淘宝焦点图。
为宝贝引流资源位包括:淘宝首页_热卖单品精品、我的淘宝首页_猜你喜欢、我的淘宝_已买到的宝贝、淘宝付款成功页、我的购物车_掌柜热卖。
钻展流量:排名第一时才有流量。
不同展位圈定人数:按展位展现权重(潜在买家数量)分配。
花费=下一名出价+0.1(不高于当前出价)。
(4)宝贝标题优化环境
最终标题优化SEO值为所有商品标题优化的SEO值的累加值。
单个商品的标题优化得分由当优化后的标题分词后的单个关键词的得分之和。
关键词SEO得分=关键词排名分+商品流量增量分+关键词覆盖得分。
1)关键词排名分
搜索某关键词时,两个商品的排名相同,则点击量低的商品标题中该关键词的得分高。简单来说,就是交易转化数据差的商品,通过标题优化提升的排名越高,得分越高。
搜索某关键词时,商品的点击量相同,排名靠前的商品标题中该关键词的得分高;同一商品中的不同关键词,搜索排名靠前的关键词得分高。
搜索排名由关键词与商品信息的相关性、商品交易转化能力综合决定。关键词与商品信息的相关性越高,商品的交易转化能力越高,搜索该关键词时商品的排名越靠前。
2)商品流量增量分
付费推广提升相同的点击量,推广前商品的点击量越低,得分越高(推广难度越大,得分越高)。
付费推广提升相同的转化量,推广前商品的点击量越低,得分越高(推广难度越大,得分越高)。
付费推广提升商品的点击量越高,得分越高(交易转化能力提升幅度越高,得分越高)。
付费推广提升商品的转化量越高,得分越高(交易转化能力提升幅度越高,得分越高)。
3)关键词覆盖得分
单个关键词A的覆盖率=A关键词、A相关关键词的展现量之和/该分类下所有关键词的展现量之和。
注:系统内所有计算,均遵循四舍五入原则。
(三)任务设计
1、 直通车
参赛选手需根据营销预算及商品信息,进行直通车推广,通过关键词定位主动搜索的目标受众,以付费方式获得目标受众检索关键词时商品的展现机会,并带来更多的点击,将信息传递给目标受众,促进品牌认知度与商业价值变现。参赛选手需进行推广计划设置、推广单元设置、关键词添加与出价、人群溢价设置、创意添加与优化等操作。
2、 钻石展位
参赛选手根据商品信息与数据分析资料,结合营销预算,制定并实施钻石展位营销策略,通过人群标签定向,圈定目标受众,以付费方式获得钻石展位的展现机会,并带来更多的点击,将信息传递给目标受众,促进品牌认知度与商业价值变现。包括设置推广计划、设置推广单元、人群定向设置、资源位选择与出价等操作。
3、 宝贝标题优化
参赛选手根据商品信息与关键词背景,进行宝贝标题优化,并通过关键词分析功能对每个关键词进行检索,查看每个关键词覆盖率,并通过搜索排名查询功能对每个关键词进行查询,查看每个关键词对应的商品实时排名,以免费的方式获得目标受众检索关键词时尽可能多的展现机会,将信息传递给目标受众。参赛选手可根据排名反馈不断优化,尽可能多地增加网店商品的展现机会。
(四)赛题答案
直通车任务通过设置推广计划、推广单元、关键词、人群溢价和创意,获得点击量和成交量;钻石展位任务通过设置推广计划、推广单元、人群定向和资源位,获得点击量和成交量;宝贝标题优化任务通过优化各商品的标题与关键词,获得SEO值反馈。
点击量满分8分、成交量满分12分、宝贝标题优化得分满分20分,总分40分。每项效果最好的选手获得该项成绩的满分,其余选手以与该项第一名的比值作为权重进行加权计算,总分为三项成绩之和。具体计算为:
点击量的第一名团队点击得分8分,成交的第一名团队点击得分12分,宝贝标题优化SEO值的第一名团队搜索排名优化得分20分,其余名次参赛团队的点击量成绩=8分*本参赛团队点击量/点击量第一名团队的点击量,成交量成绩=12分*本参赛团队成交量/成交量第一名团队的成交量,宝贝标题优化成绩=20分*本参赛团队宝贝标题优化SEO值/宝贝标题优化SEO值第一名的SEO值。各参赛团队最终成绩=点击量成绩+成交量成绩+宝贝标题优化成绩。
2022年全国职业院校技能大赛高职组 会计技能赛项模拟赛题(Word版): 这是一份2022年全国职业院校技能大赛高职组 会计技能赛项模拟赛题(Word版),文件包含2022年大数据管理会计技能赛项样题8doc、2022年大数据管理会计技能赛项样题2doc、2022年大数据管理会计技能赛项样题6doc、2022年大数据管理会计技能赛项样题10doc、2022年大数据管理会计技能赛项样题5doc、2022年大数据管理会计技能赛项样题3doc、2022年大数据管理会计技能赛项样题1doc、2022年大数据管理会计技能赛项样题9doc、2022年大数据管理会计技能赛项样题4doc、2022年大数据管理会计技能赛项样题7doc、财务会计与大数据财务分析题库6docx、财务会计与大数据财务分析题库3docx、财务会计与大数据财务分析题库2docx、财务会计与大数据财务分析题库8docx、财务会计与大数据财务分析题库7docx、财务会计与大数据财务分析题库10docx、财务会计与大数据财务分析题库4docx、财务会计与大数据财务分析题库1docx、财务会计与大数据财务分析题库9docx、财务会计与大数据财务分析题库5docx、会计素养与智能工具应用试题六docx、会计素养与智能工具应用试题八docx、会计素养与智能工具应用试题二docx、会计素养与智能工具应用试题九docx、会计素养与智能工具应用试题三docx、会计素养与智能工具应用试题七docx、会计素养与智能工具应用试题四docx、会计素养与智能工具应用试题十docx、会计素养与智能工具应用试题一docx、会计素养与智能工具应用试题五docx等30份试卷配套教学资源,其中试卷共1090页, 欢迎下载使用。
2022年全国职业院校技能大赛高职组 电子商务技能赛项模拟赛题(Word版): 这是一份2022年全国职业院校技能大赛高职组 电子商务技能赛项模拟赛题(Word版),文件包含赛卷8-母婴童装docx、赛卷1-家居日用docx、赛卷10-时尚饰品docx、赛卷2-数码配件docx、赛卷3-美妆护肤docx、赛卷4-运动户外docx、赛卷5-儿童玩具docx、赛卷6-休闲零食docx、赛卷9-纸品家清docx、赛卷7-箱包皮具docx、2022年全国职业院校技能大赛高职组电子商务技能赛项评分标准docx等11份试卷配套教学资源,其中试卷共226页, 欢迎下载使用。
2022年全国职业院校技能大赛中职组 网络布线赛项模拟赛题(word版): 这是一份2022年全国职业院校技能大赛中职组 网络布线赛项模拟赛题(word版),文件包含2022网络布线-赛题1docx、2022网络布线-赛题10docx、2022网络布线-赛题2docx、2022网络布线-赛题3docx、2022网络布线-赛题4docx、2022网络布线-赛题5docx、2022网络布线-赛题6docx、2022网络布线-赛题7docx、2022网络布线-赛题8docx、2022网络布线-赛题9docx、2022网络布线赛项评分标准pdf等11份试卷配套教学资源,其中试卷共353页, 欢迎下载使用。