2022年全国职业院校技能大赛中职组 农机维修赛项模拟赛题(word版)
展开
2022年全国职业院校技能大赛
赛题库及评分标准
农机维修(中职组)赛项
2022年农机维修赛项专家组
二0二一年十二月七日
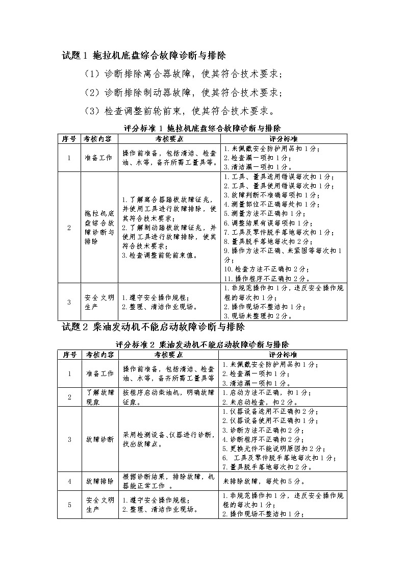
试题1 拖拉机底盘综合故障诊断与排除
(1)诊断排除离合器故障,使其符合技术要求;
(2)诊断排除制动器故障,使其符合技术要求;
(3)检查调整前轮前束,使其符合技术要求。
评分标准1 拖拉机底盘综合故障诊断与排除
序号
考核内容
考核要点
评分标准
1
准备工作
操作前准备,包括清洁、检查油、水等,备齐所需工量具等。
1.未佩戴安全防护用品扣1分;
2.检查漏一项扣1分;
3.清洁漏一项扣1分。
2
拖拉机底盘综合故障诊断与排除
1.了解离合器踏板故障征兆,并使用工具进行故障排除,使其符合技术要求;
2.了解制动踏板故障征兆,并使用工具进行故障排除,使其符合技术要求;
3.检查调整前轮前束值。
1.工具、量具选用错误每次扣1分;
2.工具、量具使用错误每次扣1分;
3.故障判断不准确每项扣1分;
4.测量部位不正确每处扣1分;
5.测量方法不正确扣1分;
6.调整结果有误每项扣1分;
7.工具及零件脱手落地每次扣1分;
8.量具脱手落地每次扣2分;
9.操作方法不正确、未紧固等每次扣1分;
10.检查方法不正确扣2分;
11.操作程序不正确扣2分。
3
安全文明生产
1.遵守安全操作规程;
2.整理、清洁作业现场。
1.非规范操作扣1分,违反安全操作规程的每次扣1分;
2.操作现场不整洁扣1分;
3.现场未整理扣2分。
试题2 柴油发动机不能启动故障诊断与排除
评分标准2 柴油发动机不能启动故障诊断与排除
序号
考核内容
考核要点
评分标准
1
准备工作
操作前准备,包括清洁、检查油、水等,备齐所需工量具等
1.未佩戴安全防护用品扣1分;
2.检查漏一项扣1分;
3.清洁漏一项扣1分。
2
了解故障现象
按程序启动柴油机,明确故障征象。
1.启动方法不正确,扣1分;
2.未启动检查,扣2分。
3
故障诊断
采用检测设备、仪器进行诊断,找出故障点。
1.仪器设备选用不正确扣2分;
2.仪器设备使用不正确扣1分;
3.诊断方法不正确扣2分;
4.诊断程序不正确扣2分;
5.更换元件不能说明原因扣2分;
6. 工具及零件脱手落地每次扣1分;
7.量具脱手落地每次扣2分。
4
故障排除
根据诊断结果,排除故障,机器能正常工作 。
未排除故障,每处扣5分。
5
安全文明生产
1.遵守安全操作规程;
2.整理、清洁作业现场。
1.非规范操作扣1分,违反安全操作规程的每次扣1分;
2.操作现场不整洁扣1分;
3.现场未整理扣2分。
试题3 多缸柴油发动机高压共轨电控系统检查与修理
评分标准3 多缸柴油发动机高压共轨电控系统检查与修理
序号
考核内容
考核要点
评分标准
1
准备工作
操作前准备,清洁、备齐所需工量具等。
1.未戴安全用具扣1分;
2.未清洁扣2分,清洁漏一项扣1分;
3.未做的项目不得分,配分扣完为止。
2
了解故障征象
启动,明确故障征象。
1.启动方法不正确扣1分;
2.未启动检查扣2分。
3
故障诊断
采用检测设备、仪器进行诊断,找出故障点。
1.诊断仪连接操作不正确扣2分;
2.仪器设备使用不正确扣1分;
3.诊断方法不正确扣2分;
4.诊断程序不正确扣2分;
5.更换元件不能说明原因扣2分;
6. 工具及零件脱手落地每次扣1分;
7.量具脱手落地每次扣2分。
4
故障排除
根据诊断结果,排除故障,机器能正常工作。
未排除故障,每处扣5分。
5
读取测试数据流
1.读取测试数据流;
2.填写记录表。
1.测试工况不正确扣5分;
2.数据流读取填表每错一项扣2分。
6
传感器测试
填写传感器测试记录表。
1.测试方法不正确扣2分;
2.测试工况不正确扣2分;
3.测试数据不正确扣2分;
4.分析结论不正确3分。
7
安全文明生产
1.遵守安全操作规程;
2.整理、清洁作业现场。
1.非规范操作扣1分,违反安全操作规程每次扣1分;
2.操作现场不整洁扣1分;
3.现场未整理扣2分。
试题4 大型轮式拖拉机液压系统压力测试
评分标准4 大型轮式拖拉机液压系统压力测试
序号
考核内容
考核要点
评分标准
1
准备工作
操作前准备,包括清洁、备齐所需仪器设备等。
1.未戴安全用具扣1分;
2.检查漏一项扣1分;
3.清洁漏一项扣1分。
2
拖拉机液压系统压力测试
1.液压悬挂系统压力测试;
2.液压转向系统压力。
1.仪器、设备调试不正确扣1分;
2.仪器安装不正确扣1分;
3.测量方法不正确扣1分;
4.测试转速不正确扣1分;
5.测试参数不正确每项扣1分;
6.分析结论不正确扣2分。
3
安全文明生产
1.遵守安全操作规程;
2.整理、清洁作业现场。
1.非规范操作扣1分,违反安全操作规程每次扣1分;
2.操作现场不整洁扣1分;
3.现场未整理扣2分。
试题5 大型轮式拖拉机电气系统综合故障诊断与排除
(1)诊断排除电源电路故障;
(2)诊断排除照明、仪表、信号及控制电路故障;
(3)诊断排除启动电路故障。
评分标准5 拖拉机电气系统综合故障诊断与排除
序号
考核内容
考核要点
评分标准
1
准备工作
操作前准备,包括清洁、备齐所需仪器设备等
1.未戴安全用具扣1分;
2.检查漏一项扣1分;
3.清洁漏一项扣1分。
2
了解故障现象
按程序启动发动机,明确故障征象。
1.启动方法不正确,扣1分;
2.未启动检查,扣2分。
3
故障诊断
1.用检测设备、仪器进行电源电路诊断,找出故障点;
2.用检测设备、仪器进行照明、仪表、信号及控制电路诊断,找出故障点;
3.用检测设备、仪器进行启动电路诊断,找出故障点。
1.仪器设备选用不正确扣2分;
2.仪器设备使用不正确扣1分;
3.诊断方法不正确扣2分;
4.诊断程序不正确扣2分;
5.更换元件不能说明原因扣2分;
6.工具及零件脱手落地每次扣1分;
7.量具脱手落地每次扣2分。
4
故障排除
根据诊断结果,排除故障,机器能正常工作。
未排除故障,每处扣5分。
5
安全文明生产
1.遵守安全操作规程;
2.整理、清洁作业现场。
1.非规范操作扣1分,违反安全操作规程每次扣1分;
2.操作现场不整洁扣1分;
3.现场未整理扣2分。
试题6 大型轮式拖拉机悬挂秸秆还田机作业前的技术维护
评分标准6 大型轮式拖拉机悬挂秸秆还田机作业前的技术维护
序号
考核内容
考核要点
评分标准
1
准备工作
操作前准备,包括清洁、备齐所需仪器设备等;维护前先决条件。
1.未戴安全用品扣1分;
2.未清洁扣2分,清洁漏一项扣1分;
3.未做的项目不得分,配分扣完为止(以下相同)
2
技术维护
1.按照维护等级进行技术维护;
2.各项目操作方法符合技术要求;
3.维护质量符合技术要求;
4.维护后试车。
1.未按维护等级进行维护扣5分;
2.操作方法不正确每次扣2分;
3.操作程序不正确扣2分;
4.维护质量不符合技术要求扣6分;
5.维护未进行试车扣3分。
3
安全文明生产
1.遵守安全操作规程;
2.整理、清洁作业现场。
1.非规范操作扣2分,违反安全操作规程每次扣2分;
2.操作现场不整洁扣2分;
3.现场未整理扣5分。
试题7 液压总成件修理
解体液压升降齿轮泵,经检测、维护后装配。
评分标准7 液压总成件修理
序号
考核内容
考核要点
评分标准
1
准备工作
操作前准备,包括清洁、检查和备齐所需工量具等。
1.未检查扣1分,检查漏一项扣0.5分;
2.未清洁扣1分,清洁漏一项扣0.5分。
2
液压升降齿轮泵修理
液压升降齿轮泵拆卸解体、检查测量、维护后装配。
1.拆卸装配方法不正确每扣2分;
2.检查调整方法不正确每扣2分;
3.装配时缺装零部件,及装错零部件每次每项扣2分;
4.不能正确认识零件、元件(应指认并说出名称)名称的每扣2分;
5.量具使用不正确每扣2分;
6.测量方法或测量位置不正确每扣2分;
7.测量数据不正确每项扣2分;
8.数据计算不正确每项扣2分;
9.鉴定结论不正确每项扣3分;
10.操作不清洁每次扣2分;
11.工具选择、使用及工具、零件脱手落地每次扣1分;
12.量具脱手落地每次扣2分;
13.总成装配后不符合技术要求每项扣3分。
(以下相同)
3
安全文明生产
1.遵守安全操作规程;
2.整理、清洁作业现场。
1.非规范操作扣1分,违反安全操作规程每次扣1分;
2.操作现场不整洁扣2分;
3.现场未整理扣3分。
试题8 电器总成件修理
(1)电器总成件拆解前检测、技术性能测试;
(2)电器总成件拆解后各元器件检测与维护;
(3)电器总成件装复、技术性能测试。
评分标准8 电器总成件修理
序号
考核内容
考核要点
评分标准
1
准备工作
操作前准备,包括清洁、备齐所需仪器设备等
1.未戴安全用具扣1分;
2.检查漏一项扣1分;
3.清洁漏一项扣1分。
2
电器总成件修理
1.电器总成件拆解前检测、技术性能测试;
2.电器总成件拆解后各元器件检测与维护;
3.电器总成件装复、技术性能测试。
1.拆卸装配方法不正确每项扣3分;
2.检查调整方法不正确每项扣3分;
3.装配时缺装零部件,及装错零部件每次每项扣3分;
4.万用表使用前不校表扣3分;
5.万用表使用不正确扣3分;
6.测量方法或测量位置不正确扣3分;
7.测量数据不正确每项扣3分;
8.鉴定结论不正确扣5分;
9.操作不清洁扣3分;
10.量具脱手落地每次扣3分;
11.工具选择、使用及工具、零件脱手落地每次扣3分;
12.总成装配后不符合技术要求每扣5分。
(以下相同)
3
安全文明生产
1.遵守安全操作规程;
2.整理、清洁作业现场。
1.非规范操作扣3分,违反安全操作规程每次扣1分;
2.操作现场不整洁扣3分;
3.现场未整理扣5分。
试题9 多缸柴油发动机拆装与检修
评分标准9 多缸柴油发动机拆装与检修
序号
考核内容
考核要点
评分标准
1
准备工作
操作前准备,包括清洁、备齐所需仪器设备等。
1.检查漏一项扣1分;
2.清洁漏一项扣1分;
3.未按试卷题目要求做的不得分,未做的项目不得分,配分扣完为止。(以下相同)
2
拆卸
按照操作程序和方法拆卸部件总成。
1.工具选用不正确扣1分;
2.工具使用不正确扣1分;
3.操作方法不正确每次扣2分;
4.操作程序不正确扣2分。
清洁零件。
未清洁扣3分。
3
零件鉴定
采用正确的方法和手段进行零件鉴定。
1.鉴定方法不正确扣2分;
2.鉴定结论不正确扣3分;
3.量具选用不正确扣1分;
4.量具使用不正确扣1分。
4
修复
采用正确的方法和手段进行修复。
1.修复的方法不正确扣5分;
2.修复程序不正确扣3分;
3.工具选用不正确扣1分;
4.工具使用不正确扣1分。
5
装配
按照操作程序和方法装配部件总成。
1.工具选用不正确扣1分;
2.工具使用不正确扣1分;
3.操作方法不正确每次扣2分;
4.操作程序不正确扣2分。
6
安全文明生产
1.遵守安全操作规程;
2.整理、清洁作业现场。
1.非规范操作扣0.5分,违反安全操作规程每次扣1分;
2.操作现场不整洁扣0.5分;
3.现场未整理扣1分。
试题10 多缸柴油发动机配气相位的检查与调整
评分标准10 多缸柴油发动机配气相位的检查与调整
序号
考核内容
考核要点
评分标准
1
准备工作
操作前准备,包括清洁、备齐所需仪器设备等。
1.检查漏一项扣1分;
2.清洁漏一项扣1分;
2
检查与调整气门间隙
拆卸气门室罩盖,检查与调整气门间隙。
1. 检查方法不正确扣2分
2. 操作程序不正确扣2分
3.操作方法不正确扣2 分
3
检查与调整进气门、排气门开启和关闭的曲轴转角
1.找到活塞上止点位置;
2.检查进气门和排气门开启和关闭的曲轴转角;
3.调整配气相位。
1.操作漏1项、错1项每扣2 分
2.活塞上止点位置错误扣 3分
3.不会调整不给分,调整方法不正确扣3分,调整结果不正确扣1分
4
安全文明生产
1.遵守安全操作规程;
2.整理、清洁作业现场。
1.非规范操作扣0.5分,违反安全操作规程每次扣1分;
2.操作现场不整洁扣0.5分;
3.现场未整理扣1分。
试题11 多缸柴油发动机气缸与活塞的鉴定
评分标准11 多缸柴油发动机气缸与活塞的鉴定
序号
考核内容
考核要点
评分标准
1
准备工作
操作前准备,包括清洁、备齐所需仪器设备等。
1.未戴安全用具扣1分;
2.检查漏一项扣1分;
3.清洁漏一项扣1分。
2
发动机气缸与活塞的鉴定
采用鉴定仪器、设备进行发动机气缸与活塞鉴定。
1.工具使用错误每扣1分;
2.测量工具使用错误每扣1分;
3.测量方法不正确每扣1分;
4.测量数据不正确每扣1分;
5.操作不清洁每扣1分;
6.工具及零件脱手落地每次扣1分;
7.量具脱手落地每次扣2分;
3
鉴定结论
根据鉴定结果,对比技术标准,给出鉴定结论。
鉴定结论不正确每扣2分。
4
安全文明生产
1.遵守安全操作规程;
2.整理、清洁作业现场。
1.非规范操作扣1分,违反安全操作规程每次扣1分;
2.操作现场不整洁扣1分;
3.现场未整理扣1分。
试题12 手工研磨发动机的气门和气门座
用手工方法正确研磨气门与气门座;正确检查气门与座研磨后的质量,做出正确结论。
评分标准12 手工研磨发动机的气门和气门座
序号
考核内容
考核要点
评分标准
1
准备工作
操作前准备,包括清洁、备齐所需仪器设备等。
1.未戴安全用具扣1分;
2.检查漏一项扣1分;
3.清洁漏一项扣1分。
2
研磨前的检查
1.用深度游标卡尺测量气门下陷量,应符合要求;
2.检查气门杆与气门导管配合间隙应符合要求。
1.不会测量下陷量扣3分;测量不准扣1分;
2.配合间隙判不准扣1分;此项没检查扣3分。
3
正确研磨
1.研磨前应对气门作记号(对多缸机而言);
2.擦净气门及座,均匀抹上研磨膏,不宜过多;
3.先用粗研磨膏,后用细研磨膏,换用时,应擦净气门及座;
4.研磨时,边捻转气门搓子边轻敲击,每次捻转不超过180°;
5.研磨完毕彻底擦净。
1.抹研磨膏量不均匀扣2分,过多或过少扣1分;
2.换研磨膏时不擦净扣2分;
3.研磨操作失误1处扣2分;
4.不会边敲击边捻转扣5分;
5.研磨完不擦净扣2分。
4
研磨质量检查
1.检查接触环带宽度应符合要求;
2.检查密封性能应符合要求;密封性能的检查方法如下:①渗油法之一:将气门放入气门座内,在气门下沉处浇上煤油,2~3min之内油面不降低即为合格;②渗油法之二:装上气门和气门弹簧,将缸盖侧置,从进气支管处注入煤油,在4~5min内油不从气门接触面渗出即为合格;③铅笔印痕法:在气门头斜面上,用铅笔沿径向画几条线,将气门装回气门座上,轻轻敲击座几次,取出气门后观察,若每条铅笔印痕都在接触部位中断,则表示密合良好。
1.环带宽超范围扣3分;
2.应当知道最少两种检查方法,要求口述,操作1种。否则扣3分;
3.检查方法不正确扣5分;检查结论不正确扣5分。
5
安全文明生产
1.做好操作前的准备,包括检查和备齐所需的工量具与零件、设备;
2.遵守安全操作规程,正确使用工量具,操作现场整洁。
1.非规范操作扣1分,违反安全操作规程每次扣1分;
2.操作现场不整洁扣1分;
3.现场未整理扣1分。
试题13:铰修发动机气门座圈
正确铣削气门座圈,使之符合技术要求。
评分标准13:铰修发动机气门座圈
序号
考核内容
考核要点
评分标准
1
准备工作
操作前准备,包括清洁、备齐所需仪器设备等。
1.未戴安全用具扣1分;
2.检查漏一项扣1分;
3.清洁漏一项扣1分。
2
检查气门座的状态,确定修理方法
1.检查气门座技术状态,密封环带过宽、有烧蚀、麻点可用铣削修理,严重磨损或烧损应更换座圈
2.用深度游标卡尺测量气门下陷量,如未超过允许不修值可铣削修理,如超过应镶圈修理
1.不会判断或结论不正确,此项不能得分
2.不会检查扣5分,结论错误扣3分
3
更换气门座圈
此项不作为考核内容,可由考生用专用工具去除原气门座圈并用冷镶方法镶上新座圈
根据工具使用规范程度酌情扣分
4
铰刀与导杆的选配
1.根据气门头直径和工作斜面,选择一组合适的铣刀
2.根据气门导管孔径选择合适的铣刀导杆,导杆与导管的间隙应不大于0.03mm
选配不当1项扣3分
5
铣削气门座口
1.先用45°或30°的粗刃铣刀铣削工作锥面,直至消除旧座圈表面的凹坑和麻点;如新座圈,只需初加工到气门的正常工作位置或稍偏小径位置
2.再分别用15°和75°铣刀铣削工作锥面的上口或下口,修正工作锥面宽度和位置,使之符合技术要求
3.最后用45°细刃铣刀精铣,直至表面粗糙度和接触环带宽度均符合要求
工序错误1处扣3分;铣削质量、粗糙度不符合要求扣6分;环带位置不正确扣8分
6
检查铣削质量
按技术要求判别铣削的质量,应符合要求
不会检查或结论错此项不得分
7
安全文明生产
1.做好操作前的准备,包括检查和备齐所需的工、量具与零件、设备
2.遵守安全操作规程,正确使用工量具,操作现场整洁
1.非规范操作扣1分,违反安全操作规程每次扣1分;
2.操作现场不整洁扣1分;
3.现场未整理扣1分。
试题14:连杆衬套的铰削
正确使用铰刀完成连杆衬套的铰削作业,使之符合技术要求。
评分标准14:连杆衬套的铰削
序号
考核内容
考核要点
评分标准
1
选择铰刀
用外径百分尺测量活塞销外径,选择规格合适的铰刀
不会选择铰刀扣2分;不会测量或测不准扣2分
2
安装铰刀
铰刀垂直夹紧于钳工台虎钳上
不夹紧或夹不垂直不得分
3
调整铰刀
调整适宜铰削量
初调铰刀不适宜扣3分;不会调扣4分
4
铰削操作
1.连杆托平,用力均匀
2.开始时吃刀不宜大,否则易引起铰偏、吃刀不均等现象
3.旋转方向为顺时针,不准反向铰削
4.每铰一次,直径不变,翻面重铰
5.每次调整进刀量适宜,以1/6~1/4圈进刀量为宜
6.铰削中勤用活塞销试配,以防铰过量
1.用力不均,托不平连杆扣2分
2.初始进刀量过大,扣3分
3.双方向铰削扣5分
4.每次进刀量调整不适宜扣2分
5.不勤试配,造成铰过量扣8分
5
铰削质量检查
1.衬套孔表面粗糙度小于Ra0.8μm;2.用内卡钳与百分尺配合,测衬套圆度与圆柱度,应不大于0.05mm;3.衬套与活塞销的配合间隙为0.010~0.046mm。可让活塞销预先插入衬套约20mm,用拇指导推活塞销,能缓慢推进又不吃力为合适,若活塞销不费力一穿而过,表明间隙过大,相反,推不动活塞销,说明间隙过小
1.粗糙度判断不准,或铰削过粗扣3分
2.不会检查圆度、圆柱度扣2分
3.松紧度判断不准扣3分,铰削量不足扣2分(过量铰削上面已扣过分,此处不再扣分)
6
安全文明生产
1.做好操作前的准备,包括检查和备齐所需的工、量具与零件、设备
2.遵守安全操作规程,正确使用工量具,操作现场整洁
1.非规范操作扣1分,违反安全操作规程每次扣1分;
2.操作现场不整洁扣1分;
3.现场未整理扣1分。
试题15发动机活塞环的检查和安装
正确检查活塞环的端间隙、边间隙和漏光度;正确地将活塞环装进活塞。
评分标准15 发动机活塞环的检查和安装
序号
考核内容
考核要点
评分标准
1
准备工作
操作前准备,包括清洁、备齐所需仪器设备等。
1.未佩戴安全防护用品扣1分;
2.检查漏一项扣1分;
3.清洁漏一项扣1分。
2
端间隙检查
将活塞环逐个推入到上止点时对应缸套的工作部位,用塞尺检查端间隙,应符合规定值,过小可用锉刀修整;过大,不能用。
1.检查方法不正确扣3分;
2.测检结果不正确扣7分。
3
边间隙检查
将活塞环从侧边嵌入活塞环槽内,用塞尺检查边间隙,应符合规定。过小,用砂纸修磨。
1.检查方法不正确扣3分;
2.测量结果不正确扣7分。
4
漏光度检查
将活塞环平放在缸套内,下面放一光源,上面罩上略小于缸套内径的遮光板,检查漏光度,应符合规定。
1.检查方法不正确扣5分;
2.检测结果不正确扣5分。
5
向活塞上安装
用环钳将活塞环逐一装入环槽,不能错装,每环间的开口位置相互错开120°~180°,并避开侧压力大的方向。
1.安装不正确扣5分;
2.不懂错开开口位置扣3分。
6
安全文明生产
1.做好操作前的准备,包括检查和备齐所需的工量具与零件、设备;
2.遵守安全操作规程,正确使用工量具,操作现场整洁。
1.非规范操作扣1分,违反安全操作规程每次扣1分;
2.操作现场不整洁扣1分;
3.现场未整理扣1分。
试题16 更换发动机的气缸垫
能正确选用合适的缸垫;按要求安放气缸垫和气缸盖;按要求顺序和力矩扭紧缸盖螺栓。
评分标准16 更换发动机的气缸垫
序号
考核内容
考核要点
评分标准
1
准备工作
操作前准备,包括清洁、备齐所需仪器设备等。
1.未佩戴安全防护用品扣1分;
2.检查漏一项扣1分;
3.清洁漏一项扣1分。
2
选择气缸垫
能按规定选择规格与厚度合适的气缸垫,同一机型缸垫有不同厚度规格,要正确判明,以免影响压缩比。
1.不了解缸垫有不同厚度及其对压缩比的影响扣5分;
2.不知道选用厚度的依据扣5分。
3
正确安放气缸垫
1.缸垫上的水孔、油孔应与缸体上相应孔对正,有缝口的一面朝向气缸盖;
2.缸垫两面均应涂上密封胶;
3.缸垫不应压在气缸套的凸缘上。
1.不懂正确对准水孔、油孔扣3分,朝向错误扣5分;
2.不了解或不会涂密封胶扣5分;
3.缸垫压在气缸套凸缘上扣5分。
4
扭紧缸盖螺栓
1.按规定顺序,从中间、按对角线向两边展开,分2~3次逐步拧紧;
2.按规定力矩最后一次扭紧。
1.不了解需按从中间到两边顺序拧紧扣5分;
2.不了解需按2~3次拧紧扣3分;
3.不按规定力矩扭紧扣8分。
5
安全文明生产
1.做好操作前的准备,包括检查和备齐所需的工量具与零件、设备;
2.遵守安全操作规程,正确使用工量具,操作现场整洁。
1.非规范操作扣1分,违反安全操作规程每次扣1分;
2.操作现场不整洁扣1分;
3.现场未整理扣1分。
试题17 曲轴的鉴定
评分标准17 曲轴的鉴定
序号
考核内容
考核要点
评分标准
1
准备工作
操作前准备,包括清洁、检查和备齐所需工量具等。
1.未戴安全用具扣1分;
2.检查漏一项扣1分;
3.清洁漏一项扣1分。
2
曲轴的鉴定
采用鉴定仪器、设备进行曲轴鉴定。
1.工具使用错误每扣1分;
2.测量工具使用错误每扣1分;
3.测量方法不正确每扣1分;
4.测量数据不正确每扣1分;
5.操作不清洁每扣1分;
6.工具及零件脱手落地每次扣1分;
7.量具脱手落地每次扣1分。
3
鉴定结论
根据鉴定结果,对比技术标准,给出鉴定结论。
鉴定结论不正确每扣2分。
4
安全文明生产
1.遵守安全操作规程;
2.整理、清洁作业现场。
1.非规范操作扣1分,违反安全操作规程每次扣1分;
2.操作现场不整洁扣1分;
3.现场未整理扣1分。
试题18 齿轮和齿轮轴零件鉴定
评分标准18 齿轮和齿轮轴零件鉴定
序号
考核内容
考核要点
评分标准
1
准备工作
操作前准备,包括清洁、检查和备齐所需工量具等。
1.未戴安全用具扣1分;
2.检查漏一项扣1分;
3.清洁漏一项扣1分。
2
齿轮和齿轮轴的鉴定
采用鉴定仪器、设备进行齿轮和齿轮轴鉴定。
1.工具使用错误每扣1分;
2.测量工具使用错误每扣1分;
3.测量方法不正确扣1分;
4.测量位置不正确每扣1分;
5.测量数据不正确每扣1分;
6.操作不清洁每扣1分;
7.工具及零件脱手落地每次扣1分;
8.量具脱手落地每次扣1分。
3
鉴定结论
根据鉴定结果,对比技术标准,给出鉴定结论。
鉴定结论不正确每项扣2分。
4
安全文明生产
1.遵守安全操作规程;
2.整理、清洁作业现场。
1.非规范操作扣1分,违反安全操作规程每次扣1分;
2.操作现场不整洁扣1分;
3.现场未整理扣1分。
试题19联合收割机制动踏板自由行程的检查调整
评分标准19 联合收割机制动踏板自由行程的检查调整
序号
考核内容
考核要点
评分标准
1
准备工作
包括清洁、检查和备齐所需工量具等操作前准备。
1.未戴防护用具扣1分;
2.检查备齐工量具漏一项扣1分;
3.清洁漏一项扣1分,扣完为止。
2
联合收割机制动踏板的检查与调整
1.检查调整制动踏板的高度;
2.检查调整制动器制动间隙;
3.检查调整踏板的自由行程;
4.调整制动踏板的高度和自由行程,使其符合要求,并按调整结果并填写制动踏板自由行程检查调整作业单。
1.检查前没解除制动踏板锁止扣1分;
2.测量基准位置不标记或标记错误扣1分;
3.测量方法不正确扣1分;
4.测量位置不正确每处扣0.5分;
5.调整方法不正确,每项扣1分;
6.调整结果不正确,每项扣1分;
7.调整后未复查,每项扣1分;
8. 操作程序错误扣2分;
9.工具、量具选用错误每次扣0.5分;
10.工具或零件脱手落地每次扣0.5分;
11.工具、量具使用错误每次扣0.5分;
12.量具脱手落地每次扣2分;
13.未做的项目作业单填写不得分,完成项目作业单填写错误或漏填每处扣0.5分,配分扣完为止。
(以下相同)
3
安全文明生产
1.遵守安全操作规程;
2.整理、清洁作业现场。
1.未按安全规范操作扣1分,
2.操作现场不整洁扣1分;
3.现场未整理扣2分。
试题20 联合收割机电气系统故障诊断与排除
评分标准20 联合收割机电气系统故障诊断与排除
序号
考核内容
考核要点
评分标准
1
准备工作
包括清洁、检查和备齐所需工量具等操作前准备。
1.未戴防护用具扣1分;
2.检查备齐工量具漏一项扣1分;
3.清洁漏一项扣1分,扣完为止。
2
联合收割机电气系统故障诊断与排除
1.启动前的检查;
2.启动与启动征象的观察;
3.电源电路的故障诊断与排除;
4.启动电路故障诊断与排除。
1.检查发动机机油、燃油、冷却液、液压油液面高度,漏项扣0.5分;
2.主、副变速手柄等应处于“空”、“中间”或“分离”位置。漏一项扣0.5分;
3.每次启动前未鸣笛,每次扣0.5分;
4.每次启动持续时间不超过5S,连续启动要停歇2-3分钟,每错误1次扣1分;
5.不了解故障征象,不按程序查找故障扣2分;
6.不能正确使用万用表或其他测试工具扣1分;
7.诊断故障不准确每项扣1分;
8.更换零件(元件)不能判断说明故障原因或判断错误的,每次扣1分;
9.更换新件不作性能测试,每次扣1分;
10.带电更换零件(元件),每次扣1分;
11.工具、量具选用错误每次扣0.5分;
12.工具或零件脱手落地每次扣0.5分;
13.工具、量具使用错误每次扣0.5分;
14.量具脱手落地每次扣2分;
15.未做的项目作业单填写不得分,完成项目作业单填写错误或漏填每处扣0.5分,配分扣完为止。
(以下相同)
3
安全文明生产
1.遵守安全操作规程;
2.整理、清洁作业现场。
1.未按安全规范操作扣1分,
2.操作现场不整洁扣1分;
3.现场未整理扣2分。
试题21 割台切割器技术状态检查与调整
评分标准21割台切割器技术状态检查与调整
序号
考核内容
考核要点
评分标准
1
准备工作
包括清洁、检查和备齐所需工量具等操作前准备。
1.未戴防护用具扣1分;
2.检查备齐工量具漏一项扣1分;
3.清洁漏一项扣1分,扣完为止。
2
切割器部分技术状态检查
1.切割器护刃器的整列检测;
2.切割器刀片间隙的检查;
3.切割器的对中检测;
4.切割器的压刃器间隙检测。
1.检查前没锁止割台扣2分;
2.检查前发动机不熄火扣1分;
3.检查时不分离动力传递扣1分;
4.测量位置不正确每处扣0.5分;
5.测量基准位置不标记或标记错误扣1分;
6.测量方法不正确扣1分;
7.工具、量具使用错误每次扣0.5分;
8.工具或零件脱手落地每次扣0.5分;
9.工具、量具选用错误每次扣0.5分;
10.量具脱手落地每次扣2分。
3
切割器部分技术状态调整
正确调整切割器技术参数,使其符合要求,并按调整结果填写作业单。
1.调整方法不正确,每项扣1分;
2.调整结果不正确,每项扣1分;
3.调整后未复查,每项扣1分;
4.操作程序错误扣2分;
5.调整后没做恢复扣1分;
6.未做的项目作业单填写不得分,完成项目作业单填写错误或漏填每处扣0.5分,配分扣完为止。
(以下相同)
4
安全文明生产
1.遵守安全操作规程;
2.整理、清洁作业现场。
1.未按安全规范操作扣1分,
2.操作现场不整洁扣1分;
3.现场未整理扣2分。
试题22 割台喂入搅龙技术状态检查与调整
评分标准22 割台喂入搅龙技术状态检查与调整
序号
考核内容
考核要点
评分标准
1
准备工作
包括清洁、检查和备齐所需工量具等操作前准备。
1.未戴防护用具扣1分;
2.检查备齐工量具漏一项扣1分;
3.清洁漏一项扣1分,扣完为止。
2
喂入搅龙部分技术状态检查
1.喂入搅龙驱动链条的拆卸;
2.伸缩拨指与底板间隙检测;
3.喂入搅龙与底板间隙检测。
1.检查前没锁止割台扣2分;
2.检查前发动机不熄火扣1分;
3.检查时不分离动力传递扣1分;
4.测量位置不正确每处扣0.5分;
5.测量基准位置不标记或标记错误扣1分;
6.测量方法不正确扣1分;
7.工具、量具使用错误每次扣0.5分;
8.工具或零件脱手落地每次扣0.5分;
9.工具、量具选用错误每次扣0.5分;
10.量具脱手落地每次扣2分。
3
喂入搅龙部分调整
正确调整喂入搅龙、伸缩拨指与割台底板的间隙,使其符合要求,并按调整结果填写作业单。
1.调整方法不正确,每项扣1分;
2.调整结果不正确,每项扣1分;
3.调整后未做复查,每项扣1分;
4.操作程序错误扣2分;
5.调整后没做恢复扣1分;
6.未做的项目作业单填写不得分,完成项目作业单填写错误或漏填每处扣0.5分,配分扣完为止。
(以下相同)
4
安全文明生产
1.遵守安全操作规程;
2.整理、清洁作业现场。
1.未按安全规范操作扣1分,
2.操作现场不整洁扣1分;
3.现场未整理扣2分。
试题23 割台拨禾轮技术状态检查与调整
评分标准23 割台拨禾轮技术状态检查与调整
序号
考核内容
考核要点
评分标准
1
准备工作
包括清洁、检查和备齐所需工量具等操作前准备。
1.未戴防护用具扣1分;
2.检查备齐工量具漏一项扣1分;
3.清洁漏一项扣1分,扣完为止。
2
拨禾轮安装位置的调整
1.拨禾轮驱动传动带的放松;
2.按指定拨禾轮安装高度调整;
3.按指定位置调整拨禾轮前后位置;
4.按指定角度调整拨禾轮弹齿倾角;
5.正确调整拨禾轮和弹性拨齿的位置与倾角,使其符合要求,并按调整结果填写作业单。
1.检查前没锁止割台扣2分;
2.检查前发动机不熄火扣1分;
3.检查时不分离动力传递扣1分;
4.调整前没放松传动皮带扣1分;
5.调整方法不正确,每项扣1分;
6.调整结果不正确,每项扣1分;
7. 操作程序错误扣2分;
8.未做传动皮带张紧调整,扣1分;
9.工具、量具选用错误每次扣0.5分;
10.工具或零件脱手落地每次扣0.5分;
11.工具、量具使用错误每次扣0.5分;12.量具脱手落地每次扣2分;
13.未做的项目作业单填写不得分,完成项目作业单填写错误或漏填每处扣0.5分,配分扣完为止。
(以下相同)
3
安全文明生产
1.遵守安全操作规程;
2.整理、清洁作业现场。
1.未按安全规范操作扣1分,
2.操作现场不整洁扣1分;
3.现场未整理扣2分。
试题24 联合收割机振动筛驱动皮带技术状态检查与更换
评分标准24 振动筛驱动皮带技术状态检查与更换
序号
考核内容
考核要点
评分标准
1
准备工作
包括清洁、检查和备齐所需工量具等操作前准备。
1.未戴防护用具扣1分;
2.检查备齐工量具漏一项扣1分;
3.清洁漏一项扣1分,扣完为止。
2
振动筛驱动皮带技术状态检查
1.识别查找振动筛驱动皮带;
2.振动筛驱动皮带的检查;(挠度、磨损情况)
3.振动筛驱动皮带的拆卸;
4.振动筛驱动皮带外观检查。
1.检查时不分离动力传递扣1分;
2.检查前发动机不熄火扣1分;
3.找寻不到传动皮带或识别错误不得分;
4.测量基准位置不标记或标记错误扣1分;
5.测量位置不正确每处扣0.5分;
6.测量方法不正确扣1分;
7.检查漏项每项扣1分;
8.工具或零件脱手落地每次扣0.5分;
9.工具、量具选用错误每次扣0.5分;
10.工具、量具使用错误每次扣0.5分;
11.量具脱手落地每次扣2分。
3
振动筛驱动皮带安装与调整
正确安装振动筛驱动皮带、谷粒输送和杂余搅龙驱动皮带、脱粒滚筒驱动皮带和收割驱动皮带,并按规范调整各皮带张紧度,使其符合要求,并按调整结果填写作业单。
1.更换新带没做检查扣1分;
2.安装操作方法或程序错误每次扣2分;
3.调整方法不正确,每项扣1分;
4.调整结果不正确,每项扣1分;
5.调整后未复查,每项扣1分;
6.调整后没做恢复扣1分;
7.未做的项目作业单填写不得分,完成项目作业单填写错误或漏填每处扣0.5分,配分扣完为止。
(以下相同)
4
安全文明生产
1.遵守安全操作规程;
2.整理、清洁作业现场。
1.未按安全规范操作扣1分;
2.操作皮带被油污扣1分;
3.现场未整理扣2分;
4.操作现场不整洁扣1分。
试题25 联合收割机割台驱动皮带传动系统技术状态检查与更换
评分标准25割台驱动皮带传动系统技术状态检查与更换
序号
考核内容
考核要点
评分标准
1
准备工作
包括清洁、检查和备齐所需工量具等操作前准备。
1.未戴防护用具扣1分;
2.检查备齐工量具漏一项扣1分;
3.清洁漏一项扣1分,扣完为止。
2
割台驱动皮带传动系统技术状态检查
1.正确检查与判断脱粒滚筒驱动皮带的磨损程度和松紧度;(成组皮带检查)
2.正确检查与判断割台驱动皮带的磨损程度和松紧度;
3.正确检查与判断拨禾轮驱动皮带的磨损程度和松紧度;
4.正确拆卸各传动皮带。
1.检查前不锁定割台提升油缸扣1分;
2.检查前发动机不熄火扣1分;
3.检查时不分离动力传递扣1分;
4. 测量基准位置不标记或标记错误扣1分;
5.测量位置不正确每处扣0.5分;
6.测量方法不正确扣1分;
7.检查漏项每项扣1分;
8.工具或零件脱手落地每次扣0.5分;
9.工具、量具选用错误每次扣0.5分;
10.工具、量具使用错误每次扣0.5分;
11.量具脱手落地每次扣2分。
3
振动筛驱动皮带安装与调整
正确安装拨禾轮驱动皮带、割台驱动皮带、脱粒滚筒驱动皮带,并按规范调整各皮带张紧度,使其符合要求,并按调整结果填写作业单。
1.更换新带没做检查扣1分;
2.安装操作方法或程序错误每次扣2分;
3.调整方法不正确,每项扣1分;
4.调整结果不正确,每项扣1分;
5.调整后未复查,每项扣1分;
6.调整后没做恢复扣1分;
7.未做的项目作业单填写不得分,完成项目作业单填写错误或漏填每处扣0.5分,配分扣完为止。
(以下相同)
4
安全文明生产
1.遵守安全操作规程;
2.整理、清洁作业现场。
1.未按安全规范操作扣1分;
2.操作皮带被油污扣1分;
3.现场未整理扣2分;
4.操作现场不整洁扣1分。
试题26 联合收割机链耙式输送器输送链的检查与调整
评分标准26 联合收割机链耙式输送器输送链的检查与调整
序号
考核内容
考核要点
评分标准
1
准备工作
包括清洁、检查和备齐所需工量具等操作前准备。
1.未戴防护用具扣1分;
2.检查备齐工量具漏一项扣1分;
3.清洁漏一项扣1分,扣完为止。
2
割台驱动皮带传动系统技术状态检查
1.正确检查两侧输送链的张紧度;
2.正确检查耙齿与底板间隙是否符合要求;
3.正确检查输送器有无损坏、缺失零部件,从动轴有无卡滞。
1.检查前不锁定割台提升油缸扣1分;
2.检查前发动机不熄火扣1分;
3.检查时不分离动力传递扣1分;
4. 测量基准位置不标记或标记错误扣1分;
5.测量位置不正确每处扣0.5分;
6.测量方法不正确扣1分;
7.检查漏项每项扣1分;
8.工具或零件脱手落地每次扣0.5分;
9.工具、量具选用错误每次扣0.5分;
10.工具、量具使用错误每次扣0.5分;
11.量具脱手落地每次扣2分。
3
振动筛驱动皮带安装与调整
按规定正确调整输送链张紧度,使其符合要求,并按调整结果填写作业单。
1.调整操作方法或程序错误每次扣2分;
2.调整方法不正确,每项扣1分;
3.调整结果不正确,每项扣1分;
4.调整后未复查,每项扣1分;
5.调整后没做恢复扣1分;
6.未做的项目作业单填写不得分,完成项目作业单填写错误或漏填每处扣0.5分,配分扣完为止。
(以下相同)
4
安全文明生产
1.遵守安全操作规程;
2.整理、清洁作业现场。
1.未按安全规范操作扣1分;
2.操作皮带被油污扣1分;
3.现场未整理扣2分;
4.操作现场不整洁扣1分。
试题27 联合收割机割刀总成的检修与调整
评分标准27 联合收割机割刀总成的检修与调整
序号
考核内容
考核要点
评分标准
1
准备工作
包括清洁、检查和备齐所需工量具等操作前准备。
1.未戴防护用具扣1分;
2.检查备齐工量具漏一项扣1分;
3.清洁漏一项扣1分,扣完为止。
2
切割器部分技术状态检查
1.正确的拆卸动刀杆总成件;
2.动刀杆总成指定动刀片更换;
3.正确安装动刀杆总成;
4.正确更换指定护刃器总成。
1.检查前没锁止割台扣2分;
2.检查前发动机不熄火扣1分;
3.检查时不分离动力传递扣1分;
4.动刀杆总成拆卸程序不正确每处扣1分;
5.动刀片铆接方法不正确,每处扣0.5分;
6.动刀片剔除方法不正确,扣2分;
7.动刀片更换后刀片活动或卡滞,扣2分;
8.工具或零件脱手落地每次扣0.5分;
9.工具、量具选用错误每次扣0.5分;
10.工具、量具使用错误每次扣0.5分;
11.量具脱手落地每次扣2分。
3
切割器部分技术状态调整
1.动刀杆摇臂轴承间隙检查与调整;
2.动刀片与定刀片在极限位置对中检查与调整;
3.切割器的压刃器间隙检测;
4.切割器的护刃器整列调整;
5.正确检查调整切割器刀片间隙,使其符合要求,并按调整结果填写作业单。
1.测量基准位置不标记或标记错误扣1分;
2.安装后测量方法不正确每处扣1分;
3.安装后调整方法不正确,每项扣1分;
4.安装后调整结果不正确,每项扣1分;
5.调整后未复查,每项扣1分;
6.安装调整后没做恢复扣1分;
7.操作程序错误扣2分;
8.工量具使用不当扣分同上;
9.未做的项目作业单填写不得分,完成项目作业单填写错误或漏填每处扣0.5分,配分扣完为止。
(以下相同)
4
安全文明生产
1.遵守安全操作规程;
2.整理、清洁作业现场。
1.未按安全规范操作扣1分;
2.操作现场不整洁扣1分;
3.操作现场零乱未整理扣2分;
4.操作失误受伤扣2分。
试题28 割台喂入伸缩拨指的修理与调整
评分标准28 割台伸缩拨指的修理与调整
序号
考核内容
考核要点
评分标准
1
准备工作
包括清洁、检查和备齐所需工量具等操作前准备。
1.未戴防护用具扣1分;
2.检查备齐工量具漏一项扣1分;
3.清洁漏一项扣1分,扣完为止。
2
喂入搅龙伸缩拨指的更换
1.喂入搅龙驱动链条的拆卸;
2.指定位置伸缩拨指的更换。
1.检查前没锁止割台扣2分;
2.检查前发动机不熄火扣1分;
3.检查时不分离动力传递扣1分;
4.不拆卸传动链条操作扣1分;
5.测量基准位置不标记或标记错误扣1分;
6.测量方法不正确扣1分;
7.调整方法不正确,每项扣1分;
8.调整结果不正确,每项扣1分;
9.调整后未做复查,每项扣1分;
10.操作程序错误扣2分;
11.调整后没做恢复扣1分;
12.工具、量具使用错误每次扣0.5分;
13.工具或零件脱手落地每次扣0.5分;
14.工具、量具选用错误每次扣0.5分;
15.量具脱手落地每次扣2分;
16.未做的项目作业单填写不得分,完成项目作业单填写错误或漏填每处扣0.5分,配分扣完为止。
(以下相同)
3
喂入搅龙部分调整
1.正确调整喂入搅龙与割台底板的间隙;
2.正确调整伸缩拨指与割台底板的间隙;
3.正确安装链条后复查使其符合要求,并按调整结果填写作业单。
4
安全文明生产
1.遵守安全操作规程;
2.整理、清洁作业现场。
1.未按安全规范操作扣1分;
2.操作现场不整洁扣1分;
3.现场未整理扣2分。
试题29 联合收割机脱粒清选装置的检查与调整
评分标准29联合收割机脱粒清选装置的检查与调整
序号
考核内容
考核要点
评分标准
1
准备工作
包括清洁、检查和备齐所需工量具等操作前准备。
1.未戴防护用具扣1分;
2.检查备齐工量具漏一项扣1分;
3.清洁漏一项扣1分,扣完为止。
2
脱粒清选装置的检查与调整
1.正确检查脱粒滚筒进口间隙和出口间隙;
2.正确调整脱粒滚筒的转速;
3.正确检查和调整筛片开度;
4.正确检查和调整主风扇风量。
1.检查时不分离动力传递扣1分;
2.检查前发动机不熄火扣1分;
3.检查调整位置不正确扣1分;
4.检查调整结果不正确扣1分;
5.测量方法不正确扣1分;
6.检查漏项每项扣1分;
7.工具、量具使用错误每次扣0.5分;
8.工具或零件脱手落地每次扣0.5分;
9.工具、量具选用错误每次扣0.5分;
10.量具脱手落地每次扣2分。
11.未做的项目作业单填写不得分,完成项目作业单填写错误或漏填每处扣0.5分,配分扣完为止。
(以下相同)
3
脱粒清选装置的作业单填写
正确根据试题要求,检查调整脱粒清选装置,使其符合要求,并按调整结果填写作业单。
4
安全文明生产
1.遵守安全操作规程;
2.整理、清洁作业现场。
1.未按安全规范操作扣1分;
2.操作皮带被油污扣1分;
3.现场未整理扣2分;
4.操作现场不整洁扣1分。
试题30 联合收割机拨禾轮损失过大的故障诊断与排除
评分标准30联合收割机拨禾轮损失过大的故障诊断与排除
序号
考核内容
考核要点
评分标准
1
准备工作
包括清洁、检查和备齐所需工量具等操作前准备。
1.未戴防护用具扣1分;
2.检查备齐工量具漏一项扣1分;
3.清洁漏一项扣1分,扣完为止。
2
拨禾轮损失过大故障排除
1. 拨禾轮弹指倾角不正确
2. 拨禾轮前后位置不正确
3. 拨禾轮转速不正确
1.检查时不分离动力传递扣1分;
2.检查前发动机不熄火扣1分;
3.检查调整位置不正确扣1分;
4.检查调整结果不正确扣1分;
5.测量方法不正确扣1分;
6.检查漏项每项扣1分;
7.工具、量具使用错误每次扣0.5分;
8.工具或零件脱手落地每次扣0.5分;
9.工具、量具选用错误每次扣0.5分;
10.量具脱手落地每次扣2分;
11.未做的项目作业单填写不得分,完成项目作业单填写错误或漏填每处扣0.5分,配分扣完为止。
(以下相同)
3
拨禾轮损失过大故障排除作业单填写
正确地分析拨禾轮损失过大故障产生的原因,调整方法;并正确填写作业单。
4
安全文明生产
1.遵守安全操作规程;
2.整理、清洁作业现场。
1.未按安全规范操作扣1分;
2.操作皮带被油污扣1分;
3.现场未整理扣2分;
4.操作现场不整洁扣1分。
试题31 联合收割机行走履带张紧度检查与调整
评分标准31 联合收割机行走履带张紧度检查与调整
序号
考核内容
考核要点
评分标准
1
准备工作
包括清洁、检查和备齐所需工量具等操作前准备。
1.未戴防护用具扣1分;
2.检查备齐工量具漏一项扣1分;
3.清洁漏一项扣1分,扣完为止。
2
行走履带张紧度检查
行走履带张紧度检查
1.检查前割台没落地扣2分;
2.检查前发动机不熄火扣1分;
3.检查时不分离行走动力传递扣1分;
4.举升联合收割机位置选择错误扣1分;
5.测量基准位置不标记或标记错误扣1分;
6.测量方法不正确扣1分;
7.调整方法不正确,每项扣1分;
8.调整结果不正确,每项扣1分;
9.调整后未做复查,每项扣1分;
10.操作程序错误扣2分;
11.调整后没做恢复扣1分;
12.工具、量具使用错误每次扣0.5分;
13.工具或零件脱手落地每次扣0.5分;
14.工具、量具选用错误每次扣0.5分;
15.量具脱手落地每次扣2分;
16.未做的项目作业单填写不得分,完成项目作业单填写错误或漏填每处扣0.5分,配分扣完为止。
(以下相同)
3
行走履带张紧度调整
1.行走履带张紧度调整;
2.正确调整履带张紧度后复查使其符合要求,并按调整结果填写作业单。
4
安全文明生产
1.遵守安全操作规程;
2.整理、清洁作业现场。
1.未按安全规范操作扣1分;
2.操作现场不整洁扣1分;
3.现场未整理扣2分。
试题32 联合收割机液压转向系统转向压力测试
评分标准32 联合收割机液压转向系统转向压力测试
序号
考核内容
考核要点
评分标准
1
准备工作
包括清洁、检查和备齐所需工量具等操作前准备。
1.未戴防护用具扣1分;
2.检查备齐工量具漏一项扣1分;
3.清洁漏一项扣1分,扣完为止。
2
液压转向系统液压转向压力测试
1.转向压力测试前准备;
2.油压表及测试油管的安装;
3.转向时油压测试;
4.拆卸油压表及管路,恢复转向油路系统,使其符合要求,并按调整结果填写作业单。
1.不检查液压油的油面高度扣1分;
2.检查前不检查转向性能扣1分;
3.安装油表后不检查是否漏油扣1分;
4.测试油压次数不足3次,每次扣1分;
5.不按试题要求选择测量位置扣1分;
6.测量方法不正确扣1分;
7.检测后恢复安装后不做检查扣1分;
8.装复后有漏油扣1分;
9.工具或零件脱手落地每次扣0.5分;
10.工具、量具选用错误每次扣0.5分;
11.工具、量具使用错误每次扣0.5分;
12.量具脱手落地每次扣2分;
13.未做的项目作业单填写不得分,完成项目作业单填写错误或漏填每处扣0.5分,配分扣完为止。
(以下相同)
3
安全文明生产
1.遵守安全操作规程;
2.整理、清洁作业现场。
1.未按安全规范操作扣1分;
2.操作皮带被油污扣1分;
3.现场未整理扣2分;
4.操作现场不整洁扣1分。
试题33 联合收割机割台液压提升油缸压力测试
评分标准33 联合收割机割台液压提升油缸压力测试
序号
考核内容
考核要点
评分标准
1
准备工作
包括清洁、检查和备齐所需工量具等操作前准备。
1.未戴防护用具扣1分;
2.检查备齐工量具漏一项扣1分;
3.清洁漏一项扣1分,扣完为止。
2
割台液压提升油缸提升压力测试
1.油缸提升压力测试前准备;
2.油压表及测试油管的安装;
3.割台提升油压测试;
4.拆卸油压表及管路,恢复转向油路系统,使其符合要求,并按调整结果填写作业单。
1.不检查液压油的油面高度扣1分;
2.检查前不检查提升性能扣1分;
3.安装油表后不检查是否漏油扣1分;
4.测试油压次数不足3次,每次扣1分;
5.不按试题要求选择测量位置扣1分;
6.方法不正确或测量转速不对扣1分;
7.检测后恢复安装后不做检查扣1分;
8.装复后有漏油扣1分;
9.工具或零件脱手落地每次扣0.5分;
10.工具、量具选用错误每次扣0.5分;
11.工具、量具使用错误每次扣0.5分;
12.量具脱手落地每次扣2分;
13.未做的项目作业单填写不得分,完成项目作业单填写错误或漏填每处扣0.5分,配分扣完为止。
(以下相同)
3
安全文明生产
1.遵守安全操作规程;
2.整理、清洁作业现场。
1.未按安全规范操作扣1分;
2.操作皮带被油污扣1分;
3.现场未整理扣2分;
4.操作现场不整洁扣1分。
试题34联合收割机行走无级变速器(HST)的分解与检查
评分标准34联合收割机行走无级变速器(HST)的分解与检查
序号
考核内容
考核要点
评分标准
1
准备工作
包括清洁、检查和备齐所需工量具等操作前准备。
1.未戴防护用具扣1分;
2.检查备齐工量具漏一项扣1分;
3.清洁漏一项扣1分,扣完为止。
2
行走无级变速器(HST)的分解
1.补偿偏心转子油泵拆卸;
2.HST液压油路板分解拆卸;
3.拆解液压泵、马达;
4.拆解液压泵轴轴承座。
1.拆解前没放掉润滑油扣1分;
2.拆解螺栓组时顺序不正确每处扣1分;
3.拆解前没做配合标记扣1分;
4.拆解方法不正确扣1分;
5.拆卸操作程序错误扣2分;
6.测量位置不正确,每处扣1分;
7.测量方法不正确扣1分;
8.测量结果不正确,每处扣0.5分;
9.装复没清洁或清洁方法不正确扣1分;
10.装复时没润滑扣1分;
11.装复后有漏装零件,每个扣1分;
12.工具、量具使用错误每次扣0.5分;
13.工具或零件脱手落地每次扣0.5分;
14.工具、量具选用错误每次扣0.5分;
15.量具脱手落地每次扣2分;
16.未做的项目作业单填写不得分,完成项目作业单填写错误或漏填每处扣0.5分,配分扣完为止。
(以下相同)
3
行走无级变速器(HST)的检查与安装
1.检查偏心转子泵内外转子技术状况;
2.检查液压马达轴承技术状况;
3.检测摇板轴轴承O型密封圈的技术状态;
4.正确装复各零件使其符合要求,并按将测量结果填写作业单。
4
安全文明生产
1.遵守安全操作规程;
2.整理、清洁作业现场。
1.未按安全规范操作扣1分,
2.操作现场不整洁扣1分;
3.现场未整理扣2分。
试题35 植保无人机整机技术状态检查
在调试区将运输状态的植保无人机转换为调试状态,检查整机动力系统、喷洒系统性能,使其符合技术要求。
评分标准35 植保无人机整机技术状态检查
序号
考核内容
考核要点
评分标准
1
准备工作
包括清洁、检查和备齐所需工量具等操作前准备
1.未带安全帽扣0.5分;
2.未清洁扣0.5分;
3.检查漏一项扣0.5分,配分扣完为止。
2
植保无人机整机技术状态检查
1.将植保无人机进行转换为调试状态,展开机臂、桨叶,检查动力系统及喷洒系统主要工作零部件的紧固性;
2.检查遥控器并打开,检查药箱密封性向药箱加入水,检查植保无人机电池电量及安装电池,并通电,摆放量杯及桶;
3.遥控器连接植保无人机,排空气,检查喷洒系统填写记录表;
4.关闭电源开关并取下电池。
1.未在调试区操作的扣2分。
2.未展开桨叶或机臂,每次扣0.5分,扣完为止;
3.未检查喷头紧固性,每次扣0.5分,扣完为止;
4.未检查电机是否可自由旋转,每次扣0.5分,扣完为止;
5.未检查电磁阀紧固性,每次扣0.5分;
6.未按照顺序通电,每次扣1分;
7.未检查电池电量,每次扣1分;
8.摇控器天线未展开或展开天线错误,扣1分;
9.加水过程中有水流出,扣2分;
10.植保无人机未连接或连接方式选择错误,扣1分;
11.未摆放量筒,每个位置扣0.5分;
12.未用排空气扣2分;
13.未填写记录表或记录表填写错误,扣2分;
14.测试结束后未关电或取下电池每项扣1分。
3
安全文明生产
1.遵守安全操作规程;
2.整理、清洁作业现场。
1.未按安全规范操作扣1分;
2.操作现场不整洁扣1分;
3.现场未整理扣2分。
试题36植保无人机故障诊断与排除
排除植保无人机系统动力系统、喷洒系统故障。
评分标准36 植保无人机故障诊断与排除
序号
考核内容
考核要点
评分标准
1
准备工作
包括清洁、检查和备齐所需工量具等操作前准备
1.未带安全帽扣0.5分;
2.未清洁扣0.5分;
3.检查漏一项扣0.5分,配分扣完为止。
2
植保无人机故障诊断与排除
1.植保无人机移置工作台,拆卸电机外罩,拆卸电机,测量相关参数(绕组阻值),并填表,排除电机故障后并安装,排除电调故障、排除桨叶故障。
2.排除喷洒系统故障:拆卸前罩壳,排除柱塞泵故障;拆卸电磁阀连接导线及水管排除电磁阀故障,拆卸喷头,排除故障并清洗;植保无人机复查。
1.未在工作台进行维修或调试区进行调试的,每次扣1分;
2.工具选择不正确,每次扣1分;
3.零件或工具脱手落地,每次扣1分,扣完为止;
4.零件未摆放至收纳盒内,扣1分;
5.拆装过程中,螺丝装卸不符合技术规范的,每次扣1分,扣完为止;
6.导线连接错误或未连接,每次扣2分;
7.导线连接前未检查两端技术状态的,每次扣1分;
8.未断电连接各导线,每次扣1分;
9.未带手套进行喷洒系统排故,扣1分;
10.未排除电磁阀故障的扣1分;
11.未排除喷头故障的,每处扣1分;
12.喷头未清洗每处扣1分;
13.未进行调试的,扣3分。
3
安全文明生产
1.遵守安全操作规程;
2.整理、清洁作业现场。
1.未按安全规范操作扣1分;
2.操作现场不整洁扣1分;
3.现场未整理扣2分。
试题37 植保无人机的拆装、零部件鉴定更换
(1)植保无人机的拆装
拆卸植保无人机前罩(上、下)壳、上雷达、(左、右)散热器(不拆连接线)、(左、右)RTK天线(不拆连接线),检测后装配。
(2)零部件鉴定及更换
拆卸机头右侧电机,测试电机性能,包括绕组电阻并填写记录表:更换机头左、右侧桨叶。
评分标准37植保无人机的拆装、零部件鉴定更换
序号
考核内容
考核要点
评分标准
1
准备工作
包括清洁、检查和备齐所需工量具等操作前准备。
1.未带安全帽扣0.5分
2.未清洁扣0.5分
3.检查漏一项扣0.5分,配分扣完为止。
2
植保无人机的拆装、零部件鉴定及更换
1.植保无人机在技术人员辅助下,移置工作台,拆卸植保无人机前上、下罩壳),拆上雷达,拆左右散热片;拆卸左右RTK天线,检测后安装;
2.拆卸机头右侧电机,用万用表欧姆档测量绕组间电阻、绕组与内转子壳体电阻,安装电机,并填写记录表:
3.拆卸植保无人机机头左、右侧桨,装配新桨。
1.未在工作台进行操作的,扣3分;
2.工具选择不正确,每次扣1分;
3.上雷达、左右散热片拆装顺序错误,每次扣2分;
4.零件或工具脱手落地,每次扣1分,扣完为止;
5.零件未摆放至收纳盒内,扣1分;
6.拆装过程中,螺丝装卸不符合技术规范的,每次扣1分,扣完为止;
7.电机拆装错误扣3分;
8.绕组电阻测量错误,每次扣1分;
9.桨叶选择或安装错误,每次扣2分;
10.桨叶内垫片安装错误,每次扣1分。
3
安全文明生产
1.遵守安全操作规程;
2.整理、清洁作业现场。
1.未按安全规范操作扣1分;
2.操作现场不整洁扣1分;
3.现场未整理扣2分。
2022年全国职业院校技能大赛中职组 新能源汽车检测与维修赛项模拟赛题(word版): 这是一份2022年全国职业院校技能大赛中职组 新能源汽车检测与维修赛项模拟赛题(word版),文件包含模块2评分标准-新能源汽车维护与高压组件更换doc、模块4评分标准-电驱动总成装调与检测docx、模块5评分标准-充电设备装调与检修docx、模块3评分标准-动力电池装调与检测docx、第10套试题docx、第1套试题docx、第2套试题docx、第3套试题docx、第4套试题docx、第5套试题docx、第6套试题docx、第7套试题docx、第8套试题docx、第9套试题docx、模块1评分标准-新能源汽车故障诊断与排除docx等15份试卷配套教学资源,其中试卷共84页, 欢迎下载使用。
2022年全国职业院校技能大赛中职组 网络布线赛项模拟赛题(word版): 这是一份2022年全国职业院校技能大赛中职组 网络布线赛项模拟赛题(word版),文件包含2022网络布线-赛题1docx、2022网络布线-赛题10docx、2022网络布线-赛题2docx、2022网络布线-赛题3docx、2022网络布线-赛题4docx、2022网络布线-赛题5docx、2022网络布线-赛题6docx、2022网络布线-赛题7docx、2022网络布线-赛题8docx、2022网络布线-赛题9docx、2022网络布线赛项评分标准pdf等11份试卷配套教学资源,其中试卷共353页, 欢迎下载使用。
2022年全国职业院校技能大赛中职组 汽车机电维修赛项模拟赛题(word版): 这是一份2022年全国职业院校技能大赛中职组 汽车机电维修赛项模拟赛题(word版),文件包含汽车机电维修赛项赛卷十docx、汽车机电维修赛项赛卷三docx、汽车机电维修赛项赛卷一docx、汽车机电维修赛项赛卷七docx、汽车机电维修赛项赛卷九docx、汽车机电维修赛项赛卷二docx、汽车机电维修赛项赛卷五docx、汽车机电维修赛项赛卷八docx、汽车机电维修赛项赛卷六docx、汽车机电维修赛项赛卷四docx等10份试卷配套教学资源,其中试卷共132页, 欢迎下载使用。

