










所属成套资源:【新教材新插图】春季人教版数学六下课件PPT全套(送教案练习)
数学六年级下册成数教学课件ppt
展开
这是一份数学六年级下册成数教学课件ppt,文件包含人教版小学数学六下22《成数》PPT课件pptx、人教版小学数学六下22《成数》教学设计docx、人教版小学数学六下22《成数》同步练习docx等3份课件配套教学资源,其中PPT共17页, 欢迎下载使用。
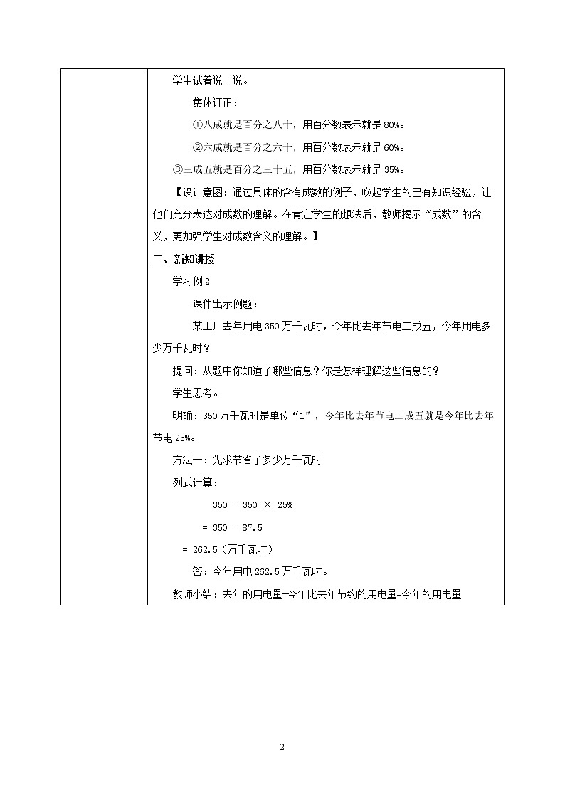
350 - 350 × 25%
某工厂去年用电350万千瓦时,今年比去年节电二成五,今年用电多少万千瓦时?
答:今年用电262.5万千瓦时。
= 350 - 87.5= 262.5(万千瓦时)
350 - 350 × 25% = 262.5(万千万时)
350 ×(1-25%)
= 350 × 0.75= 262.5(万千万时)
350 × (1 - 25% ) = 262.5(万千万时)
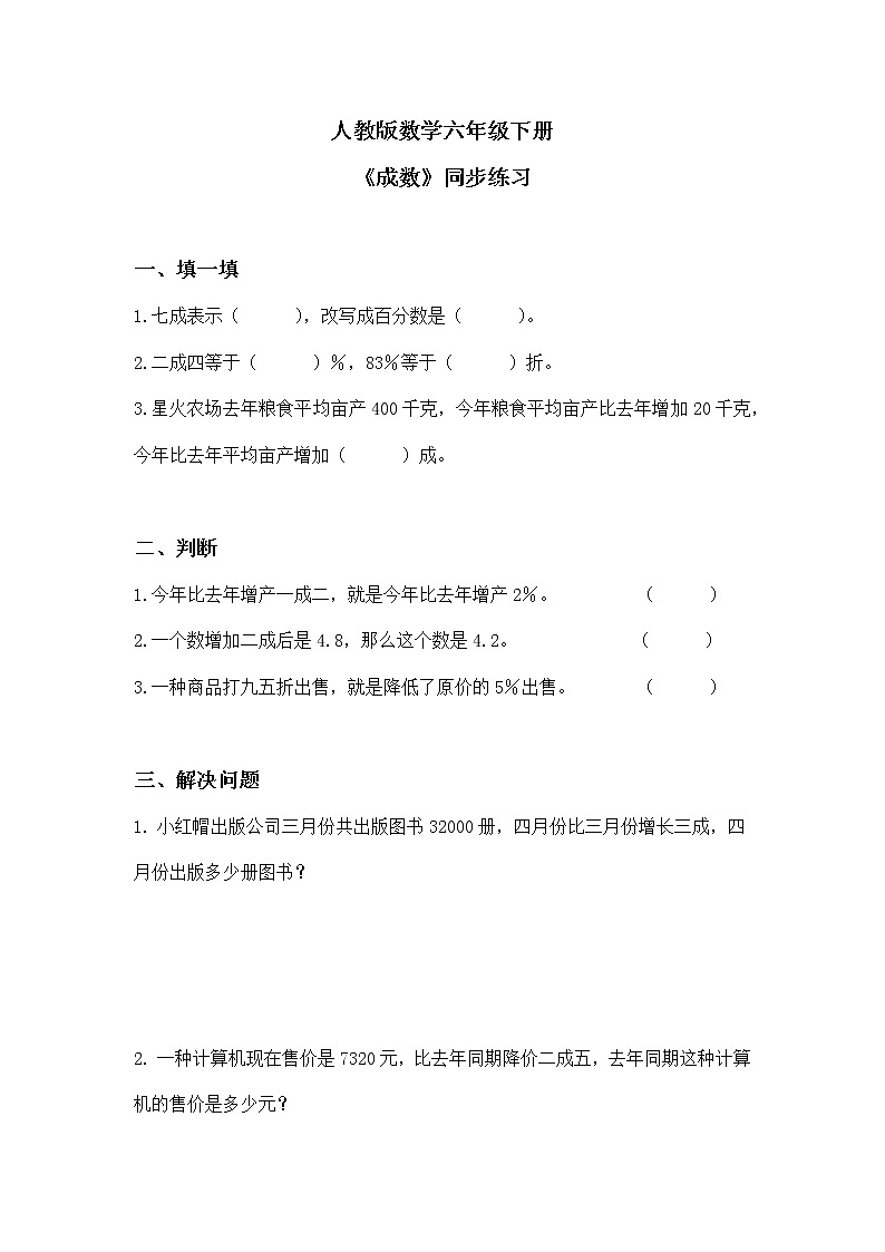
“二成”就是( ),改写成百分数是( );“三成五”就是( ),改写成百分数是( )。“四成三”就是( ),改写成百分数是( );“六成五”就是 ( ),改写成百分数是( )。
电视厂有1000名员工,其中六成是男工,男工有多少人?
1000 × 60% = 600(人)
东庄乡去年产花生40万千克,今年遭受虫害,大概要减少一成五。今年大约产花生多少万千克?
40 × (1 - 15%)
= 40 × 85%= 34(万千克)
答:今年大约产花生34万千克。
某水泥厂八月份销售水泥875吨,比七月份减少三成。七月份水泥销售量是多少吨?
解:设七月份水泥销售量是 x 吨。
(1 - 30%) x = 875
70% x = 875
x = 875 ÷ 70%
x = 1250
答:七月份水泥销售量是1250吨。
一块小麦实验田,去年产小麦24.5吨,今年增产了二成。这块实验田今年产小麦多少吨?
24.5 × (1 + 20%)
= 24.5 × 120%= 29.4(吨)
答:这块实验田今年产小麦29.4吨。
成数表示一个数是另一个数的十分之几,通称“几成”。几成就是百分之几十。单位“1”×(1 ±成数)=部分量
教习网(以下简称“本网站”)系属深圳市智学帮科技有限公司(以下简称“本公司”)旗下网站,为维护本公司合法权益,现依据相关法律法规作出如下郑重声明:1.本文件仅用于个人学习、研究,不得用于商业性或盈利性用途,不得侵犯本司及相关权利人的合法权利。一旦发现侵权,本公司将联合司法机关获取相关用户信息并要求侵权者承担相关法律责任。2.本网站上所有原创内容,是本公司依据相关法律法规,安排专项经费运营规划,组织老师创作完成,著作权归属本公司所有。3.经由网站用户上传至本网站的课件、教案、学案、试卷等内容,其作品仅代表作者本人观点,本网站不保证其内容的有效性,凡因本作品引发的任何法律纠纷,均由上传用户承担法律责任,本网站仅有义务协助司法机关了解事实情况。
相关课件
这是一份人教版六年级下册成数精品ppt课件,文件包含第2课时成数pptx、第2课时成数教案docx等2份课件配套教学资源,其中PPT共18页, 欢迎下载使用。
这是一份小学数学税率教学ppt课件,文件包含人教版小学数学六下23《税率》PPT课件pptx、人教版小学数学六下23《税率》教学设计docx、人教版小学数学六下23《税率》同步练习docx等3份课件配套教学资源,其中PPT共18页, 欢迎下载使用。
这是一份小学数学人教版六年级下册折扣教学ppt课件,文件包含人教版小学数学六下21《折扣》PPT课件pptx、人教版小学数学六下21《折扣》教学设计docx、人教版小学数学六下21《折扣》同步练习docx等3份课件配套教学资源,其中PPT共20页, 欢迎下载使用。
