所属成套资源:【最新版】23届生物新高考二轮专题总结+练习
【最新版】23届生物新高考二轮专题总结+练习之专题3 细胞的生命历程
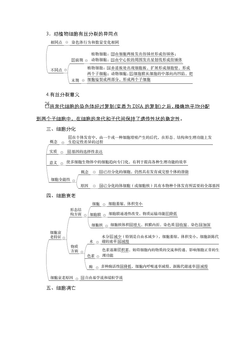
展开一、细胞增殖二、有丝分裂1.细胞周期2.有丝分裂过程3.动植物细胞有丝分裂的异同点4.有丝分裂意义将亲代细胞的染色体经过复制(实质为DNA的复制)之后,精确地平均分配到两个子细胞中,在细胞的亲代和子代间保持了遗传性状的稳定性。三、细胞分化四、细胞衰老五、细胞凋亡六、细胞癌变七、减数分裂及受精1.减数分裂(1)概念:进行有性生殖的生物,从原始生殖细胞发展到成熟生殖细胞的过程中,染色体复制一次,细胞连续分裂两次,成熟生殖细胞中染色体数目减半的细胞分裂。(2)减数分裂过程中染色体的行为(3)精子与卵细胞形成过程的比较(4)配子多样性原因染色体交叉互换、非同源染色体自由组合。2.受精:精子和卵细胞相互识别,融合为受精卵的过程。3.意义:(1)子代呈现多样性,有利于生物在自然选择中进化,体现了有性生殖的优越性;(2)维持每种生物前后代体细胞中染色体数目的恒定,对于生物的遗传和变异,都是十分重要的。 考点1 有丝分裂与减数分裂1.有丝分裂后期,在纺锤丝的牵引下着丝点分裂成两个,姐妹染色单体分开。(必修1 P113—正文)( )2.动物细胞有丝分裂过程中,中心粒在间期倍增并移向两极。(必修1 P113—正文)( )3.细胞的有丝分裂对于生物的遗传有重要意义。(必修1 P113—正文)( )4.减数第一次分裂与减数第二次分裂之间通常没有间期,或者间期时间很短,染色体不再复制。(必修2 P18—正文)( )5.受精卵中有一半的DNA来自精子(父方),另一半来自卵细胞(母方)。(必修2 P25—正文)( )6.细胞越小,表面积相对越大,细胞的物质运输效率越高,则细胞体积越小越好。(必修1 P111—批判性思维)( )7.不同生物的细胞大小和数目不同,但细胞周期长短相同,且分裂间期持续的时间比分裂期长。(必修1 P112表6-1)( )8.真核生物细胞只进行有丝分裂,原核生物细胞只进行无丝分裂。(必修1 P112—正文)( )9.在细胞周期中,G2期细胞的核DNA含量已经增加一倍,而若用秋水仙素处理细胞群体,分裂期细胞的比例会减少。( )10.在动物细胞有丝分裂间期能观察到纺锤体和中心体,有DNA和中心体的复制及染色体组数加倍的过程。( )11.动物细胞有丝分裂时,纺锤体、染色单体均形成于分裂前期,消失于分裂后期。( )12.赤道板形成于有丝分裂中期,而细胞板形成于有丝分裂末期。( )考点2 细胞的分化、衰老、凋亡和癌变1.细胞分化是一种持久性的变化,一般来说,分化了的细胞将一直保持分化后的状态,直到死亡。(必修1 P118—正文)( )2.细胞衰老表现为所有酶活性降低,细胞核体积减小,其内染色质固缩影响DNA复制和转录。(必修1 P122—正文)( )3.老年人皮肤色素沉积出现“老年斑”,原因可能是紫外线照射引起色素沉积。(必修1 P122—正文)( )4.生命活动中产生的自由基可能会攻击蛋白质,使蛋白质活性下降,致使细胞衰老。(必修1 P122—小字)( )5.端粒是位于染色体两端的一段特殊序列的DNA,其在每次细胞分裂后会缩短一截。(必修1 P122—小字)( )6.正在发育以及发育成熟的生物体中,细胞发生凋亡的数量是惊人的。(必修1 P124—相关信息)( )7.癌症的发生并不是单一基因突变的结果,至少在一个细胞中发生5~6个基因突变,才能赋予癌细胞所有的特征。(必修1 P126—小字)( )8.石棉和黄曲霉素是不同类型的致癌因子。(必修1 P126—图6-16)( )9.细胞分化导致基因选择性表达,细胞种类增多。( )10.某细胞中存在血红蛋白能说明其已经分化,而在蝌蚪尾巴消失过程中,没有发生细胞分化。( )11.玉米种子萌发长成新植株和小麦花粉经离体培养发育成单倍体植株的过程中,都发生了细胞分化且能体现体细胞的全能性。( )12.成人体内绝大多数处于分化终端的各种细胞的遗传信息和mRNA种类均相同。( )13.同一个体茎尖分生组织细胞的分化能力比叶肉细胞的强。( )14.细胞衰老过程中有新蛋白的合成,体现了基因的选择性表达。( )15.细胞癌变导致细胞黏着性降低,易发生转移,其内的酶活性降低导致细胞代谢减缓。( )16.病毒癌基因可整合到宿主基因组诱发癌变,而人体的免疫系统对癌变细胞具有清除作用。( )答案 考点1 1.× 2.× 3.√ 4.√ 5.× 6.× 7.× 8.× 9.× 10.× 11.× 12.×考点2 1.√ 2.× 3.× 4.√ 5.√ 6.√ 7.√ 8.× 9.× 10.√ 11.× 12.× 13.√ 14.√ 15.× 16.√

