


所属成套资源:【最新版】23届生物新高考二轮专题总结+练习
【最新版】23届生物新高考二轮专题总结+练习之专题4 遗传的分子基础
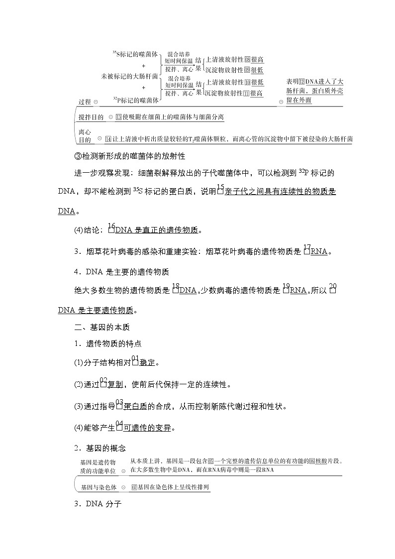
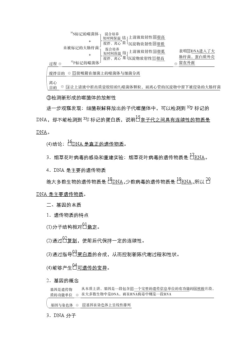
展开一、遗传物质的探索1.细菌转化实验2.噬菌体侵染细菌的实验(1)实验思路将噬菌体的DNA和蛋白质彻底分开,单独、直接地观察DNA和蛋白质的作用。(2)实验方法放射性同位素标记法。(3)实验过程及现象①标记T2噬菌体②标记的T2噬菌体侵染未被标记的细菌,短时间保温,搅拌离心后,检测上清液和沉淀物的放射性③检测新形成的噬菌体的放射性进一步观察发现:细菌裂解释放出的子代噬菌体中,可以检测到32P标记的DNA,却不能检测到35S标记的蛋白质,说明亲子代之间具有连续性的物质是DNA。(4)结论:DNA是真正的遗传物质。3.烟草花叶病毒的感染和重建实验:烟草花叶病毒的遗传物质是RNA。4.DNA是主要的遗传物质绝大多数生物的遗传物质是DNA,少数病毒的遗传物质是RNA,所以DNA是主要遗传物质。二、基因的本质1.遗传物质的特点(1)分子结构相对稳定。(2)通过复制,使前后代保持一定的连续性。(3)通过指导蛋白质的合成,从而控制新陈代谢过程和性状。(4)能够产生可遗传的变异。2.基因的概念3.DNA分子4.RNA分子5.DNA分子的复制与遗传信息的表达(1)DNA复制(2)DNA控制蛋白质合成(3)中心法则 考点1 遗传物质的探究历程1.S型肺炎双球菌可以使人和小鼠患败血症,具有毒性。(必修2 P43—正文)( )2.格里菲思证明了将无毒性的R型活细菌转化为有毒的S型菌的物质是DNA。(必修2 P43—正文)( )3.赫尔希和蔡斯在分别含有放射性同位素35S和32P的培养基中直接培养T2噬菌体。(必修2 P45—正文)( )4.搅拌的目的是使吸附在细菌上的噬菌体与细菌分离,离心的目的是让上清液中析出重量较轻的T2噬菌体颗粒。(必修2 P45—正文)( )5.格里菲思和艾弗里的体内和体外转化实验证明了DNA是主要的遗传物质。( )6.分别用35S和32P标记的噬菌体侵染未被标记的大肠杆菌,进行长时间的保温培养。( )7.用35S标记噬菌体的侵染实验中,沉淀物存在少量放射性可能是搅拌不充分所致。( )8.T2噬菌体的核酸和蛋白质都含有硫元素,其寄生于酵母菌和大肠杆菌中。( )9.利用宿主菌的氨基酸合成子代噬菌体的蛋白质,以宿主菌DNA为模板合成子代噬菌体的核酸。( )10.噬菌体能在宿主菌内以二分裂的方式增殖,使该细菌裂解。( )考点2 遗传信息的传递和表达1.沃森和克里克提出腺嘌呤的量等于胸腺嘧啶的量,鸟嘌呤的量等于胞嘧啶的量。(必修2 P48—模型构建过程)( )2.DNA分子复制过程包括(1)解旋;(2)以母链为模板进行碱基配对;(3)形成两个新的DNA分子。(必修2 P54—图3-13)( )3.第一个把遗传物质设定为一种信息分子,提出遗传是遗传信息的复制、传递与表达的科学家,是量子物理学的奠基人薛定谔。(必修2 P56—相关信息)( )4.RNA是在细胞核中以DNA的两条链为模板合成的。(必修2 P63—正文)( )5.mRNA上3个相邻的碱基决定1个氨基酸,每3个这样的碱基称做一个密码子。(必修2 P64—正文)( )6.DNA分子中磷酸与脱氧核糖交替连接构成DNA链的基本骨架,DNA单链上相邻碱基以氢键连接。( )7.在一个细胞周期中,DNA复制过程中的解旋发生在两条DNA母链之间。( )8.DNA复制与染色体复制是分别独立进行的,DNA复制是一个边解旋边复制的过程。( )9.只有细胞内的核酸才是携带遗传信息的物质。( )10.DNA复制在细胞核中进行,而转录在细胞质基质中进行。( )11.RNA分子可作为DNA合成的模板,DNA是蛋白质合成的直接模板。( )12.人体不同组织细胞的相同DNA进行转录时启用的起始点不完全相同;而在一个细胞周期中,DNA复制在每个起点只起始一次,转录可起始多次,结果导致mRNA的种类和数量均不断发生变化。( )13.DNA病毒中没有RNA,其遗传信息的传递不遵循中心法则。( )答案 考点1 1.× 2.× 3.× 4.√ 5.× 6.× 7.√ 8.× 9.× 10.×考点2 1.× 2.√ 3.√ 4.× 5.√ 6.× 7.√ 8.× 9.× 10.× 11.× 12.√ 13.×
