所属成套资源:【最新版】23届生物新高考二轮专题总结+练习
【最新版】23届生物新高考二轮专题总结+练习之专题1 细胞的分子组成及结构
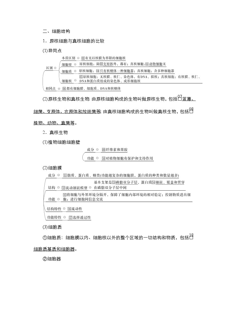
展开一、分子组成1.元素2.化合物(1)无机化合物①水②无机盐(2)有机化合物①糖类②脂质③核酸④蛋白质二、细胞结构1.原核细胞与真核细胞的比较(1)异同点(2)原核生物和真核生物:由原核细胞构成的生物叫做原核生物,包括蓝藻、细菌、支原体、衣原体和放线菌等;由真核细胞构成的生物叫做真核生物,包括植物、动物、真菌等。2.真核生物(1)植物细胞细胞壁(2)细胞膜(3)细胞质①细胞质:细胞膜以内、细胞核以外的整个区域的一切结构和物质,包括细胞质基质和细胞器。②细胞器(4)细胞骨架由蛋白质纤维组成的网架结构,与细胞运动、分裂、分化以及物质运输、能量转换、信息传递等生命活动密切相关。(5)细胞核3.细胞学说(1)细胞是一个有机体,一切动植物都是由细胞发育而来,并由细胞和细胞产物所构成。(2)细胞是一个相对独立的单位,既有它自己的生命,又对与其他细胞共同组成的整体的生命起作用。(3)新细胞可以从老细胞中产生。 考点1 细胞的分子组成1.蓝藻细胞内含有叶绿体,叶绿体中含藻蓝素和叶绿素,是能进行光合作用的自养生物。(必修1 P9—正文)( )2.原核细胞没有细胞核和染色体,但有一个链状DNA分子位于拟核。(必修1 P10—正文)( )3.多肽通常呈链状结构,叫做肽链。(必修1 P22—正文)( )4.细胞学说认为一切生物都是由细胞构成的。(必修1 P10—正文)( )5.植物细胞中含量最多的四种元素为C、O、H、N。(必修1 P16—正文)( )6.高温使蛋白质变性的原因是破坏了氨基酸之间的肽键。(必修1 P23—与生活的联系)( )7.评价食物中蛋白质成分的营养价值主要依据其必需氨基酸的种类和含量。(必修1 P21—与生活的联系)( )8.构成纤维素的单体是葡萄糖和果糖。(必修1 P31—正文)( )9.葡萄糖和麦芽糖可被水解,蔗糖和乳糖水解的产物都是葡萄糖。(必修1 P30—正文与P31—图2-11)( )10.胆固醇是构成动物细胞膜的重要成分,在人体内参与血液中脂质的运输。(必修1 P32—正文)( )11.DNA只分布于细胞核,RNA只分布于细胞质。(必修1 P27—正文)( )12.胆固醇和血红蛋白含有相同的元素。( )13.脂质具有的生物学功能有构成生物膜、调节生理代谢和储存能量。( )14.蓝藻只属于细胞层次,不属于个体层次。( )15.太湖中所有的鱼属于生命系统的一个结构层次。( )16.蓝藻、大肠杆菌、乳酸菌都属于原核生物。( )17.乳酸菌与动植物相比,细胞内没有核糖体。( )18.真核生物以DNA作为遗传物质,部分原核生物以RNA作为遗传物质。( )19.酵母菌有核膜而固氮菌没有。( )20.脂肪酸和磷脂含有的元素相同。( )21.蔗糖、麦芽糖、果糖、淀粉等都与斐林试剂发生反应,产生砖红色沉淀。( )22.细胞中氨基酸种类和数量相同的蛋白质是一种蛋白质。( )23.各种糖都是人体生命活动的能源物质。( )考点2 细胞的基本结构1.在发育成熟过程中,哺乳动物红细胞的核逐渐退化,并从细胞中排出。(必修1 P41—相关信息)( )2.科研上鉴别死细胞和活细胞,常用“染色排除法”。(必修1 P43—拓展题2)( )3.被溶酶体分解后的产物,如果是对细胞有用的物质,细胞可以再利用,废物则被排出细胞外。(必修1 P46—正文)( )4.肺部吸入硅尘后,硅尘被吞噬细胞吞噬,硅尘能破坏溶酶体膜,使其中水解酶释放出来,破坏细胞结构,使细胞死亡,最终导致肺的功能受损。(必修1 P46—相关信息)( )5.细胞骨架是由蛋白质纤维组成的网架结构,与细胞运动、分裂、分化以及物质运输、能量转换、信息传递等生命活动密切相关。(必修1 P47—小字)( )6.根据生物膜的特性,将磷脂制成小球,让小球包裹药物运输到患病部位,通过小球膜和细胞膜的融合,将药物送入细胞,从而达到治疗疾病的目的。(必修1 P49—相关信息)( )7.细胞核是遗传信息库,也是细胞代谢的主要场所。(必修1 P54—正文)( )8.以实物或图画形式直观地表达认识对象的特征,属于物理模型。(必修1 P54—模型建构)( )9.细胞无核,细胞生命活动不能进行,细胞有核部分存活个数和时间都要比无核部分多,说明细胞核对于细胞的生命活动不可或缺。(必修1 P56—技能训练)( )10.所有的真核细胞都有细胞核。(必修1 P52—正文)( )11.由于细胞膜有控制物质进出的作用,细胞内的核酸不会流失到细胞外,环境中一些对细胞有害的物质也不能进入细胞。(必修1 P42—正文)( )12.线粒体是进行有氧呼吸的主要场所。(必修1 P45—正文)( )13.核膜上的核孔可以让蛋白质和RNA自由进出。( )14.蓝藻中进行光反应的膜结构不能合成ATP。( )15.硝化细菌无染色体,只能在DNA水平产生可遗传变异。( )16.原核生物细胞无线粒体,不能进行有氧呼吸。( )17.构成膜的脂质主要是磷脂、脂肪和胆固醇,而功能主要由膜蛋白决定,大多数膜上的蛋白质是可以运动的。( )18.线粒体是细胞内物质氧化和能量转换的主要场所;叶绿体在光照和黑暗中均能合成ATP,其基质中含有核酸和参与光合作用的酶。( )19.核糖体是蛋白质合成和加工的主要场所,其由蛋白质和核糖核酸组成,具有特定的空间结构。( )20.核糖体、内质网、高尔基体的膜都参与蛋白质的合成和运输。( )21.溶酶体内的水解酶是由核糖体合成的,执行功能时伴随其膜成分的更新,正常生理状态下溶酶体对自身机体的细胞结构无分解作用。( )22.叶绿体和液泡中都含有叶绿素和类胡萝卜素等色素,液泡中积累大量离子,故液泡膜不具有选择透过性。( )23.生物膜之间可通过具膜小泡的转移实现膜成分的更新,分泌蛋白合成越旺盛的细胞,其高尔基体成分的更新越快。( )24.真核生物细胞具有生物膜系统,有利于细胞代谢的有序进行。( )25.分泌蛋白的修饰加工由内质网和高尔基体共同完成;在合成固醇类激素的分泌细胞中内质网一般不发达。( )26.在造血干细胞中,合成的细胞膜蛋白的运输途径为高尔基体到核糖体到细胞膜。( )答案 考点1 1.× 2.× 3.√ 4.× 5.√ 6.× 7.√ 8.× 9.× 10.√ 11.× 12.× 13.√ 14.× 15.× 16.√ 17.× 18.× 19.√ 20.× 21.× 22.× 23.×考点2 1.√ 2.√ 3.√ 4.√ 5.√ 6.√ 7.× 8.√ 9.√ 10.× 11.× 12.√ 13.× 14.× 15.√ 16.× 17.× 18.× 19.× 20.× 21.× 22.× 23.√ 24.√ 25.× 26.×

