


所属成套资源:苏教版生物选择性必修3生物技术与工程训练题整册
高中生物第二节 基因工程的应用价值课后测评
展开
这是一份高中生物第二节 基因工程的应用价值课后测评,共9页。试卷主要包含了菊天牛是菊花的主要害虫之一等内容,欢迎下载使用。
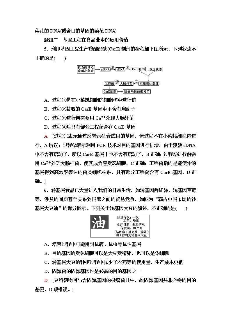
课后素养落实(十四) 基因工程的应用价值(建议用时:40分钟)题组一 基因工程在农牧业中的应用价值1.我国转基因抗虫棉是在棉花细胞中转入Bt毒蛋白基因培育出来的,它对棉铃虫具有较强的抗性。下列叙述错误的是( )A.Bt毒蛋白基因是从苏云金芽孢杆菌中分离的B.Bt毒蛋白基因可借助花粉管通道进入棉花细胞中C.培育的转基因棉花植株需要做抗虫的接种实验D.用DNA聚合酶连接经切割的Bt毒蛋白基因和载体D [Bt毒蛋白基因是从苏云金芽孢杆菌中分离出来的抗虫基因;Bt毒蛋白基因可借助花粉管通道进入棉花细胞中;培育的转基因棉花植株需要做抗虫的接种实验,以在个体水平检测目的基因的表达;切割得到的Bt毒蛋白基因和载体的连接是靠DNA连接酶来完成的。]2.下列有关转基因植物的说法错误的是( )A.科学家可以利用一些调节细胞渗透压的基因来提高作物的抗盐碱和抗旱的能力B.由于抗虫棉可以抵抗一切危害棉花植株的害虫,所以抗虫棉已经推广应用C.科学家往往将必需氨基酸含量多的蛋白质编码基因导入植物中,以提高农作物的营养价值D.引起植物生病的病原微生物,主要有病毒、真菌和细菌等B [由于盐碱和干旱对农作物的危害与细胞内渗透压的调节有关,所以目前科学家正在利用调节细胞渗透压的基因来提高农作物的抗盐碱和抗干旱的能力;转基因抗虫棉只是对棉铃虫有较强的抗性,并不是针对所有害虫;人体自身不能合成必需氨基酸,所以在改良植物品质上科学家更重视提高必需氨基酸的含量。]3.转基因抗虫棉可以有效地用于棉铃虫的防治。在大田种植抗虫棉的同时,间隔种植少量非转基因的棉花等其他农作物,供棉铃虫取食。这种做法的主要目的是( )A.维持棉田物种的多样性B.减缓棉铃虫相关抗性基因频率增加的速度C.使食虫鸟有虫可食D.维持棉田生态系统中的能量流动B [在大田种植抗虫棉的同时,间隔种植少量非转基因的棉花等其他农作物,供棉铃虫取食,这样能减缓棉铃虫相关抗性基因频率增加的速度,B正确。]4.菊天牛是菊花的主要害虫之一。科研人员将抗虫基因转入菊花,培育出抗虫菊花。下图是获得转基因菊花的技术流程,请据图回答:注:卡那霉素抗性基因(kanR)作为标记基因,菊花叶片对卡那霉素高度敏感。(1)为了促进土壤农杆菌吸收重组质粒,可用________处理土壤农杆菌,使其处于感受态。(2)将重组质粒导入土壤农杆菌的目的是利用农杆菌能够________________的特点,使目的基因进入受体细胞中,并插入菊花细胞的________上,最终形成转基因植株。(3)将愈伤组织转移到添加一定浓度植物激素和__________的培养基中,在适宜条件下进行培养,筛选转基因菊花。(4)用PCR方法检测转基因菊花是否含有目的基因时,需根据________的核苷酸序列设计特异引物,以________________为模板进行第一轮扩增。[解析] (1)用Ca2+处理土壤农杆菌,使其处于感受态,易于吸收外源重组DNA分子。(2)农杆菌能够感染植物细胞,并将TDNA转移至受体细胞中,并插入受体细胞的染色体DNA上,利用这个特点实现导入目的基因。(3)利用添加卡那霉素的培养基可以筛选含卡那霉素抗性基因的转基因植株。(4)用PCR方法检测转基因菊花是否含有目的基因时,需根据目的基因的核苷酸序列设计特异引物,以含目的基因的菊花DNA为模板进行第一轮扩增。[答案] (1)Ca2+(或CaCl2溶液) (2)感染菊花(或植物)细胞,并将TDNA转移至受体细胞 染色体DNA (3)卡那霉素 (4)抗虫基因(目的基因) 转基因菊花的DNA(或含目的基因的菊花DNA)题组二 基因工程在食品业中的应用价值5.利用基因工程生产羧酸酯酶(CarE)制剂的流程如下图所示,下列叙述不正确的是( )A.过程①是在小菜蛾细胞的细胞核中进行的B.过程②获取的CarE基因中不含有启动子C.过程③进行前需要用Ca2+处理大肠杆菌D.过程④后只有部分工程菌含有CarE基因A [过程①表示通过反转录法合成目的基因,该过程不在小菜蛾细胞内进行,A错误;过程②表示利用PCR技术对目的基因进行扩增,由于模板cDNA中不含有启动子,所以CarE基因中也不含有启动子,B正确;过程③进行前需用Ca2+处理大肠杆菌,使其成为感受态细胞,C正确;工程菌指的是能使外源基因得到高效率表达的菌类细胞株系,只有部分工程菌含有CarE基因,D正确。]6.转基因食品已大量进入我们的日常生活,如转基因西红柿、转基因草莓等,涉及的问题甚至关系到国家之间的贸易竞争,如图为“霸占中国市场的转基因大豆油”的部分图示。下列关于转基因大豆的叙述,不正确的是( )A.培育过程中可能用到抗病、抗虫等抗性基因B.目的基因的受体细胞可以是大豆受精卵,也可以是体细胞C.转基因大豆的种植过程中减少了农药等的使用量,生产成本更低D.固氮菌的固氮基因也是必需的目的基因之一D [豆科植物可与含固氮基因的根瘤菌共生,故固氮基因并非必需的目的基因,D项错误。]题组三 基因工程在医药业中的应用价值7.动物基因工程前景广阔,最令人兴奋的是利用基因工程技术使哺乳动物成为乳腺生物反应器,以生产所需要的药品,如转基因动物生产人的生长激素。科学家培养转基因动物成为乳腺生物反应器时( )A.仅仅利用了基因工程技术B.不需要乳腺蛋白基因的启动子C.利用基因枪法将人的生长激素基因导入受精卵中D.需要进入泌乳期才能成为“批量生产药物的工厂”D [科学家培养转基因动物时除涉及基因工程外,还涉及其他现代生物技术;生产生长激素时需要将人的生长激素基因与乳腺蛋白基因的启动子等调控组件重组在一起,通过显微注射法导入哺乳动物的受精卵中,然后将受精卵发育的早期胚胎送入母体内使其生长发育成转基因动物。]8.上海医学研究所成功培育出第一头携带人白蛋白基因的转基因牛。他们还研究出一种可大大提高基因表达水平的新方法,使转基因动物乳汁中的药物蛋白含量提高30多倍。以下与此有关的叙述正确的是( )A.“转基因动物”是指体细胞中出现了新基因的动物B.“提高基因表达水平”是指设法使牛的乳腺细胞中含有更多的人白蛋白基因C.只在转基因牛乳汁中才能获取人白蛋白,是因为人白蛋白基因只在牛乳腺细胞中是纯合的D.转基因牛的肌肉细胞中也有人白蛋白基因,但不发生转录、翻译,故不能合成人白蛋白D [转基因动物是指细胞中被转入了外源基因的动物,而不是指出现新基因的动物,如发生基因突变可能会出现新基因,但发生了基因突变的动物不叫转基因动物;“提高基因表达水平”是指设法使牛的乳腺细胞中含有更多的人白蛋白,而不是人白蛋白基因;转基因牛的肌肉细胞中也有人白蛋白基因,但由于基因的选择性表达,在肌肉细胞中该基因不表达,只能在牛乳腺细胞中表达并分泌到乳汁中,因而只能在转基因牛乳汁中获取人白蛋白。]9.腺苷酸脱氨酶(ADA)基因缺陷症是一种免疫缺陷病,对患者采用基因治疗的方法是取出患者的白细胞,进行体外培养时转入正常腺苷酸脱氨酶基因,再将这些白细胞注入患者体内,使其免疫功能增强,能正常生活。下列有关叙述中,正确的是( )A.由于患者体内导入了正常的腺苷酸脱氨酶基因,因此其子女患病的概率将发生改变B.正常腺苷酸脱氨酶基因通过控制腺苷酸脱氨酶的合成来影响免疫功能C.白细胞需在体外培养分裂成多个细胞后再注入患者体内D.上述腺苷酸脱氨酶基因缺陷症的基因治疗方法所依据的原理是基因突变B [正常的腺苷酸脱氨酶基因导入体细胞,不影响子女患病的概率,A错误;正常腺苷酸脱氨酶基因通过控制腺苷酸脱氨酶的合成来影响免疫功能,B正确;白细胞高度分化,不会再分裂,C错误;腺苷酸脱氨酶基因缺陷症的基因治疗方法所依据的原理是基因重组,D错误。]10.下图是将乙肝表面抗原基因转移到烟草细胞内生产乙肝疫苗的示意图,请据图回答下列问题:(1)过程①表示________________。为了使目的基因正常表达,其首端必须有启动子,它是______________识别和结合的部位。若限制酶切出了平末端,要选择________(填“E.coli DNA连接酶”或“T4 DNA连接酶”)进行连接。(2)图中将乙肝表面抗原基因导入烟草细胞的方法称为________________。它利用了载体Ti质粒中含有________序列,可以将目的基因整合到宿主细胞的染色体上。(3)图中将乙肝表面抗原基因导入烟草细胞后,生根、长芽的过程中采用了细胞工程的________技术,该技术的原理是____________________。(4)要检测烟草细胞中乙肝表面抗原基因是否合成出乙肝表面抗原蛋白,采用的方法是_____________________________________________________。[解析] (1)据图可知:过程①表示基因表达载体的构建,启动子是RNA聚合酶识别和结合的部位,RNA聚合酶与其结合后可以驱动基因的转录。为了使目的基因正常表达,其首端必须有RNA聚合酶识别和结合的部位,即启动子;若限制酶切出了平末端,要选择T4 DNA连接酶进行连接。(2)将目的基因导入植物细胞常用的方法是农杆菌转化法,故将乙肝表面抗原基因导入烟草细胞的方法称为农杆菌转化法。它利用了载体Ti质粒中含有TDNA序列,可以将目的基因整合到宿主细胞的染色体上。(3)图中将乙肝表面抗原基因导入烟草细胞后,采用了植物组织培养技术让其生根、长芽,该技术的原理是植物细胞具有全能性。(4)检测乙肝表面抗原基因是否翻译出乙肝表面抗原蛋白,采用的方法是抗原—抗体杂交法。[答案] (1)基因表达载体的构建 RNA聚合酶 T4 DNA连接酶(2)农杆菌转化法 TDNA(3)植物组织培养 植物细胞具有全能性(4)抗原—抗体杂交法11.采用基因工程技术将人凝血因子基因导入山羊受精卵,培育出转基因羊。但是人凝血因子只存在于该转基因羊的乳汁中。以下有关叙述正确的是( )A.人凝血因子基因只存在于山羊的乳腺细胞中B.可用显微注射技术将含有人凝血因子基因的重组DNA分子导入羊的受精卵C.在该转基因羊中,人凝血因子基因在各种体细胞中都能表达D.人凝血因子基因开始转录时,DNA聚合酶以DNA分子的一条链为模板合成mRNAB [用基因工程技术将人凝血因子基因导入山羊受精卵,培育出转基因羊,人凝血因子基因存在于转基因羊几乎所有的体细胞中,A错误;将目的基因导入动物细胞常采用显微注射法,B正确;在该转基因羊中,人凝血因子基因是选择性表达的,C错误;人凝血因子基因开始转录时,RNA聚合酶以DNA分子的一条链为模板合成mRNA,D错误。]12.腺苷酸脱氨酶(ADA)基因突变导致该酶功能丧失,引起淋巴细胞增殖异常,致病机理如下图所示。下列叙述不正确的是( )A.造血干细胞增殖分化为淋巴细胞B.患者体内的淋巴细胞数量将异常增多C.基因可通过控制酶的合成影响免疫功能D.可将正常ADA基因导入干细胞治疗该病B [造血干细胞可以增殖分化为各种血细胞和淋巴细胞,A正确;根据以上分析可知,腺苷酸脱氨酶(ADA)基因突变导致该酶功能丧失,使得患者体内的淋巴细胞增殖受到抑制,因此淋巴细胞数量将异常减少,B错误;图示中属于腺苷酸脱氨酶(ADA)基因突变导致该酶功能丧失,体现了基因可以通过控制酶的合成影响代谢,进而间接控制生物的性状,C正确;根据基因治疗的概念可知,将正常基因导入病人体内有缺陷的细胞中,使该基因的表达产物发挥功能,从而达到治疗疾病的目的,因此可以将正常ADA基因导入干细胞治疗该病,D正确。]13.已知SARS是由一种RNA病毒感染所引起的疾病。SARS病毒表面的S蛋白是主要的病毒抗原,在SARS病人康复后的血清中有抗S蛋白的特异性抗体。某研究小组为了研制预防SARS病毒的疫苗,开展了前期研究工作,其简要的操作流程如图所示: (1)实验步骤①所代表的反应过程是________。(2)步骤②构建重组表达载体A和重组表达载体B必须使用________________酶,后者的作用是将用限制酶切割的________和________连接起来。(3)如果省略步骤②而将大量扩增的S基因直接导入大肠杆菌,一般情况下,不能得到表达的S蛋白,其原因是S基因在大肠杆菌中不能____________,也不能____________________。(4)为了检验步骤④所表达的S蛋白是否与病毒S蛋白有相同的免疫反应特性,可用__________________与__________________进行抗原—抗体特异性反应实验。(5)步骤④和⑥的结果相比,原核细胞表达的S蛋白与真核细胞表达的S蛋白的氨基酸序列________(填“相同”或“不同”),根本原因是_____________________________________________________________________________________________________________________________________________。[解析] 本题考查基因工程的工具及操作步骤和识图能力。(1)图中①RNA→DNA表示通过反转录方式获得目的基因。(2)构建基因表达载体时,需要利用限制酶对载体和目的基因进行剪切,形成黏性末端,然后用DNA连接酶将目的基因和载体连接起来,形成重组载体。(3)目的基因导入受体细胞后,需要借助载体在受体细胞中进行复制而扩增目的基因,从而获得大量的表达产物,而直接导入则容易被受体细胞中的DNA水解酶所水解,得不到表达产物。(4)S蛋白为SARS病毒表面主要的病毒抗原,因此用抗原—抗体特异性反应实验可检测原核细胞表达的S蛋白是否与病毒S蛋白有相同的免疫反应特性。(5)步骤④和⑥的结果相比,原核细胞表达的S蛋白与真核细胞表达的S蛋白的氨基酸序列相同,根本原因是表达蛋白质所用的基因相同。[答案] (1)反转录 (2)限制酶和DNA连接 目的基因 载体(3)复制 以其为模板合成S基因的mRNA(或转录) (4)大肠杆菌中表达的S蛋白 SARS康复病人血清(5)相同 表达蛋白质所用的基因相同对改造生物遗传物质的技术原理弄不清14.下列生物技术操作对遗传物质的改造,不会遗传给子代的是( )A.将胰岛素基因表达质粒转入大肠杆菌,筛选获得基因工程菌B.将花青素代谢基因导入植物体细胞,经组织培养获得花色变异植株C.将肠乳糖酶基因导入奶牛受精卵,培育出产低乳糖牛乳的奶牛D.将腺苷酸脱氨酶基因转入淋巴细胞后回输患者,进行基因治疗D [将含胰岛素基因表达载体的重组质粒转入大肠杆菌获得的转基因菌,可以通过二分裂将胰岛素基因传给后代,A不符合题意;将花青素代谢基因导入植物体细胞,再经植物组织培养获得的植株所有细胞均含有花青素代谢基因,花青素代谢基因会随该植物传给后代,B不符合题意;将肠乳糖酶基因导入奶牛受精卵,培育出产低乳糖牛乳的奶牛所有细胞均含有肠乳糖酶基因,可以遗传给后代,C不符合题意;该患者进行基因治疗时,只有淋巴细胞含有该腺苷酸脱氨酶基因,性原细胞不含该基因,故不能遗传给后代,D符合题意。故选D。]
相关试卷
这是一份生物选择性必修3 生物技术与工程第二节 基因工程的应用价值同步达标检测题,共9页。试卷主要包含了菊天牛是菊花的主要害虫之一等内容,欢迎下载使用。
这是一份高中生物苏教版 (2019)选择性必修2 生物与环境第二节 影响种群特征的生态因子随堂练习题,共10页。试卷主要包含了科学家在实验中发现,对植物光合作用有影响的是,下面耐受定律中,说法错误的是等内容,欢迎下载使用。
这是一份高中生物苏教版 (2019)选择性必修2 生物与环境第二节 创造人与自然的和谐一课一练,共8页。
