生物苏教版 (2019)第一节 植物生长素课后练习题
展开课后素养落实(十四)
(建议用时:40分钟)
题组一 生长素的发现过程
1.下列关于生长素发现过程的叙述,错误的是 ( )
A.达尔文提出单侧光使胚芽鞘尖端产生生长素,造成背光面生长快引起向光弯曲
B.詹森通过实验证明胚芽鞘尖端产生的影响可以透过琼脂片传递给下部
C.拜尔的实验证明胚芽鞘的弯曲生长是由于尖端产生的影响在其下部分布不均造成的
D.温特的实验证明造成胚芽鞘弯曲的影响是一种化学物质并将其命名为生长素
A [达尔文通过实验提出胚芽鞘尖端受单侧光刺激后,就向下面的伸长区传递某种“影响”,造成伸长区背光面比向光面生长快,因而使胚芽鞘出现向光性弯曲,A错误;詹森的实验证明胚芽鞘尖端产生的影响可以透过琼脂片传递给下部,B正确;拜尔的实验证明胚芽鞘的弯曲生长是由于尖端产生的影响在其下部分布不均造成的,C正确;温特的实验证明了造成胚芽鞘弯曲的影响是一种化学物质并将这种化学物质命名为生长素,D正确。]
2.科学家温特做了如下实验:把切下的燕麦尖端放在琼脂块上,几小时后,移去胚芽鞘尖端,将琼脂块切成小块。再将经处理过的琼脂块放在切去尖端的燕麦胚芽鞘一侧,结果胚芽鞘会朝对侧弯曲生长。但是,如果放上的是没有接触过胚芽鞘尖端的琼脂块,胚芽鞘则既不生长也不弯曲。该实验证明了( )
A.生长素只能从形态学上端运输到形态学下端
B.造成胚芽鞘弯曲的刺激是某种化学物质
C.生长素的化学本质是吲哚乙酸
D.胚芽鞘会弯向光源生长
B [温特实验中,把切下的胚芽鞘尖端放在琼脂块上,几小时以后,移去胚芽鞘尖端,并将这块琼脂切成小块,放在切去尖端的胚芽鞘切面的一侧,结果发现这个胚芽鞘会向放琼脂小块的对侧弯曲生长。如果把没有接触过胚芽鞘尖端的琼脂小块,放在切去尖端的胚芽鞘切面的一侧,结果发现这个胚芽鞘既不生长,也不弯曲。由此说明,胚芽鞘的尖端确实产生了某种物质,这种物质从尖端运输到下部,并且能够促使胚芽鞘下面某些部分的生长。]
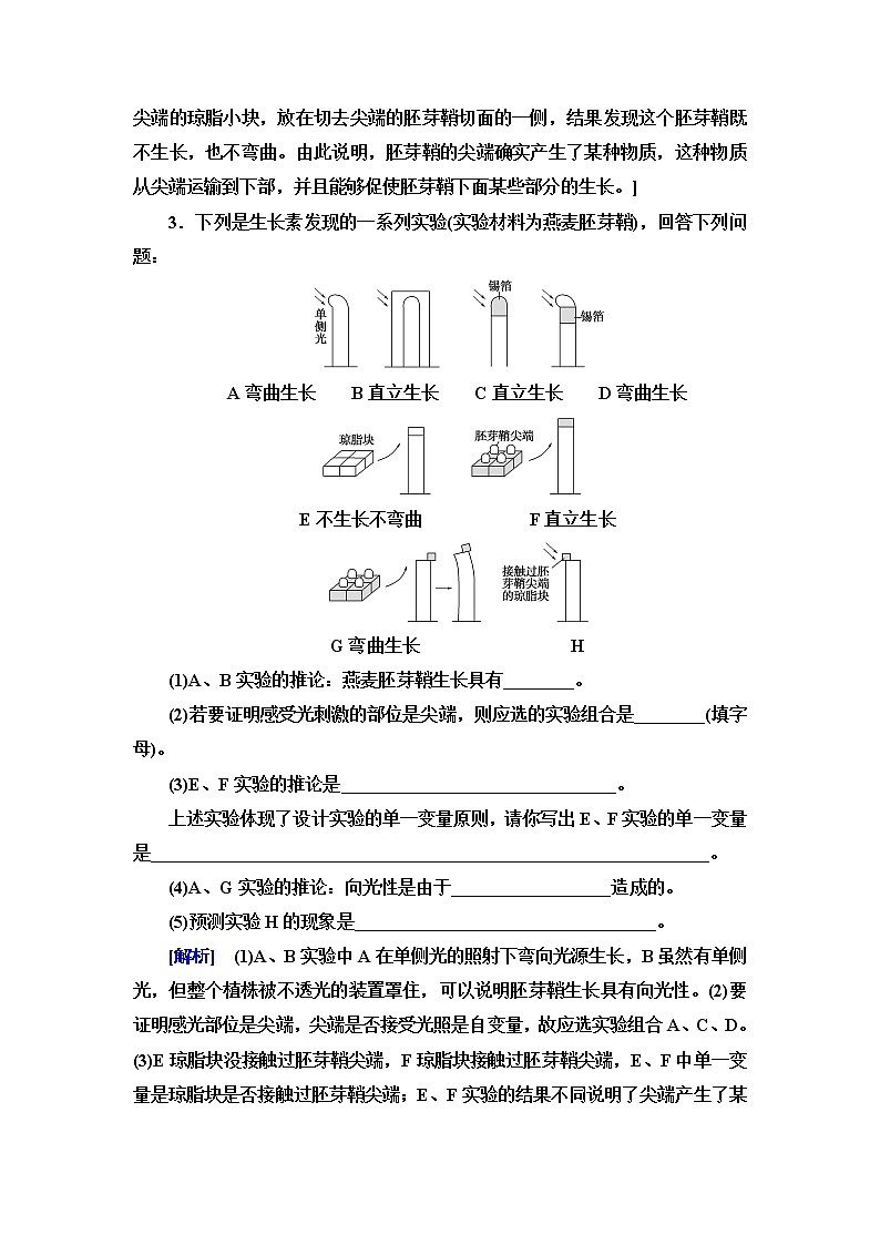
3.下列是生长素发现的一系列实验(实验材料为燕麦胚芽鞘),回答下列问题:
A弯曲生长 B直立生长 C直立生长 D弯曲生长
E不生长不弯曲 F直立生长
G弯曲生长 H
(1)A、B实验的推论:燕麦胚芽鞘生长具有________。
(2)若要证明感受光刺激的部位是尖端,则应选的实验组合是________(填字母)。
(3)E、F实验的推论是_______________________________。
上述实验体现了设计实验的单一变量原则,请你写出E、F实验的单一变量是_______________________________________________________________。
(4)A、G实验的推论:向光性是由于__________________造成的。
(5)预测实验H的现象是__________________________________。
[解析] (1)A、B实验中A在单侧光的照射下弯向光源生长,B虽然有单侧光,但整个植株被不透光的装置罩住,可以说明胚芽鞘生长具有向光性。(2)要证明感光部位是尖端,尖端是否接受光照是自变量,故应选实验组合A、C、D。(3)E琼脂块没接触过胚芽鞘尖端,F琼脂块接触过胚芽鞘尖端,E、F中单一变量是琼脂块是否接触过胚芽鞘尖端;E、F实验的结果不同说明了尖端产生了某种促进生长的物质。(4)A弯曲生长,G中接触过胚芽鞘的琼脂块放在右侧也引起弯曲,可以说明向光性是由于单侧光引起某种物质分布不均匀造成的。(5)可以判断H应该向右弯曲生长。
[答案] (1)向光性 (2)A、C、D (3)胚芽鞘尖端产生了某种促进生长的物质 琼脂块是否接触过胚芽鞘尖端 (4)单侧光引起某种物质分布不均匀 (5)向右弯曲生长
题组二 生长素的产生、运输和分布
4.如图所示将燕麦胚芽鞘尖端切除后放置于一空白琼脂块上一段时间,将已切尖端的胚芽鞘下部正中插入不透水的玻璃片后,再将琼脂块放置于去尖端的胚芽鞘上,经过一段时间的单侧光照射后,胚芽鞘下部的a、b两琼脂块中生长素的含量应为( )
A.a>b B.a<b
C.a=b D.不能判断
C [将燕麦的胚芽鞘尖端放在琼脂块上,过一段时间后,琼脂块上含有一定浓度的生长素。再将琼脂块放置于去掉尖端的胚芽鞘上,虽然经过一段时间的单侧光照射,但是由于胚芽鞘的感光部位是尖端,故单侧光不会引起琼脂中生长素的横向运输,故a、b两个琼脂块中的生长素含量相等。]
5.为了探究生长素的作用,将去尖端的玉米胚芽鞘切段随机分成两组,实验组胚芽鞘上端一侧放置含有适宜浓度IAA的琼脂块,对照组胚芽鞘上端同侧放置不含IAA的琼脂块,两组胚芽鞘下端的琼脂块均不含IAA。两组胚芽鞘在同样条件下,在黑暗中放置一段时间后,对照组胚芽鞘无弯曲生长,实验组胚芽鞘发生弯曲生长,如图所示。根据实验结果判断,下列叙述正确的是( )
A.胚芽鞘b侧的IAA含量与b′侧的相等
B.胚芽鞘b侧与胚芽鞘c侧的IAA含量不同
C.胚芽鞘b′侧细胞能运输IAA而c′侧细胞不能
D.琼脂块d′从a′中获得的IAA量小于a′的输出量
D [结合文字信息和图示信息可知,题中左图为对照组,右图为实验组。对照组中a琼脂块不含IAA,所以胚芽鞘b侧不含IAA,b′侧含有从a′琼脂块运输来的IAA,故A项错误。胚芽鞘b侧与胚芽鞘c侧都不含IAA,故B项错误。胚芽鞘b′侧细胞和c′侧细胞都能运输IAA,故C项错误。a′琼脂块输出的IAA在向下运输过程中有所消耗,所以琼脂块d′从a′中获得的IAA量小于a′的输出量,故D项正确。]
题组三 生长素的生理作用
6.如图为燕麦胚芽鞘向光弯曲生长示意图,下列说法正确的是( )
A.向光侧细胞较小是因为强光使生长素失去作用
B.向光侧细胞分裂太快导致向光侧细胞体积较小
C.胚芽鞘向光弯曲生长是因为背光侧细胞发生弯曲
D.背光侧的生长素浓度能起到促进细胞伸长的作用
D [向光侧细胞较小是由于单侧光使生长素在背光侧分布较多,促进了背光侧细胞的伸长,D正确。]
7.下列关于生长素作用的说法,正确的是( )
A.生长素为植物生长发育提供能量
B.生长素能促进细胞伸长生长,但不能诱导细胞分化
C.生长素通过促进细胞的伸长生长,而促进果实的生长,因此生长素浓度越高促进作用越明显
D.生长素能促进侧根和不定根的发生,影响花、叶和果实的发育
D [生长素在植物体内的作用是给细胞传达信息,起调节细胞生命活动的作用,不为细胞提供能量,A错误;在植物体内,生长素在细胞水平上起促进细胞伸长生长、诱导细胞分化等作用,B错误;生长素通过促进细胞的伸长生长,而促进果实的生长,但生长素具有两重性,在低浓度时起促进作用,在高浓度时起抑制作用,C错误;在植物体内,生长素在器官水平上影响器官的生长和发育,如促进侧根和不定根的发生,影响花、叶和果实的发育等,D正确。]
8.将植物横放,测量根和茎生长素浓度与其生长状况的关系如甲图所示,则曲线上P点最可能对应乙图中的位置是 ( )
甲 乙
A.a B.b C.c D.d
D [将植物横放,受重力作用,生长素在靠地一侧分布较多。根对生长素较为敏感,较高浓度会抑制根的生长。曲线上P点在较高的生长素浓度下,生长1 cm所需的时间较长,符合根的靠地一侧生长情况与生长素浓度的关系,D正确。]
9.植物的顶芽生长占优势,而侧芽生长受抑制的现象,称为“顶端优势”。某校生物小组的同学欲探究顶端优势是否与植物激素有关,做了如下实验,请完成有关实验内容。
(1)实验目的:_______________________。
(2)实验假设:顶芽产生生长素抑制侧芽生长。
(3)实验材料:发育状况相近的杨树幼苗若干、琼脂块、生长素(IAA)等。
(4)实验步骤
第一步:选取发育状况相近的杨树幼苗若干,均分为四组,并编号A、B、C、D。
第二步:A组杨树幼苗切除顶芽;B组杨树幼苗_____________________
_______________________________________________________________;
C组杨树幼苗切除顶芽,并在顶芽处放置含生长素的琼脂块;D组杨树幼苗______________,作为空白对照。
第三步:四组幼苗均在______________________________。
的条件下培养一段时间,观察记录每组幼苗 ________________。
(5)实验结果及结论
①若_______________________,则说明顶芽抑制侧芽生长与生长素无关。
②若_______________________,则说明顶芽抑制侧芽生长与生长素有关。
[解析] 根据题中信息可知,本实验的实验目的是探究杨树幼苗的顶芽抑制侧芽生长是否与生长素有关。本实验涉及顶芽、生长素两个自变量,所以,对B组杨树幼苗应进行去顶芽并放置不含生长素的琼脂块,而对D组杨树幼苗不做任何处理,作为空白对照。由于本实验为探究性实验,实验结果和结论未知,需要进行讨论。
[答案] (1)探究杨树幼苗的顶芽抑制侧芽生长是否与生长素有关 (4)切除顶芽,并在顶芽处放置不含生长素的琼脂块 不做任何处理 相同且适宜 侧芽的生长情况(其他答案合理也可) (5)①A、B、C组杨树幼苗的侧芽正常生长,D组杨树幼苗的侧芽生长受抑制 ②A、B组杨树幼苗的侧芽正常生长,C、D组杨树幼苗的侧芽生长受抑制
10.(多选)(2021·四川成都外国语学校高二期中)下列关于生长素的叙述正确的是 ( )
A.缺乏氧气会影响植物体内生长素的极性运输
B.幼芽、幼叶和萌发的种子都能产生生长素
C.生长素横向运输发生在尖端,发挥作用的部位也在尖端
D.拜尔通过实验推测胚芽鞘尖端在单侧光照下能产生某种“影响”,并传递到尖端下方,温特通过实验证明了这种“影响”是一种化学物质
AB [植物体内生长素的极性运输属于主动运输,需要能量和载体蛋白,缺乏氧气,有氧呼吸被抑制,提供给主动运输的能量减少,会影响植物体内生长素的极性运输,A正确;幼芽、幼叶和萌发的种子都能产生生长素,B正确;生长素横向运输发生在尖端,发挥作用的部位在尖端下面的一段,C错误;达尔文通过实验推测胚芽鞘尖端受单侧光刺激后,向下面的伸长区传递了某种“影响”,温特通过实验证明了这种“影响”是一种化学物质,D错误。]
11.(多选)对烟草植株进行打顶处理解除顶端优势后,侧芽生长素浓度随时间的变化曲线如图所示,下列叙述错误的是( )
A.打顶前生长素对顶芽和侧芽的作用效果体现了两重性
B.打顶前,侧芽生长素只来自顶芽
C.打顶能解除顶端优势,使侧芽生长素浓度持续升高
D.不同器官对生长素的敏感程度能影响生长素的作用效果
BC [打顶前,生长素对顶芽是促进作用,对侧芽表现为抑制作用,因此体现了两重性,A正确;打顶前,侧芽生长素来自顶芽的向下运输和侧芽自身合成,B错误;打顶能解除顶端优势,使侧芽生长素浓度先降低后升高,C错误;不同器官对生长素的敏感程度能影响生长素的作用效果,D正确。]
12.某同学设计了一个验证“幼嫩叶片可以产生生长素,而生长素能阻止叶柄脱落”的结论的实验。
材料:如图所示健壮植物若干,不含(或含)生长素的羊毛脂,剪刀等。
实验步骤:
①取两盆长势、生理状态相同的植物,去除顶芽,分别标号甲、乙。
②用剪刀剪去甲盆植物叶片C,在叶柄断口敷上不含生长素的羊毛脂;乙不作处理。
③甲、乙两植物置于相同条件下培养一段时间,观察叶柄C的情况。
请回答下列问题:
(1)实验中去掉顶芽有无道理?为什么?_____________________________
_______________________________________________________________。
(2)该同学用叶片C作研究对象是否恰当?为什么?
_______________________________________________________________。
(3)如对不当之处做了修改,该同学可能得到的实验现象是____________________________,据此能否验证题干结论?
_______________________________________________________________。
(4)如果让你参与实验,你准备如何完善设计?
_______________________________________________________________。
[解析] 本题分两个实验:一是验证幼嫩叶片可以产生生长素;二是验证生长素能阻止叶柄脱落。题目中甲组和乙组构成对照,当观察到甲组叶柄脱落,乙组不脱落,只能说明幼嫩叶片能阻止叶柄脱落;要判定是否是生长素参与作用的结果,需要设置含外源生长素的丙组进行二次实验,结果丙组叶片不脱落,这样通过甲组和丙组的对照,说明生长素能阻止叶柄脱落。综合甲、乙、丙三组实验结果,即可验证实验结论。在实验选材时,为避免叶片间的相互影响,并考虑生长素的极性运输,应选用A叶片进行实验。
[答案] (1)有道理,避免顶芽产生的生长素对实验结果造成干扰 (2)不恰当,应选用A做研究对象。因为叶片A、B产生的生长素,会对叶片C造成影响 (3)甲组叶柄脱落,乙组叶柄不脱落 不能,因为缺少对照 (4)另设第三组丙,去掉A叶片,在叶柄断口敷上含生长素的羊毛脂
不能准确判断是否为单侧光照
13.在方形暗箱内放一盆幼苗,暗箱的一侧开一小窗,固定光源可从窗口射入。把暗箱放在旋转器上水平旋转,保持每15 min匀速转一周的速度。则一星期后幼苗生长状况为图中的( )
B [将暗箱置于旋转器上水平旋转,意味着暗箱、花盆一起旋转;幼苗只受来自小孔的单侧光照射,由此推知幼苗向接受光源的小窗生长,即B项符合题意。 ]
[易错提醒] 注意暗箱和盆栽幼苗一起旋转,相当于小窗部位接受单侧光照,只不过光照是不连续的。
高中生物苏教版 (2019)选择性必修1 稳态与调节第一节 神经调节课时训练: 这是一份高中生物苏教版 (2019)选择性必修1 稳态与调节第一节 神经调节课时训练,共5页。试卷主要包含了对一条神经的描述正确的是等内容,欢迎下载使用。
苏教版 (2019)选择性必修1 稳态与调节第四节 体温稳定的调节一课一练: 这是一份苏教版 (2019)选择性必修1 稳态与调节第四节 体温稳定的调节一课一练,共8页。试卷主要包含了关于人体温的叙述,错误的是等内容,欢迎下载使用。
高中苏教版 (2019)第三节 水盐平衡的调节习题: 这是一份高中苏教版 (2019)第三节 水盐平衡的调节习题,共5页。试卷主要包含了下列有关水调节的叙述,正确的是,下列关于醛固酮的叙述,错误的是等内容,欢迎下载使用。

