


还剩12页未读,
继续阅读
成套系列资料,整套一键下载
苏教版高中生物必修2阶段综合测评3生物的变异生物的进化含答案
展开
这是一份苏教版高中生物必修2阶段综合测评3生物的变异生物的进化含答案,共15页。
阶段综合测评(三) 生物的变异 生物的进化
(时间75分钟,满分100分)
一、单项选择题:共15题,每题2分,共30分。每题只有一个选项最符合题意。
1.基因突变按其发生部位可分为体细胞突变(a)和生殖细胞突变(b)两种,则( )
A.均发生于有丝分裂前的间期
B.a发生于有丝分裂前的间期,b发生于减数分裂前的间期
C.均发生于减数分裂前的间期
D.a发生于有丝分裂前的间期,b发生于减数分裂Ⅱ的间期
B [基因突变多发生于DNA复制的时候,因此a、b分别发生于有丝分裂前的间期和减数分裂前的间期。]
2.一只雌鼠的一条染色体上某基因发生了突变,使野生型(一般均为纯合子)变为突变型。让该雌鼠与野生型雄鼠杂交,F1的雌、雄鼠中均有野生型和突变型。由此可以推断,该雌鼠的突变为( )
A.显性突变 B.隐性突变
C.Y染色体上的基因突变 D.X染色体上的基因突变
A [由于这只野生型雄鼠为纯合子,而突变型雌鼠有一条染色体上的某基因发生了突变,且F1的雌、雄鼠中出现了性状分离,所以该突变基因为显性基因,即该突变为显性突变,突变基因可能在常染色体上,也可能在性染色体上。]
3.下列关于基因突变的说法,正确的是( )
A.如果显性基因A发生突变,只能产生等位基因a
B.通过人工诱变的方法,人们能培育出生产人胰岛素的大肠杆菌
C.基因突变都可以通过有性生殖传递给后代
D.基因突变是生物变异的根本来源,有的变异对生物是有利的
D [基因突变具有不定向性;生产人胰岛素的大肠杆菌是通过基因工程实现的,不能通过基因突变获得;发生在体细胞中的突变不能通过有性生殖传递给后代。]
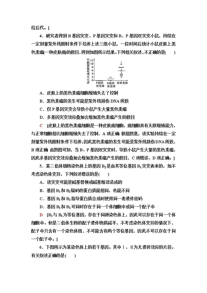
4.研究者得到B基因突变、P基因突变和B、P基因双突变小鼠,持续在一定剂量紫外线照射条件下培养上述三组小鼠,一段时间后统计小鼠皮肤上黑色素瘤(一种皮肤癌)的数目,得到如图所示结果。下列相关叙述,不正确的是( )
A.皮肤上的黑色素瘤细胞增殖失去了控制
B.黑色素瘤的发生可能是紫外线损伤DNA所致
C.仅P基因突变会导致小鼠产生大量黑色素瘤
D.多基因突变效应叠加会增加黑色素瘤产生的数目
C [皮肤上的黑色素瘤细胞是一种皮肤癌细胞,癌细胞具有无限增殖能力,与正常细胞相比细胞增殖失去了控制,A项正确;根据题意,该实验持续在一定剂量紫外线照射条件下培养,因此黑色素瘤的发生可能是紫外线损伤DNA所致,B项正确;由题图可知,当B、P基因双突变时,导致小鼠产生大量的黑色素瘤,因此多基因突变效应叠加会增加黑色素瘤产生的数目,C项错误、D项正确。]
5.某二倍体植物染色体上的基因B2是由其等位基因B1突变而来的,如不考虑染色体变异,下列叙述错误的是( )
A.该突变可能是碱基替换或碱基增添造成的
B.基因B1和B2编码的蛋白质能相同,也能不同
C.基因B1和B2指导蛋白质合成时使用同一套遗传密码
D.基因B1和B2可同时存在于同一个体细胞中或同一个配子中
D [B1与B2为等位基因,存在于同源染色体上,因此可以存在于同一个体细胞中。但是二倍体生物的配子遗传物质减半,不考虑染色体变异的情况下,配子中只含有一个染色体组,不可能含有两个等位基因,因此不可以存在于同一个配子中。]
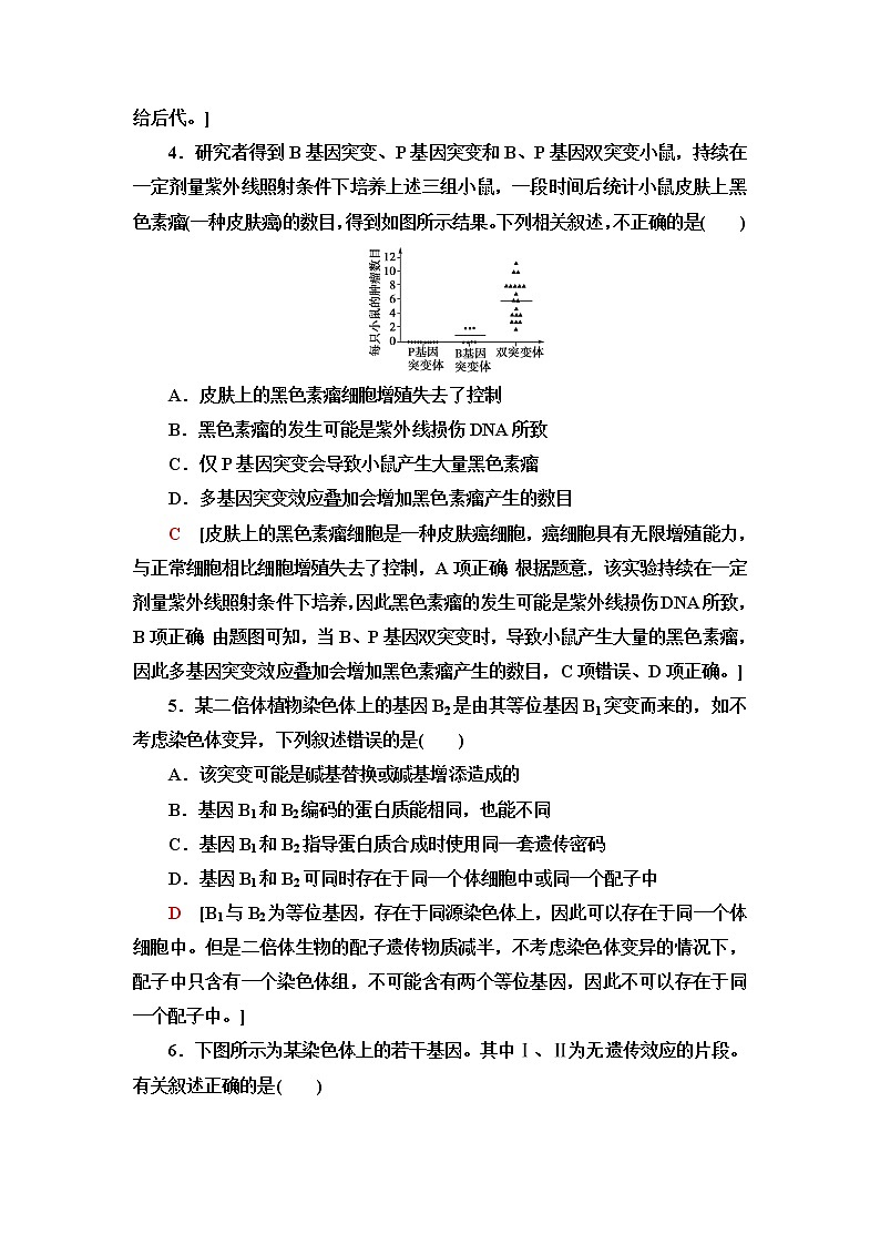
6.下图所示为某染色体上的若干基因。其中Ⅰ、Ⅱ为无遗传效应的片段。有关叙述正确的是( )
A.c基因中的碱基对缺失,属于染色体变异
B.在减数分裂四分体时期的交叉互换,可发生在a、b之间
C.Ⅰ、Ⅱ中发生的碱基对的替换,属于基因突变
D.基因与性状之间并不都是一一对应关系
D [c基因中的碱基对缺失,属于基因突变,A项错误;交叉互换发生在同源染色体上的非姐妹染色单体之间,而a、b属于同一条染色体上的非等位基因,如果a、b之间发生互换,属于染色体结构变异,B项错误;已知Ⅰ、Ⅱ为非基因序列,基因突变指碱基对的替换、增添或缺失等引起基因的碱基序列的改变,C项错误;基因控制生物的性状,一个基因可控制多个性状,一个性状也可由多个基因控制,D项正确。]
7.下列变异的原理属于基因重组的是( )
A.将四倍体植株与正常二倍体植株杂交,产生三倍体植株
B.一对表型正常的夫妇,生了一个既患白化病又患色盲的儿子
C.组成血红蛋白的氨基酸的排列顺序改变,导致血红蛋白异常的疾病
D.某人的第5号染色体丢失一个片段,导致患某种遗传病
B [将四倍体植株与正常二倍体植株杂交,产生三倍体植株,原理是染色体变异,A项错误;一对表型正常的夫妇的儿子同时患白化病和色盲,是基因重组的结果,B项正确;组成血红蛋白的氨基酸的排列顺序改变,导致血红蛋白异常的疾病属于基因突变,C项错误;染色体丢失一个片段属于染色体结构变异,D项错误。]
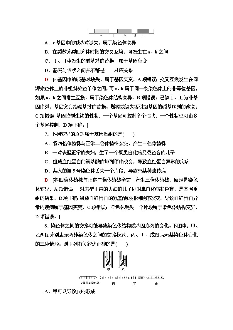
8.染色体之间的交换可能导致染色体结构或基因序列的变化。下图中,甲、乙两图分别表示两种染色体之间的交换模式,丙、丁、戊图表示某染色体变化的三种情形。则下列有关叙述正确的是( )
A.甲可以导致戊的形成
B.乙可以导致丙的形成
C.甲可以导致丁或戊两种情形的产生
D.乙可以导致戊的形成
D [甲表示同源染色体上非姐妹单体之间的交叉互换,属于基因重组;乙表示非同源染色体上非姐妹单体之间的易位,乙属于染色体结构变异;丙表示重复,属于染色体结构变异;丁表示基因突变;戊表示染色体结构变异的易位,所以乙可以导致戊的形成,故选D。]
9.染色体部分缺失在育种方面也有重要作用。下图表示育种专家对棉花品种的培育过程。下列相关叙述错误的是( )
A.太空育种依据的原理主要是基因突变
B.粉红棉M的出现是染色体缺失的结果
C.深红棉S与白色棉N杂交产生深红棉的概率为1/4
D.粉红棉M自交产生白色棉N的概率为1/4
C [太空育种的原理主要是基因突变,可以产生新的基因,A正确;由图可知,粉红棉M是染色体缺失了一段形成的,B正确;若用b-表示相应的缺失基因,则bb×b-b-→bb-(全部为粉红棉M),C错误;粉红棉M自交产生白色棉N的概率:bb-1/4b-b-、1/2bb-、1/4bb,其中b-b-为白色,概率为1/4,D正确。]
10.下列相关叙述错误的是( )
A.单倍体生物的体细胞内也可能存在同源染色体
B.21三体综合征患者的体细胞中有三个染色体组
C.某二倍体西瓜幼苗的体细胞中可能存在等位基因
D.秋水仙素是通过影响纺锤体的形成使染色体加倍
B [单倍体是指由配子发育而来的个体,细胞可能有两个或多个染色体组,也可能存在同源染色体,如四倍体的单倍体。所以单倍体生物的体细胞内也可能存在同源染色体,A项正确;三体是指细胞中某种染色体是三条,不是三个染色体组,B项错误;某二倍体西瓜幼苗的体细胞中可能存在等位基因,C项正确;秋水仙素的作用是抑制纺锤体的形成使染色体加倍,D项正确。]
11.下列关于达尔文学说和拉马克学说的区别,正确的是( )
A.达尔文学说认为环境的作用可以引起不定向的变异
B.拉马克学说认为不定向的变异是由动物的意愿决定的
C.达尔文学说认为变异后就能适应环境
D.拉马克学说认为生物通过变异适应环境
D [达尔文学说认为环境起选择作用,变异是不定向的,只有有利变异的个体才能适应环境,并得到保留。拉马克认为生物的变异是定向的,生物体为了适应环境而产生相应的变异。前者的观点是正确的,后者的观点是错误的。]
12.下列有关生物进化与物种形成的叙述,正确的是( )
A.在自然选择过程中,同一物种不同生物间表现为协同进化
B.当自然选择对隐性基因不利时,显性基因频率不会变化
C.捕食者的存在有利于增加物种多样性
D.隔离的实质是阻断种群间的基因交流,种群间不能进行基因交流意味着新物种形成
C [协同进化发生在不同物种之间或生物与无机环境之间,A错误;当自然选择对隐性基因不利时,隐性基因频率降低,显性基因频率升高,B错误;捕食者的存在有利于增加物种多样性,C正确;新物种形成的标志是出现生殖隔离,D错误。]
13.某地区男性中的红绿色盲占8%,若此地红绿色盲的遗传符合遗传平衡定律。下列有关该病在此地发病情况的判断中,错误的是( )
A.女性色盲的概率为0.64%
B.女性携带者的概率为14.72%
C.男性携带者的概率比女性的高
D.男性中正常的概率为92%
C [红绿色盲为伴X染色体隐性遗传病,色盲基因b位于X染色体上,对男性(XY)而言,每个男性体细胞中只有一条X染色体,含有致病基因就为患者,不含则为正常个体,无携带者。若男性中色觉基因B、b的频率分别为p、q,则p+q=1。据题意可知:q=0.08,可求得p=0.92。男性的X染色体来源于母亲,因此,在女性中B的基因频率p和b的基因频率q分别为0.92和0.08。故女性色盲(XbXb)的基因型频率q2=0.082=0.006 4,即0.64%,女性携带者(XBXb)的基因型频率2pq=2×0.92×0.08=0.147 2,即14.72%。]
14.用若干基因型为Aa的棉铃虫进行自由交配,获得大量子代。用某种杀虫剂处理该棉铃虫的子代种群,发现基因型AA、Aa、aa的个体分别被淘汰掉80%、40%、20%。以下叙述正确的是( )
A.杀虫剂对棉铃虫发挥选择作用,并会诱发棉铃虫的突变
B.杀虫剂的使用使棉铃虫Aa的基因型频率降低
C.淘汰后棉铃虫A的基因频率为36.4%
D.继续使用该杀虫剂,棉铃虫的死亡率会逐代增加
C [杀虫剂不会诱发棉铃虫的突变,A错误;AA被淘汰得更多,导致Aa的基因型频率增加,B错误;Aa的棉铃虫进行自由交配,后代基因型及比例为AA∶Aa∶aa=1∶2∶1,由于基因型AA、Aa、aa的个体分别被淘汰掉80%、40%、20%,则淘汰后AA∶Aa∶aa=1∶6∶4,计算A的基因频率=×100%≈36.4%,C正确;继续使用该杀虫剂,由于种群中AA个体越来越少,棉铃虫的死亡数量减少,死亡率降低,D错误。]
15.下列关于生物进化与生物多样性之间关系的描述,错误的是( )
A.两栖类起源于早期鱼类,在进化过程中逐渐形成了既适应水中生活又适应陆地生活的特点
B.早期的爬行类在进化过程中,都进化为适应陆地和水体等不同生活环境的现代爬行动物
C.鸟类起源于早期爬行类,在进化过程中出现水生、陆生和飞翔生活的种类
D.哺乳类起源于早期爬行类,在进化过程中出现适应淡水、海水、沙漠、森林等环境的种类
B [早期爬行类在进化过程中,由于变异类型不同,那些不适应环境的变异类型被淘汰了,只有适应环境变化的类型才被保留,并进化为现代爬行动物。]
二、多项选择题:共5题,每题3分,共15分。每题有不止一个选项符合题意。每题全选对者得3分,选对但不全的得1分,错选或不答的得0分。
16.下列有关变异的说法,错误的是( )
A.染色体中DNA的一个碱基对缺失属于染色体结构变异
B.染色体变异、基因突变均可以用光学显微镜直接观察
C.同源染色体上非姐妹染色单体之间的互换属于基因重组
D.秋水仙素诱导多倍体形成的原因是抑制着丝粒的分裂
ABD [染色体由DNA和蛋白质组成,染色体中DNA的一个碱基对缺失不属于染色体结构变异,可能是基因突变,A错误;基因突变是基因中碱基的增添、缺失或替换,不能用光学显微镜直接观察,B错误;基因重组包含非同源染色体上非等位基因的自由组合和同源染色体上非姐妹染色单体之间的互换,C正确;秋水仙素诱导多倍体形成的原因是抑制纺锤体的形成,从而使染色体加倍,D错误。]
17.下列现象中,与减数分裂过程中同源染色体联会行为均有关的是( )
A.人类的XYY综合征个体的形成
B.线粒体DNA突变会导致在培养大菌落酵母菌时出现少数小菌落
C.三倍体西瓜植株的高度不育
D.一对等位基因杂合子的自交后代出现3∶1的性状分离比
CD [A选项是染色体个别数目变异造成的人类遗传病,与减数分裂Ⅱ异常有关;B选项是细胞质基因突变的结果;C选项三倍体西瓜植株的高度不育是因为奇数的同源染色体减数分裂联会时出现紊乱,不能形成正常配子而造成高度不育;D选项出现3∶1的性状分离比的实质是位于同源染色体上的等位基因在减数分裂过程中伴随同源染色体联会、分离造成的。]
18.蜜蜂种群中雌蜂是二倍体,雄蜂是单倍体。如图是蜜蜂某些细胞分裂示意图(示部分染色体),下列判断正确的是 ( )
图1 图2
A.两图所示细胞中都有2个染色体组
B.两图所示细胞中的染色单体数分别是8条和4条
C.如果图2所示细胞分裂是有丝分裂,则该细胞应来自雄蜂
D.基因型为AD的雄蜂可能是由图1细胞分裂后形成的卵细胞发育来的
AC [两图所示细胞中,每一形态的染色体各有2条,表明都有2个染色体组,A正确;图1、2所示细胞中的染色单体数分别是8条和0条,B错误;雄蜂是单倍体,体细胞中不含同源染色体,而图2所示细胞也不含同源染色体,因此,如果图2所示细胞分裂是有丝分裂,则该细胞应来自雄蜂,C正确;雄蜂是由卵细胞直接发育而来的,图1所示细胞呈现的特点是同源染色体分离,且细胞质进行不均等分裂,为处于减数分裂Ⅰ后期的初级卵母细胞,该初级卵母细胞分裂后最终形成的卵细胞的基因型为ad,因此基因型为AD的雄蜂不可能是由图1细胞分裂后形成的卵细胞发育来的,D错误。]
19.下列关于生物进化的叙述,不正确的是( )
A.种群基因频率的变化趋势能反映生物进化的方向,但不能反映可遗传变异的方向
B.协同进化是物种之间相互影响的结果,生物只要发生进化,基因频率就会改变
C.生物在繁殖过程中产生的变异都可以作为进化的原材料
D.自然选择通过作用于个体的基因型而使种群基因频率发生改变
BCD [生物进化的实质是种群基因频率的定向改变,因此种群基因频率的变化趋势能反映生物进化的方向,但不能反映可遗传变异的方向,因为变异是不定向的,A正确;协同进化是生物与生物之间、生物与无机环境之间相互影响的结果,生物只要发生进化,基因频率就会改变,B错误;生物在繁殖过程中产生的可遗传变异才能为进化提供原材料,C错误;自然选择通过作用于个体的表型而使种群基因频率发生改变,D错误。]
20.下图是某昆虫基因pen突变产生抗药性示意图。下列相关叙述不正确的是( )
A.杀虫剂与靶位点结合形成抗药靶位点
B.基因pen的自然突变是定向的
C.基因pen的突变为昆虫进化提供了原材料
D.野生型昆虫和pen基因突变型昆虫之间存在生殖隔离
ABD [抗药靶位点使杀虫剂不能与靶位点结合,A选项错误;基因突变是不定向的,B选项错误;基因突变能为生物进化提供原材料,C选项正确;野生型昆虫和pen基因突变型昆虫之间只是基因型不同,仍属于同种生物,不存在生殖隔离,D选项错误。]
三、非选择题:共5题,共55分。
21.(11分)根据下列材料回答有关生物进化和生物多样性的问题。
材料一 某种蛾易被蝙蝠捕食,千百万年之后,此种蛾中的一部分当感受到蝙蝠的超声波时,便会运用复杂的飞行模式,逃脱危险,其身体也发生了一些其他改变。当人工使变化后的蛾与祖先蛾交配后,产出的受精卵不具有生命力。
材料二 蛙是幼体生活于水中,成体可生活于水中或陆地的动物。由于剧烈的地质变化,某种蛙生活的水体被分开,从而使蛙被隔离为两个种群。千百万年之后,这两个种群不能自然交配。
依据以上材料,回答下列问题。
(1)现代生物进化理论认为:生物进化的基本单位是________,材料一中的此种蛾已经发生了进化,原因是____________________________。
(2)材料二中的这两个种群是否已经进化为两个不同的物种?________,理由是_________________________________________________________。
(3)在材料一中,蛾复杂飞行模式的形成是__________的结果。
(4)在材料二中,若发生剧烈地质变化后,其中一个蛙种群生活的水体逐渐干涸,种群中个体数大量减少,会导致该种群的________变小。
(5)如表所示为基因D、d在材料二中两个种群(A和B)中的基因型个体数。D基因在A种群中的频率为____________。造成B种群的基因型分布的原因最可能是____________________________。
基因型
A种群(个)
B种群(个)
XDXD
200
0
XDXd
50
160
XdXd
100
200
XDY
180
0
XdY
170
270
[解析] (1)现代生物进化理论认为,种群是生物进化的基本单位,进化的实质是种群基因频率发生改变,故材料一中的这种蛾已经发生了进化,原因是种群基因频率已经发生了改变。(2)材料二中“这两个种群不能自然交配”,说明这两个种群之间产生了生殖隔离,故形成了新物种。(3)材料一中,此种蛾中的一部分当感受到蝙蝠的超声波时,便会运用复杂的飞行模式,逃脱危险,其身体也发生了一些其他改变,这说明蛾复杂飞行模式的形成是自然选择(适者生存)的结果。(4)基因库是种群中全部个体的所有基因。若种群中个体数大量减少,会导致该种群的基因库变小。(5)D基因在A种群中的频率=(200×2+50+180)÷[(200+50+100)×2+180+170]×100%=60%。B种群基因型类型中无XDXD和XDY,故最可能的原因是含XD的雌配子不能存活。
[答案] (1)种群 种群的基因频率已经发生了改变
(2)是 已经存在生殖隔离 (3)自然选择 (4)基因库
(5)60%(或0.6) 含XD的雌配子不能存活
22.(11分)研究人员在研究两个二倍体近种甲、乙间杂交时发现,获得的F1植株X不可育,已知甲乙的花色各由一对等位基因决定,A1、A2分别控制出现红色和蓝色,二者同时存在时表现为紫色。请根据图示回答:
(1)植株X产生配子的过程中四分体数量为________,图中①处的处理方法是用________处理____________(部位)进而获得可育植株Y。
(2)植株X不可育的原因是_______________________________________;若想得到植株X上结的无子果实可采用的方法是________________________。此时果皮细胞的染色体组数为________。
(3)植株Y有____________种基因型,其中紫色个体占________。
[解析] (1)植株X是甲乙进行有性杂交得到的,但由于甲乙为不同物种存在生殖隔离,其受精卵中不存在同源染色体,所以X产生配子过程中四分体数量为0;要想植株X由不育变为可育,则X的染色体就得加倍,所以可用秋水仙素处理幼苗的芽尖,抑制其分裂过程中纺锤体形成从而达到目的。(2)植株X是甲乙进行有性杂交得到的,但由于甲乙为不同物种存在生殖隔离,二者产生的配子结合成的受精卵中不存在同源染色体,不能进行正常的减数分裂产生配子,因此植株X不可育;正常果实发育需要种子合成大量生长素,由于X无种子,若想得到X上结的无子果实需要人工将一定浓度生长素涂抹在X的雌蕊柱头上;从上述培育方法可以看出,这种无子果实的遗传物质并没有改变,属于不可遗传变异,所以此时果皮(子房壁发育来)细胞的染色体组数仍然与体细胞相同,为2。(3)红色植株A1a1可产生A1、a1两种配子,蓝色植株A2a2可产生A2、a2两种配子,它们杂交得到的植株X共有A1A2、A2a1、A1a2、a1a2四种基因型,且各占1/4。植株X经秋水仙素处理后得到的植株Y有4种基因型,分别是A1A1A2A2(紫色)、A2A2a1a1(蓝色)、A1A1a2a2(红色)、a1a1a2a2(白色),其中紫色个体占1/4。
[答案] (1)0 秋水仙素 幼苗的芽尖
(2)没有同源染色体,不能进行正常的减数分裂产生配子 用一定浓度生长素涂抹在X的雌蕊柱头上 2
(3)4 1/4
23.(12分)人类的苯丙酮尿症是一种单基因遗传病,患病的原因之一是患者体内苯丙氨酸羟化酶基因发生了变化,模板链某片段由GTC突变为GTG,使其编码的氨基酸由谷氨酰胺变成了组氨酸,导致患者体内缺乏苯丙氨酸羟化酶,使体内的苯丙氨酸不能正常转变成酪氨酸,而只能转变成苯丙酮酸,苯丙酮酸在体内积累过多就会损伤婴儿的中枢神经系统。请分析回答下列问题:
(1)苯丙酮尿症是由于苯丙氨酸羟化酶基因碱基对发生了________而引起的一种遗传病。
(2)从上述材料分析可知,编码谷氨酰胺的密码子为________。
(3)如图为某家族苯丙酮尿症(设基因为B、b)和进行性肌营养不良病(设基因为D、d)的遗传家系图,其中Ⅱ4家族中没有出现过进行性肌营养不良病。
①由图可知,苯丙酮尿症是________染色体__________性遗传病;进行性肌营养不良病是____________染色体______性遗传病。
②Ⅲ4的基因型是________;Ⅱ1和Ⅱ3基因型相同的概率为________。
③若Ⅲ1与一正常男人婚配,他们所生的孩子最好是______(填“男孩”或“女孩”);在父亲基因型为Bb的情况下,该性别的孩子患苯丙酮尿症的概率为________。
[解析] (1)模板链某片段由GTC突变为GTG,使其编码的氨基酸由谷氨酰胺变成了组氨酸,进而导致苯丙酮尿症,可见苯丙酮尿症是由于苯丙氨酸羟化酶基因碱基对发生了替换而引起的一种遗传病。(2)从题中材料分析可知,GTC转录形成的密码子为CAG,编码谷氨酰胺。(3)①根据图谱可知,Ⅱ1和Ⅱ2生出患苯丙酮尿症的女儿,则该病为常染色体隐性遗传病;Ⅱ3和Ⅱ4生出一个患进行性肌营养不良病的儿子,而Ⅱ4家族中没有出现过进行性肌营养不良病,说明该病属于伴X染色体隐性遗传病。②Ⅱ3表型正常,则基因型为B_XDX-,Ⅱ4患苯丙酮尿症,则基因型为bbXDY,而他们的女儿Ⅲ3患苯丙酮尿症,儿子Ⅲ5患进行性肌营养不良病,则Ⅱ3的基因型为BbXDXd,采用逐对分析法:Bb×bb→Bb、bb,XDXd×XDY→XDXD、XDXd、XDY、XdY,Ⅲ4是表型正常的女儿,基因型为BbXDXd或BbXDXD;Ⅱ1表型正常,基因型为B_XDX-,其女儿一个患苯丙酮尿症,一个患进行性肌营养不良病,故Ⅱ1的基因型为BbXDXd,和Ⅱ3基因型相同的概率为100%。③Ⅲ1的基因型及比例为BBXdXd∶BbXdXd=1∶2,其与一正常男人婚配,即XdXd×XDY→XDXd、XdY,则他们所生的男孩都患进行性肌营养不良病,女孩都不患该病;在父亲基因型为Bb的情况下,则Bb×Bb→BB、Bb、bb,患苯丙酮尿症的概率为×=。
[答案] (1)替换 (2)CAG (3)①常 隐 X 隐
②BbXDXd或BbXDXD 100% ③女孩
24.(10分)某二倍体植物的花色受三对独立遗传的基因(B、b,D、d,R、r)控制。研究发现,当体细胞中r基因数多于R基因数时,R基因的表达会减弱而形成粉红花突变体。图甲表示基因控制花色色素合成的途径,图乙表示粉红花突变体①、粉红花突变体②、粉红花突变体③的体细胞中基因与染色体的组成(其他基因数量与染色体均正常)。
甲 乙
(1)图甲体现基因对性状控制的方式是__________________,进而控制生物的性状。
(2)突变体①、②、③的花色相同,这说明花色色素的合成量与体细胞内________有关。
(3)基因型为bbDDr和bbDDR的突变体自交所形成的受精卵中都约有1/4不能发育,推测其最可能的原因是______________________________________。
(4)欲确定基因型为bbDdRrr的植株属于图乙中的哪种突变体,设计实验如下。
假设:图乙所示的染色体上不携带B与b、D与d基因;实验过程中不存在基因突变与互换;各型配子活力相同。
实验步骤:
让该突变体植株与基因型为bbDDrr的植株杂交,观察并统计子代表型及比例。
预测结果:
Ⅰ.若子代表型及比例为____________________,则该突变体植株属于突变体①类型;
Ⅱ.若子代表型及比例为____________________,则该突变体植株属于突变体②类型;
Ⅲ.若子代表型及比例为____________________,则该突变体植株属于突变体③类型。
[解析] (1)由图甲可知基因通过控制酶的合成来控制代谢过程,进而控制生物体的性状,这是基因控制生物性状的间接途径。(2)已知当体细胞中r基因数多于R基因数时,R基因的表达会减弱而形成粉红花突变体。突变体①、②、③细胞中均含有2个r基因、1个R基因,三者的花色相同,说明花色色素的合成量与体细胞内R与r基因的数量有关。(3)由于基因型为bbDDr和bbDDR的突变体产生的配子均有1/2不含R或r基因,二者自交所形成的受精卵中都有1/4不含R或r基因,而且恰好有1/4的受精卵不能发育,所以可推测R或r基因是受精卵发育所必需的。(4)由于bbDdRrr植株中多了一个r基因,又体细胞中r基因数多于R时,R基因的表达减弱而形成粉红花突变体。因此用bbDdRrr植株与基因型为bbDDrr的植株杂交,观察并统计子代的表型与比例。可用逆推法预测结果:Ⅰ.若该突变体植株属于突变体①类型,该突变体产生的配子为bDRO∶bDrr∶bDRr∶bDrO∶bdRO∶bdrr∶bdRr∶bdrO=1∶1∶1∶1∶1∶1∶1∶1,基因型为bbDDrr的植株产生的配子是bDr,二者杂交的后代基因型及比例为bbDDRrO(红)∶bbDDrrr(白)∶bbDDRrr(粉红)∶bbDDrrO(白)∶bbDdRrO(红)∶bbDdrrr(白)∶bbDdRrr(粉红)∶bbDdrrO(白)=1∶1∶1∶1∶1∶1∶1∶1,则子代表型及比例为红∶粉红∶白=1∶1∶2。Ⅱ.若该突变体植株属于突变体②类型,该突变体产生的配子为bDRr∶bDr∶bDR∶bDrr∶bdRr∶bdr∶bdR∶bdrr=2∶2∶1∶1∶2∶2∶1∶1,基因型为bbDDrr的植株产生的配子是bDr,二者杂交的后代基因型及比例为bbDDRrr(粉红)∶bbDDrr(白)∶bbDDRr(红)∶bbDDrrr(白)∶bbDdRrr(粉红)∶bbDdrr(白)∶bbDdRr(红)∶bbDdrrr(白)=2∶2∶1∶1∶2∶2∶1∶1,则子代表型及比例为红∶粉红∶白=1∶2∶3。Ⅲ.若该突变体植株属于突变体③类型,该突变体产生的配子为bDR∶bDrr∶bdR∶bdrr=1∶1∶1∶1,基因型为bbDDrr的植株产生的配子是bDr,二者杂交的后代基因型及比例为bbDDRr(红)∶bbDDrrr(白)∶bbDdRr(红)∶bbDdrrr(白)=1∶1∶1∶1,则子代表型及比例为红∶白=1∶1。
[答案] (1)基因通过控制酶的合成来控制代谢过程
(2)R与r基因的数量
(3)R或r基因是受精卵发育所必需的
(4)红∶粉红∶白=1∶1∶2 红∶粉红∶白=1∶2∶3 红∶白=1∶1
25.(11分)图甲是DNA分子片段的结构图,图乙是DNA分子复制简图。请回答下列问题:
甲
乙
(1)图甲中,物质①⑧的名称分别是________、________________。DNA分子中两条链上的碱基由__________连接形成碱基对。
(2)图乙中,DNA分子复制的模板链是________(填字母),新合成的两条子链________(填“相同”或“互补”)。
(3)DNA复制是一个边解旋边复制的过程,解旋需要ATP提供能量的原因是________________。DNA分子复制的过程中,其独特的________结构为复制提供了精确的模板,通过______________,保证了复制的准确性。
[解析] (1)图甲中,物质①和⑧分别代表胞嘧啶和鸟嘌呤脱氧(核糖)核苷酸;DNA分子中两条链上的碱基由氢键连接形成碱基对。(2)由图乙和DNA分子半保留复制的特点可知,DNA分子复制的模板链是a链和d链,根据碱基互补配对原则,模板链a、d中的碱基互补配对,而新合成的b链和c链中的碱基分别与a链和d链中的碱基互补配对,因此新合成的子链b与c互补。(3)DNA解旋时氢键断裂,此过程需要ATP供能;DNA分子独特的双螺旋结构为复制提供了精确的模板,通过碱基互补配对,保证了复制的准确性。
[答案] (1)胞嘧啶 鸟嘌呤脱氧核苷酸 氢键
(2)a、d 互补 (3)打开氢键需要能量供应 双螺旋 碱基互补配对
阶段综合测评(三) 生物的变异 生物的进化
(时间75分钟,满分100分)
一、单项选择题:共15题,每题2分,共30分。每题只有一个选项最符合题意。
1.基因突变按其发生部位可分为体细胞突变(a)和生殖细胞突变(b)两种,则( )
A.均发生于有丝分裂前的间期
B.a发生于有丝分裂前的间期,b发生于减数分裂前的间期
C.均发生于减数分裂前的间期
D.a发生于有丝分裂前的间期,b发生于减数分裂Ⅱ的间期
B [基因突变多发生于DNA复制的时候,因此a、b分别发生于有丝分裂前的间期和减数分裂前的间期。]
2.一只雌鼠的一条染色体上某基因发生了突变,使野生型(一般均为纯合子)变为突变型。让该雌鼠与野生型雄鼠杂交,F1的雌、雄鼠中均有野生型和突变型。由此可以推断,该雌鼠的突变为( )
A.显性突变 B.隐性突变
C.Y染色体上的基因突变 D.X染色体上的基因突变
A [由于这只野生型雄鼠为纯合子,而突变型雌鼠有一条染色体上的某基因发生了突变,且F1的雌、雄鼠中出现了性状分离,所以该突变基因为显性基因,即该突变为显性突变,突变基因可能在常染色体上,也可能在性染色体上。]
3.下列关于基因突变的说法,正确的是( )
A.如果显性基因A发生突变,只能产生等位基因a
B.通过人工诱变的方法,人们能培育出生产人胰岛素的大肠杆菌
C.基因突变都可以通过有性生殖传递给后代
D.基因突变是生物变异的根本来源,有的变异对生物是有利的
D [基因突变具有不定向性;生产人胰岛素的大肠杆菌是通过基因工程实现的,不能通过基因突变获得;发生在体细胞中的突变不能通过有性生殖传递给后代。]
4.研究者得到B基因突变、P基因突变和B、P基因双突变小鼠,持续在一定剂量紫外线照射条件下培养上述三组小鼠,一段时间后统计小鼠皮肤上黑色素瘤(一种皮肤癌)的数目,得到如图所示结果。下列相关叙述,不正确的是( )
A.皮肤上的黑色素瘤细胞增殖失去了控制
B.黑色素瘤的发生可能是紫外线损伤DNA所致
C.仅P基因突变会导致小鼠产生大量黑色素瘤
D.多基因突变效应叠加会增加黑色素瘤产生的数目
C [皮肤上的黑色素瘤细胞是一种皮肤癌细胞,癌细胞具有无限增殖能力,与正常细胞相比细胞增殖失去了控制,A项正确;根据题意,该实验持续在一定剂量紫外线照射条件下培养,因此黑色素瘤的发生可能是紫外线损伤DNA所致,B项正确;由题图可知,当B、P基因双突变时,导致小鼠产生大量的黑色素瘤,因此多基因突变效应叠加会增加黑色素瘤产生的数目,C项错误、D项正确。]
5.某二倍体植物染色体上的基因B2是由其等位基因B1突变而来的,如不考虑染色体变异,下列叙述错误的是( )
A.该突变可能是碱基替换或碱基增添造成的
B.基因B1和B2编码的蛋白质能相同,也能不同
C.基因B1和B2指导蛋白质合成时使用同一套遗传密码
D.基因B1和B2可同时存在于同一个体细胞中或同一个配子中
D [B1与B2为等位基因,存在于同源染色体上,因此可以存在于同一个体细胞中。但是二倍体生物的配子遗传物质减半,不考虑染色体变异的情况下,配子中只含有一个染色体组,不可能含有两个等位基因,因此不可以存在于同一个配子中。]
6.下图所示为某染色体上的若干基因。其中Ⅰ、Ⅱ为无遗传效应的片段。有关叙述正确的是( )
A.c基因中的碱基对缺失,属于染色体变异
B.在减数分裂四分体时期的交叉互换,可发生在a、b之间
C.Ⅰ、Ⅱ中发生的碱基对的替换,属于基因突变
D.基因与性状之间并不都是一一对应关系
D [c基因中的碱基对缺失,属于基因突变,A项错误;交叉互换发生在同源染色体上的非姐妹染色单体之间,而a、b属于同一条染色体上的非等位基因,如果a、b之间发生互换,属于染色体结构变异,B项错误;已知Ⅰ、Ⅱ为非基因序列,基因突变指碱基对的替换、增添或缺失等引起基因的碱基序列的改变,C项错误;基因控制生物的性状,一个基因可控制多个性状,一个性状也可由多个基因控制,D项正确。]
7.下列变异的原理属于基因重组的是( )
A.将四倍体植株与正常二倍体植株杂交,产生三倍体植株
B.一对表型正常的夫妇,生了一个既患白化病又患色盲的儿子
C.组成血红蛋白的氨基酸的排列顺序改变,导致血红蛋白异常的疾病
D.某人的第5号染色体丢失一个片段,导致患某种遗传病
B [将四倍体植株与正常二倍体植株杂交,产生三倍体植株,原理是染色体变异,A项错误;一对表型正常的夫妇的儿子同时患白化病和色盲,是基因重组的结果,B项正确;组成血红蛋白的氨基酸的排列顺序改变,导致血红蛋白异常的疾病属于基因突变,C项错误;染色体丢失一个片段属于染色体结构变异,D项错误。]
8.染色体之间的交换可能导致染色体结构或基因序列的变化。下图中,甲、乙两图分别表示两种染色体之间的交换模式,丙、丁、戊图表示某染色体变化的三种情形。则下列有关叙述正确的是( )
A.甲可以导致戊的形成
B.乙可以导致丙的形成
C.甲可以导致丁或戊两种情形的产生
D.乙可以导致戊的形成
D [甲表示同源染色体上非姐妹单体之间的交叉互换,属于基因重组;乙表示非同源染色体上非姐妹单体之间的易位,乙属于染色体结构变异;丙表示重复,属于染色体结构变异;丁表示基因突变;戊表示染色体结构变异的易位,所以乙可以导致戊的形成,故选D。]
9.染色体部分缺失在育种方面也有重要作用。下图表示育种专家对棉花品种的培育过程。下列相关叙述错误的是( )
A.太空育种依据的原理主要是基因突变
B.粉红棉M的出现是染色体缺失的结果
C.深红棉S与白色棉N杂交产生深红棉的概率为1/4
D.粉红棉M自交产生白色棉N的概率为1/4
C [太空育种的原理主要是基因突变,可以产生新的基因,A正确;由图可知,粉红棉M是染色体缺失了一段形成的,B正确;若用b-表示相应的缺失基因,则bb×b-b-→bb-(全部为粉红棉M),C错误;粉红棉M自交产生白色棉N的概率:bb-1/4b-b-、1/2bb-、1/4bb,其中b-b-为白色,概率为1/4,D正确。]
10.下列相关叙述错误的是( )
A.单倍体生物的体细胞内也可能存在同源染色体
B.21三体综合征患者的体细胞中有三个染色体组
C.某二倍体西瓜幼苗的体细胞中可能存在等位基因
D.秋水仙素是通过影响纺锤体的形成使染色体加倍
B [单倍体是指由配子发育而来的个体,细胞可能有两个或多个染色体组,也可能存在同源染色体,如四倍体的单倍体。所以单倍体生物的体细胞内也可能存在同源染色体,A项正确;三体是指细胞中某种染色体是三条,不是三个染色体组,B项错误;某二倍体西瓜幼苗的体细胞中可能存在等位基因,C项正确;秋水仙素的作用是抑制纺锤体的形成使染色体加倍,D项正确。]
11.下列关于达尔文学说和拉马克学说的区别,正确的是( )
A.达尔文学说认为环境的作用可以引起不定向的变异
B.拉马克学说认为不定向的变异是由动物的意愿决定的
C.达尔文学说认为变异后就能适应环境
D.拉马克学说认为生物通过变异适应环境
D [达尔文学说认为环境起选择作用,变异是不定向的,只有有利变异的个体才能适应环境,并得到保留。拉马克认为生物的变异是定向的,生物体为了适应环境而产生相应的变异。前者的观点是正确的,后者的观点是错误的。]
12.下列有关生物进化与物种形成的叙述,正确的是( )
A.在自然选择过程中,同一物种不同生物间表现为协同进化
B.当自然选择对隐性基因不利时,显性基因频率不会变化
C.捕食者的存在有利于增加物种多样性
D.隔离的实质是阻断种群间的基因交流,种群间不能进行基因交流意味着新物种形成
C [协同进化发生在不同物种之间或生物与无机环境之间,A错误;当自然选择对隐性基因不利时,隐性基因频率降低,显性基因频率升高,B错误;捕食者的存在有利于增加物种多样性,C正确;新物种形成的标志是出现生殖隔离,D错误。]
13.某地区男性中的红绿色盲占8%,若此地红绿色盲的遗传符合遗传平衡定律。下列有关该病在此地发病情况的判断中,错误的是( )
A.女性色盲的概率为0.64%
B.女性携带者的概率为14.72%
C.男性携带者的概率比女性的高
D.男性中正常的概率为92%
C [红绿色盲为伴X染色体隐性遗传病,色盲基因b位于X染色体上,对男性(XY)而言,每个男性体细胞中只有一条X染色体,含有致病基因就为患者,不含则为正常个体,无携带者。若男性中色觉基因B、b的频率分别为p、q,则p+q=1。据题意可知:q=0.08,可求得p=0.92。男性的X染色体来源于母亲,因此,在女性中B的基因频率p和b的基因频率q分别为0.92和0.08。故女性色盲(XbXb)的基因型频率q2=0.082=0.006 4,即0.64%,女性携带者(XBXb)的基因型频率2pq=2×0.92×0.08=0.147 2,即14.72%。]
14.用若干基因型为Aa的棉铃虫进行自由交配,获得大量子代。用某种杀虫剂处理该棉铃虫的子代种群,发现基因型AA、Aa、aa的个体分别被淘汰掉80%、40%、20%。以下叙述正确的是( )
A.杀虫剂对棉铃虫发挥选择作用,并会诱发棉铃虫的突变
B.杀虫剂的使用使棉铃虫Aa的基因型频率降低
C.淘汰后棉铃虫A的基因频率为36.4%
D.继续使用该杀虫剂,棉铃虫的死亡率会逐代增加
C [杀虫剂不会诱发棉铃虫的突变,A错误;AA被淘汰得更多,导致Aa的基因型频率增加,B错误;Aa的棉铃虫进行自由交配,后代基因型及比例为AA∶Aa∶aa=1∶2∶1,由于基因型AA、Aa、aa的个体分别被淘汰掉80%、40%、20%,则淘汰后AA∶Aa∶aa=1∶6∶4,计算A的基因频率=×100%≈36.4%,C正确;继续使用该杀虫剂,由于种群中AA个体越来越少,棉铃虫的死亡数量减少,死亡率降低,D错误。]
15.下列关于生物进化与生物多样性之间关系的描述,错误的是( )
A.两栖类起源于早期鱼类,在进化过程中逐渐形成了既适应水中生活又适应陆地生活的特点
B.早期的爬行类在进化过程中,都进化为适应陆地和水体等不同生活环境的现代爬行动物
C.鸟类起源于早期爬行类,在进化过程中出现水生、陆生和飞翔生活的种类
D.哺乳类起源于早期爬行类,在进化过程中出现适应淡水、海水、沙漠、森林等环境的种类
B [早期爬行类在进化过程中,由于变异类型不同,那些不适应环境的变异类型被淘汰了,只有适应环境变化的类型才被保留,并进化为现代爬行动物。]
二、多项选择题:共5题,每题3分,共15分。每题有不止一个选项符合题意。每题全选对者得3分,选对但不全的得1分,错选或不答的得0分。
16.下列有关变异的说法,错误的是( )
A.染色体中DNA的一个碱基对缺失属于染色体结构变异
B.染色体变异、基因突变均可以用光学显微镜直接观察
C.同源染色体上非姐妹染色单体之间的互换属于基因重组
D.秋水仙素诱导多倍体形成的原因是抑制着丝粒的分裂
ABD [染色体由DNA和蛋白质组成,染色体中DNA的一个碱基对缺失不属于染色体结构变异,可能是基因突变,A错误;基因突变是基因中碱基的增添、缺失或替换,不能用光学显微镜直接观察,B错误;基因重组包含非同源染色体上非等位基因的自由组合和同源染色体上非姐妹染色单体之间的互换,C正确;秋水仙素诱导多倍体形成的原因是抑制纺锤体的形成,从而使染色体加倍,D错误。]
17.下列现象中,与减数分裂过程中同源染色体联会行为均有关的是( )
A.人类的XYY综合征个体的形成
B.线粒体DNA突变会导致在培养大菌落酵母菌时出现少数小菌落
C.三倍体西瓜植株的高度不育
D.一对等位基因杂合子的自交后代出现3∶1的性状分离比
CD [A选项是染色体个别数目变异造成的人类遗传病,与减数分裂Ⅱ异常有关;B选项是细胞质基因突变的结果;C选项三倍体西瓜植株的高度不育是因为奇数的同源染色体减数分裂联会时出现紊乱,不能形成正常配子而造成高度不育;D选项出现3∶1的性状分离比的实质是位于同源染色体上的等位基因在减数分裂过程中伴随同源染色体联会、分离造成的。]
18.蜜蜂种群中雌蜂是二倍体,雄蜂是单倍体。如图是蜜蜂某些细胞分裂示意图(示部分染色体),下列判断正确的是 ( )
图1 图2
A.两图所示细胞中都有2个染色体组
B.两图所示细胞中的染色单体数分别是8条和4条
C.如果图2所示细胞分裂是有丝分裂,则该细胞应来自雄蜂
D.基因型为AD的雄蜂可能是由图1细胞分裂后形成的卵细胞发育来的
AC [两图所示细胞中,每一形态的染色体各有2条,表明都有2个染色体组,A正确;图1、2所示细胞中的染色单体数分别是8条和0条,B错误;雄蜂是单倍体,体细胞中不含同源染色体,而图2所示细胞也不含同源染色体,因此,如果图2所示细胞分裂是有丝分裂,则该细胞应来自雄蜂,C正确;雄蜂是由卵细胞直接发育而来的,图1所示细胞呈现的特点是同源染色体分离,且细胞质进行不均等分裂,为处于减数分裂Ⅰ后期的初级卵母细胞,该初级卵母细胞分裂后最终形成的卵细胞的基因型为ad,因此基因型为AD的雄蜂不可能是由图1细胞分裂后形成的卵细胞发育来的,D错误。]
19.下列关于生物进化的叙述,不正确的是( )
A.种群基因频率的变化趋势能反映生物进化的方向,但不能反映可遗传变异的方向
B.协同进化是物种之间相互影响的结果,生物只要发生进化,基因频率就会改变
C.生物在繁殖过程中产生的变异都可以作为进化的原材料
D.自然选择通过作用于个体的基因型而使种群基因频率发生改变
BCD [生物进化的实质是种群基因频率的定向改变,因此种群基因频率的变化趋势能反映生物进化的方向,但不能反映可遗传变异的方向,因为变异是不定向的,A正确;协同进化是生物与生物之间、生物与无机环境之间相互影响的结果,生物只要发生进化,基因频率就会改变,B错误;生物在繁殖过程中产生的可遗传变异才能为进化提供原材料,C错误;自然选择通过作用于个体的表型而使种群基因频率发生改变,D错误。]
20.下图是某昆虫基因pen突变产生抗药性示意图。下列相关叙述不正确的是( )
A.杀虫剂与靶位点结合形成抗药靶位点
B.基因pen的自然突变是定向的
C.基因pen的突变为昆虫进化提供了原材料
D.野生型昆虫和pen基因突变型昆虫之间存在生殖隔离
ABD [抗药靶位点使杀虫剂不能与靶位点结合,A选项错误;基因突变是不定向的,B选项错误;基因突变能为生物进化提供原材料,C选项正确;野生型昆虫和pen基因突变型昆虫之间只是基因型不同,仍属于同种生物,不存在生殖隔离,D选项错误。]
三、非选择题:共5题,共55分。
21.(11分)根据下列材料回答有关生物进化和生物多样性的问题。
材料一 某种蛾易被蝙蝠捕食,千百万年之后,此种蛾中的一部分当感受到蝙蝠的超声波时,便会运用复杂的飞行模式,逃脱危险,其身体也发生了一些其他改变。当人工使变化后的蛾与祖先蛾交配后,产出的受精卵不具有生命力。
材料二 蛙是幼体生活于水中,成体可生活于水中或陆地的动物。由于剧烈的地质变化,某种蛙生活的水体被分开,从而使蛙被隔离为两个种群。千百万年之后,这两个种群不能自然交配。
依据以上材料,回答下列问题。
(1)现代生物进化理论认为:生物进化的基本单位是________,材料一中的此种蛾已经发生了进化,原因是____________________________。
(2)材料二中的这两个种群是否已经进化为两个不同的物种?________,理由是_________________________________________________________。
(3)在材料一中,蛾复杂飞行模式的形成是__________的结果。
(4)在材料二中,若发生剧烈地质变化后,其中一个蛙种群生活的水体逐渐干涸,种群中个体数大量减少,会导致该种群的________变小。
(5)如表所示为基因D、d在材料二中两个种群(A和B)中的基因型个体数。D基因在A种群中的频率为____________。造成B种群的基因型分布的原因最可能是____________________________。
基因型
A种群(个)
B种群(个)
XDXD
200
0
XDXd
50
160
XdXd
100
200
XDY
180
0
XdY
170
270
[解析] (1)现代生物进化理论认为,种群是生物进化的基本单位,进化的实质是种群基因频率发生改变,故材料一中的这种蛾已经发生了进化,原因是种群基因频率已经发生了改变。(2)材料二中“这两个种群不能自然交配”,说明这两个种群之间产生了生殖隔离,故形成了新物种。(3)材料一中,此种蛾中的一部分当感受到蝙蝠的超声波时,便会运用复杂的飞行模式,逃脱危险,其身体也发生了一些其他改变,这说明蛾复杂飞行模式的形成是自然选择(适者生存)的结果。(4)基因库是种群中全部个体的所有基因。若种群中个体数大量减少,会导致该种群的基因库变小。(5)D基因在A种群中的频率=(200×2+50+180)÷[(200+50+100)×2+180+170]×100%=60%。B种群基因型类型中无XDXD和XDY,故最可能的原因是含XD的雌配子不能存活。
[答案] (1)种群 种群的基因频率已经发生了改变
(2)是 已经存在生殖隔离 (3)自然选择 (4)基因库
(5)60%(或0.6) 含XD的雌配子不能存活
22.(11分)研究人员在研究两个二倍体近种甲、乙间杂交时发现,获得的F1植株X不可育,已知甲乙的花色各由一对等位基因决定,A1、A2分别控制出现红色和蓝色,二者同时存在时表现为紫色。请根据图示回答:
(1)植株X产生配子的过程中四分体数量为________,图中①处的处理方法是用________处理____________(部位)进而获得可育植株Y。
(2)植株X不可育的原因是_______________________________________;若想得到植株X上结的无子果实可采用的方法是________________________。此时果皮细胞的染色体组数为________。
(3)植株Y有____________种基因型,其中紫色个体占________。
[解析] (1)植株X是甲乙进行有性杂交得到的,但由于甲乙为不同物种存在生殖隔离,其受精卵中不存在同源染色体,所以X产生配子过程中四分体数量为0;要想植株X由不育变为可育,则X的染色体就得加倍,所以可用秋水仙素处理幼苗的芽尖,抑制其分裂过程中纺锤体形成从而达到目的。(2)植株X是甲乙进行有性杂交得到的,但由于甲乙为不同物种存在生殖隔离,二者产生的配子结合成的受精卵中不存在同源染色体,不能进行正常的减数分裂产生配子,因此植株X不可育;正常果实发育需要种子合成大量生长素,由于X无种子,若想得到X上结的无子果实需要人工将一定浓度生长素涂抹在X的雌蕊柱头上;从上述培育方法可以看出,这种无子果实的遗传物质并没有改变,属于不可遗传变异,所以此时果皮(子房壁发育来)细胞的染色体组数仍然与体细胞相同,为2。(3)红色植株A1a1可产生A1、a1两种配子,蓝色植株A2a2可产生A2、a2两种配子,它们杂交得到的植株X共有A1A2、A2a1、A1a2、a1a2四种基因型,且各占1/4。植株X经秋水仙素处理后得到的植株Y有4种基因型,分别是A1A1A2A2(紫色)、A2A2a1a1(蓝色)、A1A1a2a2(红色)、a1a1a2a2(白色),其中紫色个体占1/4。
[答案] (1)0 秋水仙素 幼苗的芽尖
(2)没有同源染色体,不能进行正常的减数分裂产生配子 用一定浓度生长素涂抹在X的雌蕊柱头上 2
(3)4 1/4
23.(12分)人类的苯丙酮尿症是一种单基因遗传病,患病的原因之一是患者体内苯丙氨酸羟化酶基因发生了变化,模板链某片段由GTC突变为GTG,使其编码的氨基酸由谷氨酰胺变成了组氨酸,导致患者体内缺乏苯丙氨酸羟化酶,使体内的苯丙氨酸不能正常转变成酪氨酸,而只能转变成苯丙酮酸,苯丙酮酸在体内积累过多就会损伤婴儿的中枢神经系统。请分析回答下列问题:
(1)苯丙酮尿症是由于苯丙氨酸羟化酶基因碱基对发生了________而引起的一种遗传病。
(2)从上述材料分析可知,编码谷氨酰胺的密码子为________。
(3)如图为某家族苯丙酮尿症(设基因为B、b)和进行性肌营养不良病(设基因为D、d)的遗传家系图,其中Ⅱ4家族中没有出现过进行性肌营养不良病。
①由图可知,苯丙酮尿症是________染色体__________性遗传病;进行性肌营养不良病是____________染色体______性遗传病。
②Ⅲ4的基因型是________;Ⅱ1和Ⅱ3基因型相同的概率为________。
③若Ⅲ1与一正常男人婚配,他们所生的孩子最好是______(填“男孩”或“女孩”);在父亲基因型为Bb的情况下,该性别的孩子患苯丙酮尿症的概率为________。
[解析] (1)模板链某片段由GTC突变为GTG,使其编码的氨基酸由谷氨酰胺变成了组氨酸,进而导致苯丙酮尿症,可见苯丙酮尿症是由于苯丙氨酸羟化酶基因碱基对发生了替换而引起的一种遗传病。(2)从题中材料分析可知,GTC转录形成的密码子为CAG,编码谷氨酰胺。(3)①根据图谱可知,Ⅱ1和Ⅱ2生出患苯丙酮尿症的女儿,则该病为常染色体隐性遗传病;Ⅱ3和Ⅱ4生出一个患进行性肌营养不良病的儿子,而Ⅱ4家族中没有出现过进行性肌营养不良病,说明该病属于伴X染色体隐性遗传病。②Ⅱ3表型正常,则基因型为B_XDX-,Ⅱ4患苯丙酮尿症,则基因型为bbXDY,而他们的女儿Ⅲ3患苯丙酮尿症,儿子Ⅲ5患进行性肌营养不良病,则Ⅱ3的基因型为BbXDXd,采用逐对分析法:Bb×bb→Bb、bb,XDXd×XDY→XDXD、XDXd、XDY、XdY,Ⅲ4是表型正常的女儿,基因型为BbXDXd或BbXDXD;Ⅱ1表型正常,基因型为B_XDX-,其女儿一个患苯丙酮尿症,一个患进行性肌营养不良病,故Ⅱ1的基因型为BbXDXd,和Ⅱ3基因型相同的概率为100%。③Ⅲ1的基因型及比例为BBXdXd∶BbXdXd=1∶2,其与一正常男人婚配,即XdXd×XDY→XDXd、XdY,则他们所生的男孩都患进行性肌营养不良病,女孩都不患该病;在父亲基因型为Bb的情况下,则Bb×Bb→BB、Bb、bb,患苯丙酮尿症的概率为×=。
[答案] (1)替换 (2)CAG (3)①常 隐 X 隐
②BbXDXd或BbXDXD 100% ③女孩
24.(10分)某二倍体植物的花色受三对独立遗传的基因(B、b,D、d,R、r)控制。研究发现,当体细胞中r基因数多于R基因数时,R基因的表达会减弱而形成粉红花突变体。图甲表示基因控制花色色素合成的途径,图乙表示粉红花突变体①、粉红花突变体②、粉红花突变体③的体细胞中基因与染色体的组成(其他基因数量与染色体均正常)。
甲 乙
(1)图甲体现基因对性状控制的方式是__________________,进而控制生物的性状。
(2)突变体①、②、③的花色相同,这说明花色色素的合成量与体细胞内________有关。
(3)基因型为bbDDr和bbDDR的突变体自交所形成的受精卵中都约有1/4不能发育,推测其最可能的原因是______________________________________。
(4)欲确定基因型为bbDdRrr的植株属于图乙中的哪种突变体,设计实验如下。
假设:图乙所示的染色体上不携带B与b、D与d基因;实验过程中不存在基因突变与互换;各型配子活力相同。
实验步骤:
让该突变体植株与基因型为bbDDrr的植株杂交,观察并统计子代表型及比例。
预测结果:
Ⅰ.若子代表型及比例为____________________,则该突变体植株属于突变体①类型;
Ⅱ.若子代表型及比例为____________________,则该突变体植株属于突变体②类型;
Ⅲ.若子代表型及比例为____________________,则该突变体植株属于突变体③类型。
[解析] (1)由图甲可知基因通过控制酶的合成来控制代谢过程,进而控制生物体的性状,这是基因控制生物性状的间接途径。(2)已知当体细胞中r基因数多于R基因数时,R基因的表达会减弱而形成粉红花突变体。突变体①、②、③细胞中均含有2个r基因、1个R基因,三者的花色相同,说明花色色素的合成量与体细胞内R与r基因的数量有关。(3)由于基因型为bbDDr和bbDDR的突变体产生的配子均有1/2不含R或r基因,二者自交所形成的受精卵中都有1/4不含R或r基因,而且恰好有1/4的受精卵不能发育,所以可推测R或r基因是受精卵发育所必需的。(4)由于bbDdRrr植株中多了一个r基因,又体细胞中r基因数多于R时,R基因的表达减弱而形成粉红花突变体。因此用bbDdRrr植株与基因型为bbDDrr的植株杂交,观察并统计子代的表型与比例。可用逆推法预测结果:Ⅰ.若该突变体植株属于突变体①类型,该突变体产生的配子为bDRO∶bDrr∶bDRr∶bDrO∶bdRO∶bdrr∶bdRr∶bdrO=1∶1∶1∶1∶1∶1∶1∶1,基因型为bbDDrr的植株产生的配子是bDr,二者杂交的后代基因型及比例为bbDDRrO(红)∶bbDDrrr(白)∶bbDDRrr(粉红)∶bbDDrrO(白)∶bbDdRrO(红)∶bbDdrrr(白)∶bbDdRrr(粉红)∶bbDdrrO(白)=1∶1∶1∶1∶1∶1∶1∶1,则子代表型及比例为红∶粉红∶白=1∶1∶2。Ⅱ.若该突变体植株属于突变体②类型,该突变体产生的配子为bDRr∶bDr∶bDR∶bDrr∶bdRr∶bdr∶bdR∶bdrr=2∶2∶1∶1∶2∶2∶1∶1,基因型为bbDDrr的植株产生的配子是bDr,二者杂交的后代基因型及比例为bbDDRrr(粉红)∶bbDDrr(白)∶bbDDRr(红)∶bbDDrrr(白)∶bbDdRrr(粉红)∶bbDdrr(白)∶bbDdRr(红)∶bbDdrrr(白)=2∶2∶1∶1∶2∶2∶1∶1,则子代表型及比例为红∶粉红∶白=1∶2∶3。Ⅲ.若该突变体植株属于突变体③类型,该突变体产生的配子为bDR∶bDrr∶bdR∶bdrr=1∶1∶1∶1,基因型为bbDDrr的植株产生的配子是bDr,二者杂交的后代基因型及比例为bbDDRr(红)∶bbDDrrr(白)∶bbDdRr(红)∶bbDdrrr(白)=1∶1∶1∶1,则子代表型及比例为红∶白=1∶1。
[答案] (1)基因通过控制酶的合成来控制代谢过程
(2)R与r基因的数量
(3)R或r基因是受精卵发育所必需的
(4)红∶粉红∶白=1∶1∶2 红∶粉红∶白=1∶2∶3 红∶白=1∶1
25.(11分)图甲是DNA分子片段的结构图,图乙是DNA分子复制简图。请回答下列问题:
甲
乙
(1)图甲中,物质①⑧的名称分别是________、________________。DNA分子中两条链上的碱基由__________连接形成碱基对。
(2)图乙中,DNA分子复制的模板链是________(填字母),新合成的两条子链________(填“相同”或“互补”)。
(3)DNA复制是一个边解旋边复制的过程,解旋需要ATP提供能量的原因是________________。DNA分子复制的过程中,其独特的________结构为复制提供了精确的模板,通过______________,保证了复制的准确性。
[解析] (1)图甲中,物质①和⑧分别代表胞嘧啶和鸟嘌呤脱氧(核糖)核苷酸;DNA分子中两条链上的碱基由氢键连接形成碱基对。(2)由图乙和DNA分子半保留复制的特点可知,DNA分子复制的模板链是a链和d链,根据碱基互补配对原则,模板链a、d中的碱基互补配对,而新合成的b链和c链中的碱基分别与a链和d链中的碱基互补配对,因此新合成的子链b与c互补。(3)DNA解旋时氢键断裂,此过程需要ATP供能;DNA分子独特的双螺旋结构为复制提供了精确的模板,通过碱基互补配对,保证了复制的准确性。
[答案] (1)胞嘧啶 鸟嘌呤脱氧核苷酸 氢键
(2)a、d 互补 (3)打开氢键需要能量供应 双螺旋 碱基互补配对
相关资料
更多