所属成套资源:全套苏教版(2019)高中生物必修2阶段综合测评+模块综合测评含答案
苏教版高中生物必修2阶段综合测评2遗传的分子基础含答案
展开
这是一份苏教版高中生物必修2阶段综合测评2遗传的分子基础含答案,共15页。
阶段综合测评(二) 遗传的分子基础
(时间75分钟,满分100分)
一、单项选择题:共15题,每题2分,共30分。每题只有一个选项最符合题意。
1.下列关于遗传信息的物质基础的叙述,不正确的是( )
A.从根本上讲,遗传信息的物质基础是基因中特定的脱氧核苷酸的排列顺序
B.RNA也可以作为遗传信息的物质基础
C.蛋白质中特定的氨基酸的排列顺序也是遗传信息的物质基础
D.DNA中特定的碱基对的排列顺序代表一定的遗传信息
C [在DNA分子中,碱基对的排列顺序储存着遗传信息,故A、D均正确;RNA病毒中,RNA是遗传物质,故B正确;蛋白质中特定的氨基酸的排列顺序不储存遗传信息,故C错误。]
2.下列有关探究遗传物质的实验方法的叙述,不正确的是( )
A.肺炎链球菌体外转化实验利用了直接分离法
B.噬菌体侵染细菌实验利用了同位素标记法
C.烟草花叶病毒侵染烟草实验利用了同位素标记法
D.肺炎链球菌体外转化实验和噬菌体侵染细菌实验均设法将DNA和蛋白质分开,单独观察它们的遗传特点
C [艾弗里的肺炎链球菌体外转化实验设法将DNA和蛋白质、多糖等物质分开,单独、直接地观察它们的作用,利用了直接分离法;噬菌体侵染细菌实验利用了同位素标记法,分别标记DNA和蛋白质并单独观察它们的遗传特点,A、B、D项正确。烟草花叶病毒侵染烟草实验利用了直接分离法,C项错误。]
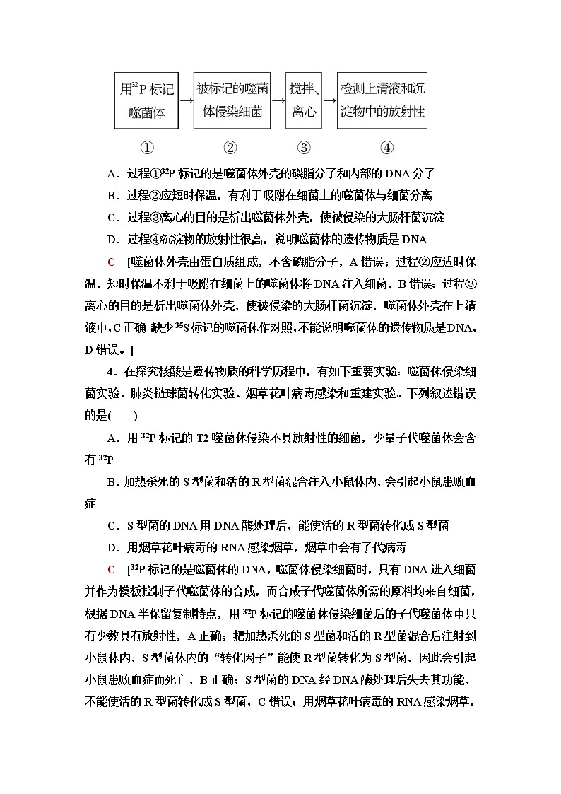
3.如图是用32P标记噬菌体并侵染细菌的过程,有关叙述正确的是( )
A.过程①32P标记的是噬菌体外壳的磷脂分子和内部的DNA分子
B.过程②应短时保温,有利于吸附在细菌上的噬菌体与细菌分离
C.过程③离心的目的是析出噬菌体外壳,使被侵染的大肠杆菌沉淀
D.过程④沉淀物的放射性很高,说明噬菌体的遗传物质是DNA
C [噬菌体外壳由蛋白质组成,不含磷脂分子,A错误;过程②应适时保温,短时保温不利于吸附在细菌上的噬菌体将DNA注入细菌,B错误;过程③离心的目的是析出噬菌体外壳,使被侵染的大肠杆菌沉淀,噬菌体外壳在上清液中,C正确;缺少35S标记的噬菌体作对照,不能说明噬菌体的遗传物质是DNA,D错误。]
4.在探究核酸是遗传物质的科学历程中,有如下重要实验:噬菌体侵染细菌实验、肺炎链球菌转化实验、烟草花叶病毒感染和重建实验。下列叙述错误的是( )
A.用32P标记的T2噬菌体侵染不具放射性的细菌,少量子代噬菌体会含有32P
B.加热杀死的S型菌和活的R型菌混合注入小鼠体内,会引起小鼠患败血症
C.S型菌的DNA用DNA酶处理后,能使活的R型菌转化成S型菌
D.用烟草花叶病毒的RNA感染烟草,烟草中会有子代病毒
C [32P标记的是噬菌体的DNA,噬菌体侵染细菌时,只有DNA进入细菌并作为模板控制子代噬菌体的合成,而合成子代噬菌体所需的原料均来自细菌,根据DNA半保留复制特点,用32P标记的噬菌体侵染细菌后的子代噬菌体中只有少数具有放射性,A正确;把加热杀死的S型菌和活的R型菌混合后注射到小鼠体内,S型菌体内的“转化因子”能使R型菌转化为S型菌,因此会引起小鼠患败血症而死亡,B正确;S型菌的DNA经DNA酶处理后失去其功能,不能使活的R型菌转化成S型菌,C错误;用烟草花叶病毒的RNA感染烟草,由于RNA是烟草花叶病毒的遗传物质,故烟草中会有子代病毒,D正确。]
5.下列关于DNA和RNA的结构与功能的说法,错误的是( )
A.区分单双链DNA、单双链RNA四种核酸可以依据碱基比率和种类判定
B.双链DNA分子中碱基G、C含量越高,其结构稳定性相对越大
C.含有DNA的生物,遗传物质是DNA不是RNA
D.含有RNA的生物,遗传物质是RNA不是DNA
D [组成DNA和RNA的碱基种类不完全相同,且双链DNA和RNA分子中碱基之间的配对遵循碱基互补配对原则,因此区分单双链DNA、单双链RNA四种核酸可以根据碱基比率和种类判定,A正确;双链DNA分子中,C和G之间有3个氢键,A和T之间有2个氢键,因此碱基G、C含量越高,其结构稳定性相对越大,B正确;含有DNA的生物,遗传物质是DNA不是RNA,C正确;含有RNA的生物,遗传物质是RNA或DNA,D错误。]
6.关于DNA分子结构的叙述,不正确的是( )
A.每个DNA分子一般都含有四种脱氧核苷酸
B.DNA分子中的碱基、磷酸基团、脱氧核糖三者的数量是相等的
C.每个脱氧核糖上均连着一个磷酸基团和一个碱基
D.一段双链DNA分子中,如果有40个腺嘌呤,就含有40个胸腺嘧啶
C [每个DNA分子中一般都含有胸腺嘧啶脱氧核苷酸、腺嘌呤脱氧核苷酸、鸟嘌呤脱氧核苷酸、胞嘧啶脱氧核苷酸四种,A项正确;每个DNA分子中碱基数=磷酸基团数=脱氧核糖数,B项正确;在DNA分子的两端各有一条链的末端的脱氧核糖连着一个磷酸基团,其余的脱氧核糖上均连着两个磷酸基团,C项错误;在双链DNA分子中A和T的数目相同,D项正确。]
7.下列关于双链DNA分子结构与功能的叙述,错误的是( )
A.DNA分子中G—C碱基对含量较高时,其结构稳定性相对较大
B.DNA分子脱氧核苷酸序列的多样性是DNA多样性的主要原因
C.DNA分子中脱氧核苷酸的连接方式不同,说明DNA分子具有特异性
D.若一单链中的(A+T)/(G+C)=n,则其互补链中的该比值也为n
C [DNA分子中G—C碱基对之间有3个氢键,A—T之间有2个氢键,则G—C碱基对含量较高时,其结构稳定性较大,A正确;DNA分子的多样性主要表现为构成DNA分子的四种脱氧核苷酸的数量和排列顺序不同,B正确;DNA分子中脱氧核苷酸的连接方式是相同的,碱基对特定的排列顺序,构成了每个DNA分子的特异性,C错误;若一单链中的(A+T)/(G+C)=n,根据碱基互补配对原则,其互补链中和整个DNA分子的该比值也为n,D正确。]
8.从某生物组织中提取DNA进行分析,其中鸟嘌呤与胞嘧啶之和占全部碱基数的46%,又知该DNA分子的一条链(H链)所含的碱基中28%是腺嘌呤、24%是胞嘧啶,则与H链相对应的另一条链中,腺嘌呤、胞嘧啶分别占该链全部碱基数的( )
A.26%、22% B.24%、28%
C.14%、11% D.11%、14%
A [解答本题首先求出各类碱基占全部碱基的比例,然后利用关系式=A%计算并做出判断。由DNA分子中G与C之和占全部碱基的46%,可知DNA分子中A与T之和占全部碱基的54%,则在DNA分子双链中A=T=27%,G=C=23%,H链中A占28%,C占24%,则与H链相对应的另一条链中,A占2×27%-28%=26%,C占2×23%-24%=22%。]
9.下列关于DNA复制的叙述,正确的是( )
A.在细胞分裂前的间期,可发生DNA的复制
B.DNA复制过程需要核糖核苷酸、酶和ATP等
C.DNA复制时严格遵循A—C、G—T的碱基互补配对原则
D.单个脱氧核苷酸在DNA酶的作用下连接合成新的子链
A [在细胞分裂前的间期,可发生DNA的复制,A正确;DNA分子的复制需要模板(DNA的双链)、能量(ATP水解提供)、酶(解旋酶和DNA聚合酶等)、原料(游离的脱氧核苷酸)等,B错误;DNA复制时严格遵循A—T、G—C的碱基互补配对原则,C错误;单个脱氧核苷酸在DNA聚合酶的作用下连接合成新的子链,D错误。]
10.某生物的体细胞中有2n条染色体。该生物的体细胞在含15N标记的培养基中培养多代后移到不含15N标记的培养基中培养,第二次分裂形成的某个子细胞中含15N标记的染色体数目是( )
A.0 B.n C.2n D.0~2n
D [在含15N标记的培养基中培养多代后,全部DNA的两条链中都含15N,移到不含15N标记的培养基中培养,分裂一次得到的子代细胞中,全部的DNA中均为一条链带15N,另一条链不带15N。进行第二次分裂时,每一条染色体经过复制,一条染色单体的DNA两条链均为14N,另一条染色单体的DNA为15N/14N,后期时,染色单体分开后,随机移向细胞两极,所产生的子细胞中含15N标记的染色体数目是0~2n。综上所述,D正确。]
11.如图为某基因中的一段,下列关于该片段的说法不正确的是( )
A.仅该片段可能无遗传效应
B.该基因中一条链上的腺嘌呤等于胸腺嘧啶的数目
C.若该基因中A为p个,占全部碱基的n/m(m>2n),则复制两代需要G的个数为3[(pm/2n)-p]
D.如果①代表连接两个脱氧核苷酸之间的键,则该键连接一个脱氧核苷酸的磷酸和另一个脱氧核苷酸的脱氧核糖
B [基因是有遗传效应的DNA片段,该片段仅为基因的一部分,可能无遗传效应,A正确;题图片段中一条链上的A=T,但该基因的其他片段的一条链上A不一定等于T,B错误;根据A+G=总碱基数/2,该基因中G的个数为(pm/2n)-p,复制两代需要G的个数为3[(pm/2n)-p],C正确;如果①代表连接两个脱氧核苷酸之间的键,则该键连接一个脱氧核苷酸的磷酸和另一个脱氧核苷酸的脱氧核糖,D正确。]
12.下列关于RNA的叙述,正确的是( )
A.相同的tRNA分子在不同的细胞中转运的氨基酸不同
B.性激素的合成以mRNA为模板
C.转录时,RNA聚合酶能识别RNA分子的特定位点并与之结合
D.有的RNA分子能加快某些化学反应的进行
D [一种tRNA只转运一种氨基酸,A项错误;性激素的化学本质是脂质,不是以mRNA为模板合成的,B项错误;转录时,RNA聚合酶能识别DNA分子的特定位点并与之结合,C项错误;有的RNA分子具有酶的作用,能加快某些化学反应的进行,D项正确。]
13.如图甲、乙、丙为三个与DNA分子相关的图形,下列叙述错误的是( )
甲 乙 、 丙
A.甲图DNA放在含15N培养液中复制2代,子代含15N的DNA单链占总链的7/8,图中(A+T)∶(G+C)可体现DNA分子的特异性
B.乙图中有8种核苷酸,它可以表示转录过程
C.丙图所示的生理过程为转录和翻译,在蓝细菌中可同时进行
D.形成丙图③的过程可发生在拟核中,人的神经细胞能进行乙图所示生理过程的结构只有细胞核
D [甲图中DNA放在含15N培养液中复制2代,根据DNA半保留复制特点,子代中只有一条链含有14N,因此含15N的DNA单链占总链的1-=7/8;不同DNA分子中A+T与C+G的比值不同,因此甲图中(A+T)∶(G+C)可体现DNA分子的特异性,A正确;转录是以DNA分子一条链为模板合成RNA分子,DNA的基本组成单位是脱氧核苷酸而RNA的基本组成单位是核糖核苷酸,所以乙图中有8种核苷酸(4种脱氧核苷酸+4种核糖核苷酸),它可以表示转录过程,B正确;丙图中所示的生理过程为转录和翻译,在原核细胞(如蓝细菌细胞)中,这两个过程可同时进行,C正确;丙图③为mRNA,是转录过程中形成的,可发生在拟核中;乙图为转录过程,在人的神经细胞中,转录主要发生在细胞核中,此外在线粒体中也可发生,D错误。]
14.如图中的R环结构,是基因转录所形成的RNA链与双链DNA中的一条链杂交而组成的三链核酸结构。据图分析,R环中( )
A.嘌呤碱基数量与嘧啶碱基的数量一定相等
B.杂合链可能含有A、T、C、G、U五种含氮碱基
C.未配对的DNA单链可以转录形成mRNA
D.每条链内相邻核苷酸之间都以氢键进行连接
B [R环中的DNA中的嘌呤碱基数量与嘧啶碱基的数量相等,但RNA中嘌呤碱基数量与嘧啶碱基的数量不一定相等,因此R环中嘌呤碱基数量与嘧啶碱基的数量不一定相等;杂合链中有DNA和RNA,因此可能含有A、T、C、G、U五种含氮碱基;R环中未配对的DNA单链不是模板链,不可以进行转录;每条链内相邻核苷酸之间以磷酸二酯键进行连接。]
15.真核生物细胞内存在着种类繁多、长度为21~23个核苷酸的小分子RNA(简称miR),它们能与相关基因转录出来的mRNA互补,形成局部双链。由此可以推断这些miR抑制基因表达的分子机制是( )
A.阻断rRNA装配成核糖体
B.妨碍双链DNA分子的解旋
C.干扰tRNA识别密码子
D.影响RNA分子的远距离转运
C [由题意知,miR能与相关基因转录出来的mRNA互补,形成局部双链,导致tRNA无法识别密码子,从而阻断mRNA的翻译,C项正确。]
二、多项选择题:共5题,每题3分,共15分。每题有不止一个选项符合题意。每题全选对者得3分,选对但不全的得1分,错选或不答的得0分。
16.下列关于DNA分子的结构和DNA复制的说法,正确的是( )
A.DNA分子能准确地复制与DNA分子的结构有密切的关系
B.DNA复制过程中有氢键的断裂和重新形成
C.神经细胞和衰老的细胞一般都不会出现DNA分子的复制
D.含有2n个碱基对的DNA分子,其碱基对的排列方式最多有n4种
ABC [DNA分子能准确地复制与DNA分子独特的双螺旋结构有密切的关系,A正确;DNA复制过程中在解旋酶的作用下氢键断裂,形成子链时,氢键重新形成,B正确;神经细胞和衰老的细胞不分裂,一般都不会出现DNA分子的复制,C正确;含有2n个碱基对的DNA分子,其碱基对的排列方式最多有42n种,D错误。]
17.甲、乙两图表示某真核细胞中的遗传信息传递的某些过程,下列叙述正确的是( )
A.乙图中结构⑥的移动方向是从右到左
B.从化学组成上看,甲图中的1和6不同
C.乙图中②③④⑤最终形成的物质结构相同
D.乙图中的①链与甲图中a链的基本组成单位相同
ABC [乙图中从右到左多肽链越来越长,故结构⑥核糖体的移动方向是从右到左,A正确;甲图表示转录,b为RNA,1为腺嘌呤核糖核苷酸,6为腺嘌呤脱氧核糖核苷酸,B正确;乙图中②③④⑤都是以同一条信使RNA为模板形成的多肽链,C正确;乙图中的①链与甲图中的b链都是RNA,而a链是DNA,故D错误。]
18.图甲是果蝇体细胞内基因表达过程示意图,图乙是tRNA的结构示意图。请据图判断下列说法,正确的是( )
甲 乙
A.图甲中过程①需要DNA聚合酶,过程⑦需要RNA聚合酶
B.图甲中②③④⑤完全合成后,它们的氨基酸排列顺序相同
C.图乙中c是反密码子,能与图甲中的mRNA上的密码子互补配对
D.图乙中a可以携带多种氨基酸,b处通过氢键连接形成双链区
BC [图甲中过程①需要RNA聚合酶,过程⑦需要蛋白质合成酶,A错误;图甲中②③④⑤完全合成后,它们的氨基酸排列顺序相同,因为合成它们的模板是同一条mRNA,B正确;图乙中c是反密码子,与图甲中的mRNA上的密码子互补配对,C正确;图乙中a可以携带一种氨基酸,b处通过碱基之间的氢键连接形成双链区,D错误。]
19.如图为人体内基因对性状的控制过程,下列叙述正确的是( )
A.图中①②过程发生的场所分别是细胞核、细胞质中的核糖体
B.镰状细胞贫血致病的根本原因是基因发生了改变
C.人体衰老引起白发增多的主要原因是图中的酪氨酸酶的活性下降
D.该图反映了基因对性状的控制是通过控制酶的合成,进而控制代谢活动来进行的
ABC [正常基因编码的血红蛋白组成的红细胞结构是正常的,而异常基因编码的血红蛋白组成的红细胞结构异常,说明基因通过控制血红蛋白的结构直接控制生物性状;缺乏酪氨酸酶会导致黑色素无法合成,说明基因通过控制酶的合成来控制代谢过程,进而控制生物体的性状。]
20.黄色小鼠(AA)与黑色小鼠(aa)杂交,产生的F1(Aa)不同个体出现了不同体色。研究表明,不同体色的小鼠A基因的碱基序列相同,但A基因上二核苷酸(CpG)胞嘧啶有不同程度的甲基化(如图)现象出现,甲基化不影响基因DNA复制。有关分析正确的是( )
A.F1个体体色的差异与A基因甲基化程度有关
B.甲基化可能影响RNA聚合酶与该基因的结合
C.碱基甲基化不影响碱基互补配对过程
D.甲基化是引起基因结构改变的常见方式
ABC [根据对题干信息的分析可知,F1个体的基因型都是Aa,而A基因碱基序列相同,有不同程度的甲基化现象,说明F1个体体色差异与A基因甲基化程度有关,A正确;RNA聚合酶与基因的结合是基因表达的关键环节,而A基因甲基化会影响其表达过程,B正确;碱基甲基化不影响DNA复制过程,而DNA复制过程有碱基互补配对现象,C正确;基因中碱基甲基化后碱基种类没有改变,因此基因结构(基因中碱基对排列顺序)没有发生改变,D错误。]
三、非选择题:共5题,共55分。
21.(11分)如图为肺炎链球菌转化实验的部分图解,请据图回答下列问题:
(1)该实验是______________所做的肺炎链球菌转化实验的部分图解。
(2)该实验是在________实验的基础上进行的。
(3)S型细菌的细胞提取物中,使R型细菌发生转化的物质最可能是________。
(4)为进一步探究细胞提取物中使R型细菌发生转化物质的化学成分,他们又设计了下面的实验。
实验中加入DNA酶的目的是________________________________,当细胞提取物中加入DNA酶时,他们观察到的实验现象是________________________。
(5)该实验能够说明_______________________________________________
_________________________________________________________________
________________________________________________________________。
[解析] (1)由实验图解可看出,这是肺炎链球菌的体外转化实验,是艾弗里及其同事所做的。
(2)该实验是在格里菲斯实验的基础上为进一步证明“转化因子”的化学成分而设计的。
(3)组成S型细菌的有机化合物中,除去大部分蛋白质、脂质、糖类等,剩余的物质最可能是核酸。
(4)酶具有专一性,DNA酶可以特异性地水解DNA,细胞提取物中加入DNA酶时,培养基中只出现R型细菌。
(5)通过对照实验说明,蛋白质、RNA和脂质不是遗传物质,DNA是遗传物质。
[答案] (1)艾弗里及其同事
(2)格里菲斯 (3)核酸
(4)催化细胞提取物中DNA的水解 培养基中只出现R型细菌
(5)蛋白质、RNA和脂质不是遗传物质,DNA是遗传物质
22.(10分)已知甲图中的g与乙图中的“物质X”为同一物质,据图回答下列问题。
(1)若f代表染色体,则将其彻底水解可得[a]磷酸、[b]碱基和[c]________三种小分子物质,e的空间结构一般表现为______________。
(2)若f代表一种细胞器,且是合成物质X的场所,则e是____________。在乙图④过程中,所需的转运工具是________,其具体功能是________________。
(3)在真核细胞中,乙图中⑤和①两个过程发生的主要场所是________。原核生物中遗传信息传递的途径包括________(用乙图中的标号表示)。
(4)乙图中需要4种脱氧核苷酸作为原料并且碱基互补配对方式为A—T、U—A、G—C、C—G的过程是____________(用乙图中的标号表示)。
[解析] (1)若f代表染色体,则e是DNA,DNA的空间结构是规则的双螺旋结构。DNA彻底水解后可以得到磷酸、脱氧核糖和含氮碱基。(2)由题可知,f是核糖体。核糖体由rRNA和蛋白质组成。④过程表示翻译过程,此过程需要tRNA识别并转运氨基酸。(3)⑤和①分别表示DNA的复制和转录,这两个过程发生的主要场所是细胞核。原核生物可以进行DNA复制、转录和翻译,其标号分别是⑤①④。(4)根据题意可知,题中发生的是逆转录过程,即②。
[答案] (1)脱氧核糖 规则的双螺旋结构 (2)核糖体RNA(rRNA) 转运RNA(tRNA) 识别并转运氨基酸 (3)细胞核 ⑤①④ (4)②
23.(12分)心肌细胞不能增殖,ARC基因在心肌细胞中特异性表达,抑制其细胞凋亡,以维持正常数量。细胞中某些基因转录形成的前体RNA加工过程中会产生许多小RNA,如miR-223(链状)、HRCR(环状)。HRCR可以吸附miR-223等,以达到清除它们的目的(如图)。当心肌细胞缺血、缺氧时,某些基因过度表达会产生过多的miR-223,导致心肌细胞凋亡,最终引起心力衰竭。请回答下列问题:
(1)过程①的原料是________,催化该过程的酶是________。过程②的场所是______________________。
(2)若某HRCR中含有n个碱基,则其中有________个磷酸二酯键。链状小RNA越短越容易被HRCR吸附,这是因为其碱基数目少,特异性________,更容易与HRCR结合。与ARC基因相比,核酸杂交分子1中特有的碱基对是______________。
(3)缺血、缺氧时,某些基因过度表达产生过多的miR-223,会导致过程②因________的缺失而受阻,最终导致心力衰竭。
(4)科研人员认为,HRCR有望成为减缓心力衰竭的新药物,其依据是
_________________________________________________________________
________________________________________________________________。
[解析] 根据题意和图示分析可知:图中①表示转录形成mRNA、②表示翻译过程,其中mRNA可与miR-223结合形成核酸杂交分子1,miR-223可与HRCR结合形成核酸杂交分子2。(1)过程①形成mRNA,称为转录,催化该过程的酶是RNA聚合酶,原料是核糖核苷酸,过程②表示翻译,翻译过程的场所是核糖体。(2)HRCR为单链环状RNA分子,其中所含磷酸二酯键数目与氢键数目相同,因此若某HRCR中含有n个碱基,则其中有n个磷酸二酯键。链状小RNA越短越容易被HRCR吸附,这是因为其碱基数目少,特异性弱,更容易与HRCR结合。与ARC基因(碱基配对方式为A—T、C—G)相比,核酸杂交分子1(碱基配对方式为A—U、T—A、C—G)中特有的碱基对是A—U。(3)缺血、缺氧时,某些基因过度表达产生过多的miR-223,miR-223与mRNA结合形成核酸杂交分子1,导致过程②因模板的缺失而受阻,最终导致心力衰竭。(4)科研人员认为,HRCR有望成为减缓心力衰竭的新药物,其依据是HRCR与miR-223碱基互补配对,导致ARC基因的表达增加,抑制心肌细胞的凋亡。
[答案] (1)核糖核苷酸 RNA聚合酶 核糖体
(2)n 弱 A—U
(3)模板
(4)HRCR与miR-223碱基互补配对,导致ARC基因的表达增加,抑制心肌细胞的凋亡
24.(11分)长链非编码RNA(lncRNA)是长度大于200个碱基,具有多种调控功能的一类RNA分子。如图表示细胞中lncRNA的产生及发挥调控功能的几种方式,请回答下列问题:
(1)关于RNA的叙述,正确的是 ( )
A.细胞内的RNA均在细胞核中合成
B.各种RNA的合成均以脱氧核苷酸为原料
C.催化RNA合成的酶在细胞核中合成
D.RNA结构一般比较短小
(2)转录产生的RNA中,提供信息指导氨基酸分子合成多肽链的是________,此过程中还需要的RNA有_______________________________。
(3)lncRNA前体加工成熟后,有的与核内________(图示①)中的DNA结合,有的能穿过________(图示②)与细胞质中的蛋白质或RNA分子结合,发挥相应的调控作用。
(4)研究发现,人体感染细菌时,造血干细胞核内产生的一种lncRNA,通过与相应DNA片段结合,调控造血干细胞的____________,增加血液中单核细胞、中性粒细胞等吞噬细胞的数量。该调控过程的主要生理意义是_______________
________________________________________________________________。
[解析] (1)细胞内的RNA也可能在线粒体和叶绿体中合成,A项错误;各种RNA的合成均以核糖核苷酸为原料,B项错误;催化RNA合成的酶在细胞质中的核糖体上合成,C项错误;RNA结构一般比较短小,可以通过核孔进入细胞质,D项正确。
(2)多肽链的合成过程中以mRNA(信使RNA)为模板,tRNA运输相应的氨基酸,在核糖体(主要成分是rRNA和蛋白质)上完成。
(3)据图分析,lncRNA前体加工成熟后,有的与核内染色质中的DNA结合,有的能穿过核孔进入细胞质中。
(4)血液中单核细胞、中性粒细胞等吞噬细胞都来源于造血干细胞,故可推出lncRNA与相应DNA片段结合可调控造血干细胞的分化,血液中的这些吞噬细胞都参与免疫过程,所以该调控过程可以增强人体的免疫抵御能力。
[答案] (1)D (2)mRNA(信使RNA) tRNA和rRNA(转运RNA和核糖体RNA) (3)染色质 核孔
(4)分化 增强人体的免疫抵御能力
25.(11分)(2020·山东烟台期末)如图为真核生物中DNA分子的结构(图甲)及发生的生理过程(图乙),请据图回答下列问题:
甲
乙
(1)图甲为DNA分子的结构示意图,其基本骨架由________和________(填序号)交替排列构成,④为_____________________________________________。
(2)从图乙可看出,该过程是从________个起点开始复制的,从而____________复制的速率;图甲中解开DNA双链所需的酶为________酶,作用于图甲中的________(填序号)。
(3)若用1个32P标记的T2噬菌体侵染未标记的大肠杆菌,释放出300个子代T2噬菌体,其中含有32P的T2噬菌体的比例为________。
(4)若图甲中的亲代DNA分子含有100个碱基对,将该DNA分子放在含有用32P标记的脱氧核苷酸的培养液中复制一次,则每个子代DNA分子的相对分子质量比原来增加________。
(5)若图乙中亲代DNA分子在复制时,一条链上的G变成了A,则该DNA分子经过n次复制后,发生差错的DNA分子占DNA分子总数的________。
[解析] (1)DNA分子的基本骨架由①磷酸和②脱氧核糖交替连接构成。图甲中的④是由一分子脱氧核糖、一分子磷酸和一分子C(胞嘧啶)组成的胞嘧啶脱氧核苷酸。(2)分析图乙可知,该过程是从多个起点开始复制的,这样可以大大提高复制的速率。解旋酶使碱基对之间的⑨氢键断裂,DNA双链解开。(3)用32P标记的1个噬菌体侵染大肠杆菌,根据DNA分子半保留复制的特点,则新形成的300个T2噬菌体中有2个含32P,其比例为。(4)亲代DNA分子含有100个碱基对,在含有用32P标记的脱氧核苷酸的培养液中复制一次,形成的子代DNA分子一条链含32P,一条链含31P,标记部分的(一个)脱氧核苷酸的相对分子质量比未标记的多1,因此每个子代DNA分子的相对分子质量比原来增加100。(5)DNA分子复制时,一条链上的碱基发生差错,另一条链上的碱基不发生差错,以碱基发生差错的单链为模板复制形成的DNA分子都是异常的,以碱基没有发生差错的单链为模板合成的DNA分子都是正常的,因此无论复制多少次,发生差错的DNA分子占DNA分子总数的。
[答案] (1)① ② 胞嘧啶脱氧核苷酸 (2)多 提高 解旋 ⑨ (3) (4)100 (5)

