













高中物理粤教版 (2019)必修 第一册第三节 牛顿第二定律教学课件ppt
展开第三节 牛顿第二定律
核心素养·明目标:
1.物理观念:知道数据采集器、位移传感器、牛顿第二定律内容,了解国际单位中1N的定义,能解释物理现象.
2.科学思维:理解数字化实验,并掌握其过程,能用牛顿第二定律解决相关问题.
3.科学探究:学会通过数字化实验探究物理规律,并根据曲线拟合得出实验结论,学会与他人合作探究.
4.科学态度与责任:学会在解决实际问题中,保持实事求是和严谨的科学态度,激发科学探究和学习物理科学的兴趣.
知识点一 数字化实验的过程及结果分析
1.数据采集器:数据采集器可以通过各种不同的传感器,将各种物理量转换成电信号记录在计算机中,由于采样率足够高,每秒可以达到20万次,因而能记录下物理量的瞬间变化.
2.位移传感器:记录物体运动过程中位移随时间的变化情况.然后由计算机软件算出各点的速度的大小,并作出速度—时间图像.
3.结果分析
(1)保持滑块的质量m不变、改变拉力F,得到滑块在不同拉力下的速度—时间图像,分别求出各速度—时间图像的加速度a,研究a与F的关系.
(2)保持拉力F不变,改变滑块的质量m,得到滑块在不同质量下的速度—时间图像,分别求出各速度—时间图像的加速度a,研究a与m的关系.
数据采集器精度高,实验数据准确,误差小.
知识点二 牛顿第二定律及其数学表示
1.牛顿第二定律:物体的加速度与物体所受到的作用力成正比,与物体的质量成反比,加速度的方向与合外力的方向相同.
2.国际上规定,质量为1 kg的物体获得1_m/s2的加速度时,所受的合外力为1 N.
3.在国际单位制中,公式a=k中的比例系数k为1,因此,牛顿第二定律的数学表达式为F=ma.所以应用公式F=ma进行计算时,F、m、a的单位必须统一为国际单位.
公式F=ma中的F多指合外力.
(1)保持m不变,改变力F,作出图像可得a与成正比. (×)
(2)保持F不变,改变质量m,作出图像可得a与成正比. (√)
(3)在任何情况下,物体的加速度方向始终与它所受的合外力方向一致. (√)
(4)F=kma中的比例系数k在国际单位制中才等于1. (√)
考点1 对牛顿第二定律的理解
根据牛顿第二定律可知,只要有力就可以产生加速度,而地面上停着一辆汽车,此人用了很大的力也不能使汽车做加速运动.
请探究:
(1)甲同学说,根据这个事实,说明牛顿第二定律是错误的,这种说法对吗?
(2)怎样解释题中所出现的现象?
提示:(1)不对.
(2)汽车所受合力为零,故加速度为零,不能加速运动.
[归纳例证]
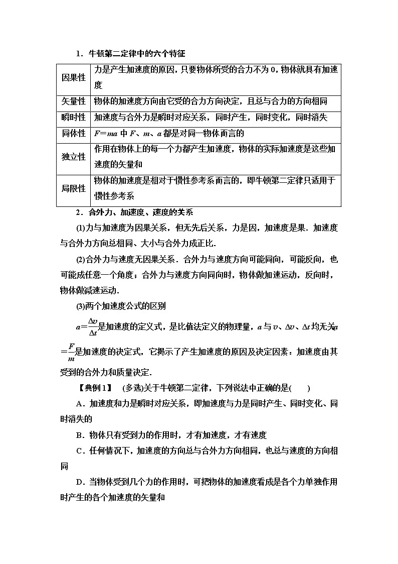
1.牛顿第二定律中的六个特征
因果性 | 力是产生加速度的原因,只要物体所受的合力不为0,物体就具有加速度 |
矢量性 | 物体的加速度方向由它受的合力方向决定,且总与合力的方向相同 |
瞬时性 | 加速度与合外力是瞬时对应关系,同时产生,同时变化,同时消失 |
同体性 | F=ma中F、m、a都是对同一物体而言的 |
独立性 | 作用在物体上的每一个力都产生加速度,物体的实际加速度是这些加速度的矢量和 |
局限性 | 物体的加速度是相对于惯性参考系而言的,即牛顿第二定律只适用于惯性参考系 |
2.合外力、加速度、速度的关系
(1)力与加速度为因果关系,但无先后关系,力是因,加速度是果.加速度与合外力方向总相同、大小与合外力成正比.
(2)合外力与速度无因果关系.合外力与速度方向可能同向,可能反向,也可能成任意一个角度;合外力与速度方向同向时,物体做加速运动,反向时,物体做减速运动.
(3)两个加速度公式的区别
a=是加速度的定义式,是比值法定义的物理量,a与v、Δv、Δt均无关;a=是加速度的决定式,它揭示了产生加速度的原因及决定因素:加速度由其受到的合外力和质量决定.
【典例1】 (多选)关于牛顿第二定律,下列说法中正确的是( )
A.加速度和力是瞬时对应关系,即加速度与力是同时产生、同时变化、同时消失的
B.物体只有受到力的作用时,才有加速度,才有速度
C.任何情况下,加速度的方向总与合外力方向相同,也总与速度的方向相同
D.当物体受到几个力的作用时,可把物体的加速度看成是各个力单独作用时产生的各个加速度的矢量和
思路点拨:加速度与合外力瞬时对应,与速度无关.
AD [根据牛顿第二定律的瞬时性,选项A正确;物体只有受到力的作用时,才有加速度,但速度有无与物体是否受力无关,选项B错误;任何情况下,加速度的方向总与合外力方向相同,但与速度的方向没关系,选项C错误;根据牛顿第二定律的独立性,选项D正确.]
加速度与速度
(1)由牛顿第二定律可知合力与加速度有瞬时对应关系,合力与加速度可以同时发生突变,但速度不能突变.
(2)分析物体加速度的变化应该从合外力入手,合外力增大,则加速度增大,但速度不一定增大.
(3)直线运动中,确定速度的变化情况,要从加速度方向和速度方向入手.
1.下列说法正确的是( )
A.物体所受合力为零时,物体的加速度可以不为零
B.物体所受合力越大,速度越大
C.速度方向、加速度方向、合力方向总是相同的
D.速度方向可与加速度方向成任何夹角,但加速度方向总是与合力方向相同
D [由牛顿第二定律F=ma知,F合为零,加速度一定为零,选项A错误;对某一物体,F合越大,a越大,由a=知,a越大只能说明速度变化率越大,速度不一定越大,选项B错误;F合、a、Δv三者方向一定相同,而速度方向与这三者方向不一定相同,选项C错误,D正确.]
考点2 牛顿第二定律的应用方法及
瞬时加速度问题
如图所示,一只猫在桌边猛地将桌布从鱼缸下拉出,鱼缸最终没有滑出桌面.若鱼缸、桌布、桌面两两之间的动摩擦因数均相等.
请探究:
(1)桌布对鱼缸的滑动摩擦力的方向?
(2)鱼缸在桌布上滑动时加速度大小和在桌面上滑动时加速度大小有什么关系?
提示:(1)鱼缸相对桌布向左滑动,故桌布对鱼缸的滑动摩擦力方向向右.
(2)因为鱼缸与桌布、鱼缸与桌面间的动摩擦因数相等,所以鱼缸在桌布上加速与在桌面上减速时,加速度大小相等.
[归纳例证]
1.解题方法
(1)矢量合成法:若物体只受两个力作用时,应用平行四边形定则求这两个力的合力,加速度的方向即是物体所受合外力的方向.
(2)正交分解法:当物体受多个力作用时,常用正交分解法求物体的合外力.
①建立坐标系时,通常选取加速度的方向作为某一坐标轴的正方向(也就是不分解加速度),将物体所受的力正交分解后,列出方程Fx=ma,Fy=0.
②特殊情况下,若物体的受力都在两个互相垂直的方向上,也可将坐标轴建立在力的方向上,正交分解加速度a.根据牛顿第二定律及F=求合外力.
2.轻绳、轻杆、轻弹簧、橡皮条四类模型的比较
(1)四类模型的共同点
质量忽略不计,都因发生弹性形变产生弹力,同时刻内部弹力处处相等且与运动状态无关.
(2)四类模型的不同点
| 弹力表现形式 | 弹力方向 | 弹力能否突变 |
轻绳 | 拉力 | 沿绳收缩方向 | 能 |
轻杆 | 拉力、支持力 | 不确定 | 能 |
轻弹簧 | 拉力、支持力 | 沿弹簧轴线 | 不能 |
橡皮条 | 拉力 | 沿橡皮条收缩方向 | 不能 |
牛顿第二定律的计算应用
【典例2】 如图所示,一木块沿倾角θ=37°的光滑固定斜面自由下滑.g取10 m/s2,sin 37°=0.6,cos 37°=0.8.
(1)求木块的加速度大小;
(2)若木块与斜面间的动摩擦因数μ=0.5,求木块加速度的大小.
[解析] (1)分析木块的受力情况如图甲所示,
图甲
木块受重力mg、支持力FN两个力作用,合外力大小为mgsin θ,根据牛顿第二定律得mgsin θ=ma1
所以a1=gsin θ=10×0.6 m/s2=6 m/s2.
(2)若斜面粗糙,木块的受力情况如图乙所示,建立直角坐标系.
图乙
在x方向上(沿斜面方向)
mgsin θ-Ff=ma2 ①
在y方向上(垂直斜面方向)
FN=mgcos θ ②
又因为Ff=μFN ③
由①②③得a2=gsin θ-μgcos θ=(10×0.6-0.5×10×0.8)m/s2=2 m/s2.
[答案] (1)6m/s2 (2)2 m/s2
瞬时加速度问题
【典例3】 (多选)如图所示,质量为m的球与弹簧Ⅰ和水平细线Ⅱ相连,Ⅰ、Ⅱ的另一端分别固定于P、Q.球静止时,Ⅰ中拉力大小为T1,Ⅱ中拉力大小为T2,当仅剪断Ⅰ、Ⅱ中的一根的瞬间,球的加速度a应是( )
A.若剪断Ⅰ,则a=g,方向竖直向下
B.若剪断Ⅱ,则a=,方向水平向左
C.若剪断Ⅰ,则a=,方向沿Ⅰ的延长线
D.若剪断Ⅱ,则a=g,方向竖直向上
思路点拨:①剪断水平线Ⅱ瞬间,弹簧形变来不及恢复.
②剪断轻弹簧瞬间,轻弹簧的形变量能瞬间恢复.
AB [绳子未断时,受力如图甲,由共点力平衡条件得T2=mgtan θ,T1= .
刚剪断弹簧Ⅰ瞬间,细线弹力突变为0,故小球只受重力,加速度为g,方向竖直向下,故A正确,C错误;刚剪断细线瞬间,弹簧弹力和重力不变,受力如图乙;由几何关系,F合=T1sin θ=T2=ma,因而a==,故B正确,D错误.故选A、B.]
两类模型的形变特点
(1)刚性绳模型(细钢丝、细绳、轻杆等):这类形变的发生和变化过程极短,在物体的受力情况改变(如某个力消失)的瞬间,其形变可随之突变,弹力可以突变.
(2)轻弹簧模型(轻弹簧、橡皮绳、弹性绳等):此类形变发生改变需要的时间较长,在瞬间问题中,其弹力的大小不能突变,可看成是不变的.但如果剪断轻弹簧、橡皮绳、弹性绳本身,则形变可瞬间恢复.
若把上题变为如图情境:
如图所示,质量为m的小球用水平弹簧系住,并用倾角为30°的光滑木板AB托住,小球恰好处于静止状态.当木板AB突然向下撤离的瞬间,小球的加速度为( )
A.0
B.大小为g,方向竖直向下
C.大小为g,方向垂直于木板向下
D.大小为g,方向水平向右
C [未撤离木板前,小球受到重力mg、弹簧拉力F弹、木板支持力F,如图所示.由平衡条件得Fcos θ=mg,即F=.当撤离木板的瞬间,由于弹簧弹力不能突变,当木板的支持力F突然消失时,小球只受重力mg和弹簧弹力F弹的作用,它们的合力大小等于F,方向与F的方向相反,故加速度方向垂直于木板向下,大小为a==g.所以C正确.]
2.(角度1)如图所示,质量为4 kg的物体静止于水平面上,现用大小为20 N、与水平方向夹角为37°的斜向上的力拉物体,使物体沿水平面做匀加速运动(g取10 m/s2,sin37°=0.6,cos37°=0.8).
(1)若水平面光滑,物体的加速度是多大?
(2)若物体与水平面间的动摩擦因数为0.5,物体的加速度是多大?
[解析] (1)对物体受力分析,由题干图知:
水平方向,根据牛顿第二定律得:
Fcos37°=ma
解得:a=4 m/s2
(2)对物体受力分析,如图
竖直方向,根据平衡条件得:
FN=mg-Fsin 37°
又Ff=μFN
水平方向,根据牛顿第二定律得:
Fcos37°-Ff=ma′
解得:a′=0.5 m/s2
[答案] (1)4 m/s2 (2)0.5 m/s2
3.(角度2)如图所示,质量皆为m的A、B两球之间系着一个不计质量的轻弹簧,放在光滑水平台面上,A球紧靠墙壁,今用力F将B球向左推压弹簧,平衡后,突然将力F撤去的瞬间( )
A.A的加速度为 B.A的加速度为
C.B的加速度为 D.B的加速度为
D [对A球,F撤去前后受力不变,a始终为0,故A、B错误.对B球,撤去F后瞬间,弹簧弹力大小不突变,大小等于F,故B的加速度变为aB=,故D正确.]
1.物体由静止开始做匀加速直线运动,经过时间t,物体的位移为s,速度为v,则( )
A.由公式a=可知,加速度a由速度的变化量和时间决定
B.由公式a=可知,加速度a由物体受到的合力和物体的质量决定
C.由公式a=可知,加速度a由物体的速度和位移决定
D.由公式a=可知,加速度a由物体的位移和时间决定
B [牛顿第二定律定量地给出了加速度与物体受到的合外力和物体质量的关系,因此,公式a=是加速度的决定式,而a=是加速度的定义式,公式a=和a=给我们提供了两种计算加速度的方法.故选项B正确.]
2.如图所示,A、B质量均为m,细线质量可以忽略,重力加速度为g,在上方细线被烧断瞬间,A、B的加速度大小分别是( )
A.0、g B.g、g
C.0、0 D.2g、0
B [不可伸长的细线的拉力变化时间可以忽略不计,称之为“突变弹力”,当烧断上方O、A间细线时,A、B间细线拉力突变为零,故aA=aB=g,B正确.]
3.(多选)初始时静止在光滑水平面上的物体,受到一个逐渐减小的水平力的作用,则这个物体运动情况为( )
A.速度不断增大,但增大得越来越慢
B.加速度不断增大,速度不断减小
C.加速度不断减小,速度不断增大
D.加速度不变,速度先减小后增大
AC [水平面光滑,说明物体不受摩擦力作用,物体所受到的水平力即为其合外力.力逐渐减小,合外力也逐渐减小,由公式F=ma可知:当F逐渐减小时,a也逐渐减小,但a与v的方向相同,速度逐渐增大.故选项A、C正确.]
4.(新情境题:以“电梯”为背景,考查牛顿第二定律)小杰乘坐竖直快速电梯,从底层到达第36层共用时24 s.若电梯先以加速度a做匀加速运动,经过4 s达到最大速度5 m/s,然后以最大速度匀速运动,最后以大小相同的加速度a做匀减速运动恰好到达36层.用你学到的物理知识,探究下列问题:
(1)电梯的加速度a及上升的总高度h.
(2)若小杰同学乘电梯时,手里竖直地提着一份质量为2 kg的快递包裹,求整个过程中,小杰同学手臂承受的最大拉力(g取10 m/s2).
[解析] (1)由运动学公式可得:
a== m/s2=1.25 m/s2;
由于加速和减速阶段加速度大小相等,则减速和加速过程运动的时间和位移都相等;
则匀速运动的时间为:
t′=24 s-4×2 s=16 s
上升的总高度为:h=t×2+vt′=100 m
(2)以快递包裹为研究对象,加速上升过程中拉力最大,根据牛顿第二定律可得:
F-mg=ma
代入数据解得:F=22.5 N.
[答案] (1)1.25 m/s2 100 m (2)22.5 N
回归本节知识,自我完成以下问题:
1.说出牛顿第二定律的六个特征.
提示:因果性、矢量性、瞬时性、同体性、独立性、局限性.
2.牛顿第二定律正交分解法的表达式是什么?
提示:Fx=max Fy=may.
3.轻绳的弹力能突变吗?轻弹簧的弹力能突变吗?
提示:能、不能.
安全带与安全气囊的作用
现代汽车的设计十分重视安全,安全带和安全气囊就是保护乘员人身安全的两个重要装置.
道路交通事故多种多样,其中对车内人员造成伤害的,大多是由于运动中的车辆与其他物体(车辆或障碍物)发生碰撞.从力学观点看,运动的车辆受碰撞突然停止,但车内人员在惯性的作用下仍以碰撞前的速度向前运动,结果在车内甚至冲出车外与刚性物体发生第二次碰撞,因而造成伤害.设置安全带和安全气囊的目的就是尽量避免或减轻第二次碰撞对车内人员的伤害.
安全带是20世纪60年代初发明的,经过40多年的发展,现在的安全带均由强度极大的合成纤维制成,带有自锁功能的卷收器,采用对乘员的肩部和腰部同时实现约束的V形三点式设计.系上安全带后,卷收器自动将其收紧,一旦车辆紧急制动、发生碰撞甚至翻滚,安全带因乘员身体的前冲而发生猛烈的拉伸,卷收器的自锁功能便立即发挥作用,瞬间卡住安全带,使乘员紧贴座椅,避免第二次碰撞.
安全气囊是安全带的辅助设施,于1990年问世.在车辆发生碰撞的瞬间,控制模块会对碰撞的严重程度立即作出判断,若确认安全带已不能承受,便在 s内使气囊充气,让乘员的头、胸部与较为柔软、有弹性的气囊接触,减轻伤害.最新式的汽车还安装了防侧撞气囊,今后可能在汽车其他位置上也会装上安全气囊.
有关机构的统计数据表明,在所有可能致命的车祸中,如果正确使用安全带,可以挽救约45%的生命.如果同时使用安全气囊,这一比例将上升到60%.
假设某次急刹车时,由于安全带的作用,使质量为70 kg的乘员具有的加速度大小约为6 m/s2,此时安全带对乘员的作用力大约是多大?
提示:F=ma=70×6 N=420 N.
物理必修 第一册第二节 位置 位移课文内容ppt课件: 这是一份物理必修 第一册第二节 位置 位移课文内容ppt课件,文件包含粤教版高中物理必修第一册第1章第2节位置位移课件ppt、粤教版高中物理必修第一册第1章第2节位置位移学案doc、粤教版高中物理必修第一册课后素养落实2位置位移含答案doc等3份课件配套教学资源,其中PPT共50页, 欢迎下载使用。
高中物理粤教版 (2019)必修 第一册第五节 力的分解教案配套课件ppt: 这是一份高中物理粤教版 (2019)必修 第一册第五节 力的分解教案配套课件ppt,文件包含粤教版高中物理必修第一册第3章第5节力的分解课件ppt、粤教版高中物理必修第一册第3章第5节力的分解学案doc、粤教版高中物理必修第一册课后素养落实13力的分解含答案doc等3份课件配套教学资源,其中PPT共60页, 欢迎下载使用。
高中物理第四节 力的合成教案配套ppt课件: 这是一份高中物理第四节 力的合成教案配套ppt课件