人教版 (2019)必修1《分子与细胞》第1章 走近细胞第1节 细胞是生命活动的基本单位导学案
展开第1节 细胞是生命活动的基本单位
核心素养对接 | 1.生命观念——运用生物学观点认识生物的统一性。 2.科学思维——归纳与概括生命活动与细胞的关系;认同细胞是最基本的生命系统。 |
一、细胞学说及其建立过程
1.建立者:德国的科学家施莱登、施旺。
2.内容
(1)细胞是一个有机体,一切动植物都由细胞发育而来,并由细胞和细胞产物所构成。
(2)细胞是一个相对独立的单位,既有它自己的生命,又对与其他细胞共同组成的整体生命起作用。
(3)新细胞是由老细胞分裂产生的。
3.建立过程
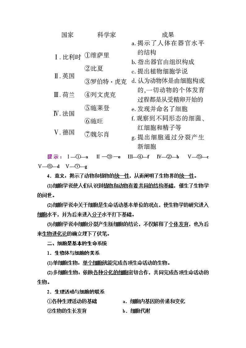
细胞学说的建立是一个漫长的过程,许多科学家做出了重要贡献,将相关科学家及其发现连线。
提示:Ⅰ—①—a Ⅱ—③—e Ⅲ—④—f Ⅳ—②—b Ⅴ—⑤—c Ⅴ—⑥—d Ⅴ—⑦—g
4.意义:揭示了动物和植物的统一性,从而阐明了生物界的统一性。
(1)细胞学说使人们认识到植物和动物有着共同的结构基础,催生了生物学的问世。
(2)细胞学说中关于细胞是生命活动基本单位的观点,使生物学的研究进入细胞水平,并为后来进入分子水平打下基础。
(3)细胞学说中细胞分裂产生新细胞的结论,不仅解释了个体发育,也为后来生物进化论的确立埋下了伏笔。
二、细胞是基本的生命系统
1.生物体与细胞的关系
(1)单细胞生物:单个细胞就能完成各项生命活动的生物。
(2)多细胞生物:依赖各种分化的细胞密切合作,共同完成各项生命活动的生物。
2.生理活动与细胞的联系
①各种生理活动的基础 a.细胞内基因的传递和变化
②生物的生长发育 b.细胞代谢
③遗传与变异 c.细胞增殖、分化
提示:①—b ②—c ③—a
3.生命系统的结构层次
生命系统的结构层次如下图,按要求填写:
(1)写出图中各序号所对应的生命系统的结构层次名称。
①细胞;②组织;③系统;④种群;⑤群落;⑥生物圈。
(2)最基本的生命系统是①(填序号),最大的生命系统是⑥(填序号)。
4.细胞是基本的生命系统
(1)细胞是生命活动的基本单位,生命活动离不开细胞。
(2)各层次生命系统的形成、维持和运转都是以细胞为基础的。
判断对错(正确的打“√”,错误的打“×”)
1.细胞学说揭示了生物体结构的统一性和多样性。 ( )
2.一切生物都由细胞发育而来,并由细胞和细胞产物所构成。 ( )
3.单细胞生物体依赖单个细胞完成各项生命活动。 ( )
4.生命活动既可在病毒内完成,又可在细胞的参与下完成。 ( )
5.一个草履虫既属于细胞层次,又属于个体层次。 ( )
6.动物和植物具有共同的结构基础。 ( )
提示:1.× 细胞学说不能说明生物体结构的多样性。
2.× 一切动植物都由细胞发育而来。
3.√
4.× 病毒内不能进行生命活动。
5.√ 6.√
细胞学说的建立过程及科学方法
1.细胞学说的建立过程及科学方法
2.细胞学说的三个“未涉及”和两个“统一”
(1)三个“未涉及”
①未涉及原核细胞。
②未涉及病毒。
③未涉及生物或细胞间的“差异性”。
(2)两个“统一”
①统一了“动植物”——均由细胞和细胞产物所构成。
②统一了“细胞”——均有自己的生命又对整体生命起作用;新细胞均来自老细胞。
3.观察法和归纳法
(1)观察法
①过程:
选取研究对象观察研究对象―→获得经验性材料
②要求:观察时要全面、细致和实事求是,并及时记录下来。
(2)归纳法
①过程:
多个个别事例或分论点归纳共有特性―→得出结论―→演绎推理论证
②类型:完全归纳法和不完全归纳法。
通过不完全归纳法得出的结论很可能是可信的,因此可以用来预测和判断,不过,也需要注意存在例外的可能,因此往往需要演绎推理进行论证。
细胞学说建立过程中的科学方法
(1)罗伯特·虎克和列文虎克运用显微镜观察细胞,属于观察法。
(2)施莱登通过观察花粉、胚珠和柱头组织是由细胞构成的,从而归纳出“植物体都是由细胞构成的”,属于不完全归纳法。
(3)施旺提出“动物体也是由细胞构成的,一切动物的个体发育过程,都是从受精卵这个单细胞开始的”的结论时没有运用归纳法,而是利用类比法。
1.在观察了多种植物分生区新细胞的形成、动物受精卵的分裂,以及许多动物组织发育过程的基础上,德国的魏尔肖提出:“所有的细胞都来源于先前存在的细胞。”下列说法错误的是( )
A.细胞通过分裂产生新细胞
B.生物体的每个细胞都凝聚着漫长的进化史
C.一切动物组织的构成基础都是细胞
D.运用完全归纳法得出了这一结论
D [细胞学说认为,细胞通过分裂产生新细胞,A正确;“所有的细胞都来源于先前存在的细胞”,先前存在的细胞来源于更先前的细胞,因此现代生物的细胞都是远古细胞的后代,B正确;动物体的组织器官都是由细胞组成,C正确;科学家运用不完全归纳法得出了这一结论,D错误。]
2.细胞学的确立是从施莱登和施旺的细胞学说的提出开始的,而大部分细胞学的基础知识是在19世纪70年代以后得到的。在这一时期,显微镜的观察技术有了显著的进步,详细地观察到细胞核和其他细胞结构、有丝分裂、染色体的行为、受精时的核融合等。下列相关说法正确的是( )
A.为细胞学早期的形成奠定了良好基础的技术是电子显微镜技术
B.理论思维和科学实验的结合是促进细胞学说建立和完善的重要方法
C.生物学的发展都是依赖于观察手段的进步
D.细胞学说是关于所有生物结构和生命活动的基本单位的学说
B [光学显微镜技术为细胞学早期的形成奠定了良好基础,A错误;理论思维是科学研究中的一种重要方法,它与可靠的科学的实验结合起来,促进了细胞学说的完善,B正确;生物学的发展离不开基础科学和观察手段的进步,C错误;细胞学说认为,细胞是所有动植物结构的基本单位,D错误。]
关于细胞学说的两个注意点
(1)显微镜种类混淆:细胞学说的建立依赖于光学显微镜的发明和使用,而不是电子显微镜。
(2)一切动植物≠所有生物。生物除了动植物外,还包括真菌、原核生物、病毒等。其中病毒没有细胞结构。
细胞是基本的生命系统
1.生命系统的结构层次
2.细胞是基本的生命系统
(1)细胞是生命活动的基本单位:除病毒外,生物体都是以细胞作为结构和功能的基本单位,各种生物的生命活动离不开细胞。
(2)各层次生命系统的形成、维持和运转都是以细胞为基础:生命系统的结构层次都是建立在“细胞”这一结构层次的基础上。
3.种群、群落和生态系统的概念辨析
1.核酸、蛋白质等生物大分子及它们构成的病毒是一个系统吗?如果是,它们是不是生命系统?如果不是,说明理由。
提示:生物大分子和病毒是系统但不是生命系统。生物大分子及病毒不能独立完成生命活动,因此不是生命系统。
2.分别以卧龙自然保护区的冷箭竹、大熊猫、草履虫为例构建生命系统的结构层次模式图。
提示:如图
3.“竹外桃花三两枝,春江水暖鸭先知。”这一千古名句生动形象地勾画出早春的秀丽景色。与其相关的生命系统的叙述中,正确的是( )
A.桃花属于生命系统的器官层次
B.一片江水中的所有鱼构成一个种群
C.江水等非生物因素不参与生命系统的组成
D.一棵桃树的生命系统的结构层次由小到大依次为细胞→组织→器官→系统→个体
A [花属于植物的六大器官之一,A正确;种群指的是在一定的区域内,同种生物的所有个体,而鱼包括很多种,B错误;江水等非生物因素参与生态系统的组成,而生态系统是生命系统的结构层次之一,C错误;植物的生命系统的结构层次中无“系统”,D错误。]
4.大气科学家曾庆存荣获2019年度国家最高科学技术奖。大气中的雾霾是人们健康的杀手之一,会引起呼吸道疾病,研究人员发现约有1 300种微生物和其他物质飘浮在雾霾中,如肺炎链球菌、H7N9病毒、酵母菌、蒲公英的种子,其中属于最基本生命系统层次的有( )
A.1种 B.2种 C.3种 D.4种
B [最基本的生命系统层次是细胞。肺炎链球菌、酵母菌都是单细胞生物,因此属于最基本的生命系统层次;H7N9病毒无细胞结构,不属于生命系统的结构层次;蒲公英的种子是植物的器官,不属于最基本的生命系统层次。]
生命系统结构层次的四个易错点
(1)生命系统最基本的层次是细胞,病毒无细胞结构,也不属于生命系统的任何层次。
(2)单细胞生物有细胞、个体两个层次,无组织、器官、系统这三个层次。
(3)多细胞生物需区分动物与植物,植物无系统这一层次。
(4)生命系统的结构层次中,不仅含有生物,还包含与生命活动有关的非生物成分。
新型冠状病毒自述
大家好!我是你们人见人不爱,花见花不开的邻居——新型冠状病毒。
我们会入侵机体特定的细胞,因为我们不能自己供养自己,只有进入细胞中才能生存下去。实际上,我们之所以能进入人体,主要是由于人们不注意卫生,让我们有了可乘之机,如果他们能够彻底改变不讲卫生的陋习,我们就会到处碰壁,若人们能够研制出针对我们的大规模杀伤性武器——疫苗,我们就只能束手就擒。
通过对材料的分析可知:病毒不能独立生活。新冠病毒感染人体与我们的生活陋习相关,由此可以形成科学思维和社会责任的科学素养。
(1)根据所学病毒知识,新型冠状病毒的发现是否代表着“细胞是最基本的生命系统”这个结论需要进行修正?为什么?(科学思维)
提示:病毒虽然没有细胞结构,结构比细胞简单,但病毒必须寄生到活细胞中才能进行繁殖等生命活动,所以病毒的生命活动离不开细胞,细胞依然是最基本的生命系统。
(2)据材料分析,如何防止新型冠状病毒的传播?(社会责任)
提示:注意个人卫生,养成良好的生活习惯;接种相关疫苗。
[课堂小结]
知 识 网 络 构 建 | 核 心 语 句 背 诵 |
1.细胞学说的建立者,主要是两位德国科学家施莱登和施旺。 2.细胞学说的主要观点:(1)细胞是一个有机体,一切动植物都由细胞发育而来,并由细胞和细胞产物所构成。(2)细胞是一个相对独立的单位,既有它自己的生命,又对与其他细胞共同组成的整体的生命起作用。(3)新细胞是由老细胞分裂产生的。 3.细胞学说揭示了动物和植物的统一性,从而阐明了生物界的统一性。 4.细胞是地球上最基本的生命系统。 5.并非所有生物都具有生命系统的各个层次,如植物就无系统这个层次;单细胞生物,一个细胞即为一个个体。 |
1.(不定项)恩格斯曾经把能量转化和守恒定律、细胞学说和进化论并称为19世纪自然科学的三大发现。其中细胞学说创立的重要意义在于( )
A.将千变万化的生物界通过细胞结构统一起来
B.证明了生物之间存在着亲缘关系
C.为达尔文的进化论奠定了唯物主义基础
D.证明了生物界和非生物界之间存在着统一性和差异性
ABC [细胞学说归纳说明了动植物在结构上的统一性,没有证明生物界与非生物界之间的统一性和差异性。]
2.下列关于细胞学说的叙述中,错误的是( )
A.新细胞是由老细胞分裂产生的
B.细胞是一个相对独立的单位,既有它自己的生命,又对与其他细胞共同组成的整体生命起作用
C.细胞是一个有机体,一切动植物都由细胞发育而来,并由细胞和细胞产物所构成
D.施莱登和施旺通过对一切生物细胞的研究,揭示了细胞的统一性和生物体结构的统一性并建立了细胞学说
D [施莱登和施旺只研究了部分生物的细胞。]
3.下列关于单细胞生物和多细胞生物的比较,错误的是( )
A.单细胞生物的单个细胞就能完成运动、分裂、反射等生命活动
B.单细胞生物在生命系统中既属于细胞层次又属于个体层次
C.多细胞生物的遗传与变异以细胞内基因的传递和变化为基础
D.多细胞生物生命活动的正常进行需要依赖各种分化的细胞
A [单细胞生物如细菌、单细胞藻类、单细胞动物等,单个细胞就能完成运动、分裂等生命活动。反射是高等生物的生命活动,单细胞生物不能完成反射。]
4.下列有关生命系统的结构层次的叙述,正确的是( )
A.个体是地球上最基本的生命系统
B.蛋白质和核酸等生物大分子也可算作“系统”,但不属于“生命系统”的层次
C.科学家能合成脊髓灰质炎病毒意味着制造了生命系统
D.生物个体中由“器官”联合组成的“系统”层次,是每种生物都具备的
B [细胞是地球上最基本的生命系统,A项错误;蛋白质和核酸等生物大分子也可算作“系统”,但不属于“生命系统”的层次,B项正确;病毒不具有细胞结构,不能独立生活,只有寄生在活细胞中才能生活,因此人工合成脊髓灰质炎病毒并不意味着制造了生命系统,C项错误;植物没有系统层次,D项错误。]
5.在一个池塘中生活着一些蓝细菌、水草、草履虫、鲤鱼、青蛙等生物。请你根据所掌握的生物学知识回答下列问题:
(1)这些生物在形态上看来千姿百态,但在结构上都是由________构成的。
(2)在这些生物中,属于单细胞生物的是________,属于多细胞动物的是________。
(3)这里所有的鲤鱼组成一个________;所有的生物组成一个________。
(4)这里所有的生物与其周围的阳光、土壤、水、空气等共同构成了________。
(5)能进行光合作用的是____________,属于________型生物。
[解析] (1)除病毒外,生物都是由细胞构成的。(2)蓝细菌和草履虫是单细胞生物,水草是多细胞植物,鲤鱼、青蛙是多细胞动物。(3)在一个池塘中,所有的鲤鱼组成一个种群,所有的生物组成一个群落。(4)生物和无机环境共同构成生态系统。(5)蓝细菌和水草能进行光合作用,是自养型生物。
[答案] (1)细胞 (2)蓝细菌、草履虫 鲤鱼、青蛙 (3)种群 群落 (4)生态系统 (5)蓝细菌、水草 自养
人教版 (2019)必修1《分子与细胞》第1节 细胞是生命活动的基本单位导学案: 这是一份人教版 (2019)必修1《分子与细胞》第1节 细胞是生命活动的基本单位导学案,共8页。学案主要包含了生命活动离不开细胞,生命系统的结构层次等内容,欢迎下载使用。
高中生物人教版 (2019)必修1《分子与细胞》第1节 细胞是生命活动的基本单位学案: 这是一份高中生物人教版 (2019)必修1《分子与细胞》第1节 细胞是生命活动的基本单位学案,共3页。学案主要包含了学习目标,学习重难点,学习过程等内容,欢迎下载使用。
高中生物人教版 (2019)必修1《分子与细胞》第1节 细胞是生命活动的基本单位学案: 这是一份高中生物人教版 (2019)必修1《分子与细胞》第1节 细胞是生命活动的基本单位学案,共3页。学案主要包含了学习目标,学习重难点,学习过程等内容,欢迎下载使用。

