


高中生物人教版 (2019)必修1《分子与细胞》第1章 走近细胞第1节 细胞是生命活动的基本单位第1课时教学设计
展开第1课时 酶的作用和本质
一、酶在细胞代谢中的作用
1.细胞代谢
(1)场所:细胞中。
(2)实质:各种化学反应的总称。
(3)意义:细胞生命活动的基础。
2.酶在细胞代谢中的作用
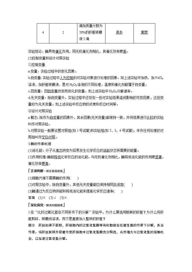
(1)实验:比较过氧化氢在不同条件下的分解
①实验原理:H2O2在水浴加热、FeCl3溶液中的Fe3+和肝脏研磨液中的过氧化氢酶的作用下加速分解。
②实验过程和现象
实验结论:酶具有催化作用,同无机催化剂相比,其催化效率更高。
(2)控制变量和设计对照实验
①控制变量
a.变量:实验过程中的变化因素。
b.自变量:实验过程中人为控制的对实验对象进行处理的因素。如上述实验中加热、加FeCl3溶液、加肝脏研磨液,是对H2O2溶液的不同处理,温度和催化剂都属于自变量。
c.因变量:因自变量改变而变化的变量。如上述实验中H2O2分解速率。
d.无关变量:除自变量外,实验过程中还存在一些对实验结果造成影响的可变因素,这些变量称为无关变量。如上述实验中反应物的浓度和反应时间等。
②设计对照实验
a.概念:除作为自变量的因素外,其余因素(无关变量)都保持一致,并将结果进行比较的实验叫作对照实验。
b.对照实验一般要设置对照组(如1号试管)和实验组(如2、3、4号试管),未作任何处理的对照组叫作空白对照。
3.酶的作用机理
(1)活化能:分子从常态转变为容易发生化学反应的活跃状态所需要的能量。
(2)作用机理:酶能降低化学反应的活化能。与无机催化剂相比,酶降低活化能的作用更显著,催化效率更高。
(1)细胞代谢不需要酶的作用( )
(2)对照实验中,除自变量外,其他无关变量都应保持相同且适宜( )
(3)酶通过为反应物供能和降低活化能来提高化学反应速率( )
答案 (1)× (2)√ (3)×
1.在“比较过氧化氢在不同条件下的分解”实验中,为什么要选用新鲜的肝脏?为什么将肝脏剪碎、研磨成溶液,而不是直接加入整块的肝脏?
提示 肝脏如果不新鲜,肝细胞内的过氧化氢酶等有机物就会在腐生菌的作用下分解,失去作用。将肝脏剪碎并研磨可使肝细胞中过氧化氢酶充分释放,从而增大与过氧化氢的接触机会,以加速过氧化氢分解。
2.下图是无催化剂和酶的作用机理示意图
没有催化剂时的活化能是________;有酶催化时的活化能是________。(用图中字母表示)
提示 CA CB
二、酶的本质
1.酶本质的探索历程
(1)1716年,《康熙字典》收录了酶字,并将“酶”解释为“酒母也”。“酒母”就是现在所说的酵母。
(2)1857年,法国微生物学家巴斯德认为:没有酵母菌活细胞的参与,糖类是不可能变成酒精的。
(3)德国化学家李比希认为:引起发酵的是酵母菌细胞死亡并裂解后释放出来的物质。
(4)德国化学家毕希纳把从酵母菌细胞中提取出的引起发酵的物质称为酿酶。
(5)1926年,美国科学家萨姆纳第一个提取出脲酶,并证明了脲酶是蛋白质,其作用是催化尿素分解。
(6)20世纪80年代,美国科学家切赫和奥特曼发现少数RNA也具有生物催化功能。
2.酶的本质
绝大多数酶的化学本质是蛋白质,少数酶是RNA。
(1)巴斯德认为发酵与活细胞有关是合理的,但是认为发酵是整个细胞而不是细胞中的某些物质在起作用是不正确的( )
(2)毕希纳获得了含有酶的提取液,并直接对酶进行了鉴定( )
(3)酶的基本组成单位是氨基酸和脱氧核糖核苷酸( )
(4)酶本质的探索历程与科学技术的发展无关( )
答案 (1)√ (2)× (3)× (4)×
要验证唾液淀粉酶的化学本质是蛋白质,现有的实验材料有:刚取的唾液,已知蛋白液,双缩脲试剂及试管等,那么你给出的合理实验方案是怎样的?
提示
1.下列关于活化能的叙述,不正确的是( )
A.分子从常态转变为容易发生化学反应的活跃状态所需要的能量
B.无机催化剂、水浴加热都可以降低化学反应的活化能
C.酶可以降低化学反应的活化能
D.同无机催化剂相比,酶降低活化能的作用效果更显著
答案 B
解析 酶和无机催化剂均能降低化学反应的活化能,同无机催化剂相比,酶降低活化能的作用效果更显著;水浴加热可以给化学反应提供能量,但不能降低化学反应的活化能。
2.下列各图中,①表示有酶催化的反应曲线,②表示没有酶催化的反应曲线,E表示酶降低的活化能。其中正确的图解是( )
答案 C
解析 据题分析,曲线①的活化能即顶点应低于曲线②,E表示二者活化能之差即顶点纵坐标之差。
3.(2019·辽宁实验中学月考)在“比较过氧化氢在不同条件下的分解”实验中,对实验的处理如表所示。下列有关分析不正确的是( )
A.上表实验涉及温度和催化剂种类两个自变量
B.试管2中没有加入任何试剂,应为空白对照组
C.试管4和试管1形成对照,可说明酶具有催化作用
D.若要研究酶的高效性,可选用实验组合试管3和试管4
答案 B
解析 分析表格信息可知,试管1和试管2的区别为温度,试管3和试管4的区别为催化剂种类,即温度和催化剂种类均是自变量,A正确;试管2虽没有添加任何试剂,但是温度与试管1不同,因此试管2也是实验组,B错误;试管1和试管4的区别为是否添加了酶,二者对照可以证明酶具有催化作用,C正确;试管3和试管4的区别为催化剂的种类(酶或无机催化剂),可以证明酶具有高效性,D正确。
4.(2019·湖北部分重点中学月考)德国化学家毕希纳将酵母菌细胞放在石英砂中用力研磨,加水搅拌,再进行加压过滤,得到不含酵母菌细胞的提取液。在这些汁液中加入葡萄糖,一段时间后冒出气泡,糖液居然变成了酒。根据以上实验,分析得出的结论错误的是( )
A.葡萄糖变成酒的过程中发生了化学变化
B.将糖变成酒的物质是汁液中的酿酶
C.研磨有利于酵母菌细胞内酿酶的释放
D.该实验证明酿酶的化学本质是蛋白质
答案 D
解析 葡萄糖变成酒的过程中有气泡生成,发生了化学变化,A正确;催化该化学变化进行的是酵母菌细胞内产生的酿酶,B正确;研磨有利于酵母菌细胞内酿酶的释放,C正确;毕希纳所做的实验不能证明酿酶的化学本质是蛋白质,D错误。
5.20世纪80年代科学家发现了一种RNaseP酶,该酶由20%的蛋白质和80%的RNA组成。如果将这种酶中的蛋白质除去,并提高Mg2+的浓度,他们发现留下来的RNA仍然具有与这种酶相同的催化活性,这一结果表明( )
A.RNA具有生物催化作用
B.酶是由RNA和蛋白质组成的
C.酶的化学本质是蛋白质
D.绝大多数的酶是蛋白质,少数是RNA
答案 A
解析 由题意可知,除去RNaseP酶中的蛋白质,在提高Mg2+浓度的前提下,RNA仍然具有与这种酶相同的催化活性,说明该酶中的RNA具有催化作用。
6.下表是有关H2O2的系列实验,请回答有关问题:
(1)序号3的实验现象是________________________________________________________。
(2)序号3的土豆浸出液中含有的对此实验起作用的物质是____________________,土豆浸出液能否重复使用?________(填“能”或“不能”)。
(3)若表中X表示的是收集100 mL气体所需的时间,你预测X1、X2、X3的大小关系是________________。
答案 (1)产生大量气泡 (2)过氧化氢酶 能 (3)X1>X2>X3
解析 (1)序号3中加入的土豆浸出液中含有过氧化氢酶,实验现象是产生大量气泡。(2)土豆浸出液中起作用的物质为过氧化氢酶,由于酶在反应前后“质”和“量”都不发生改变,所以可以重复利用。(3)因为氧气的释放速率是3>2>1,所以收集100 mL气体所需的时间X1>X2>X3。
题组一 酶在代谢中的作用
1.酶的作用原理是( )
A.降低化学反应的活化能
B.增加反应物之间的接触面积
C.降低反应物之间的接触面积
D.提供使反应开始所必需的活化能
答案 A
解析 酶能降低化学反应的活化能,从而加快化学反应的速率。
2.(2018·河北衡水冀州中学月考)无机催化剂和酶都可以加快化学反应的速率,下列叙述正确的是( )
A.反应前后,无机催化剂和酶自身会发生变化
B.和无机催化剂不同,酶催化化学反应的机理是降低化学反应的活化能
C.与酶相比,无机催化剂降低活化能的效果更显著
D.通过加热也可以提高化学反应的速率,但原理与催化剂不同
答案 D
解析 无机催化剂和酶反应前后自身均不发生变化,A错误;无机催化剂和酶催化化学反应的机理相同,都是降低化学反应的活化能,B错误;与无机催化剂相比,酶降低活化能的效果更显著,C错误;加热提高化学反应速率的原理是为反应物提供能量,D正确。
3.(2018·河北承德一中高一上月考)下图为H2O2在不同条件下分解的曲线图,图中①②③④表示的条件分别是( )
A.H2O2酶催化 FeCl3催化 加热 自然条件
B.加热 自然条件 H2O2酶催化 FeCl3催化
C.加热 FeCl3催化 自然条件 H2O2酶催化
D.自然条件 加热 FeCl3催化 H2O2酶催化
答案 D
解析 无机催化剂和酶均可降低化学反应所需的活化能,且后者降低活化能的效果更显著,因此在H2O2酶的作用下等量H2O2分解所需时间最短,反应所需能量最少,反应进程最快,可用④表示,无机催化剂(FeCl3)次之,可用③表示;加热条件下H2O2的分解速率大于自然条件下,且两者均不能降低化学反应的活化能,因此依次可用②和①表示,答案为D。
题组二 比较过氧化氢在不同条件下的分解实验
4.(2018·廊坊高一上月考)关于“比较过氧化氢在不同条件下的分解”的实验,下列叙述正确的是( )
A.实验中所用肝脏必须是新鲜的,若放置时间过长肝细胞内的过氧化氢会减少
B.实验中用到的滴管必须先吸取氯化铁溶液再吸取肝脏研磨液,这样对实验结果影响较小
C.过氧化氢在温度高的环境中分解速度比常温下快
D.实验的自变量是试管中产生气泡数目的多少和卫生香的复燃情况
答案 C
解析 肝脏放置时间过长,肝细胞内的过氧化氢酶会分解失活,A错误;吸取氯化铁溶液和吸取肝脏研磨液的滴管不能混用,B错误;过氧化氢在高温条件下分解速率会加快,C正确;试管中产生气泡数目的多少和卫生香的复燃情况是因变量,D错误。
5.在实验中需要控制各种变量,其中人为改变的变量是( )
A.因变量 B.自变量 C.无关变量 D.控制变量
答案 B
解析 在实验中,需要控制一些相应的变量,以免影响实验结果。其中,人为控制的对实验对象进行处理的因素叫作自变量;因自变量改变而变化的变量叫作因变量;除自变量外,实验过程中还存在一些对实验结果造成影响的可变因素叫作无关变量。
6.下图表示“比较过氧化氢在不同条件下的分解”的实验,下列相关分析合理的是( )
A.本实验的因变量是不同的催化剂
B.本实验的无关变量有温度和酶的用量等
C.1号与3号、1号与4号可分别构成对照实验
D.分析1号、2号试管的实验结果可知加热能降低化学反应的活化能
答案 C
解析 本实验的因变量是气泡的产生速率,即过氧化氢的分解速率,A错误;1号和2号构成对照实验,温度是自变量,酶的用量是无关变量,B错误;1号与3号、1号与4号中均只有一个实验变量不同,可分别构成对照实验,C正确;2号在高温下出现气泡的原因是加热使过氧化氢分子得到能量,从常态转变为容易发生化学反应的活跃状态,D错误。
7.(2018·吉林二中高一上月考)下图中的新鲜土豆片与H2O2溶液接触后,产生的现象及推测错误的是( )
A.若有大量气体产生,可推测新鲜土豆片中含有过氧化氢酶
B.若增加新鲜土豆片的数量,试管中产生气体的速率将加快
C.一段时间后气体量不再增加是因为土豆片的数量有限
D.为保证实验的严谨性,需要控制温度等无关变量
答案 C
解析 新鲜土豆片中含有过氧化氢酶,能催化过氧化氢分解产生氧气(气泡),A正确;增加土豆片的数量即增加过氧化氢酶的数量,可使反应速率加快,B正确;一段时间后,因底物过氧化氢全部被消耗分解掉,产生的氧气(气体)量不再增加,C错误;控制温度等无关变量符合实验的单一变量原则,D正确。
题组三 酶的本质
8.酶的发现经过了许多科学家的研究,以下科学家及其成果不对应的是( )
A.斯帕兰札尼发现胃存在化学性消化
B.毕希纳发现促使酒精发酵的是酵母菌中的某种物质,而不是细胞本身
C.李比希认为酒精发酵是酵母菌代谢活动的结果
D.萨姆纳提取出脲酶结晶
答案 C
解析 认为酒精发酵是酵母菌代谢活动的结果的是巴斯德,李比希认为引起发酵的是酵母菌细胞中的某些物质,但这些物质只有在酵母菌细胞死亡并裂解后才能发挥作用。
9.(2019·重庆高一检测)下列关于酶的叙述,正确的是( )
A.酶通过为反应供能发挥催化作用
B.细胞环境是酶发挥作用的必要条件
C.细胞内合成酶的场所是内质网和核糖体
D.酶是活细胞产生的具有催化作用的生物大分子
答案 D
解析 酶不能为反应提供能量,其作用机理是降低化学反应的活化能,A错误;如果条件适合,酶在细胞内、外或生物体外均能发挥作用,B错误;酶绝大多数是蛋白质,少数是RNA,细胞内合成蛋白质的场所是核糖体,合成RNA的场所主要是细胞核,C错误;酶是活细胞产生的具有催化作用的生物大分子,D正确。
10.(2019·湖北武汉二中期末)用同一种蛋白酶处理甲、乙两种酶,二者的活性与处理时间的关系如图所示。下列分析不正确的是( )
A.甲酶可能是具有催化功能的RNA
B.乙酶的化学本质为蛋白质
C.甲、乙两种酶的合成场所一定是相同的
D.乙酶的活性无法恢复
答案 C
解析 甲、乙两种酶用同一种蛋白酶处理,甲酶活性不变,说明甲酶不是蛋白质,可能是具有催化功能的RNA,A正确;乙酶活性降低,说明乙酶可被蛋白酶分解,故乙酶的化学本质为蛋白质,B正确;RNA主要在细胞核中合成,蛋白质在细胞质中的核糖体上合成,C错误;乙酶被蛋白酶所分解,活性无法恢复,D正确。
11.下列有关酶的叙述正确的是( )
①酶是具有分泌功能的细胞产生的 ②有的从食物中获得,有的是体内转化而来 ③酶是由活细胞产生的 ④绝大多数酶的化学本质是蛋白质 ⑤有的酶是蛋白质,有的酶是固醇 ⑥酶在代谢中有多种功能 ⑦酶在新陈代谢和生殖发育中起调控作用 ⑧酶只是起催化作用 ⑨酶只在细胞内发挥作用
A.①②⑤ B.③⑦⑨ C.③④⑧ D.④⑤⑥
答案 C
解析 酶是活细胞产生的具有催化作用的有机物,绝大多数酶是蛋白质,少数酶为RNA;酶只有催化作用,在个体发育中起调控作用的是激素。
12.(2018·山西太原五中高一上段测)瑞典研究人员发现了一种促进脂肪细胞生成的蛋白质——抗酒石酸酸性磷酸酶。这一发现有望为治疗肥胖症开辟新途径。下列有关叙述不正确的是( )
A.抗酒石酸酸性磷酸酶与脂肪的共有元素有C、H、O
B.在适宜条件下,蛋白酶可以将抗酒石酸酸性磷酸酶水解
C.抗酒石酸酸性磷酸酶遇双缩脲试剂呈现紫色
D.理论上可以通过促进抗酒石酸酸性磷酸酶的功能来治疗肥胖症
答案 D
解析 抗酒石酸酸性磷酸酶的化学本质是蛋白质,和脂肪共有的元素有C、H、O,A正确;在适宜条件下,该酶可被蛋白酶分解,可与双缩脲试剂发生紫色反应,B、C正确;抗酒石酸酸性磷酸酶能促进脂肪细胞生成,若促进其功能,则会使脂肪细胞增多,不能用来治疗肥胖症,D错误。
13.(2018·广东佛山一中段测)某研究小组欲探究影响过氧化氢分解的因素,做了如下两个实验。相应的实验结果如图所示(实验1、实验2均在适宜条件下进行,在实验2开始时加入一定量的过氧化氢酶),请分析回答下列问题:
(1)实验1、2中的自变量分别为__________________________________________________。
(2)实验2结果反映,bc段O2产生速率不再增大的原因最可能是______________________。
(3)实验1中过氧化氢酶和Fe3+的作用原理是_______________________________________。通过实验1可以得出什么结论?_______________________________________________。
答案 (1)催化剂的种类、过氧化氢的浓度 (2)过氧化氢酶的数量有限 (3)降低化学反应的活化能 酶具有催化作用,且与无机催化剂相比,酶的催化作用更高效
解析 (1)观察题图可知,实验1、2的自变量分别是催化剂的种类、过氧化氢的浓度。(2)实验2曲线中,bc段O2产生速率不再增大的原因最可能是过氧化氢酶的数量(浓度)有限。(3)过氧化氢酶和Fe3+都是催化剂,它们的作用原理相同,都是降低化学反应的活化能,实验1中加过氧化氢酶的反应速率比加Fe3+的快得多,故可以得出结论:酶具有催化作用,且与无机催化剂相比,酶的催化作用更高效。
14.活化能是指分子从常态转变为容易发生化学反应的活跃状态所需要的能量。如图为酶的作用模型,请据图回答下列问题:
(1)从图中可以看出,没有酶催化时,发生化学反应需要的活化能________;有酶催化时,发生化学反应需要的活化能________;a指________________。因此,酶催化作用的本质是________________________________________________________________________。
(2)酶的化学本质是______________,酶起作用的部位是______________。
答案 (1)高 低 酶所降低的活化能 降低化学反应的活化能 (2)蛋白质或RNA 细胞内或细胞外
解析 酶能降低化学反应的活化能,从而提高反应速率。绝大多数酶是蛋白质,少数酶是RNA。酶在细胞内外都能发挥作用。
15.现提供双缩脲试剂A液、B液、蛋清液(含蛋白质)、唾液淀粉酶溶液、蒸馏水、试管和必需的实验用品,请设计一个实验以证明“唾液淀粉酶是蛋白质”。
(1)实验原理:____________________________________________________________。
(2)实验步骤:
①取三支试管,分别编为1、2、3号,贴上标签;
②________________________________________________________________________;
③________________________________________________________________________。
预期结果:盛有蛋清液和唾液淀粉酶溶液的两支试管中液体均出现紫色,盛有蒸馏水的试管中不出现紫色。
(3)实验结论:______________________________________________________________。
答案 (1)蛋白质能与双缩脲试剂发生紫色反应,若实验中唾液淀粉酶溶液能与双缩脲试剂发生紫色反应,即可证明唾液淀粉酶是蛋白质
(2)②向三支试管中分别加入2 mL蛋清液、2 mL唾液淀粉酶溶液、2 mL蒸馏水
③分别向三支试管中加入1 mL双缩脲试剂A液,摇匀,再分别滴加4滴双缩脲试剂B液,摇匀,观察并记录颜色变化
(3)唾液淀粉酶是蛋白质
解析 证明某种酶是蛋白质的实验设计:实验组是待测酶液+双缩脲试剂→观察是否出现紫色反应;对照组是已知蛋清液+双缩脲试剂→出现紫色反应,蒸馏水+双缩脲试剂→不出现紫色反应,为空白对照。试管编号
新配制的体积分数为3%的过氧化氢溶液/mL
实验处理
H2O2分解速率(气泡多少)
点燃的卫生香检测
1
2
不处理
基本无气泡产生
—
2
2
90 ℃左右的水浴加热
很少
—
3
2
滴加质量分数为3.5%的FeCl3溶液2滴
较多
发亮
4
2
滴加质量分数为20%的肝脏研磨液2滴
很多
复燃
组别
待测液
检验试剂
预期现象
结论
实验组
唾液
双缩脲试剂
出现紫色
唾液淀粉酶的化学本质是蛋白质
对照组
已知蛋白液
双缩脲试剂
出现紫色
试管编号
实验处理
加入体积分数为3%的过氧化氢溶液/mL
温度
加入试剂
1
2
常温
/
2
2
90 ℃
/
3
2
常温
2滴质量分数为3.5%的FeCl3溶液
4
2
常温
2滴质量分数为20%的肝脏研磨液
序号
反应物
加入物质
条件
现象
X
1
H2O2
无
室温
几乎无气泡
X1
2
H2O2
氯化铁溶液
室温
X2
3
H2O2
土豆浸出液
室温
X3
人教版 (2019)必修1《分子与细胞》第1节 细胞的增殖第1课时教学设计: 这是一份人教版 (2019)必修1《分子与细胞》第1节 细胞的增殖第1课时教学设计,共12页。教案主要包含了细胞增殖和细胞周期,有丝分裂等内容,欢迎下载使用。
高中生物人教版 (2019)必修1《分子与细胞》第4节 蛋白质是生命活动的主要承担者第1课时教案设计: 这是一份高中生物人教版 (2019)必修1《分子与细胞》第4节 蛋白质是生命活动的主要承担者第1课时教案设计,共14页。教案主要包含了捕获光能的色素,叶绿体的结构和功能等内容,欢迎下载使用。
高中生物人教版 (2019)必修1《分子与细胞》第3节 细胞核的结构和功能第1课时教学设计及反思: 这是一份高中生物人教版 (2019)必修1《分子与细胞》第3节 细胞核的结构和功能第1课时教学设计及反思,共11页。教案主要包含了细胞呼吸的方式,有氧呼吸等内容,欢迎下载使用。