


高中生物人教版 (2019)必修1《分子与细胞》第1节 细胞是生命活动的基本单位学案
展开
这是一份高中生物人教版 (2019)必修1《分子与细胞》第1节 细胞是生命活动的基本单位学案,共11页。学案主要包含了细胞学说及其建立过程,细胞是基本的生命系统等内容,欢迎下载使用。
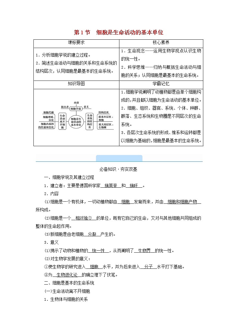
第1节 细胞是生命活动的基本单位课标要求核心素养1.分析细胞学说的建立过程。2.简述生命活动与细胞的关系和生命系统的结构层次,认同细胞是最基本的生命系统。1.生命观念——运用生物学观点认识生物的统一性。2.科学思维——归纳与概括生命活动与细胞的关系;认同细胞是最基本的生命系统。知识导图学霸记忆1.细胞学说阐明了动植物都是由单个细胞构成的,并且都以细胞为生命活动的基本单位。2.细胞、组织、器官、系统、个体、种群、群落、生态系统和生物圈是不同层次的生命系统。3.各层次生命系统的形成、维系和运转都是以细胞为基础的,细胞是最基本的生命系统。 必备知识·夯实双基一、细胞学说及其建立过程1.建立者:主要是德国科学家__施莱登__和__施旺__。2.内容(1)细胞是一个有机体,一切动植物都由__细胞__发育而来,并由__细胞和细胞产物__所构成。(2)细胞是一个__相对独立__的单位,既有它自己的生命,又对与其他细胞共同组成的整体的生命起作用。(3)新细胞是由老细胞__分裂__产生的。3.意义(1)揭示了动物和植物的__统一性__,从而阐明了__生物界__的统一性。(2)对生物学发展的意义:①使生物学的研究进入__细胞__水平,并为后来进入__分子__水平打下基础。②为__生物进化论__的确立埋下了伏笔。二、细胞是基本的生命系统(一)生命活动离不开细胞1.生物体与细胞的关系(1)单细胞生物:依赖__单个细胞__就能完成各项生命活动的生物。(2)多细胞生物:依赖__各种分化的细胞__密切合作共同完成各项生命活动的生物。2.生理活动与细胞的联系(1)生物与环境之间物质和能量交换的基础:__细胞代谢__。(2)生物生长发育的基础:__细胞增殖、分化__。(3)生物遗传与变异的基础:__细胞内基因的传递和变化__。(二)生命系统的结构层次1.写出图中各数字表示的生命系统结构层次名称①__细胞__;②__组织__;③__系统__;④__种群__;⑤__群落__;⑥__生物圈__。2.种群、群落和生态系统(1)种群和群落:在一定的空间范围内,__同种生物__的所有个体形成的一个整体是种群,__不同种群__相互作用形成的更大整体是群落。(2)生态系统:在一定的空间范围内,__群落和无机环境__相互作用形成的整体。┃┃活学巧练__■(1)细胞学说阐明了生物界的统一性。(√)(2)一切动植物都是由细胞和细胞产物构成的。(√)(3)施旺的名言是“所有的细胞都来源于先前存在的细胞”。(× )(4)所有生物都具有生命系统的所有结构层次。(×)(5)病毒属于生命系统的结构层次。(×)(6)一个池塘中的所有鱼、所有生物分别属于生命系统的种群、群落。(×)(7)德国的魏尔肖总结出细胞通过分裂产生新细胞,完善和发展了细胞学说。(√)(8)由归纳得出的结论一定是可信的,因此可以用来预测和判断。(×)思考:1.细胞学说主要阐明了细胞的多样性还是生物界的统一性?提示:现代生物的细胞都是远古生物细胞的后代,小小的细胞内部凝聚着数十亿年基因的继承和改变。细胞学说揭示了动物和植物的统一性,从而阐明了生物界的统一性。2.通过分析细胞学说的建立过程,你领悟到科学发现具有哪些特点?提示:(1)重视观察和实证;(2)科学发现需要归纳和概括;(3)科学的发现依赖于技术的进步;(4)科学学说的建立往往要经历不断修正和完善的过程。3.核酸、蛋白质等生物大分子及它们构成的病毒是一个系统吗?如果是,它们是不是生命系统?如果不是,说明理由。提示:生物大分子和病毒是系统但不是生命系统。生物大分子及病毒不能独立完成生命活动,因此不是生命系统。课内探究·名师点睛知识点细胞学说1.细胞学说建立的过程科学家时间贡献不足维萨里(比)、比夏(法)1543年在器官、组织水平研究生命未深入到细胞水平罗伯特·虎克(英)1665年用显微镜发现并命名了细胞观察到的是死细胞列文虎克(荷兰)、马尔比基(意)17世纪用显微镜观察到了不同的活细胞未用“细胞”来描述其发现施莱登(德)1838年提出“细胞是植物体的基本单位,新细胞从老细胞中产生”未与动物界相联系施旺(德)1839年提出“一切动植物都是由细胞构成的”未搞清细胞的来源耐格里19世纪发现新细胞的产生是细胞分裂的结果未上升到理论水平魏尔肖(德)1858年总结出“细胞通过分裂产生新细胞”未考虑非细胞结构的生命的繁殖 2.细胞学说建立过程的启示通过分析细胞学说建立的过程,可以领悟到科学发展具有以下特点:科学发现是很多科学家共同参与、共同努力的结果;科学的发现依赖于技术的进步;科学发现需要理性思维与实验的结合;科学理论的建立过程是一个不断开拓、继承、修正和发展的过程。拓展(1)细胞学说仅涉及动植物细胞,不涉及原核生物、真菌和病毒等。(2)新细胞并非全部来自老细胞,如通过细胞融合的方法也可以产生新细胞。(3)归纳法是指由一系列具体事实推出一般结论的思维方法。归纳法的分类见下表: 定义例子完全归纳法是以某类中每一对象(或子类)都具有或不具有某一属性为前提,推出以该类对象全部具有或不具有该属性为结论的归纳推理观察了所有类型的植物细胞,并发现它们都有细胞核,得出植物细胞都具有细胞核的结论不完全归纳法是根据一类事物中的部分对象具有(或不具有)某种属性,从而得出该类事物所有对象都具有(或不具有)某种属性的思维方法根据部分植物细胞都有细胞核而得出植物细胞都有细胞核这一结论 ┃┃典例剖析__■典例1 (2021·山东淄博七中段考)下列关于细胞学说建立过程的叙述,错误的是( B )A.科学家维萨里和比夏分别揭示了人体在器官和组织水平的结构B.列文虎克用显微镜观察木栓组织,把显微镜下观察到的“小室”命名为细胞C.德国的植物学家施莱登和动物学家施旺共同创建了细胞学说D.魏尔肖提出细胞通过分裂产生新细胞,丰富和完善了细胞学说解析:科学家维萨里和比夏分别揭示了人体在器官和组织水平的结构,A正确;英国的罗伯特·虎克发现并命名了细胞,B错误;德国的植物学家施莱登和动物学家施旺共同创建了细胞学说,C正确;魏尔肖提出细胞通过分裂产生新细胞,丰富和完善了细胞学说,D正确。┃┃变式训练__■1.(2021·青岛检测)关于细胞学说及其建立过程的叙述,错误的是( A )A.它揭示了动植物细胞的统一性和多样性B.建立者主要是施莱登和施旺C.显微镜的发明是细胞学说建立过程的重要一环D.细胞学说是多位科学家在探索中开拓、继承、修正和发展而建立的解析:细胞学说揭示了动植物细胞的统一性,并未揭示细胞的多样性,A错误;细胞学说的建立者主要是施莱登和施旺,B正确;显微镜的发明让人们直接观察到了组成动植物的结构单位——细胞,进而得出一切动植物都由细胞构成,都是由细胞发育而来,C正确;细胞学说是多位科学家在探索中开拓、继承、修正和发展而建立的,D正确。知识点细胞是最基本的生命系统一、生命活动离不开细胞1.单细胞生物能够独立完成生命活动草履虫是单细胞生物,一个细胞就是一个生物体。草履虫细胞膜的外周具有纤毛,纤毛有规律地摆动,使其在水中游动。草履虫的细胞分裂,使其一分为二,由一个草履虫变为两个草履虫,这实际上是草履虫的繁殖。草履虫可以通过口沟吞下细菌等食物,消化后的食物残渣由胞肛排出细胞外。从以上可以看出,单细胞生物的各项生命活动都是由单个细胞完成的。2.多细胞生物的各个细胞是怎样协同进行生命活动的?人完成缩手反射的结构基础是反射弧,反射弧由感受器、传入神经、神经中枢、传出神经、效应器五个部分构成。而这些结构的基本单位是神经细胞——神经元。没有神经细胞,感受器就不能产生兴奋,即使有兴奋也不能传导(因为神经纤维也是神经细胞的一部分),神经中枢也是由功能相同的神经元集中在一起,共同完成人体某一生理功能的调节作用的。没有神经细胞,人体的反射就不能完成。3.病毒的生命活动为什么离不开细胞?病毒没有细胞结构,在它侵入宿主细胞之前,它不能繁殖,连新陈代谢活动都没有。一旦侵入宿主细胞,它的核酸分子就能与宿主细胞的核酸分子整合,借助宿主细胞的一套生命物质系统复制自己,大量繁殖,这明显表现出了生命的特点。4.生物的生命活动离不开细胞实例一览表生物生物类型生命活动说明草履虫单细胞生物运动和繁殖单细胞生物具有生命的基本特征人多细胞生物生殖和发育多细胞生物的生命活动是从一个细胞开始的,其生长和发育也是建立在细胞的分裂和分化基础上的缩手反射反射等神经活动需要多种细胞的参与免疫免疫作为机体对入侵病原微生物的一种防御反应,需要淋巴细胞的参与人类免疫缺陷病毒(HIV)非细胞形态的生物侵入人体的淋巴细胞病毒在活细胞中繁殖 二、生命系统的结构层次1.生命系统的各结构层次的概念结构层次概念细胞细胞是生物体结构和功能的基本单位组织由形态相似、结构和功能相同的细胞结合在一起器官不同的组织按照一定的次序结合在一起系统能够共同完成一种或几种生理功能的多个器官按照一定的次序结合在一起个体由各种器官或系统协调配合共同完成复杂的生命活动的生物。单细胞生物由一个细胞构成个体种群在一定的空间范围内,同种生物的所有个体形成的一个整体群落在一定的空间范围内,所有的种群组成一个群落(包括该区域内所有的动物、植物、微生物)生态系统生物群落与无机环境相互作用而形成的统一整体生物圈地球上全部生物及其无机环境的总和 2.图解3.生命系统各结构层次间关系的分析①细胞→个体,体现了高等多细胞生物个体的发育历程,同时体现了生命进化历程,即由单细胞进化到多细胞。②个体→种群→群落,体现了生物之间的关系。③群落→生态系统→生物圈,体现了生物与其生活环境的关系。特别提醒:(1)人们生活中对某类生物的统称并不能准确地代表某种生物。如蛇类、羊、草、树等就不属于分类学名词,再如鱼、鸟、昆虫等名词代表的也不是一种生物。但像眼镜王蛇、山羊、蒲公英、马尾松、草鱼、喜鹊、东亚飞蝗等就是明确的物种名。由此可推知“一个池塘中所有的鱼”不是一个种群,而“一片农田中的所有东亚飞蝗”就是一个种群。(2)种群与群落的区别:群落强调的是某一区域内的全部生物构成的群体。我们容易忽视的是其中的微生物,如“一片森林中的全部动物和植物构成一个生物群落”就是典型的错误表述,正确的说法应该是“一片森林中的全部动物、植物及各种微生物共同构成了一个生物群落”,或直接说成“一片森林中的全部生物构成一个生物群落”。(3)有关生态系统的描述,虽然字面上只带有其中最具代表性的某些生物,但它真正的含义包括该地区的生物群落和无机环境,如一片草原、一片森林、一个湖泊等,均应理解为是对生态系统的描述。┃┃典例剖析__■典例2 (2021·北京平谷区期末改编)下列与生物体结构层次相关的描述,正确的是( B )A.绿色开花植物:细胞、组织、器官、系统、个体B.大熊猫:细胞、组织、器官、系统、个体C.2019新型冠状病毒:原子、分子、细胞、个体D.大肠杆菌:细胞、组织、个体解析:植物没有系统层次,A错误;一个大熊猫个体的结构层次为细胞、组织、器官、系统、个体,B正确;病毒没有细胞结构,不属生命系统结构层次,C错误;大肠杆菌是单细胞生物,一个细胞就是一个个体,没有组织层次,D错误。┃┃变式训练__■2.(不定项)(2020·邯郸统考)小麦是我国北方的重要农作物,有关麦田中生命系统结构层次的说法正确的是( CD )A.小麦是由不同系统构成的一种植物B.麦田中的所有植物和动物构成一个群落C.麦田中生物最基本的结构层次是细胞D.麦田土壤中的一个酵母菌既属于细胞层次也属于个体层次解析:植物没有系统这一结构层次,A错误;群落包括麦田中各种生物种群,B错误;麦田中生物最基本的结构层次是细胞,C正确;酵母菌是单细胞生物,故一个酵母菌既属于细胞层次也属于个体层次,D正确。指点迷津·拨云见日一、生命系统的结构层次的判断1.根据生物种类进行判断(1)病毒虽然属于生物,但不属于生命系统的任何结构层次,因为病毒无细胞结构,而细胞是生命系统最基本的结构层次。(2)单细胞生物同时属于细胞层次和个体层次,无组织、器官、系统层次。(3)多细胞生物中的植物体只具有细胞、组织、器官、个体四个层次,动物体除这些层次外,还具有系统。2.看描述中是否有无机环境在生命系统的结构层次中,除了生态系统和生物圈具有无机环境外,其他都只有生物成分。所以,可以根据有无无机环境来判断是否为生态系统或生物圈。典例3 (2020·湖北省十堰市高一期末)研究神农架自然保护区内金丝猴的数量变化,属于研究生命系统的哪个结构层次( B )A.个体 B.种群 C.群落 D.生态系统解析:在一定的自然区域内,同种生物的全部个体形成种群,神农架自然保护区内金丝猴属于一个种群,因此研究其数量变化,属于研究生命系统的种群层次。二、关注病毒病毒及其特征(1)病毒无细胞结构,主要由蛋白质和核酸(每种病毒只有一种核酸,DNA或RNA)构成,在生物学分类上独立成界。(2)病毒营寄生生活。因为缺乏细胞所具有的酶系统和能量,病毒只有在活细胞内才具有生命现象。因此,人们培养病毒只能用活的宿主细胞,如用鸡胚培养甲型H1N1禽流感病毒。(3)根据宿主的不同,可将病毒分为植物病毒(如烟草花叶病毒)、动物病毒(如流感病毒)和细菌病毒(如T4噬菌体)。典例4 新冠病毒曾引起人们对病毒感染的恐慌。下列关于病毒的叙述中,不正确的是( B )A.病毒没有细胞结构,也不能独立生活B.病毒没有细胞结构,所以没有生命特征C.病毒必须在活细胞中繁殖D.病毒一旦离开活细胞,就不再表现出生命现象解析:病毒无细胞结构,其生活和繁殖都是在活细胞内进行的,离开了活细胞,病毒无法生存,A正确;病毒不具有细胞结构,但具有遗传变异、繁殖等生命特征,B错误;病毒没有细胞结构,只能寄生在活细胞中生存和繁殖,C正确;病毒的生命活动离不开细胞,病毒一旦离开活细胞,就不再表现出生命现象,D正确。解疑答惑问题探讨⇨P21.提示:取一定的生物组织进行显微观察。思考·讨论⇨P31.提示:对细胞及其与生物体的关系进行科学的归纳与概括,进而说明动植物体由细胞构成。2.提示:可信,除病毒外,生物都由细胞构成。这一结论使人们认识到植物和动物有着共同的结构基础,从而在思想观念上打破了植物学与动物学之间的壁垒。3.提示:是。细胞分裂产生新细胞,不仅解释了个体发育,也为生物进化论的确立埋下了伏笔。细胞学说主要揭示了生物界的统一性。4.提示:科学发现是很多科学家共同参与、共同研究的结果;科学发现的过程离不开技术的支持,如借助显微镜发现细胞;科学发现需要理性思维与实验的结合;细胞学说建立过程是一个不断开拓、继承、修正和发展的过程。旁栏思考⇨P6提示:一个分子或一个原子是一个系统,但不是生命系统,因为生命系统要能完成一定的生命活动,单靠一个分子或一个原子是不可能完成生命活动的。思考·讨论⇨P71.提示:叶的表皮细胞具有保护功能;心肌细胞具有收缩功能,与心脏跳动有关。2.提示:冷箭竹的光合作用主要在叶肉细胞中进行,大熊猫的血液运输氧的功能是通过红细胞完成的。3.提示:通过精子与卵细胞融合形成受精卵。4.提示:是,生物圈由地球上全部生物及其生活的环境构成。练习与应用⇨P8一、概念检测1.(1)√ (2)√ (3)× 不支持“细胞是生命活动的基本单位”这一观点。 (4)√ 2.C3.提示:(1)人体皮肤细胞有上皮组织的细胞、角质保护层细胞和皮下结缔组织细胞,具有保护、感受环境刺激等功能;迎春叶横切图包括具有保护功能的表皮细胞、保卫细胞、进行光合作用的叶肉细胞、具有运输功能的导管细胞和筛管细胞等。(2)共同点:都具有细胞膜、细胞质和细胞核;区别:植物细胞具有细胞壁和叶绿体。(3)它们都由几种组织相互结合而成,而且具有一定的形态和功能。二、拓展应用1.提示:部分植物细胞具有线粒体、部分动物细胞也具有线粒体,由此得出动植物细胞都具有线粒体等。应注意例外情况的可能,同时也需要对得出的一般结论进行验证。2.提示:病毒不具有细胞结构,缺乏代谢所需的酶及能量,不能独立生存,只能寄生在活细胞内才能生存。3.提示:新细胞是由老细胞分裂产生的,说明新细胞来源于老细胞,即由老细胞进化而来,体现了生物进化的观点。训练巩固·课堂达标1.(2020·广平高一期中)下列生命系统结构层次按照由简单到复杂的顺序排列的是( A )A.细胞→组织→器官→系统→个体→种群→群落→生态系统→生物圈B.细胞→组织→器官→系统→个体→种群→群落→生物圈→生态系统C.细胞→组织→器官→系统→种群→个体→群落→生态系统→生物圈D.细胞→组织→器官→个体→系统→种群→群落→生态系统→生物圈解析:基本的生命系统层次是细胞,然后按照由小到大的顺序,依次是组织→器官→系统→个体→种群→群落→生态系统→生物圈。2.(2021·湖北荆门期末)下列细胞学说的相关叙述正确的是( D )A.英国科学家罗伯特·虎克建立了细胞学说B.德国科学家施莱登和施旺是细胞的发现者和命名者C.细胞学说揭示了生物界的统一性和多样性D.德国科学家魏尔肖的名言是“所有的细胞都来源于先前存在的细胞”解析:罗伯特·虎克发现并命名了细胞,施莱登和施旺建立了细胞学说,魏尔肖等人对细胞学说进行了完善,A、B错误;细胞学说揭示了生物界的统一性,但没有揭示生物界的多样性,C错误;德国科学家魏尔肖的名言是“所有的细胞都来源于先前存在的细胞”,这是对细胞学说进行的补充,D正确。3.(2021·湖南益阳六中期中考试)下列分别属于生命系统的哪个结构层次( A )①受精卵 ②肝脏 ③血液 ④某山上所有的生物 ⑤某农场所有的水稻 ⑥一片森林A.细胞 器官 组织 群落 种群 生态系统B.细胞 组织 器官 种群 群落 生态系统C.细胞 器官 组织 种群 群落 生态系统D.个体 组织 组织 群落 种群 生态系统解析:①受精卵属于细胞层次;②肝脏由多种组织组成,属于器官层次;③血液为结缔组织,属于组织层次;④某山上所有的生物为一个群落,属于群落层次;⑤某农场所有的水稻属于种群层次;⑥一片森林包括了该森林中的所有生物和它们生活的无机环境,属于生态系统层次。4.(2020·河南信阳高一测试)湿地保护区植物茂盛,栖息着各种小鸟,水中有各种虾类、鱼类等生物,土壤中有各种细菌和真菌。从生命系统的结构层次去分析,回答下列问题。(1)湿地湖泊中所有的鲫鱼组成了__种群__。(2)湿地中的一只白鹭属于__个体__。(3)湖泊属于生命系统的结构层次中的__生态系统__。(4)与龟相比,柳树生命系统的结构层次不具有__系统__。(5)联系亲代和子代遗传物质的桥梁是__生殖细胞__,生物体生长发育的细胞学基础是__细胞增殖与分化__。
相关学案
这是一份人教版 (2019)必修1《分子与细胞》第1节 细胞是生命活动的基本单位导学案,共8页。学案主要包含了生命活动离不开细胞,生命系统的结构层次等内容,欢迎下载使用。
这是一份高中生物人教版 (2019)必修1《分子与细胞》第1节 细胞是生命活动的基本单位学案,共3页。学案主要包含了学习目标,学习重难点,学习过程等内容,欢迎下载使用。
这是一份人教版 (2019)必修1《分子与细胞》第1节 细胞是生命活动的基本单位学案设计,共7页。学案主要包含了学习目标,基础梳理,拓展延伸,课堂练习等内容,欢迎下载使用。
