- 3.3 盐类的水解【综合训练】2022-2023学年高二化学考点分层解读与综合训练(人教版2019选择性必修1) 试卷 5 次下载
- 课题4.1 原电池【分层解读】2022-2023学年高二化学考点分层解读与综合训练(人教版2019选择性必修1) 试卷 2 次下载
- 课题4.2 电解池【分层解读】2022-2023学年高二化学考点分层解读与综合训练(人教版2019选择性必修1) 试卷 4 次下载
- 课题4.2 电解池【综合训练】2022-2023学年高二化学考点分层解读与综合训练(人教版2019选择性必修1) 试卷 6 次下载
- 专题01 化学反应的热效应 专题检测试卷(基础卷)2022-2023学年高二化学考点分层解读与综合训练(人教版2019选择性必修1) 试卷 2 次下载
人教版 (2019)选择性必修1第一节 原电池精品课时练习
展开4.1 原电池
综合训练
一、单选题(共14小题,每小题只有一个选项符合题意)
1.某金属能和盐酸反应放出氢气,该金属与锌组成原电池时,锌为负极,则该金属可能为
A.铜 B.铝 C.镁 D.锡
2.肼(N2H4)-空气燃料电池是一种环保型碱性燃料电池,电解质溶液是20%~30%的KOH溶液。电池总反应为:N2H4+O2=N2+2H2O。下列关于该燃料电池工作时的说法正确的是
A.负极的电极反应式是:N2H4+4OH--4e-=4H2O+N2↑
B.正极的电极反应式是:O2+4H++4e-=2H2O
C.溶液中阴离子向正极移动
D.溶液中阴离子物质的量显著减少
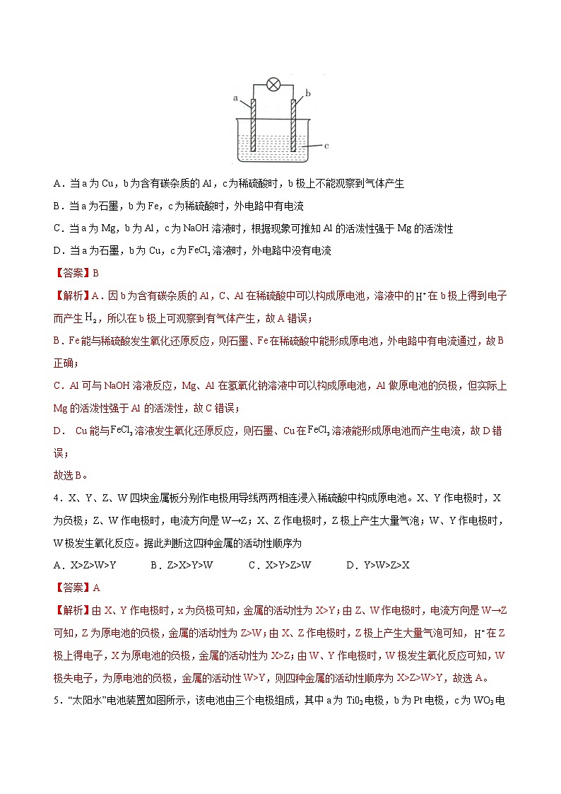
3.下列关于图中所示原电池的说法正确的是
A.当a为Cu,b为含有碳杂质的Al,c为稀硫酸时,b极上不能观察到气体产生
B.当a为石墨,b为Fe,c为稀硫酸时,外电路中有电流
C.当a为Mg,b为Al,c为NaOH溶液时,根据现象可推知Al的活泼性强于Mg的活泼性
D.当a为石墨,b为Cu,c为溶液时,外电路中没有电流
4.X、Y、Z、W四块金属板分别作电极用导线两两相连浸入稀硫酸中构成原电池。X、Y作电极时,X为负极;Z、W作电极时,电流方向是W→Z;X、Z作电极时,Z极上产生大量气泡;W、Y作电极时,W极发生氧化反应。据此判断这四种金属的活动性顺序为
A.X>Z>W>Y B.Z>X>Y>W C.X>Y>Z>W D.Y>W>Z>X
5.“太阳水”电池装置如图所示,该电池由三个电极组成,其中a为Ti02电极,b为Pt电极,c为WO3电极,电解质溶液为pH=3的Li2SO4一H2SO4溶液。锂离子交换膜将电池分为A、B两个区,A区与大气相通,B区为封闭体系并有N2保护。下列关于该电池的说法错误的是
A.若用导线连接a、c,则a为负极,该电极附近pH减小
B.若用导线连接a、c,则c电极的电极反应式为HxWO3-xe一=WO3+xH+
C.若用导线先连接a、c,再连接b、c,可实现太阳能向电能转化
D.若用导线连接b、c,b电极的电极反应式为O2+4H++4e一═2H2O
6.下面是几种常见的化学电源示意图,下列说法错误的是
A.上述化学电源分别属于一次电池、二次电池和燃料电池
B.锌锰干电池在长时间使用后,锌筒被破坏
C.铅蓄电池可用于手提电脑等电子设备
D.氢氧燃料电池中负极通入氢气,发生氧化反应
7.环境监测时,可通过传感器对空气中的含量进行监测,其工作原理如图甲所示;对空气中臭氧层的破坏过程如图乙所示,则下列有关说法错误的是
A.电极的电极反应式:
B.图甲中当有 参与反应时,转移了
C.图乙中在破坏臭氧层过程中起催化作用
D.把通入水中,发生反应的离子方程式为
8.将锌片、铜片、盐桥、导线、电流计和ZnSO4溶液、CuSO4溶液连接成下图装置,下列各叙述中正确的是
A.构成原电池,锌片作正极
B.铜片上有铜析出,锌片上没有
C.铜片附近Cu2+浓度不变
D.导线中电子的方向是由铜片流向锌片
9.磷酸铁锂电池放电时正极的电极反应式为FePO4+Li++e-=LiFePO4,该电池放电时的工作原理如图所示。下列叙述正确的是
A.放电时,Li+通过隔膜移向正极
B.放电时,电子由铜箔经溶液流向铝箔
C.放电时,负极上Cu放电生成Cu2+
D.该电池放电过程中Fe、P元素的化合价发生了变化
10.燃料电池是目前电池研究的热点之一。某课外小组自制的氢氧燃料电池如图所示,、均为惰性电极。下列叙述错误的是
A.极是负极,该电极上发生氧化反应
B.极发生的电极反应是
C.电池总反应为
D.氢氧燃料电池是一种具有应用前景的绿色电源
11.用消除酸性废水中的是一种常用的电化学方法,其反应原理如图所示。下列说法错误的是
A.在该反应中作催化剂
B.Pd上发生的电极反应为
C.总反应为
D.Fe (Ⅱ)与Fe(Ⅲ)之间的相互转化起到了传递电子的作用
12.镍镉电池是二次电池,其工作原理示意图如下(L 为小灯泡,K1、K2为开关,a、b为直流电源的两极)。
下列说法不正确的是
A.断开K2、合上K1,镍镉电池能量转化形式:化学能→电能
B.断开K1、合上K2,电极A为阴极,发生还原反应
C.电极B发生氧化反应过程中,溶液中KOH浓度不变
D.镍镉二次电池的总反应式:Cd+ 2NiOOH+2H2OCd(OH)2+2Ni(OH)2
13.已知铜锌原电池(如图)工作时,下列叙述正确的是( )
A.正极反应为Zn-2e-=Zn2+ B.电池反应为Zn+Cu2+=Zn2++Cu
C.在外电路中,电子从正极流向负极 D.盐桥中的K+移向ZnSO4溶液
14.近年来AIST报告正在研制一种“高容量、低成本”锂—铜空气燃料电池,该电池通过一种复杂的铜腐蚀“现象”产生电力,其中放电过程为:2Li+Cu2O+H2O=2Cu+2Li++2OH-。如图所示,下列说法不正确的是
A.放电时,Li+透过固体电解质向Cu极移动
B.放电时,负极的电极反应式为Cu2O+H2O+2e-=2Cu+2OH-
C.通空气时,铜被腐蚀,表面产生Cu2O
D.整个反应过程中,铜相当于催化剂
二、非选择题(共5小题)
15.回答下列问题:
(1)将燃煤产生的二氧化碳回收利用,可达到低碳排放的目的。图是通过人工光合作用,以CO2和H2O为原料制备HCOOH和O2的原理示意图。电极b作___________极,发生的电极反应式为___________。
(2)浓差电池中的电动势是由于电池中存在浓度差而产生的。某浓差电池的原理如图所示,该电池从浓缩海水中提取LiCl的同时又获得了电能。
①X为___________极,Y电极反应式为___________。
②Y极生成1 mol Cl2时,___________mol Li+移向X极。
(3)一种以肼(N2H4)为液体燃料的电池装置如图所示。该电池用空气中的氧气作氧化剂,KOH溶液作电解质溶液。负极反应式为___________,正极反应式为___________。
16.我国科学家最近发明了一种电池,电解质为、和KOH,由a和b两种离子交换膜隔开,形成A、B、C三个电解质溶液区域,结构示意图如下:
回答下列问题:
(1)电池中,Zn为_______极,B区域的电解质为_______(填“”“”或“KOH”)。
(2)电池反应的离子方程式为_______。
(3)阳离子交换膜为图中的_______(填“a”或“b”)膜。
17.(1)利用原电池装置可以验证Fe3+与Cu2+氧化性相对强弱,如图所示。写出该氧化还原反应的离子方程式:___________。该装置中的负极材料是___________(填化学式),正极反应式是___________。
(2)某研究性学习小组为证明为可逆反应,设计如下两种方案(已知:酸性溶液中Fe2+易被空气氧化为Fe3+)。
方案一:取5mL0.1mol/LKI溶液,滴加2mL0.1mol/L的FeCl3济液,滴入5滴稀盐酸,再继续加入2mLCCl4,充分振荡、静置、分层,取上层清液,滴加KSCN溶液,现象是___________,即可证明该反应为可逆反应。你认为此方案___________(“不严密”或“严密”),理由是___________(用离子方程式表示)。
方案二:设计如图原电池装置,接通灵敏电流计,指针向右偏转,随着反应时间进行;电流计读数逐渐变小,最后读数变为零。当指针读数变零后,在右边的池了中加入1mol/L FeCl2溶液,灵敏电流计指针向左偏转,即可证明该反应为可逆反应。你认为灵敏电流计“读数变为零”的原因是___________。
18.化学电源在生产生活中有着广泛的应用,请回答下列问题:
(1)根据构成原电池的本质判断,下列化学反应方程式正确且能设计成原电池_______
A.= B. =
C.= D.=
(2)为了探究化学反应中的能量变化,某同学设计了如图两个实验。有关实验现象,下列说法正确的是:_______。
A.图I中温度计的示数高于图II的示数
B.B.图I和图II中温度计的示数相等,且均高于室温
C.图I和图II的气泡均产生于锌棒表面
D.图II中产生气体的速度比I慢
(3)电动汽车上用的铅蓄电池是以一组充满海绵状态铜的铅板和另一组结构相似的充满二氧化铅的铅板组成,用H2SO4作电解质溶液。放电时总反应为:=
①写出放电时正极的电极反应式:_______;
②铅蓄电池放电时,负极质量将_______(填“增大”、“减小”或“不变”)。当外电路上有2mol电子通过时,溶液中消耗H2SO4的物质的量为_______。
19.(1)如图为氢氧燃料电池的构造示意图,根据电子运动方向,可知氧气从________口通入(填“a”或“b”),X极为电池的______(填“正”或“负”)极。
(2)某种氢氧燃料电池是用固体金属氧化物陶瓷作电解质,两极上发生的电极反应分别为
A极:2H2+2O2--4e-=2H2O
B极:O2+4e-=2O2-
则A极是电池的______极;电子从该极________(填“流入”或“流出”)。
(3)微型纽扣电池在现代生活中有广泛应用,有一种银锌电池,其电极分别是Ag2O和Zn,电解质溶液为KOH溶液,电极反应为:
Zn+2OH--2e-=ZnO+H2O
Ag2O+H2O+2e-=2Ag+2OH-
总反应为Ag2O+Zn=ZnO+2Ag
①Zn是_______极,Ag2O发生________反应。
②电子由_____极流向_____极(填“Zn”或“Ag2O”),当电路通过1 mol电子时,负极消耗物质的质量是________g。
③在使用过程中,电解质溶液中KOH的物质的量_____(填“增大”“减小”或“不变”)。
高中化学人教版 (2019)选择性必修1第二节 电解池优秀课后练习题: 这是一份高中化学人教版 (2019)选择性必修1第二节 电解池优秀课后练习题,文件包含课题42电解池综合训练2022-2023学年高二化学考点分层解读与综合训练人教版2019选择性必修1解析版docx、课题42电解池综合训练2022-2023学年高二化学考点分层解读与综合训练人教版2019选择性必修1原卷版docx等2份试卷配套教学资源,其中试卷共24页, 欢迎下载使用。
高中化学人教版 (2019)选择性必修1第四章 化学反应与电能第二节 电解池精品随堂练习题: 这是一份高中化学人教版 (2019)选择性必修1第四章 化学反应与电能第二节 电解池精品随堂练习题,文件包含课题42电解池分层解读2022-2023学年高二化学考点分层解读与综合训练人教版2019选择性必修1解析版docx、课题42电解池分层解读2022-2023学年高二化学考点分层解读与综合训练人教版2019选择性必修1原卷版docx等2份试卷配套教学资源,其中试卷共17页, 欢迎下载使用。
高中化学第一节 原电池优秀复习练习题: 这是一份高中化学第一节 原电池优秀复习练习题,文件包含课题41原电池分层解读2022-2023学年高二化学考点分层解读与综合训练人教版2019选择性必修1解析版docx、课题41原电池分层解读2022-2023学年高二化学考点分层解读与综合训练人教版2019选择性必修1原卷版docx等2份试卷配套教学资源,其中试卷共21页, 欢迎下载使用。

