- 2.3 化学反应的方向【分层解读】2022-2023学年高二化学考点分层解读与综合训练(人教版2019选择性必修1) 试卷 2 次下载
- 2.3 化学反应的方向【综合训练】2022-2023学年高二化学考点分层解读与综合训练(人教版2019选择性必修1) 试卷 3 次下载
- 3.4 难溶电解质的溶解平衡【分层解读】2022-2023学年高二化学考点分层解读与综合训练(人教版2019选择性必修1) 试卷 3 次下载
- 3.4 难溶电解质的溶解平衡【综合训练】2022-2023学年高二化学考点分层解读与综合训练(人教版2019选择性必修1) 试卷 3 次下载
- 3.1 电离平衡【分层解读】2022-2023学年高二化学考点分层解读与综合训练(人教版2019选择性必修1) 试卷 3 次下载
人教版 (2019)选择性必修1第四节 化学反应的调控精品课后复习题
展开2.4 化学反应的调控
综合训练
一、单选题(共12小题,每小题只有一个选项符合题意)
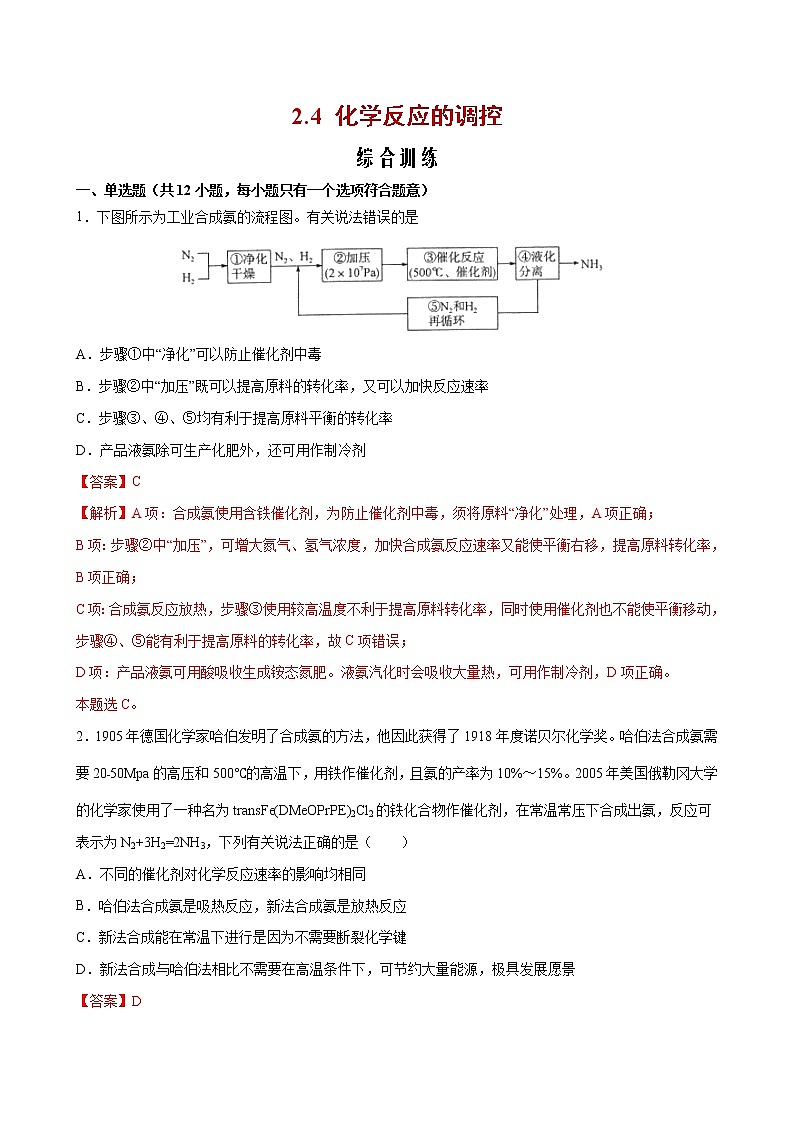
1.下图所示为工业合成氨的流程图。有关说法错误的是
A.步骤①中“净化”可以防止催化剂中毒
B.步骤②中“加压”既可以提高原料的转化率,又可以加快反应速率
C.步骤③、④、⑤均有利于提高原料平衡的转化率
D.产品液氨除可生产化肥外,还可用作制冷剂
【答案】C
【解析】A项:合成氨使用含铁催化剂,为防止催化剂中毒,须将原料“净化”处理,A项正确;
B项:步骤②中“加压”,可增大氮气、氢气浓度,加快合成氨反应速率又能使平衡右移,提高原料转化率,B项正确;
C项:合成氨反应放热,步骤③使用较高温度不利于提高原料转化率,同时使用催化剂也不能使平衡移动,步骤④、⑤能有利于提高原料的转化率,故C项错误;
D项:产品液氨可用酸吸收生成铵态氮肥。液氨汽化时会吸收大量热,可用作制冷剂,D项正确。
本题选C。
2.1905年德国化学家哈伯发明了合成氨的方法,他因此获得了1918年度诺贝尔化学奖。哈伯法合成氨需要20﹣50Mpa的高压和500℃的高温下,用铁作催化剂,且氨的产率为10%~15%。2005年美国俄勒冈大学的化学家使用了一种名为transFe(DMeOPrPE)2Cl2的铁化合物作催化剂,在常温常压下合成出氨,反应可表示为N2+3H2=2NH3,下列有关说法正确的是( )
A.不同的催化剂对化学反应速率的影响均相同
B.哈伯法合成氨是吸热反应,新法合成氨是放热反应
C.新法合成能在常温下进行是因为不需要断裂化学键
D.新法合成与哈伯法相比不需要在高温条件下,可节约大量能源,极具发展愿景
【答案】D
【解析】A.不同的催化剂催化机理不同,效果也不同,但在其他条件相同时,转化率相同,A错误;
B.新法合成与哈伯法合成都是反应物总能量大于生成物总能量,因此两个反应都是放热反应,只是新法降低了反应所需的能量,减少反应过程中的能源消耗,B错误;
C.新法实际上是降低了反应所需的能量,旧化学键要断裂、新化学键也要同时生成,反应的本质与使用哪种催化剂无关,C错误;
D.高温条件需要大量能源,用transFe(DMeOPrPE)2Cl2作催化剂,在常温常压下合成出氨,减少能源消耗,所以新法合成与哈伯法相比不需要在高温条件下,可节约大量能源,极具发展远景,D正确;
故合理选项是D。
3.合成氨时既要使合成氨的产率增大,又要使反应速率加快,可采取的方法是( )。
①减压;②加压;③升温;④降温;⑤及时从平衡混合气中分离出NH3;⑥补充N2或H2;⑦加催化剂;⑧减小N2或H2的量
A.③④⑤⑦ B.②④⑥ C.仅②⑥ D.②③⑥⑦
【答案】C
【解析】合成氨的反应为N2(g)+3H2(g) 2NH3(g),该反应的特点为:正反应放热且气体分子数减小;
①减压,反应速率减慢,平衡逆向移动,NH3的产率减小,①不可采取;
②加压,反应速率加快,平衡正向移动,NH3的产率增大,②可采取;
③升温,反应速率加快,平衡逆向移动,NH3的产率减小,③不可采取;
④降温,反应速率减慢,平衡正向移动,NH3的产率增大,④不可采取;
⑤及时从平衡混合气中分离出NH3,反应速率减慢,平衡正向移动,NH3的产率增大,⑤不可采取;
⑥补充N2或H2,反应速率加快,平衡正向移动,NH3的产率增大,⑥可采取;
⑦加催化剂,反应速率加快,但平衡不移动,NH3的产率不变,⑦不可采取;
⑧减小N2或H2的量,反应速率减慢,平衡逆向移动,NH3的产率减小,⑧不可采取;
可采取的是②⑥,答案选C。
4.合成甲醇的反应存在平衡体系 ,为了提高的产量,应该采取的措施是( )
A.高温、高压 B.适宜的温度、高压、催化剂
C.低温、低压 D.高温、高压、催化剂
【答案】B
【解析】合成甲醇的反应是一个反应前后气体体积减小的放热反应,为提高的产量,一要使平衡正向移动,二要使反应速率增大,因此应使用催化剂,同时考虑催化剂的活性,反应温度要适宜,高压有利于平衡正向移动,温度过高,平衡逆向移动,故采取的措施是选择适宜的温度、高压、催化剂;故B符合题意。
综上所述,答案为B。
5.工业上用乙烯和水蒸气合成乙醇的原理为。如图是乙烯的转化率随温度、压强的变化关系,下列说法正确的是
A.该反应的正反应为吸热反应
B.工业上采用的压强为7MPa左右,温度为250℃左右这是综合考虑反应速率和乙醇的产率等因素的结果
C.相同温度下,压强越大,乙烯的转化率越大,平衡常数越大
D.给予足够的压强和适当的温度,可实现乙烯的转化率为100%
【答案】B
【解析】A.根据图像得到,升高温度,乙烯的转化率降低,说明平衡逆向移动,即逆向是吸热反应,则该反应的正反应为放热反应,故A错误;
B.工业上采用的压强为7MPa左右,温度为250℃左右这是综合考虑反应速率和乙醇的产率、压强对设备要求等因素的结果,故B正确;
C.相同温度下,压强越大,乙烯的转化率越大,但平衡常数不变,平衡常数只与温度有关,故C错误;
D.该反应是可逆反应,因此乙烯的转化率不可能为100%,故D错误。
综上所述,答案为B。
6.下列关于工业合成氨的叙述错误的是( )
A.在动力、设备,材料允许的情况下,反应尽可能在高压下进行
B.温度越高越有利于工业合成氨
C.在工业合成氨中,N2、H2的循环利用可降低成本
D.及时从反应体系中分离出氨气有利于平衡向正反应方向移动
【答案】B
【解析】A.合成氨的正反应为气体体积缩小的反应,压强越大,反应物的转化率越高,则在动力、设备、材料允许的条件下尽可能在高压下进行,故A正确;
B.合成氨的正反应为放热反应,升高温度后不利于氨气的生成,故B错误;
C.合成氨中N2和H2的循环使用,可以提高原料气的利用率,降低成本,故C正确;
D.及时从反应体系中分离出氨气,反应物浓度减小,有利于平衡向正反应方向移动,故D正确;
故选:B。
7.常压下羰基化法精炼镍的原理为:Ni(s)+4CO(g)Ni(CO)4(g)△H<0 230℃时,该反应的平衡常数K=2×10-5。已知:Ni(CO)4的沸点为42.2℃,固体杂质不参与反应。第一阶段:将粗镍与CO反应转化成气态Ni(CO)4;
第二阶段:将第一阶段反应后的气体分离出来,加热至230℃制得高纯镍,
下列判断错误的是
A.第一阶段,选择反应温度应高于42.2℃
B.第一阶段增加c(CO),平衡向正向移动,反应的平衡常数不变
C.第二阶段,Ni(CO)4几乎完全分解
D.第二阶段,及时分离出Ni,有利于平衡移动
【答案】D
【解析】A.Ni(CO)4的沸点为42.2℃,应大于沸点,便于分离出Ni(CO)4,所以第一阶段选择反应温度应高于42.2℃,故A正确;
B.平衡常数只与温度有关,则增加c(CO),平衡向正向移动,反应的平衡常数不变,故B正确;
C.ΔH<0,升高温度平衡向逆反应方向移动,230℃时,该反应的平衡常数K=2×10-5,可知Ni(CO)4分解率较大,故C正确;
D.第二阶段,因为Ni为固态,故及时分离出Ni,对反应速率几乎没有影响,对化学平衡的移动也就无影响,故D错误。
故选D。
8.诺贝尔化学奖曾授予致力于研究合成氨与催化剂表面积大小关系的德国科学家格哈德•埃特尔,表彰他在固体表面化学过程研究中作出的贡献。下列说法中正确的是
A.增大催化剂的表面积,能增大氨气的产率
B.增大催化剂的表面积,能加快合成氨的正反应速率、降低逆反应速率
C.采用正向催化剂时,反应的活化能降低,使反应明显加快
D.工业生产中,合成氨采用的压强越高,温度越低,越有利于提高经济效益
【答案】C
【解析】A.催化剂以及固体的表面积大小只能改变反应速率,不能改变平衡移动,所以氨气的产率不变,故A错误;
B.增大催化剂的表面积,能加快合成氨的正反应速率和逆反应速率,故B错误;
C.催化剂的作用是降低反应的活化能,使活化分子的百分数增大,有效碰撞几率增大,反应速率加快,故C正确;
D.温度低,催化剂的活性低反应速率慢,产量降低,所以不利于提高经济效益,故D错误;
答案:C
9.O3也是一种很好的消毒剂,具有高效、洁净、方便、经济等优点。O3可溶于水,在水中易分解,产生的[O]为游离氧原子,有很强的杀菌消毒能力。常温常压下发生反应如下:反应①O3O2+[O]ΔH>0平衡常数为K1;反应②[O]+O32O2ΔH<0平衡常数为K2;总反应:2O33O2ΔH<0平衡常数为K。下列叙述正确的是( )
A.升高温度,K增大 B.K=K1+K2
C.适当升温,可提高消毒效率 D.压强增大,K2减小
【答案】C
【解析】A. 由总反应: 2O3=3O2△H<0可知,正反应为放热反应,则升高温度平衡向逆反应方向移动,平衡常数减小,故A错误;
B. 由盖斯定律可知反应①+②可得总反应,则K=K1×K2,故B错误;
C. 适当升温,反应速率增大,则可提高消毒效率,故C正确;
D. 平衡常数只受温度的影响,温度不变,平衡常数不变,故D错误;
答案选C。
10.工业上用氮气和氢气合成氨:N2+3H22NH3(反应放热),从反应速率和化学平衡两方面看,合成氨的适宜条件一般为压强:,温度:700K左右,催化剂:铁触媒。下列有关合成氨工业的叙述不正确的是
A.使用铁触媒,可使氮气和氢气混合气体之间的反应在较低温度下取得较高的反应速率
B.工业上选择上述条件下合成氨,可以使氮气全部转化为氨
C.上述化学平衡的移动受到温度、反应物的浓度、压强等因素的影响
D.温度升高,不利于提高氮气的转化率
【答案】B
【解析】A.铁触媒是该反应的催化剂,使用铁触媒,可使氮气和氢气混合气体之间的反应在较低温度下取得较高的反应速率,A正确;
B.合成氨的反应是可逆反应,反应物的平衡转化率不可能达到100%,B错误;
C.改变温度、反应物浓度、压强均可使合成氨正逆反应速率不同倍增大、减小,故上述化学平衡的移动受到温度、反应物的浓度、压强等因素的影响,C正确;
D.合成氨反应是放热反应,温度升高,合成氨平衡逆向移动,故温度升高,不利于提高氮气的转化率,D正确。
答案选B。
11.一定条件下溶液的酸碱性对光催化燃料降解反应的影响如图所示。下列判断正确的是( )
A.溶液酸性越强,的降解速率越慢
B.的起始浓度越小,降解速率越快
C.在之间,和时的降解百分率相等
D.在之间,时的平均降解速率为
【答案】C
【解析】A.分别为2、7、10时,通过曲线的倾斜度可看出溶液的酸性越强,的降解速率越快,选项A错误;
B.由题图中数据无法比较同一条件下,的起始浓度与降解速率的关系,选项B错误;
C.由题图可知,在之间,和时反应物都能完全反应,降解率都是100%,选项C正确;
D.之间,时,的平均降解速率为,选项D错误。
答案选C。
12.工业上合成氨一般采用700 K左右的温度,其原因是( )
①适当提高合成氨的速率 ②提高H2的转化率 ③提高氨的产率 ④催化剂在700 K时活性最大
A.①③ B.①② C.②③④ D.①④
【答案】D
【解析】①升高温度可适当增大合成氨气的反应速率,①正确;
②该反应的正反应为放热反应,升高温度化学平衡逆向移动,不能提高H2转化率,②错误;
③该反应的正反应为放热反应,升高温度化学平衡逆向移动,不能提高氨的产率,③错误;
④催化剂只有在一定温度下其催化活性最高,高于或低于该温度,都不能达到最大活性。在700 K左右时,该反应的催化剂的活性最大,有利于增大反应速率,提高产量,④正确;
综上所述可知:说法正确的是①④,故合理选项是D。
二、非选择题(共5小题)
13.2018年是合成氨工业先驱哈伯获得诺贝尔奖100周年。和生成的反应为 ,在Fe催化剂作用下的反应历程如下(*表示吸附态)。
化学吸附:;;
表面反应:;;;
脱附:。
其中的吸附分解反应活化能高、速率慢,决定了合成氨的整体反应速率。请回答:
(1)有利于提高平衡混合物中氨含量的条件有__________(填标号)。
A.低温 B.高温 C.低压 D.高压 E.催化剂
(2)实际生产中,常用Fe作催化剂,控制温度773K,压强,原料气中和物质的量之比为。分析说明原料气中适度过量的两个理由_______________________________;_____________________________________。
(3)下列关于合成氨工业的理解正确的是__________(填标号)。
A.合成氨反应在不同温度下的和都小于零
B.当温度、压强一定时,向合成氨平衡体系中添加少量惰性气体,平衡正向移动
C.基于有较强的分子间作用力可将其液化,不断将液氨移去,有利于反应正向进行
D.分离空气可得,通过天然气和水蒸气转化可得,原料气须经过净化处理,防止催化剂“中毒”
【答案】AD 原料气中相对易得,适度过量有利于提高的转化率 在Fe催化剂上的吸附是决速步骤,适度过量有利于提高整体的反应速率 ACD
【解析】①:N2(g)+H2(g)NH3(g)△H(298K)=-46.2KJ•mol-1是气体体积减小的放热反应,据此分析解题:
A.低温有利于平衡正向进行,提高氨气产率,A正确;
B.高温平衡逆向进行,不利于提高氨气产率,B错误;
C.低压 平衡逆向进行,不利于提高氨气产率,C错误;
D.高压平衡正向进行,利于提高氨气产率,D正确;
E.催化剂只改变反应速率,不改变化学平衡,不能提高产率,E错误;
故答案为:AD;
②原料中N2和H2物质的量之比为1:2.8,原料气中N2过量的两个理由:原料气中N2相对易得,适度过量有利于提高H2的转化率;N2在Fe催化剂上的吸附是决速步骤,适度过量有利于提高整体反应速率,故答案为:原料气中N2相对易得,适度过量有利于提高H2的转化率;N2在Fe催化剂上的吸附是决速步骤,适度过量有利于提高整体反应速率;
③A.N2(g)+H2(g)NH3(g)△H(298K)=-46.2KJ•mol-1是气体体积减小的放热反应,合成氨反应在不同温度下的△H和△S都小于零,A正确;
B.当温度、压强一定时,在原料气(N2和H2的比例不变)中添加少量惰性气体,总压增大,分压不变,平衡不变,不能提高平衡转化率,B错误;
C.NH3有较强的分子间作用力可将其液化,不断将液氨移去,利于反应正向进行,C正确;
D.合成氨的反应在合成塔中发生,原料气中的N2是从空气中分离得来,先将空气液化,再蒸馏得N2,甲烷与水在高温催化剂条件下生成CO和H2,原料气须经过净化处理,以防止催化剂中毒,D正确;
故答案为:ACD。
14.甲醇是重要的化工原料。利用合成气(主要成分为CO、和)在催化剂的作用下合成甲醇,可能发生的反应如下:
Ⅰ.
Ⅱ.
Ⅲ.
(1)________。
(2)一定比例的合成气在装有催化剂的反应器中反应12小时。体系中甲醇的产率和催化剂的催化活性与温度的关系如图所示。
①温度为时,图中P点______(填“处于”或“不处于”)平衡状态,之后,甲醇的产率随温度的升高而减小的原因除了升高温度使反应Ⅰ平衡逆向移动以外,还有________、______。
②一定能提高甲醇产率的措施是______。
A.增大压强 B.升高温度 C.加入大量催化剂
(3)下图为一定比例的、、条件下甲醇生成速率与温度的关系。
①时,根据曲线a、c判断合成甲醇的反应机理是________(填“(a)”或“(b)”)。
(a)
(b)
②时,曲线a与曲线b相比,CO的存在使甲醇生成速率增大,从平衡移动的角度,结合反应Ⅰ、Ⅱ分析原因:_______。
(4)合成气的组成时体系中CO的平衡转化率()与温度和压强的关系如图所示。CO的平衡转化率随温度的升高而_________(填“增大”或“减小”),图3中的压强由大到小的顺序为________。
【答案】-48.9 不处于 升高温度使反应Ⅲ的平衡正向移动 催化剂活性降低 A (b) CO促进反应Ⅱ逆向移动,使反应Ⅰ中和的量增加,水蒸气的量减少,反应Ⅰ正向进行 减小
【解析】(1)根据盖斯定律,反应Ⅰ=反应Ⅱ-反应Ⅲ,则,故答案为:-48.9;
(2)①在之前,甲醇的产率随着温度的升高而增大的原因是反应还没有达到平衡,甲醇的产率一直增大;在之后,甲醇的产率下降,从题图可知,催化剂的活性降低,且由于温度升高,反应Ⅰ平衡逆向移动,此外反应Ⅲ是吸热反应,温度升高,反应Ⅲ正向移动,甲醇的产率降低,故答案为:不处于;升高温度使反应Ⅲ的平衡正向移动;催化剂活性降低;
②要提高甲醇的产率,即使反应Ⅰ正向移动,则
增大压强,反应Ⅰ平衡正向移动,而且反应Ⅲ逆向移动,有利于提高甲醇的产率,A项符合题意;
升高温度,由题图可知,甲醇的产率不一定增加,B项不符合题意;
加入大量催化剂,催化剂不改变平衡,不会影响甲醇的产率,C项不符合题意;
故答案为:A;
(3)①时,比较甲醇的生成速率,a曲线大于c曲线,即甲醇主要来源于和反应,故时,合成甲醇的机理为(b),故答案为:(b);
②时,曲线a与曲线b相比,CO的存在使甲醇生成速率增大,对反应Ⅱ,CO是生成物,CO促使反应Ⅱ逆向移动,和的量增加,水蒸气的量减少,反应Ⅰ正向进行,故CO的存在使甲醇生成速率增大,故答案为:CO促进反应Ⅱ逆向移动,使反应Ⅰ中和的量增加,水蒸气的量减少,反应Ⅰ正向进行;
(4)由题图可知,压强一定时,随温度的升高,CO的平衡转化率减小;相同温度下,反应Ⅱ前后气体分子数不变,压强改变不影响其平衡移动,反应Ⅲ的逆反应为气体分子数减小的反应,增大压强,有利于平衡向逆反应方向移动,CO的转化率增大,故增大压强有利于CO的转化,故压强的大小顺序为,故答案为:减小;。
15.在硫酸工业中,通过下列反应将SO2氧化成SO3:(已知制备SO3过程中使用的催化剂是,它在400~500℃时催化效果最好)。不同温度和压强下SO2的平衡转化率如表所示。
450℃
97.5%
99.2%
99.6%
99.7%
550℃
85.6%
94.9%
97.7%
98.3%
(1)从理论上分析,为了使SO2尽可能转化为SO3,可采取的措施是_________。
(2)实际生产中采用400~500℃作为反应温度,除考虑反应速率的因素外,还考虑到__________。
(3)实际生产中采用的压强为常压,其原因是_________。
(4)在生产中,通入过量空气的目的是_________。
(5)尾气中的必须回收的原因是___________。
【答案】降温、加压、增大O2的浓度 在此温度下催化剂的活性 在常压450℃时,SO2的平衡转化率(97.5%)就已经很高了,若采用高压,平衡虽正向移动,但效果并不明显,比起高压设备的高额造价,得不偿失 增大反应物O2的浓度,提高SO2的平衡转化率 防止污染环境
【解析】(1)从理论上分析,从提高反应速率的角度考虑,合成SO3需要加入催化剂、升温和加压;从增大反应物(SO2)转化率的角度考虑,合成SO3需降温、加压、通入过量空气;故答案为:降温、加压、增大O2的浓度。
(2)实际生产中采用400~500℃作为反应温度,除考虑反应速率的因素外,从表中数据和设备材料的要求及催化剂的活性等方面综合考虑,选择最适宜的工业生产条件,还考虑到在此温度下催化剂的活性;故答案为:在此温度下催化剂的活性。
(3)在常压450℃时,SO2的平衡转化率(97.5%)就已经很高了,若采用高压,平衡虽正向移动,但效果并不明显,比起高压设备的高额造价,得不偿失,因此实际生产中采用的压强为常压;故答案为:在常压450℃时,SO2的平衡转化率(97.5%)就已经很高了,若采用高压,平衡虽正向移动,但效果并不明显,比起高压设备的高额造价,得不偿失。
(4)在生产中,通入过量空气的目的是增大反应物O2的浓度,提高SO2的平衡转化率;故答案为:增大反应物O2的浓度,提高SO2的平衡转化率。
(5)SO2是一种有毒气体,在反应结束后需进行尾气处理,以减少对环境的污染;故答案为:防止污染环境。
16.在硫酸工业中,通过下列反应使氧化成: 。下表为不同温度和压强下的转化率(%):
450
550
(1)从理论上分析,为了使二氧化硫尽可能多地转化为三氧化硫,可采用的条件是____。
(2)在实际生产中,选定400~500℃作为操作温度,其原因是____。
(3)在实际生产中,采用的压强为常压,其原因是_____。
(4)在实际生产中,通入过量空气的目的是______。
(5)尾气中有必须回收是为了_______。
【答案】低温、高压 在该温度下催化剂的活性最强,选择此温度可提高反应速率,缩短反应达到平衡所需要的时间 在常压、400~500℃时,的转化率已经很高,若再加压,对设备等的要求高,加大了成本,不经济 增大氧气的浓度,使平衡向生成的方向移动,同时提高的转化率 减少对环境的污染
【解析】(1)根据题干信息,该反应放热且反应前后气体体积减小,因此增大压强和降低温度可以使得反应正向进行,即为了使二氧化硫尽可能多地转化为三氧化硫,可采用的条件是低温、高压;
(2)根据表格信息可知,400~500℃时,催化剂的活性最强,选择此温度可提高反应速率,缩短反应达到平衡所需要的时间;
(3)在常压、400~500℃时,的转化率已经很高,若再加压,对设备等的要求高,加大了成本,不经济,因此在实际生产中,常采用常压即可;
(4)实际生产中,通入过量的空气可以增大氧气的浓度,使平衡向生成的方向移动,同时提高的转化率;
(5)SO2有毒且能够形成酸雨,直接排放至空气中会污染环境,因此尾气中的SO2必须回收,以减少对环境的污染。
17.是一种绿色试剂,在化学工业中用作生产过氧乙酸、亚氯酸钠等的原料,医药工业用作杀菌剂、消毒剂。某化学小组欲探究双氧水的性质做了如下实验:
(1)下表是该小组研究影响过氧化氢()分解速率的因素时采集的数据[用溶液制取所需的时间(s)]。
30%双氧水
15%双氧水
10%双氧水
5%双氧水
无催化剂、不加热
几乎不反应
几乎不反应
几乎不反应
几乎不反应
无催化剂、加热
360
480
540
720
、加热
10
25
60
120
①研究小组在设计方案时,考虑了浓度、________、因素对过氧化氢分解速率的影响。
(2)另一研究小组拟在同浓度的催化下,探究双氧水浓度对分解速率的影响,限选试剂与仪器:30%双氧水、溶液、蒸馏水、锥形瓶、双孔塞、水槽、胶管、玻璃导管、量筒、秒表、恒温水浴槽、注射器。设计实验装置,完成图甲方框内的装置示意图_________(要求所测得的数据能直接体现反应速率大小)。
(3)对于分解反应,也有一定的催化作用。为比较和对分解的催化效果,研究小组的同学设计了如图乙所示的实验。请回答相关问题:
①可通过观察_________,比较得出结论。
②有同学提出将的溶液改为溶液更为合理,其理由是__________。
(4)已知溶液中主要含有、和三种微粒,该组同学又做了两种猜想:
猜想1:真正催化分解的是溶液中的;
猜想2:真正催化分解的是___________。
完成表格,验证猜想:
所需试剂
操作及现象
结论
__________
_________
对分解无催化作用
【答案】温度 、催化剂 反应产生气泡快慢 消除阴离子不同对实验的干扰 溶液中的 双氧水、盐酸 向盛有溶液的试管中加入少量的盐酸,然后把带火星的木条伸入试管中,木条不复燃
【解析】(1)根据表中给出的数据,浓度相同时,无催化剂、不加热的情况下,过氧化氢几乎不分解,在无催化剂、加热的情况下,过氧化氢分解,说明过氧化氢的分解速率与温度有关;加热不同浓度的过氧化氢溶液,得到相同体积气体的所需时间不同,浓度越大,反应的速率越快,说明过氧化氢的分解速率与浓度有关;同一浓度的过氧化氢溶液,在无催化剂、加热的时候收集需要的时间比有催化剂、加热的条件下需要的时间长,说明过氧化氢的分解速率与催化剂有关,因此该研究小组在设计方案时,考虑了浓度、温度和催化剂因素对过氧化氢分解速率的影响。故答案为:温度 、催化剂;
(2)要想使所测得的数据能直接体现反应速率大小,则应利用排水量气法收集一定体积的氧气,可以用盛满水的量筒倒立于盛水的水槽中。故答案为:;
(3)①由于过氧化氢分解产生气体,而且反应放热,因此可以根据反应中产生气泡的快慢来判断和对分解的催化效果;②和中阳离子不同,阴离子也不同,不符合单一变量原则,改为溶液,阴离子相同,这样可以消除阴离子不同对实验的干扰,更为合理。故答案为:反应产生气泡快慢;消除阴离子不同对实验的干扰;
(4)溶液中主要含有、和三种微粒,由于双氧水中有水,则可排除水作催化剂,根据猜想1可知猜想2为真正催化分解的是溶液中的;为验证猜想2,可向盛有溶液的试管中加入少量的盐酸,然后把带火星的木条伸入试管中,木条不复燃,得出对分解无催化作用的结论。故答案为:溶液中的;双氧水、盐酸;向盛有溶液的试管中加入少量的盐酸,然后把带火星的木条伸入试管中,木条不复燃。
高中化学人教版 (2019)选择性必修1第三章 水溶液中的离子反应与平衡第一节 电离平衡优秀精练: 这是一份高中化学人教版 (2019)选择性必修1第三章 水溶液中的离子反应与平衡第一节 电离平衡优秀精练,文件包含课题31电离平衡综合训练2022-2023学年高二化学考点分层解读与综合训练人教版2019选择性必修1解析版docx、课题31电离平衡综合训练2022-2023学年高二化学考点分层解读与综合训练人教版2019选择性必修1原卷版docx等2份试卷配套教学资源,其中试卷共17页, 欢迎下载使用。
高中第三节 化学反应的方向精品复习练习题: 这是一份高中第三节 化学反应的方向精品复习练习题,文件包含课题23化学反应的方向综合训练2022-2023学年高二化学考点分层解读与综合训练人教版2019选择性必修1解析版docx、课题23化学反应的方向综合训练2022-2023学年高二化学考点分层解读与综合训练人教版2019选择性必修1原卷版docx等2份试卷配套教学资源,其中试卷共19页, 欢迎下载使用。
高中化学第三节 化学反应的方向优秀一课一练: 这是一份高中化学第三节 化学反应的方向优秀一课一练,文件包含课题23化学反应的方向分层解读2022-2023学年高二化学考点分层解读与综合训练人教版2019选择性必修1解析版docx、课题23化学反应的方向分层解读2022-2023学年高二化学考点分层解读与综合训练人教版2019选择性必修1原卷版docx等2份试卷配套教学资源,其中试卷共18页, 欢迎下载使用。

