高中数学人教B版 (2019)必修 第一册3.3 函数的应用(一)教案设计
展开教材分析:
函数的应用是中学重要内容之一,又是数学与生活实践相互衔接的枢纽,特别在应用意识日益加深的今天,函数模的应用实质是揭示了客观世界中量的相互依存有互有制约的关系,因而函数的应用举例有着不可替代的重要位置,又有重要的现实意义。
本节课要求学生利用给定的函数模型或建立函数模型解决实际问题,并对给定的函数模型进行简单的分析评价
教学目标:
1.了解数学在实际问题中的应用,发展应用数学的意识和能力;
2.通过实例,经历建立函数模型,并用其解决有关的实际问题的过程,理解建立函数模型的方法,体会数学在生活中的应用;
3.经历观察发现、归纳类比、抽象概括等思维过程,进一步体验从特殊到一般的思想方法。
【教学重点】
1.通过运用函数的有关知识解决实际生活中的问题,加深对函数概念的理解
2.会应用一次函数、二次函数、分段函数模型解决实际问题
3.了解数学知识来源于生活,又服务于生活.
【教学难点】
1.增强运用函数思想理解和处理问题的意识,理解数学建模中将实际问题抽象、转化为数学问题的一般方法。
课前准备
教师介绍现实生活中函数应用的典型题型,提出研究内容与研究方法引出问题.
教学过程
因为函数可以描述一个量依赖于另外一个量变化而变化的情况,所以函数的知识在实际生活中有着广泛的应用,下面我们通过例子来说明.
【典型例题】
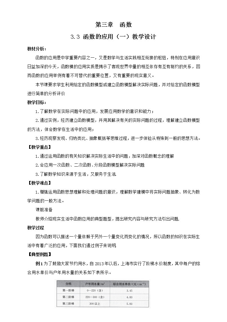
例1 为了鼓励大家节约用水,自2013年以后,上海市实行了阶梯水价制度,其中每户的综合用水单价与户年用水量的关系如下表所示。
解 (1)不难看出,f(x)是一个分段函数,而且:
当0
=4.83x-303.6;
当x>300时,有
f(x)=220×3.45+(300-220)×4.83+(x-300)×5.83
=5.83x-603.6.
因此
=3.45x,0
(2)因为220<260≤300,所以
f(260)=4.83×260-303.6=952.2,
因此张明一家2015年应缴纳水费952.2元。
由例1可知,可以用分段函数来描述生活中的阶梯水价、阶梯电价等内容.
例2 城镇化是国家现代化的重要指标,据有关资料显示,1978-2013年,我国城镇常住人口从1.7亿增加到7.3亿。假设每一年城镇常住人口的增加量都相等,记1978年后第t(限定t<40)年的城镇常住人口为f(t)亿.写出f(t)的解析式,并由此估算出我国2017年的城镇常住人口数.
解 因为每一年城镇常住人口的增加量都相等,所以f(t)是一次函数,设f(t)=kt+b,其中k,b是常数
注意到2013年是1978年后的第2013-1978=35年,因此
f(0)=1.7, 即 b=1.7,
f(35)=7.3, 35k+b=7.3,
解得k=0.16,b=1.7.因此
f(t)=0.16t+1.7,t∈N且t<40.
又因为2017年是1978年后的第2017-1978=39年,而且
f(39)=0.16×39+1.7=7.94,
所以由此可估算出我国2017年的城镇常住人口为7.94亿.
例2中2017年城镇人口的估算还有其他算法,请读者自己尝试。
例3 某农家旅游公司有客房160间,每间房单价为200元时,每天都客满。已知每间房单价每提高20元,则客房出租数就会减少10间.若不考虑其他因素,旅游公司把每间房单价提到多少时,每天客房的租金总收入最高?
分析 可以通过试算来理解题意,如下表所示。
解 设每间房单价提高x个20元时,每天客房的租金总收入为y元.
因为此时每间房单价为200+20x元,而客房出租数将减少10x间,即为160-10x间,因此
y =(200+20x)(160-10x)
=200(10+x)(16-x)
=200(-x2+6x+160)
=200[-(x-3)2+169]
=-200(x-3)2+33 800.
从而可知,当x=3时,y的最大值为33800.
因此每间房单价提到200+20×3=260元时,每天客房的租金总收入最高。
例4 某单位计划用围墙围出一块矩形场地,现有材料可筑墙的总长度为L,如果要使围墙围出的场地面积最大,则矩形的长、宽各等于多少?
解 设矩形的长为x时,场地的面积为S.
因为矩形的周长要为L,所以矩形的宽为 (L-2x),由
x>0,
(L-2x)>0
可解得0
S= (L-2x)x=-x2+ x=
所以当x= 时,S的最大值为 。此时矩形的宽为
即所围矩形是长、宽都为 的正方形时,场地面积最大。
例5 已知某产品的总成本C与年产量Q之间的关系为C=aQ2+3000,且当年产量是100时,总成本是6000.设该产品年产量为Q时的平均成本为f(Q).
(1)求f(Q)的解析式;
(2)求年产量为多少时,平均成本最小,并求最小值.
学生在学习本节内容之前已经学习了几类不同的函数模型,学会了任何选择适当的函数模型分析和解决实际问题,对函数模型增长变化有了较深刻的认识。这为建立函数模型解决实际问题提供了支持。但学生对于从实际应用问题获取信息转化为数学问题的能力较薄弱,给建立函数模型带来了一定的难度。因此在教学中应该给学生多阅读,多思考,由易到难逐层引导提问,理解问题的本质从而得出结论。
高中数学人教A版 (2019)必修 第一册3.4 函数的应用(一)教案及反思: 这是一份高中数学人教A版 (2019)必修 第一册3.4 函数的应用(一)教案及反思,共5页。教案主要包含了复习引入,实例探究,小结,作业等内容,欢迎下载使用。
数学3.3 函数的应用(一)教案: 这是一份数学3.3 函数的应用(一)教案,共5页。教案主要包含了教学目标,核心素养,交流与讨论1:,设计意图,学生活动1,交流与讨论2,交流与讨论3,学生活动2等内容,欢迎下载使用。
高中数学人教B版 (2019)必修 第一册1.1.3 集合的基本运算教案设计: 这是一份高中数学人教B版 (2019)必修 第一册1.1.3 集合的基本运算教案设计,共5页。

