高中人教版 (2019)第2节 神经调节的基本方式学案设计
展开【标题】第2节 神经调节的基本方式
课程目标 | 素养要求 |
1.说出神经调节的结构基础和反射。 2.概述反射弧的组成。 3.理解条件反射与非条件反射。 | 1.生命观念:判断反射弧的各部分结构,树立结构与功能相统一的观点。 2.科学思维:结合膝跳反射示意图,分析反射弧的组成。 |
反射与反射弧
1.反射:
(1)概念:在中枢神经系统的参与下,机体对内外刺激所产生的规律性应答反应。它是神经调节的基本方式。
(2)结构基础:反射弧。
2.反射弧的基本结构:
(1)通常由感受器、传入神经、神经中枢、传出神经和效应器(传出神经末梢和它所支配的肌肉或腺体等)组成。反射活动需要经过完整的反射弧来实现。
(2)反射的大致过程:刺激→感受器→传入神经→神经中枢→传出神经→效应器→产生反应。
3.兴奋:
[预习反馈1]
下列现象属于反射的是 ( D )
A.含羞草的叶受到外力碰撞而下垂
B.草履虫游向食物丰富的地方
C.手掌上长出水泡
D.正在吃草的牛羊听到异常的声响立即逃走
解析:反射活动要有神经系统的参与,而完成反射的条件,一是要有适宜的刺激,二是要有完整的反射弧。
[预习反馈2]
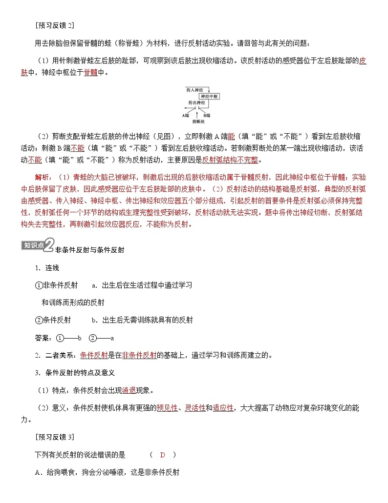
用去除脑但保留脊髓的蛙(称脊蛙)为材料,进行反射活动实验。请回答与此有关的问题:
(1)用针刺激脊蛙左后肢的趾部,可观察到该后肢出现收缩活动。该反射活动的感受器位于左后肢趾部的皮肤中,神经中枢位于脊髓中。
(2)剪断支配脊蛙左后肢的传出神经(见图),立即刺激A端能(填“能”或“不能”)看到左后肢收缩活动;刺激B端不能(填“能”或“不能”)看到左后肢收缩活动。若刺激剪断处的某一端出现收缩活动,该活动不能(填“能”或“不能”)称为反射活动,主要原因是反射弧结构不完整。
解析:(1)青蛙的大脑已被破坏,刺激后出现的后肢收缩活动属于脊髓反射,因此神经中枢位于脊髓;实验中后肢保留了皮肤,因此感受器应位于左后肢趾部的皮肤中。(2)反射活动的结构基础是反射弧,典型的反射弧由感受器、传入神经、神经中枢、传出神经和效应器五个部分组成,引起反射的首要条件是反射弧必须保持完整性,反射弧任何一个环节的结构或生理完整性受到破坏,反射活动就无法实现。题中将传出神经切断,反射弧结构失去完整性,再刺激引起效应器反应,不能称为反射。
非条件反射与条件反射
1.连线
①非条件反射 a.出生后在生活过程中通过学习
和训练而形成的反射
②条件反射 b.出生后无需训练就具有的反射
答案:①——b ②——a
2.二者关系:条件反射是在非条件反射的基础上,通过学习和训练而建立的。
3.条件反射的特点及意义
(1)特点:条件反射会出现消退现象。
(2)意义:条件反射使机体具有更强的预见性、灵活性和适应性,大大提高了动物应对复杂环境变化的能力。
[预习反馈3]
下列有关反射的说法错误的是 ( D )
A.给狗喂食,狗会分泌唾液,这是非条件反射
B.条件反射扩展了机体对外界复杂环境的适应范围
C.反射的大致过程是刺激→感受器→传入神经→神经中枢→传出神经→效应器→产生反应
D.非条件反射使机体具有更强的预见性、灵活性和适应性
解析:条件反射使机体具有更强的预见性、灵活性和适应性,故选D。
判断正误,正确的画“√”,错误的画“×”。
1.只要反射弧完整就能形成反射。 ( × )
点拨:完成反射的两个条件:①反射弧完整;②有适宜的刺激。
2.颗粒物进入呼吸道引起咳嗽属于非条件反射。 ( √ )
点拨:反射分为非条件反射和条件反射,非条件反射是指人生来就有的先天性反射,条件反射是指人出生以后在非条件反射的基础上,通过学习和训练建立的后天性反射。咳嗽是与生俱来的,不需要后天学习,属于非条件反射。
3.神经调节的基本方式是反射弧。 ( × )
点拨:神经调节的基本方式是反射,完成反射的结构基础是反射弧。
4.条件反射和非条件反射都不需要大脑皮层的参与。 ( × )
点拨:条件反射需要大脑皮层的参与。
疑难1 分析反射弧的结构和功能
【讲解1】传入神经和传出神经的判断方法
(1)根据是否有神经节判断。有神经节的为传入神经。
(2)根据脊髓灰质的结构判断。与前角(粗大端)相连的为传出神经,与后角(狭长端)相连的为传入神经。
(3)根据脊髓灰质内结构判断。图中与“”相连的为传入神经,与“·— ”相连的为传出神经。
A.感受器 B.传入神经 C.神经节 D.传出神经 E.效应器
(4)切断实验法判断。若切断某一神经,刺激外周段(远离中枢的位置),肌肉不收缩,而刺激向中段(近中枢的位置),肌肉收缩,则切断的为传入神经,反之则为传出神经。
【讲解2】反射弧受损部位的分析
在进行反射弧结构的完整性分析的实验中,通过观察效应器的反应,可判定反射弧被破坏的部位(如表):
组别 | 电刺激部分 | 现象 | 结论 |
1 | 感受器 | 效应器无反应 | 感受器受损伤 |
传入神经 | 效应器有反应 | ||
2 | 传入神经 | 效应器无反应 | 传入神经或神经中枢受损伤 |
传出神经 | 效应器有反应 | ||
3 | 传出神经 | 效应器无反应 | 传出神经或传出神经与效应器接头部分受损伤 |
效应器 | 效应器有反应 | ||
4 | 效应器 | 效应器无反应 | 效应器受损伤 |
[例题]蛙类的坐骨神经既有传入神经纤维,又有传出神经纤维,是混合神经。实验人员做脊蛙反射实验时,用麻醉药处理左腿的坐骨神经,在不同条件下分别刺激左趾尖和右趾尖,观察刺激反应,实验结果如表(“+”表示发生缩腿反射,“-”表示不发生缩腿反射)。下列叙述正确的是 ( B )
| 用药前 | 用药后 5分钟 | 用药后 10分钟 | 用药后 15分钟 |
|
|
| |||||||
左腿 | 右腿 | 左腿 | 右腿 | 左腿 | 右腿 | 左腿 | 右腿 | |||||||
刺激左 趾尖 | + | + | + | + | - | + | - | - | ||||||
刺激右 趾尖 | + | + | + | + | - | + | - | + | ||||||
A.脊蛙没有大脑皮层,缩腿反射的中枢受到破坏
B.该麻醉药对传出神经的起效比对传入神经快
C.用药后10分钟,左腿的传入神经已经被麻醉
D.用药后15分钟,右腿的传出神经已经被麻醉
解析:结合题干信息和表格内容可知,用药后10分钟,刺激左趾尖,左腿无反应,右腿仍有反应,说明左腿的传出神经已被麻醉,但左腿传入神经未被麻醉;用药后15分钟,刺激右趾尖,左腿无反应,右腿有反应,说明左腿的传出神经已被麻醉,但右腿的传出神经未被麻醉,C、D错误。缩腿反射的神经中枢在脊髓,脊蛙没有大脑皮层,但缩腿反射的中枢未受到破坏,A错误。根据题干和表格信息,针对左腿,用药后10分钟,左腿无反应,右腿有反应,说明传入神经未被麻醉,但左腿传出神经麻醉,右腿传出神经未被麻醉,用药后15分钟,左右腿均无反应,说明传入神经被麻醉,由此可推测该麻醉药对传出神经的起效比对传入神经快,B正确。
疑难2 条件反射与非条件反射
【讲解1】非条件反射与条件反射的比较
反射类型 | 非条件反射 | 条件反射 |
概念 | 出生后无需训练就具有的反射 | 出生后在生活过程中通过学习和训练而形成的反射 |
刺激类型 | 具体的直接刺激引起的反应 | 信号(光、声音等)刺激引起的反应 |
神经中枢 | 大脑皮层以下的神经中枢 | 经过大脑皮层 |
神经联系 | 反射弧及神经联系永久、固定,反射一般不消退 | 反射弧及神经联系暂时、可变,反射易消退,需强化适应 |
意义 | 完成机体基本的生命活动 | 使机体具有更强的预见性、灵活性和适应性,大大提高了动物应对复杂环境变化的能力 |
举例 | 缩手反射、膝跳反射、眨眼反射、吸吮反射、排尿反射、吃东西时分泌唾液等 | 望梅止渴、画饼充饥、谈虎色变、听见铃声走进教室等 |
联系 | 条件反射是在非条件反射的基础上,通过学习和训练而建立的,条件反射应不断用非条件刺激强化才能维持下去,否则将不断减弱,甚至消失 | |
【讲解2】条件反射的消退
(1)定义:如果反复应用条件刺激而不给予非条件刺激,条件反射就会逐渐减弱,以至最终完全不出现,这是条件反射的消退。
(2)机理:中枢把原先引起兴奋性效应的信号转变为产生抑制性效应的信号。
(3)实质:条件反射的消退使得动物获得了两个刺激间新的联系,是一个新的学习过程,需要大脑皮层的参与。
【讲解3】“三看法”判断条件反射与非条件反射
反射反射弧 | 1.反射的结构基础是反射弧。 2.效应器指传出神经末梢和它所支配的肌肉或腺体等。 3.条件反射是在非条件反射的基础上,通过学习和训练而建立的。 4.条件反射的消退是一个新的学习过程,需要大脑皮层的参与。 |
一、单项选择题
1.手碰到针尖后,会发生缩手反射。下列叙述正确的是 ( B )
A.先感到疼痛后缩手 B.先缩手后感到疼痛
C.缩手和痛感同时发生 D.此反射属于条件反射
解析:缩手反射属于非条件反射,属于低级神经活动,神经中枢在脊髓,神经冲动的传导通过反射弧完成。缩手反射产生的神经冲动经脊髓上行传导束传导到大脑皮层,在大脑皮层产生痛觉,因路径长,所以痛觉产生晚。
2.某人因酒后驾车遭遇交通事故,如果支配左腿的传入神经及中枢完整而传出神经受损,那么该左腿 ( A )
A.不能运动,针刺有感觉 B.能运动,针刺有感觉
C.不能运动,针刺无感觉 D.能运动,针刺无感觉
解析:如果支配左腿的传入神经及神经中枢完整,而传出神经受损,反射弧不完整,即使有较强的刺激人体也不会作出反应,因为效应器接收不到神经传来的神经冲动,反射活动不能进行即不能运动;但是神经中枢还能把神经冲动经过脊髓上行传导束传导到大脑皮层的躯体感觉中枢,形成感觉。故选A。
3.如图为反射弧结构示意图,相关叙述正确的是 ( C )
A.用橡皮锤轻轻敲击Ⅱ处,小腿突然抬起,不属于反射
B.条件反射不可以消退
C.剪断Ⅰ处,敲击Ⅱ处,小腿不能抬起
D.Ⅳ处的神经元不受大脑皮层的控制
解析:用橡皮锤轻轻敲击Ⅱ处,小腿突然抬起,属于膝跳反射,A项错误;条件反射可以消退,B项错误;剪断Ⅰ处,反射弧被破坏,敲击Ⅱ处,小腿不能抬起,C项正确;Ⅳ处为脊髓,脊髓(低级中枢)受大脑皮层(高级中枢)的调控,D项错误。
二、不定项选择题
4.下列有关说法错误的是 ( CD )
A.条件反射建立之后要维持下去,还需要非条件刺激的强化
B.条件反射的消退不是条件反射的简单丧失
C.非条件反射的数量几乎是无限的
D.一个完整的反射活动至少需要3个神经元
解析:非条件反射的数量是有限的,C错误;一个完整的反射活动至少需要2个神经元,D错误。
三、非选择题
5.双硫仑是一种常用的戒酒药物,服用该药后饮用少量的酒即会产生严重不适,从而形成对酒精的厌恶反射,达到戒酒目的。
(1)关于应用双硫仑药物形成的对酒精厌恶反射,下列说法正确的是B。
A.用药前,酒精是非条件刺激
B.用药后,酒精是条件刺激
C.双硫仑是引起身体不适的无关刺激
D.对酒精的厌恶反射形成后不会消退
头孢类抗生素具有类似于双硫仑的生理效应,若在使用此类抗生素进行抗感染治疗期间饮酒,会引发类似的双硫仑反应,某医院的相关研究数据如下表所示。
组别 | 24 h平均血压(mmHg) | 24 h平均心 率(次/min) | 双硫仑反应所致不良后果(例) | |||
收缩压 | 舒张压 | 肝功能损伤 | 肾功能损伤 | 猝死数 | ||
1 | 97.25±11.77 | 68.12±9.46 | 118.30±9.40 | 5 | 1 | 1 |
2 | 114.79±8.28 | 79.87±6.20 | 72.31±7.88 | 0 | 0 | 0 |
3 | 110.00±8.54 | 75.46±7.12 | 87.69±8.01 | 0 | 0 | 0 |
注:组别1-静脉滴注头孢哌酮后饮酒致发生双硫仑反应者45例 组别3-饮酒但未静脉滴注头孢哌酮者45例。
(2)为了解使用头孢类抗生素治疗期间饮酒所致双硫仑反应的危害,应将组别2设置为静脉滴注头孢哌酮后未饮酒者45例。
(3)根据表数据分析,影响双硫仑反应患者血压变化的最主要因素可能是D。
A.交感神经兴奋,心率加快
B.副交感神经兴奋,心率加快
C.血管收缩,外周阻力增大
D.血管扩张,外周阻力减小
(4)饮酒致双硫仑反应时,体内乙醛蓄积,血中乙醛浓度升高5~10倍,患者大多面色潮红且面部发烫,对其发生机理的推测正确的有BC(多选)。
A.乙醛蓄积引起面部皮肤血管收缩,血流量增大,散热增加
B.乙醛蓄积引起面部皮肤血管舒张,血流量增大,散热增加
C.心率加快,心输出量增加,面部皮肤血管血流量增大,散热增加
D.肝肾功能损伤引起血液循环紊乱,面部皮肤血流量增大,散热增加
解析:(1)用药前,没有形成对酒精的厌恶反射,A错误;由题意信息“双硫仑是一种常用的戒酒药物,服用该药后饮用少量的酒即会产生严重不适,从而形成对酒精的厌恶反射”,所以判断应用双硫仑药物形成的对酒精厌恶反射是条件刺激后形成的条件反射,B正确;双硫仑药物形成了人体对酒精厌恶反射,C错误;对酒精的厌恶反射属于条件反射,反射弧不是固定不变的,形成后会消退,D错误。故选B。
(2)由表格数据及实验处理的1组和3组情况分析,根据单一变量原则和对照性原则,2组的处理应是静脉滴注头孢哌酮后未饮酒者45例。
(3)根据表数据分析,2组未饮酒血压最高,所以影响双硫仑反应患者血压变化的最主要因素可能是血管扩张,外周阻力减小,故选D。
(4)由于饮酒致双硫仑反应时,体内乙醛蓄积,血中乙醛浓度升高5~10倍,患者大多面色潮红且面部发烫,据此信息判断,其发生机理可能是乙醛蓄积引起面部皮肤血管舒张,血流量增大,散热增加;心率加快,心输出量增加,面部皮肤血管血流量增大,散热增加所致。故选BC。
高中生物人教版 (2019)选择性必修1第2节 神经调节的基本方式学案设计: 这是一份高中生物人教版 (2019)选择性必修1第2节 神经调节的基本方式学案设计,共9页。学案主要包含了反射与反射弧,非条件反射与条件反射等内容,欢迎下载使用。
高中生物人教版 (2019)选择性必修1第2节 神经调节的基本方式导学案: 这是一份高中生物人教版 (2019)选择性必修1第2节 神经调节的基本方式导学案,共10页。学案主要包含了反射与反射弧,非条件反射与条件反射等内容,欢迎下载使用。
高中生物人教版 (2019)选择性必修1第2节 神经调节的基本方式学案设计: 这是一份高中生物人教版 (2019)选择性必修1第2节 神经调节的基本方式学案设计,共9页。学案主要包含了反射和反射弧,非条件反射与条件反射等内容,欢迎下载使用。

