


所属成套资源:2023版创新设计高考生物(新教材人教版)总复习一轮讲义
2023版创新设计高考生物(新教材人教版)总复习一轮讲义第21讲 生物的进化
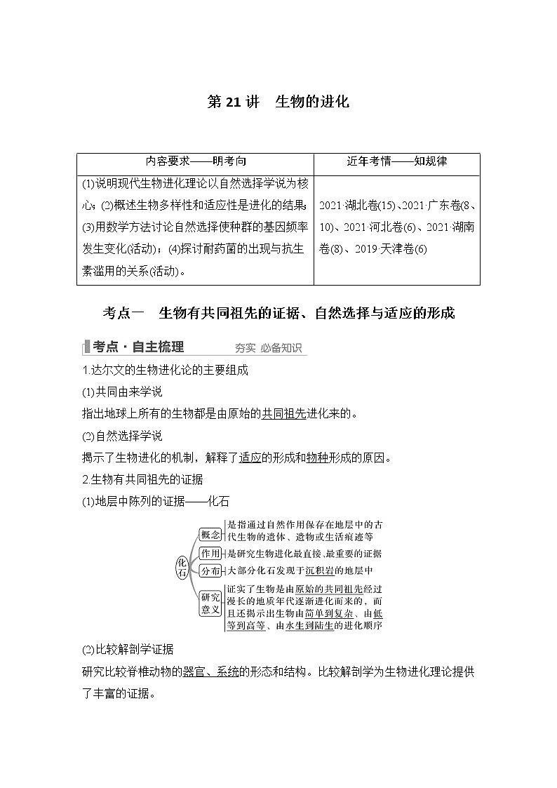
展开第21讲 生物的进化考点一 生物有共同祖先的证据、自然选择与适应的形成1.达尔文的生物进化论的主要组成(1)共同由来学说指出地球上所有的生物都是由原始的共同祖先进化来的。(2)自然选择学说揭示了生物进化的机制,解释了适应的形成和物种形成的原因。2.生物有共同祖先的证据(1)地层中陈列的证据——化石(2)比较解剖学证据研究比较脊椎动物的器官、系统的形态和结构。比较解剖学为生物进化理论提供了丰富的证据。(3)胚胎学证据胚胎学是指研究动植物胚胎的形成和发育过程的学科。比较不同动物以及人的胚胎发育过程,可以看到进化的蛛丝马迹。(4)细胞生物学证据现存生物不但在结构上具有统一性,而且新陈代谢等方面具有许多共同的特征。现存的生物都是由共同祖先进化而来的,存在着或远或近的亲缘关系。(5)分子生物学证据不同生物之间的特定DNA序列都有一定的相似性。亲缘关系越近的生物,其DNA序列的相似性越高。不同生物之间特定的蛋白质中的氨基酸序列相似度与生物之间的亲缘关系密切相关。3.适应是自然选择的结果(1)拉马克的进化学说①主要观点②意义:历史上第一个比较完整的进化学说;彻底否定了物种不变论,奠定了科学生物进化论的基础。(2)达尔文自然选择学说考向1 借助生物有共同祖先的证据,考查生命观念1.(2022·广东中山调研)下列有关地球上现存生物来自共同祖先的分子生物学证据的说法,错误的是( )A.大多数现存生物的遗传物质都是DNAB.亲缘关系越近的生物,其DNA序列相似性越高C.人与猩猩、恒河猴及兔的血红蛋白基因中的碱基序列有一定的相似性D.不同生物细胞色素c的氨基酸序列存在较大差异性答案 D解析 大多数现存生物的遗传物质都是DNA,这属于地球上现存生物来自共同祖先的分子生物学证据,A正确;亲缘关系越近的生物,其DNA序列相似性越高,这属于地球上现存生物来自共同祖先的分子生物学证据,B正确;人与猩猩、恒河猴及兔的血红蛋白基因中的碱基序列有一定的相似性,这属于地球上现存生物来自共同祖先的分子生物学证据,C正确;不同生物细胞色素c的氨基酸序列存在较大差异性,这不能说明地球上现存生物来自共同祖先,D错误。2.(2022·山东日照质检)化石、比较解剖学、胚胎学、分子生物学等在研究生物进化过程中起了重要的作用。下列有关生物进化的叙述,错误的是( )A.化石可作为生物进化的直接证据B.鲸的鳍和蝙蝠的翼在外部形态、功能上不同,说明它们是由不同的祖先进化而来的C.人和鱼的胚胎发育经历了有鳃裂及有尾的阶段,可以用人和鱼有共同祖先来解释D.亲缘关系越近的生物,在细胞代谢、DNA的结构与功能等方面共同特征越多答案 B解析 化石是研究生物进化最重要、最直接的证据,因为化石是保存在地层中的古代生物的遗体、遗物或生活痕迹等,直接说明了古代生物的结构或行为等,A正确;鲸的鳍和蝙蝠的翼虽然具有不同的外形、功能,但却有相同的基本结构,说明它们可能是由共同的原始祖先进化而来的,B错误;人和鱼的胚胎发育经历了有鳃裂及有尾的阶段,可以用人和鱼有共同祖先来解释,C正确;亲缘关系越近的生物,在细胞代谢、DNA的结构与功能等方面共同特征越多,D正确。考向2 结合自然选择与适应的形成,考查生命观念3.(2022·湖北荆州质检)下列各项不能体现生物对环境的适应的是( )A.竹节虫的体形像竹枝B.北极熊的体色与冰雪的颜色相似C.森林中的避役体色为绿色D.持续干旱导致植物大量死亡答案 D解析 竹节虫的体形像竹枝,不易被敌害发现,是竹节虫对环境的适应,A不符合题意;北极被冰雪覆盖,环境颜色为白色,北极熊体色为白色,与环境颜色一致,不易被敌害发现,是北极熊对北极环境的一种适应,B不符合题意;森林中的避役体色为绿色,适应森林环境,C不符合题意;持久干旱导致植物大量死亡,是环境对生物的影响,D符合题意。4.(不定项)(2022·山东青岛一模)用达尔文进化学说的观点来判断下列叙述,不正确的是( )A.在长期有毒农药的诱导下,农田害虫产生了抗药性B.长颈鹿经常努力伸长颈和前肢去吃树上的叶子,因此颈和前肢都变得很长C.北极熊生活在冰天雪地的环境里,它们定向产生了适应白色环境的变异D.野兔保护性的体色和鹰锐利的目光,是它们长期互相选择的结果答案 ABC解析 农田害虫群体中本身存在着或强或弱抗药性的变异,在有毒农药长期的自然选择作用下,农田害虫的抗药性得到了积累加强。长颈鹿经常努力伸长颈和前肢去吃树上的叶子,因此颈和前肢都变得很长是拉马克用进废退、获得性遗传的观点的体现。变异是不定向的,环境对变异起选择作用,北极熊的体色是与环境一致的白色,是长期自然选择的结果。野兔的保护色和鹰锐利的目光,是它们长期互相选择的结果。考点二 种群基因组成的变化与物种的形成1.种群基因组成的变化(1)种群 物种繁衍和生物进化的基本单位概念:生活在一定区域的同种生物全部个体的集合叫作种群。 个体不具备(2)基因库:一个种群中全部个体所含有的全部基因,叫作这个种群的基因库。(3)种群(4)自然选择对种群基因频率变化的影响2.隔离在物种形成中的作用(1)(2)地理隔离和生殖隔离的区别(3)新物种形成的一般过程结论:隔离是物种形成的必要条件。提醒 (1)物种的形成不一定经过地理隔离。有时不经过地理隔离也能直接形成生殖隔离,如二倍体植株经秋水仙素处理形成四倍体植株,两者是不同的物种。(2)变异先于环境选择。农田喷施农药杀灭害虫,在喷施农药之前,害虫中就存在抗农药的突变个体,喷施农药仅杀灭了不抗药的个体,抗药的个体存活下来。农药不能使害虫产生抗药性变异,只是对具有抗药性个体进行了选择。(1)一个种群中某基因占所有基因数的比值叫作基因频率(×)(2)所有变异都不能决定生物进化的方向,但都能提供进化的原材料(×)(3)自然选择决定生物变异和进化的方向(×)(4)生物进化的实质是种群基因型频率的改变(×)(5)细菌在抗生素的诱导作用下产生了抗药性基因(×)(6)生物进化一定会形成新物种 (×)(7)不同种群间的个体不能进行基因交流,说明种群间存在生殖隔离 (×)1.自然选择的实质是什么?自然选择作用的直接对象、根本对象分别是什么?提示 自然选择的实质是对控制某特定性状的基因的选择。自然选择作用的直接对象是生物个体的变异性状(表型);根本对象是与生物个体变异性状相对应的基因。eq \x(必修2 P118“练习与应用”拓展)2.如何判断两个种群是否属于同一物种?物种形成的三个环节是什么?提示 判断两个种群是否属于同一物种的标准,就是看它们之间是否存在生殖隔离,若存在生殖隔离,则一定是两个物种。物种形成的三个环节是突变和基因重组、自然选择及隔离。1.(生产实践)四倍体西瓜植株是不同于二倍体西瓜植株的新物种,理由是与二倍体植株产生了生殖隔离,四倍体西瓜植株能自由交配产生可育后代。2.(生产实践)用现代生物进化理论解释“长期使用杀虫剂,发现灭虫效果越来越差”的原因是经自然(杀虫剂)选择作用,种群中抗药性基因频率升高。考向1 结合种群基因组成的变化,考查进化与适应观1.(2021·海南卷,8)某地区少数人的一种免疫细胞的表面受体CCR5的编码基因发生突变,导致受体CCR5结构改变,使得HIV-1病毒入侵该免疫细胞的几率下降。随时间推移,该突变基因频率逐渐增加。下列有关叙述错误的是( )A.该突变基因丰富了人类种群的基因库B.该突变基因的出现是自然选择的结果C.通过药物干扰HIV-1与受体CCR5的结合可抑制病毒繁殖D.该突变基因频率的增加可使人群感染HIV-1的几率下降答案 B解析 基因突变产生了新基因,能丰富种群基因库,A正确;基因突变在自然界中普遍存在,任何一种生物都有可能发生,并非自然选择的结果,B错误;受体CCR5能够与HIV-1特异性结合,通过药物干扰HIV-1与受体CCR5的结合可抑制病毒繁殖,C正确;该突变基因频率的增加可使HIV-1与受体CCR5结合的几率下降,进而导致人群感染HIV-1的几率下降,D正确。2.(不定项)(2021·山东模拟)近年来因金鱼体色多样成为观赏的一大看点,研究小组对某池塘的金鱼种群进行调查及基因鉴定,得知红色(AA)金鱼25条、花斑色(Aa)40条、白色(aa)35条。下列叙述错误的是( )A.金鱼种群中全部A和a构成其基因库B.不同体色数量的差异是由适应环境的变异造成的C.基因重组产生的花斑色为自然选择提供选择材料D.种群中A的基因频率为45%,Aa的基因型频率为40%答案 ABC解析 金鱼种群中全部个体所含的全部基因构成其基因库,A错误;不同体色数量的差异是由自然选择造成的,B错误;基因突变产生的花斑色为自然选择提供选择材料,C错误;该种群中红色(AA)金鱼25条、花斑色(Aa)40条、白色(aa)35条,则A的基因频率为eq \f(25×2+40,(25+40+35)×2)=45%,Aa的基因型频率为eq \f(40,25+40+35)×100%=40%,D正确。考向2 围绕隔离与物种形成,考查科学思维能力3.(2021·湖南卷,8)金鱼系野生鲫鱼经长期人工选育而成,是中国古代劳动人民智慧的结晶。现有形态多样、品种繁多的金鱼品系。自然状态下,金鱼能与野生鲫鱼杂交产生可育后代。下列叙述错误的是( )A.金鱼与野生鲫鱼属于同一物种B.人工选择使鲫鱼发生变异,产生多种形态C.鲫鱼进化成金鱼的过程中,有基因频率的改变D.人类的喜好影响了金鱼的进化方向答案 B解析 金鱼能与野生鲫鱼杂交产生可育后代,因此二者属于同一物种,A正确;鲫鱼的变异是随机的、不定向的,并不是人工选择使之发生变异,B错误;生物进化的实质是种群基因频率发生改变,C正确;人类的喜好决定了人工选择的方向,所以也影响了金鱼的进化方向,D正确。4. (2021·山东威海质检)某山地存在两种鸭跖草,品种A生长于悬崖底部,品种B生长于悬崖顶部,两者具有不同的表型。在山地的某些坡度缓和的区域则存在大量A和B的杂交种C,下列相关叙述错误的是( )A.鸭跖草A和B的适应性特征是由地理隔离造成的B.突变和基因重组为鸭跖草A和B种群的进化提供原材料C.杂交种C繁殖形成种群,说明鸭跖草A、B属于同一物种D.鸭跖草A、B、C会与其捕食者以及无机环境协同进化答案 A解析 生物适应性特征的形成是长期自然选择的结果,A错误;可遗传变异包括突变和基因重组,突变包括染色体变异和基因突变,可遗传变异可为生物进化提供原材料,B正确;杂交种C繁殖形成种群,说明C是可育的,鸭跖草A、B之间能进行交配并产生可育后代,说明两个种群之间无生殖隔离,是同一个物种,C正确;不同物种之间、生物与无机环境之间相互影响、协同进化,D正确。考点三 协同进化与生物多样性的形成1.协同进化 种群内部不存在(1)概念不同物种之间、生物与无机环境之间在相互影响中不断进化和发展。(2)原因生物与生物之间的相互选择和生物与无机环境之间的相互影响。(3)协同进化的实例2.生物多样性(1)生物多样性各层次间的关系生物多样性主要包括遗传(基因)多样性、物种多样性和生态系统多样性三个层次,三个层次之间的关系可以用如图的形式描述:(2)生物多样性形成的原因分析①从分子水平看:②从进化角度看:物种多样性与生态系统多样性主要是生物的不定向变异与定向选择在进化过程中共同作用的结果。(1)协同进化都是通过物种之间的生存斗争实现的(×)(2)生物多样性包括遗传多样性、种群多样性和生态系统多样性三个层次(×)(3)生物多样性的形成也就是新物种不断形成的过程(×)(4)对生物进化方向起决定性作用的是可遗传的变异(×)(5)浅色桦尺蛾与黑色桦尺蛾同时存在体现了遗传多样性(√)eq \x(必修2 P119“小字内容”)关于捕食者在进化中的作用,美国生态学家斯坦利(S.M.Stanley)提出了“收割理论”:捕食者往往捕食个体数量多的物种,这样就会避免出现一种或少数几种生物在生态系统中占绝对优势的局面,为其他物种的形成腾出空间。捕食者的存在有利于增加物种多样性。考向 结合协同进化与生物多样性,考查进化与适应观1.(2021·1月八省联考广东卷,6)从19世纪中叶到20世纪中叶,随着工业化的发展,环境不断恶化,英国曼彻斯特地区桦尺蛾(其幼虫称桦尺蠖)种群中,与从前浅色个体占多数相比,黑色个体所占比例逐渐增加。下列叙述正确的是( )A.控制桦尺蛾体色的基因发生了定向变异B.黑色桦尺蛾是通过进化产生的新物种C.黑色桦尺蛾增多是获得性遗传的证据D.桦尺蛾体色变化趋势体现了协同进化答案 D解析 基因突变是不定向的,A错误;桦尺蛾的基因频率发生了改变,发生了进化,但黑色桦尺蛾并未与浅色个体产生生殖隔离,故并未产生新物种,B错误;黑色桦尺蛾的增多是自然选择的结果,不能作为获得性遗传的证据,C错误;桦尺蛾体色变化趋势体现了环境与生物在相互影响中协同进化,D正确。2.(不定项)(2021·山东潍坊期末)黄花杓兰与西藏杓兰的开花时间和分布区均有所重叠,它们能够通过人工杂交产生可育的后代;但在自然界中,它们的传粉者大小明显不同,黄花杓兰由丽蝇和熊蜂工蜂传粉,而西藏杓兰由体形较大的熊蜂蜂王传粉,由于传粉者不同,二者在自然界中不能杂交。下列说法错误的是( )A.黄花杓兰与西藏杓兰存在地理隔离B.黄花杓兰与西藏杓兰传粉者大小不同,据此推测它们花的形态结构可能存在差异C.自然状念下黄花杓兰与西藏杓兰不能杂交,是二者与传粉者协同进化的结果D.据上述信息可判断,黄花杓兰与西藏杓兰人工杂交的后代只能由熊蜂蜂王传粉答案 AD解析 黄花杓兰与西藏杓兰的开花时间和分布区均有所重叠,因此黄花杓兰与西藏杓兰不存在地理隔离,A错误;自然界中的生物之间相互适应,黄花杓兰与西藏杓兰的传粉者大小不同,据此推测它们花的形态结构可能存在差异,B正确;自然状态下黄花杓兰与西藏杓兰不能杂交,是二者与传粉者协同进化的结果,C正确;黄花杓兰与西藏杓兰人工杂交的后代具体表现出哪种性状是不确定的,如果后代的花与黄花杓兰的花相似,则可能由丽蝇和熊蜂工蜂传粉,D错误。3.(2022·山东临沂期中)图中A、B、C表示环境条件差异较大、存在地理隔离的三个地区,A地区某种群部分个体迁移至B、C地区(t1、t2表示不同时期),经长期进化逐渐形成两个新物种乙、丙。下列叙述错误的是( )A.留居在A地区甲种群的基因频率也可能会发生改变B.乙、丙两物种的形成经历了从地理隔离到生殖隔离的过程C.乙、丙新物种的形成是两地不同自然环境选择的结果D.乙、丙新物种的形成是甲、乙、丙物种间协同进化的结果答案 D解析 留居在A地区的甲种群的基因频率因为自然选择、基因突变等也可能会发生改变,A正确;乙、丙两物种的形成经历了从地理隔离到生殖隔离的过程,B正确;由题可知,乙、丙两地环境不同,因此新物种的形成是两地不同自然环境选择的结果,C正确;乙、丙新物种的形成是自然选择的结果,D错误。重温真题 经典再现1.(2021·河北卷,6)雄性缝蝇的求偶方式有:①向雌蝇提供食物;②用丝缕简单缠绕食物后送给雌蝇;③把食物裹成丝球送给雌蝇;④仅送一个空丝球给雌蝇。以上四种方式都能求偶成功。下列叙述错误的是( )A.求偶时提供食物给雌蝇有利于其繁殖,是一种适应性行为B.④是一种仪式化行为,对缝蝇繁殖失去进化意义C.③是雌蝇对雄蝇长期选择的结果D.④可能由③进化而来答案 B解析 无论哪种求偶方式,都可使雄性缝蝇求偶成功,有利于缝蝇的交配繁殖,是一种适应性行为,A正确;分析题意可知,①向雌蝇提供食物可能是雄性缝蝇求偶方式中最原始的一种,随着生物的进化,由①单纯的提供食物,到②简单的“包装”,再到③“包装”变得复杂,最终演化出④仅送包裹食物的空丝球的求偶方式,④的出现对缝蝇繁殖仍具有进化意义,B错误;雄性缝蝇求偶方式的进化是雌蝇对雄蝇长期选择的结果,C正确;由以上分析可知,④仅送一个空丝球给雌蝇可能是由③进化而来的,D正确。2.(2021·广东卷,10)孔雀鱼雄鱼的鱼身具有艳丽的斑点,斑点数量多的雄鱼有更多机会繁殖后代,但也容易受到天敌的捕食。关于种群中雄鱼的平均斑点数量,下列推测错误的是( )A.缺少天敌,斑点数量可能会增多B.引入天敌,斑点数量可能会减少C.天敌存在与否决定斑点数量相关基因的变异方向D.自然环境中,斑点数量增减对雄鱼既有利也有弊答案 C解析 由题意可知,孔雀鱼雄鱼的斑点数量越多,越利于繁殖后代,但易被天敌捕食,故自然环境中,斑点数量的增减对孔雀鱼雄鱼既有利也有弊,在缺少天敌时,孔雀鱼雄鱼的斑点数量可能会增多,A、D推测正确;引入天敌后,斑点数量多的孔雀鱼雄鱼易被天敌捕食逐渐被淘汰,而斑点少的孔雀鱼雄鱼更易长期生存下去,孔雀鱼雄鱼的平均斑点数量可能会减少,B推测正确;变异具有不定向性,因此孔雀鱼雄鱼的斑点数量相关基因的变异方向与天敌存在与否无关,C推测错误。3.(2021·湖北卷,15)某地区的小溪和池塘中生活着一种丽鱼,该丽鱼种群包含两种类型的个体:一种具有磨盘状齿形,专食蜗牛和贝壳类软体动物;另一种具有乳突状齿形,专食昆虫和其他软体动物。两种齿形的丽鱼均能稳定遗传并能相互交配产生可育后代。针对上述现象,下列叙述错误的是( )A.丽鱼种群牙齿的差异属于可遗传的变异B.两者在齿形上的差异有利于丽鱼对环境的适应C.丽鱼种群产生的性状分化可能与基因突变和重组有关D.两种不同齿形丽鱼的基因库差异明显,形成了两个不同的物种答案 D解析 分析可知,两种齿形的丽鱼均能稳定遗传,说明丽鱼种群牙齿的差异属于可遗传的变异,A正确;不同齿形的丽鱼的生存环境不同,食物也存在差异,两者在齿形上的差异有利于丽鱼对环境的适应,B正确;丽鱼种群产生的性状分化可能是基因突变和重组的结果,C正确;两种齿形的丽鱼可以相互交配并能产生可育后代,说明两者为同一物种,D错误。4.(2020·海南卷,17)金鲳鱼是一种重要海产经济鱼类。为获得更大收益,养殖户不断筛选生长更快的品种,但因苗种来源范围小、近亲繁殖普遍,种质退化现象较严重,人工养殖种群的遗传多样性低于野生种群。下列有关叙述错误的是( )A.生长更快的金鲳鱼养殖品种,是人工选择的结果B.野生种群和人工种群的基因库不同C.近亲繁殖会使隐性致病基因的纯合个体增加D.如果人工种群个体持续大量地逃逸到野外,会增加野生种群的遗传多样性答案 D解析 为获得更大收益,养殖户不断筛选生长更快的品种,是为培养符合人类需要的新品种,属于人工选择,A正确;人工养殖种群的遗传多样性低于野生种群,两个种群的基因库不同,B正确;近亲繁殖能够明显提高隐性遗传病的发病率,C正确;遗传多样性的本质是基因多样性,人工种群筛选自野生种群,故人工种群个体持续大量的逃逸到野外,不会增加野生种群的遗传多样性,D错误。课后·分层训练(时间:35分钟)考点一 生物有共同祖先的证据、自然选择与适应的形成1.(2022·新疆石河子阶段考)日常生活中,抗生素成功使用的同时,也给人们带来了严重的细菌耐药性问题,病菌的耐药性增强,抗生素的杀菌效果就会下降,目前这已成为全球性的难题,下列叙述正确的是( )A.抗生素导致病菌形成新物种B.病菌的变异对病菌本身是有害的C.抗生素对病菌的抗药性变异进行了定向选择D.抗生素提高了病菌的基因突变率,导致抗性基因的产生答案 C解析 抗生素的选择导致病菌抗药性增强,但不一定形成新物种,A错误;病菌的变异中存在抗药性较强的个体,抗药性强的变异对病菌本身是有利的,B错误;抗生素对病菌抗药性变异进行了定向选择,C正确;变异产生于抗生素使用前,抗生素的使用与基因突变率无关,D错误。2.(不定项)(2021·菏泽期末)从微小的酵母菌,到独木成林的细叶榕;从善于攀援的黑猩猩到人类,不同生物之间具有很大差异。然而在细胞水平和分子水平却能揭示它们有共同的祖先,下列说法能为“生物有着共同起源”提供证据支持的是( )A.植物、动物、细菌和真菌的细胞内,都是以ATP作为能量“货币”的B.细胞学说中“细胞分裂产生新细胞”的观点C.几乎所有生物都共用一套遗传密码D.地球上最早出现的生物是自养的答案 ABC解析 植物、动物、细菌和真菌都是以ATP作为能量“货币”的,这体现了生物界的统一性,为“生物有着共同起源”提供了证据,A正确;细胞学说中“细胞分裂产生新细胞”的观点,新细胞是由老细胞分裂产生,则溯本追源,所有的细胞都来源于最初的一个母细胞,体现了生物有着共同起源,B正确;几乎所有生物都共用一套遗传密码,说明都是由共同的原始祖先进化而来的,能为生物进化提供证据,C正确;地球上最早出现的生物是异养厌氧型的单细胞生物,D错误。3.如图以长颈鹿的进化为例说明达尔文的自然选择学说。以下说法不正确的是( )A.长颈鹿个体之间存在许多性状差异,如颈和前肢的长短不同B.生物产生后代的数量往往超过生活环境所能承受的数量,从而引起生存斗争C.颈和前肢长些的个体,在生存斗争中容易得到食物,从而得以生存并繁殖D.自然选择是定向的,使长颈鹿个体朝着符合人类需要的方向发展答案 D解析 达尔文的自然选择学说合理地解释了生物进化的原因,即变异→自然选择→遗传(使微小的有利变异逐代积累)。其中生物的变异是不定向的,而自然选择是定向的,是通过生存斗争来实现的。在自然选择的作用下,长颈鹿发展的方向应是适应环境,而不是符合人类需要。4.(2022·山东青岛二中调研)达尔文(1809—1882)于1859年出版了《物种起源》,提出了进化论的两大学说:共同由来学说和自然选择学说。达尔文的进化论学说对人类社会产生了深刻的影响,并且随着生物科学的发展,形成了以自然选择学说为核心的现代生物进化理论。下列有关阐述,不合理的是( )A.根据共同由来学说可以推断,现在的生物都有共同的原始祖先B.达尔文是在了解了遗传和变异本质的基础上提出自然选择学说的C.现代生物进化理论认为,大部分物种是通过长期的地理隔离逐渐形成的D.达尔文的自然选择学说能科学地解释生物多样性的成因答案 B解析 共同由来学说指出,地球上所有生物都是由原始的共同祖先进化来的,A正确;达尔文并不是在了解了遗传和变异本质的基础上提出自然选择学说的,达尔文对遗传和变异的认识还局限于性状水平,B错误;现代生物进化理论认为,大部分物种是通过长期的地理隔离逐渐产生生殖隔离形成的,C正确;自然选择学说能科学地解释生物的多样性和适应性,生物的多样性和适应性是进化的结果,D正确。考点二 种群基因组成的变化与物种的形成5.(2021·1月联考福建卷,7)下列关于生物进化的叙述,正确的是( )A.生物多样性的形成过程,即为新物种的形成过程B.基因突变和染色体变异使种群基因频率发生定向改变C.协同进化是指物种之间在相互影响中不断进化和发展D.虎和狮交配产生的虎狮兽不育,虎和狮间存在生殖隔离答案 D解析 生物多样性包括基因多样性、物种多样性和生态系统多样性,生物多样性的形成过程,不仅仅是新物种的形成过程,A错误;基因突变和染色体变异可提供进化的原材料,自然选择使种群基因频率发生定向改变,B错误;协同进化是指生物与环境之间、不同物种之间在相互影响中不断进化和发展,C错误;虎和狮交配产生的虎狮兽不育,则两者存在生殖隔离,D正确。6.(不定项)(2021·苏州模拟)某大型水库中有一种小型水生动物甲,体色有红色和橙黄色两种类型为一对相对性状且红色是显性性状。不同体色的甲对环境中有机污染物的敏感度差异较大,常用于水质监测。自2018年开始连续三年的调查发现甲种群中红色个体占比分别为96%、90%、88%,种群中杂合子占比分别为32%、20%、16%,据此分析以下说法正确的是( )A.红色个体占比逐年减小,说明该水库可能出现了有机污染B.橙黄色个体占比逐年增加,说明该水库更适合橙黄色个体的生存C.2018年显性基因的基因频率为80%D.三年的调查初步证明体色的显性和隐性基因频率相对稳定不变答案 CD解析 小型水生动物甲的体色红色对橙黄色为显性,假设控制红色的基因是A,控制橙黄色的基因为a,第一年红色个体占比为96%,杂合子Aa占比为32%,则AA占比为64%,aa占比为4%,可算出A基因频率为80%,a基因频率为20%,第二年红色个体占比为90%,杂合子Aa占比为20%,则AA占比为70%,aa占比为10%,可算出A基因频率为80%,a基因频率为20%,第三年红色个体占比为88%,杂合子Aa占比为16%,则AA占比为72%,aa占比为12%,可算出A基因频率为80%,a基因频率为20%。由于三种基因频率不变,所以A、B说法错误,C、D说法正确。7.(2022·河南非凡联盟调研)某大型湖泊被地壳运动形成的小山包所隔形成湖泊Ⅰ、Ⅱ,原湖泊中的某种鱼在两湖泊中分别进化为不同种类的鱼(A、B、C、D)。下列叙述正确的是( )A.地理隔离是新物种形成的必需过程B.湖泊Ⅰ中的鱼A、B的基因频率发生改变C.鱼A和C存在生殖隔离,二者的基因库完全不同D.两湖泊中不同种鱼的形成是由环境不同导致的基因突变方向不同答案 B解析 新物种形成的标志是生殖隔离,长期的地理隔离可导致生殖隔离的出现,但生殖隔离的形成不一定需经过地理隔离,如四倍体西瓜的形成,A错误;由于存在基因突变、自然选择等因素,湖泊Ⅰ中的鱼A、B发生了进化,基因频率发生改变,B正确;根据题干信息,鱼A、C属于不同的物种,即存在生殖隔离,但是因为有共同的祖先,所以二者基因库中的某些基因是相同的,C错误;基因突变是不定向的,环境只起到选择的作用,D错误。考点三 协同进化与生物多样性的形成8.(2022·云南适应考)下列关于捕食者和被捕食者的叙述,错误的是( )A.“收割理论”认为捕食者的存在有利于增加物种多样性B.捕食者的存在不利于被捕食者种群的发展C.捕食者和被捕食者之间存在协同进化D.捕食者数量的变化与被捕食者数量的变化之间存在负反馈调节答案 B解析 “收割理论”认为捕食者往往捕食个体数量多的物种,这样就会避免出现一种或少数几种生物在生态系统中占绝对优势的局面,为其他物种的形成腾出空间,因此捕食者的存在有利于增加物种多样性,A正确;捕食者所吃掉的大多是被捕食者中老年、病弱或年幼的个体,通过天敌的捕食发挥选择作用,推动了被捕食种群的进化和发展,B错误;捕食者和被捕食者之间是相互选择,协同进化的,C正确;捕食者数量的变化与被捕食者数量的变化之间存在负反馈调节,D正确。9.(2021·1月八省联考江苏卷,9)下列关于生物进化和生物多样性的叙述,正确的是( )A.热带任何地区的物种多样性一定高于温带B.外来物种一定会导致本地物种多样性降低C.协同进化既存在于食植动物和食肉动物之间,也存在于植物和食植动物之间D.生物多样性会随群落演替的进程而逐渐增加,但该群落中不会发生生物进化答案 C解析 生物的多样性不仅取决于环境温度,也取决于其他环境条件,比如热带沙漠地区物种多样性就低,A错误;引入外来物种不当才会导致本地物种多样性降低,B错误;协同进化是指不同物种之间、生物与无机环境之间在互相影响中不断进化和发展。所以食植动物和食肉动物之间,植物和食植动物之间都存在协同进化,C正确;进化的实质是种群基因频率的改变,在群落演替的过程中,生物和环境反复相互作用,种群的基因频率可能发生变化,产生生物进化,D错误。10.(不定项)(2022·河北石家庄质检)1859年,24只野兔被带到了澳大利亚,一个世纪后野兔的数量超过六亿只。为了控制野兔数量,人们引入一种黏液瘤病毒。引入初期强毒性病毒所占比例最高,野兔被强毒性病毒感染后很快死亡,被中毒性病毒感染后可存活一段时间,几年后中毒性病毒所占比例最高,野兔种群数量维持在较低水平。下列有关说法错误的是( )A.病毒和野兔之间相互选择、协同进化B.中毒性病毒所占比例的提高,表明野兔的抗病毒能力降低C.气候、传染病等因素都会影响野兔的种群数量D.强毒性病毒使野兔种群数量大幅下降,不利于维持病毒与野兔的寄生关系答案 B解析 据题干信息可知,引入初期强毒性病毒所占的比例最高,野兔被强毒性病毒感染后很快死亡,而被中毒性病毒感染的野兔能存活一段时间,几年后中毒性病毒所占比例最高,野兔种群数量维持在较低水平,这体现了病毒和野兔之间的相互选择、协同进化,A正确;据题干信息可知,中毒性病毒不会导致野兔立即死亡,其能够在野兔体内繁殖,而强毒性病毒感染的野兔很快死亡,导致病毒失去宿主,中毒性病毒所占比例的提高,不能说明野兔的抗病毒能力降低,B错误;影响种群数量的因素有气候、食物、天敌、传染病等,C正确;强毒性病毒可使野兔种群数量大幅下降,野兔死亡会导致病毒失去宿主,这不利于维持病毒和野兔之间的寄生关系,D正确。11.(2022·宁夏银川月考)细菌对各种抗生素的药敏程度检测方法为:将含有相同浓度不同抗生素的滤纸片放置在已接种被检菌的固体培养基表面,抗生素向周围扩散,如果抑制生长,则在滤纸片周围出现抑菌圈,结果如图所示。(1)衡量本实验结果的指标是_________________________________。(2)图中最有效的是________培养基中的抗生素。(3)用上述最有效的抗生素对细菌进行处理,并测定细菌数量变化,如图所示:①向培养基中加抗生素的时刻为________。②细菌种群的进化是定向的,而变异是________,细菌的抗药性产生于环境变化之________(填“前”“中”或“后”),抗生素对细菌变异的作用不是“诱导”而是___________________________________________。③尽管有抗药性基因存在,但使用抗生素仍然能治疗由细菌引起的感染,原因在于细菌种群中________________。答案 (1)抑菌圈的大小 (2)B (3)①B ②不定向的 前 选择 ③有抗药性基因的个体占少数解析 (1)抗生素如果抑制细菌生长,在滤纸片周围就会出现抑菌圈,抑菌圈大小说明抗生素杀菌能力强弱。(2)因为抑菌圈越大抗生素杀菌能力越强,所以最有效的是B培养基中的抗生素。(3)①据曲线图分析,B时刻加入抗生素,细菌数量快速减少;②细菌种群的进化是定向的,而变异是不定向的,细菌的抗药性个体在使用抗生素之前就已经存在,抗生素对细菌变异起到选择的作用,有抗药性的个体生存下来,无抗药性的个体被杀死;③在细菌种群中,含有抗药性基因的个体是变异个体,只占少数,使用抗生素能杀死大部分无抗药性的个体,故仍然能治疗由细菌引起的感染。内容要求——明考向近年考情——知规律(1)说明现代生物进化理论以自然选择学说为核心;(2)概述生物多样性和适应性是进化的结果;(3)用数学方法讨论自然选择使种群的基因频率发生变化(活动);(4)探讨耐药菌的出现与抗生素滥用的关系(活动)。2021·湖北卷(15)、2021·广东卷(8、10)、2021·河北卷(6)、2021·湖南卷(8)、2019·天津卷(6)必修2 P112~113“探究·实践”协同进化类型包含类型实例不同物种之间种间互助某种兰花和专门给它传粉的蛾种间斗争捕食猎豹和斑马寄生黏液瘤病毒和兔子种间竞争作物与杂草生物与无机环境之间生物影响环境,环境影响生物地球早期无氧环境→厌氧生物→光合生物出现→空气中有氧气→出现好氧生物
