


所属成套资源:2023版创新设计高考生物(新教材人教版)总复习一轮讲义
2023版创新设计高考生物(新教材人教版)总复习一轮讲义第20讲 染色体变异
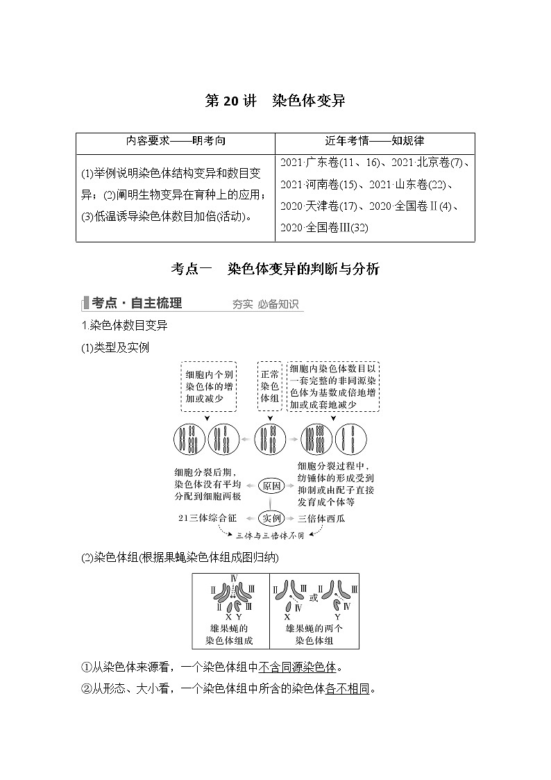
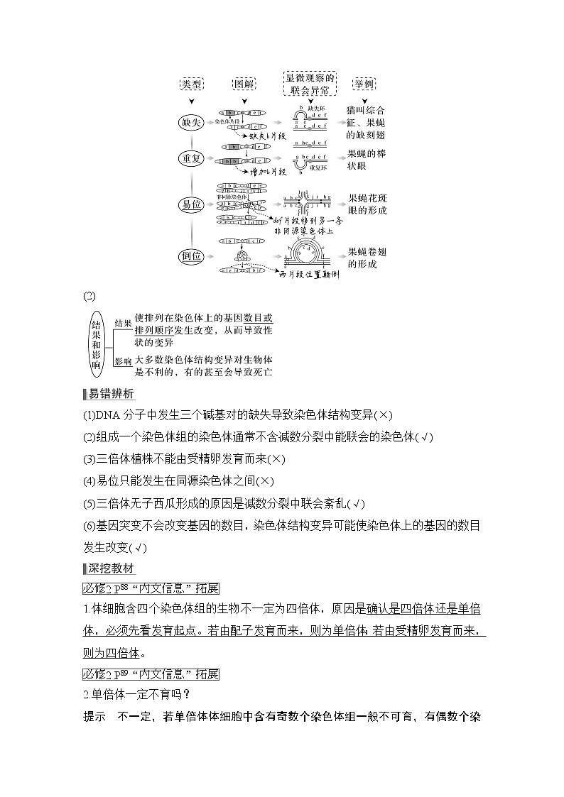
展开第20讲 染色体变异考点一 染色体变异的判断与分析1.染色体数目变异(1)类型及实例(2)染色体组(根据果蝇染色体组成图归纳)①从染色体来源看,一个染色体组中不含同源染色体。②从形态、大小看,一个染色体组中所含的染色体各不相同。③从功能看,一个染色体组中含有控制本物种全套的遗传信息。思考 染色体组与基因组相同吗?提示 染色体组:细胞中的每套非同源染色体称为一个染色体组。基因组:对于有性染色体的生物(二倍体),其基因组为常染色体/2+性染色体;对于无性染色体的生物,其基因组与染色体组所含染色体数相同。2.单倍体、二倍体和多倍体提醒 (1)单倍体不一定只含1个染色体组,可能含同源染色体,可能含等位基因,也可能可育并产生后代,如马铃薯产生的单倍体。(2)单倍体不同于单体。3.染色体结构的变异(1)类型及实例(2)(1)DNA分子中发生三个碱基对的缺失导致染色体结构变异(×)(2)组成一个染色体组的染色体通常不含减数分裂中能联会的染色体(√)(3)三倍体植株不能由受精卵发育而来(×)(4)易位只能发生在同源染色体之间(×)(5)三倍体无子西瓜形成的原因是减数分裂中联会紊乱(√)(6)基因突变不会改变基因的数目,染色体结构变异可能使染色体上的基因的数目发生改变(√)eq \x(必修2 P88“内文信息”拓展)1.体细胞含四个染色体组的生物不一定为四倍体,原因是确认是四倍体还是单倍体,必须先看发育起点。若由配子发育而来,则为单倍体;若由受精卵发育而来,则为四倍体。eq \x(必修2 P89“内文信息”拓展)2.单倍体一定不育吗?提示 不一定,若单倍体体细胞中含有奇数个染色体组一般不可育,有偶数个染色体组一般可育。(生产实践)三倍体不育的原因:三倍体的原始生殖细胞中有三个染色体组,减数分裂时出现联会紊乱,因此不能形成可育的配子。1.染色体结构变异与基因突变的区别提醒 关于“缺失或增添”:DNA分子上若干基因的缺失或重复(增添),基因的数量发生改变属于染色体结构变异;DNA分子上基因中若干碱基的缺失、增添,基因数量不变,属于基因突变。2.易位与互换的区别3.“三法”判定染色体组方法1 根据染色体形态判定细胞内形态相同的染色体有几条,则含有几个染色体组。方法2 根据基因型判定在细胞或生物体的基因型中,控制同一性状的基因(包括同一字母的大、小写)出现几次,则含有几个染色体组。如果某一细胞中的染色体存在染色单体,不能根据控制同一性状的基因的数目判断染色体组的数目。方法3 根据染色体数和染色体的形态数推算 染色体组数=染色体数/染色体形态数。如果蝇体细胞中有8条染色体,分为4种形态,则染色体组的数目为2。4.几种常考变异类型产生配子的分析方法提醒 分析三体产生的配子类型时,为了避免混淆,可以进行标号,如AAa,可以记为A1A2a,则染色体的三种分离方式为1A1A2、1a,1A1、1A2a,1A2、1A1a,最后把A合并即可得到各种配子的比例。考向1 结合染色体结构变异,考查科学思维能力1.(2022·西工大附中调研)如图表示两种发生在生物体中的变异,下列相关叙述正确的是( )A.所有病毒都只有①过程发生,没有②过程B.两种变异均发生了基因位置的改变C.两种变异中涉及的碱基数目①比②少D.两者均可以染色后用显微镜观察答案 C解析 因为①中为DNA双链,有些病毒为RNA病毒,不含DNA,不能发生①过程,A错误;①没有发生基因位置的改变,B错误;①发生了一个碱基对的改变,②是多个碱基对的改变,C正确;①在显微镜下观察不到,D错误。2.(2022·山东济南检测)下列针对图中所示变异的说法正确的是 ( )A.图一所示细胞中的遗传物质出现了重复和缺失B.图二所示细胞发生了染色体结构变异中的缺失或重复C.图三所示细胞中出现A、a的原因是发生了基因突变D.图四所示细胞在形成过程中发生了基因突变和染色体变异答案 B解析 图一所示细胞中的遗传物质没有出现重复,可能是发生了易位或染色体片段缺失,A错误;图二所示细胞发生了染色体结构变异中的缺失或重复,B正确;图三所示细胞中出现A、a的原因是发生了基因突变或互换,C错误;图四所示细胞在形成过程中发生了染色体变异,D错误。考向2 结合染色体组与染色体数目的变异,考查科学思维能力3.(2020·全国卷Ⅱ,4)关于高等植物细胞中染色体组的叙述,错误的是( )A.二倍体植物的配子只含有一个染色体组B.每个染色体组中的染色体均为非同源染色体C.每个染色体组中都含有常染色体和性染色体D.每个染色体组中各染色体DNA的碱基序列不同答案 C解析 二倍体植物的配子是经减数分裂产生的,配子中只含有一个染色体组,A正确;一个染色体组是指细胞中的一组非同源染色体,它们在形态和功能上各不相同,但又互相协调,共同控制生物的生长、发育、遗传和变异,B、D正确;雌雄同体的高等植物如水稻、豌豆等没有性染色体,C错误。4.(不定项)(2022·湖南湘潭质检)如图是四种不同生物体细胞的染色体组成情况,有关叙述错误的是( )A.图a含有2个染色体组,图b含有3个染色体组B.由图b细胞组成的个体是单倍体或者三倍体C.图c有2个染色体组,每个染色体组有2条染色体D.由图d细胞组成的个体可能是由配子发育而来的答案 AC解析 图a着丝粒分裂,染色体数目暂时加倍,含有4个染色体组,图b含有3个染色体组,A错误;图b中含有三个染色体组,若由受精卵发育而来,则是三倍体;若由配子直接发育而来,则是单倍体,B正确;图c有2个染色体组,每个染色体组有3条染色体,C错误;图d细胞只有一个染色体组,由图d细胞组成的个体可能由配子发育而来,D正确。考向3 结合变异类型的实验,考查科学探究的能力5.(2022·湖北黄冈调研)几种性染色体异常果蝇的性别、育性等如图所示。(1)图示果蝇发生的变异类型是__________________________________________。(2)白眼雌果蝇(XrXrY)最多能产生Xr、XrXr、________和________四种类型的配子。该果蝇与红眼雄果蝇(XRY)杂交,子代中红眼雌果蝇的基因型为___________________________________。(3)用黑身白眼雌果蝇(aaXrXr)与灰身红眼雄果蝇(AAXRY)杂交,F1雌果蝇表现为灰身红眼,雄果蝇表现为灰身白眼。F1自由交配,F2中灰身红眼与黑身白眼果蝇的比例为________,从F2灰身红眼雌果蝇和灰身白眼雄果蝇中各随机选取一只杂交,子代中出现黑身白眼果蝇的概率为________________。(4)用红眼雌果蝇(XRXR)与白眼雄果蝇(XrY)为亲本杂交,在F1群体中发现一只白眼雄果蝇(记为“M”)。M果蝇出现的原因有三种可能:第一种是环境改变引起表型变化,但基因型未变;第二种是亲本果蝇发生基因突变;第三种是亲本雌果蝇在减数分裂时X染色体不分离。请设计简便的杂交实验,确定M果蝇的出现是由哪一种原因引起的。实验步骤:_____________________________。结果预测:Ⅰ.若____________________________________,则是环境改变;Ⅱ.若___________________________________,则是基因突变;Ⅲ.若__________________________________,则是减数分裂时X染色体不分离。答案 (1)染色体数目变异(2)XrY Y XRXr、XRXrY(3)3∶1 1/18(4)M果蝇与多只正常白眼雌果蝇杂交,分析子代的表型 Ⅰ.子代出现红眼(雌)果蝇 Ⅱ.子代表型全部为白眼 Ⅲ.无子代产生解析 (1)正常果蝇体细胞中染色体数为8条,有2个染色体组;图示果蝇均发生个别染色体数目的增加或减少,属于染色体数目变异。(2)基因型为XrXrY的白眼雌果蝇最多能产生Xr、XrY、XrXr、Y四种类型的配子,该果蝇与基因型为XRY的红眼雄果蝇杂交,只有红眼雄果蝇(XRY)可产生含XR的配子,该配子与白眼雌果蝇(XrXrY)产生的四种配子结合,后代的基因型分别为XRXr、XRXrY、XRXrXr、XRY,其中XRXr为雌性个体,XRY为雄性个体,根据图示可知,XRXrY为雌性个体,XRXrXr的个体死亡,因此子代中红眼雌果蝇的基因型为XRXr、XRXrY。(3)黑身白眼雌果蝇(aaXrXr)与灰身红眼雄果蝇(AAXRY)杂交,F1的基因型为 AaXRXr、AaXrY,F2中灰身红眼果蝇所占比例为eq \f(3,4)(A_)×eq \f(1,2)(XRXr、XRY)=eq \f(3,8),黑身白眼果蝇所占比例为eq \f(1,4)(aa)×eq \f(1,2)(XrXr、XrY)=eq \f(1,8),故两者的比例为3∶1。从F2灰身红眼雌果蝇(A_XRXr)和灰身白眼雄果蝇(A_XrY)中各随机选取一只杂交,子代中出现黑身果蝇(aa)的概率为eq \f(2,3)(Aa)×eq \f(2,3)(Aa)×eq \f(1,4)=eq \f(1,9);出现白眼的概率为eq \f(1,2)(XrXr、XrY),因此子代中出现黑身白眼果蝇的概率为eq \f(1,9)×eq \f(1,2)=eq \f(1,18)。(4)由题干信息可知,三种可能情况下,M果蝇的基因型分别为XRY、XrY、XrO,因此,本实验可以用M果蝇与多只正常的白眼雌果蝇(XrXr)杂交,统计子代果蝇的眼色。第一种情况下,XRY与XrXr杂交,子代雌果蝇全部为红眼,雄果蝇全部为白眼;第二种情况下,XrY与XrXr杂交,子代全部是白眼;第三种情况下,由题干所给图示可知,XrO不育,因此其与XrXr杂交,没有子代产生。 变异类型实验探究题的答题模板(以本题为例)考点二 变异在育种中的应用育种方法的比较(1)诱变育种与杂交育种(2)单倍体育种与多倍体育种包括花药离体培养和秋水仙素处理两个过程提醒 ①单倍体育种一般应用于二倍体植物,因为若为四倍体植物,通过单倍体育种形成的个体不一定是纯合子。②用秋水仙素处理植株使染色体数目加倍,若操作对象是单倍体植株,属于单倍体育种;若操作对象为正常植株,叫多倍体育种,不能看到“染色体数目加倍”就认为是多倍体育种。③单倍体育种和多倍体育种都需用秋水仙素处理,使染色体数目加倍。单倍体育种在幼苗期处理,多倍体育种在种子萌发期或幼苗期处理。考向 结合变异在育种中的应用,考查科学思维与社会责任1.(2021·广东卷,11)白菜型油菜(2n=20)的种子可以榨取食用油(菜籽油)。为了培育高产新品种,科学家诱导该油菜未受精的卵细胞发育形成完整植株Bc。下列叙述错误的是( )A.Bc成熟叶肉细胞中含有两个染色体组B.将Bc作为育种材料,能缩短育种年限C.秋水仙素处理Bc幼苗可以培育出纯合植株D.自然状态下Bc因配子发育异常而高度不育答案 A解析 白菜型油菜是二倍体,有两个染色体组,植株Bc是由该油菜的卵细胞发育而成的单倍体植株,故其成熟叶肉细胞中含有一个染色体组,A错误;在单倍体育种中可以用单倍体幼苗Bc作为实验材料,通过秋水仙素诱导其染色体加倍来获取纯合植株,能明显缩短育种年限,B、C正确;植株Bc仅含有一个染色体组,在形成配子时,由于染色体联会紊乱而使其配子发育异常,最终导致高度不育,D正确。2.(不定项)(2022·山东潍坊期末)普通西瓜(2n=22)为单性花,雌雄同株。如图为培育三倍体无子西瓜的流程图。据图分析下列相关叙述正确的是( )A.图中育种过程利用了染色体变异的原理B.秋水仙素抑制了纺锤体的形成,诱导产生了新物种C.四倍体母本所结的西瓜的种子胚细胞内含有三个染色体组D.由于同源染色体联会紊乱,商品果实中一定没有种子答案 ABC解析 题图中获得三倍体无子西瓜的过程,利用了染色体数目变异的原理,A正确;秋水仙素抑制了纺锤体的形成,使得二倍体西瓜变成四倍体西瓜,而二倍体西瓜和四倍体西瓜杂交产生的后代三倍体西瓜高度不育,说明四倍体西瓜和二倍体西瓜具有生殖隔离,是两个物种,B正确;四倍体西瓜植株作母本与二倍体西瓜植株杂交,所结出的西瓜为四倍体,但其中的种子为三倍体,即胚细胞含有三个染色体组,C正确;三倍体西瓜的植株在进行减数分裂时,细胞中染色体联会紊乱,因此难以产生正常的可育配子,但也可能产生极少数种子,D错误。 (1)三倍体无子西瓜培育过程中两次传粉目的不同:①第一次传粉:杂交获得三倍体种子;②第二次传粉:刺激子房发育成果实。(2)三倍体西瓜无子的原因:三倍体西瓜在减数分裂过程中,由于染色体联会紊乱,不能产生正常配子。3.(2021·安徽名校联盟模拟五)在东方红太空育种蔬菜示范基地展厅里有几艘火箭模型,展厅里还有一些植物种子和照片,种子有香炉瓜种子、特大南瓜种子等,照片中有太空蛋茄、航椒一号等。下列叙述错误的是( )A.太空环境定向诱导后,人们可获得需要的性状B.在生物培育和选择过程中,种群的基因频率发生改变C.太空环境作用下,生物的性状发生了改变,但不一定成为新的物种D.太空环境作用下,生物可能发生基因突变、染色体变异等多种变异答案 A解析 太空环境诱导下产生的突变是不定向的,A错误;在生物培育和选择过程中,由于选择的作用,种群的基因频率会发生改变,B正确;太空环境作用下,生物可成为一种新的品种,但不一定成为新的物种,C正确;太空环境作用下,生物可能发生基因突变、染色体变异等多种变异,D正确。考点三 实验:低温诱导植物细胞染色体数目的变化1.实验原理 有丝分裂前期形成,低温并非抑制着丝粒分裂低温抑制纺锤体的形成,以致影响染色体被拉向两极,细胞不能分裂成两个子细胞,于是染色体数目加倍。2.实验步骤3.实验现象 看不到细胞分裂的动态过程视野中既有正常的二倍体细胞,也有染色体数目发生改变的细胞。4.实验中的试剂及其作用1.(2022·东北师范大学附属中学模拟改编)下列关于“低温诱导植物细胞染色体数目的变化”实验的叙述,正确的是( )A.原理:低温和秋水仙素诱导染色体数目加倍的原理相同,都是抑制染色体着丝粒分裂B.解离:盐酸酒精混合液可以使蒜根尖解离C.冲洗:用卡诺氏液固定细胞形态后,用清水冲洗2次D.观察:显微镜下可以看到大多数细胞的染色体数目发生改变,少数细胞染色体数目不变答案 B解析 低温和秋水仙素都是抑制纺锤体的形成,从而使染色体数目加倍,A错误;盐酸酒精混合液可以使蒜根尖解离,B正确;用卡诺氏液固定细胞形态后,用体积分数为95%的酒精冲洗2次,C错误;显微镜下可以看到少数细胞的染色体数目发生改变,大多数细胞染色体数目不变,D错误。2.(2021·1月八省联考江苏卷,17改编)栽培苹果品种以二倍体为主,通过离体培养苹果成熟胚(2n),可诱导再生获得品质改良的四倍体苹果。下列叙述错误的是( )A.可通过低温或秋水仙素诱导处理获得四倍体B.经诱导获得的再生苗都为纯合体C.诱导获得的植株需经染色体倍性鉴定D.通过二倍体的体细胞杂交方法也可获得四倍体植株答案 B解析 低温或秋水仙素处理均可以抑制纺锤体的形成使染色体加倍,成为四倍体, A正确;经诱导获得的再生苗可能为纯合体也可能为杂合体,如原基因型为Aa,染色体加倍后基因型为AAaa,仍为杂合子,B错误;可以利用染色体倍性鉴定法验证经诱导后的再生苗是否为四倍体,C正确;两个二倍体的体细胞杂交后的细胞内含有四个染色体组,可以获得四倍体,D正确。重温真题 经典再现1.(2020·江苏卷,8)下列叙述中与染色体变异无关的是( )A.通过孕妇产前筛查,可降低21三体综合征的发病率B.通过连续自交,可获得纯合基因品系玉米C.通过植物体细胞杂交,可获得白菜-甘蓝D.通过普通小麦和黑麦杂交,培育出了小黑麦答案 B解析 连续自交获得纯合基因品系玉米的过程中不涉及染色体变异,B符合题意;21三体综合征属于染色体变异遗传病,植物体细胞杂交获得白菜—甘蓝的过程中发生了染色体变异,普通小麦和黑麦杂交培育出小黑麦属于多倍体育种,原理是染色体变异,A、C、D不符合题意。2.(2021·广东卷,16)人类(2n=46)14号与21号染色体二者的长臂在着丝粒处融合形成14/21平衡易位染色体,该染色体携带者具有正常的表型,但在产生生殖细胞的过程中,其细胞中形成复杂的联会复合物(下图)。在进行减数分裂时,若该联会复合物的染色体遵循正常的染色体行为规律(不考虑片段互换),下列关于平衡易位染色体携带者的叙述,错误的是( )平衡易位携带者的联会复合物A.观察平衡易位染色体也可选择有丝分裂中期细胞B.男性携带者的初级精母细胞含有45条染色体C.女性携带者的卵子最多含24种形态不同的染色体D.女性携带者的卵子可能有6种类型(只考虑如图中的3种染色体)答案 C解析 有丝分裂中期的染色体,形态和数目是最清晰的,因此可以选择在有丝分裂中期观察平衡易位染色体,A正确;正常男性的初级精母细胞中含有46条染色体,由于一条14号染色体和一条21号染色体融合为一条染色体(14/21平衡易位染色体),故男性携带者的初级精母细胞中含有45条染色体,B正确;减数分裂时联会复合物中的3条染色体,任意2条进入同一个配子中,剩余1条染色体进入另一个配子中,故女性携带者的卵子中最多含23种形态不同的染色体,C错误;假设平衡易位染色体标记为①,14号染色体标记为②,21号染色体标记为③,女性携带者的卵子可能有6种类型,分别是①和②③、②和①③、③和①②,D正确。3.(2021·北京卷,7)研究者拟通过有性杂交的方法将簇毛麦(2n=14)的优良性状导入普通小麦(2n=42)中。用簇毛麦花粉给数以千计的小麦小花授粉,10天后只发现两个杂种幼胚,将其离体培养,产生愈伤组织,进而获得含28条染色体的大量杂种植株。以下表述错误的是( )A.簇毛麦与小麦之间存在生殖隔离B.培养过程中幼胚细胞经过脱分化和再分化C.杂种植株减数分裂时染色体能正常联会D.杂种植株的染色体加倍后能产生可育植株答案 C解析 簇毛麦(2n=14)与小麦(2n=42)属于不同的物种,物种之间存在生殖隔离,A正确;幼胚细胞经过脱分化形成愈伤组织,愈伤组织经过再分化形成胚状体或丛芽,从而得到完整植株,B正确;杂种植株细胞内由于没有同源染色体,故减数分裂时染色体无法正常联会,C错误;杂种植株的染色体加倍后能获得可育植株,D正确。4.(2020·全国卷Ⅲ,32)普通小麦是目前世界各地栽培的重要粮食作物。普通小麦的形成包括不同物种杂交和染色体加倍过程,如图所示(其中A、B、D分别代表不同物种的一个染色体组,每个染色体组均含7条染色体)。在此基础上,人们又通过杂交育种培育出许多优良品种。回答下列问题:(1)在普通小麦的形成过程中,杂种一是高度不育的,原因是___________________________________________________________。已知普通小麦是杂种二染色体加倍形成的多倍体,普通小麦体细胞中有________条染色体。一般来说,与二倍体相比,多倍体的优点是____________________________________________________(答出2点即可)。(2)若要用人工方法使植物细胞染色体加倍,可采用的方法有____________________________________________(答出1点即可)。(3)现有甲、乙两个普通小麦品种(纯合体),甲的表型是抗病易倒伏,乙的表型是易感病抗倒伏。若要以甲、乙为实验材料设计实验获得抗病抗倒伏且稳定遗传的新品种,请简要写出实验思路。答案 (1)无同源染色体,不能进行正常的减数分裂 42 营养物质含量高、茎秆粗壮 (2)秋水仙素处理 (3)甲、乙两个品种杂交得F1,F1自交,选取F2中既抗病又抗倒伏、且自交后代不发生性状分离的植株。解析 (1)杂种一(AB)含有一粒小麦的一个染色体组(A)和斯氏麦草的一个染色体组(B),由于杂种一无同源染色体,不能进行正常的减数分裂,故其高度不育。普通小麦(AABBDD)有6个染色体组,结合题干信息“A、B、D分别代表不同物种的一个染色体组,每个染色体组均含7条染色体”可知,普通小麦体细胞中有42条染色体。一般来说,与二倍体植株相比,多倍体植株茎秆粗壮,叶片、果实和种子都比较大,糖类和蛋白质等营养物质的含量增加。(2)人工诱导多倍体的方法有:用秋水仙素处理萌发的种子或幼苗,低温处理等。(3)若要以甲(抗病易倒伏)和乙(易感病抗倒伏)纯种小麦为实验材料,获得抗病抗倒伏且稳定遗传的新品种,可通过杂交育种或单倍体育种的方法来实现。方法一:P 甲(抗病易倒伏) × 乙(易感病抗倒伏) ↓ F1 ↓⊗F2 抗病易倒伏、抗病抗倒伏、易感病易倒伏、易感病抗倒伏 ↓筛选出抗病抗倒伏小麦植株进行连续自交,自交后代不发生性状分离的植株即为目标植株方法二:P 甲(抗病易倒伏) × 乙(易感病抗倒伏) ↓ F1 ↓花药离体培养 单倍体幼苗 ↓用秋水仙素处理F2 抗病易倒伏、抗病抗倒伏、易感病易倒伏、易感病抗倒伏 ↓ 从中选择抗病抗倒伏的小麦植株即可课后·分层训练(时间:35分钟)考点一 染色体变异的判断与分析1.(2022·陕西西安交大附中、龙岗中学联考)关于基因突变和染色体结构变异的叙述,正确的是 ( )A.基因突变都会导致染色体结构变异B.基因突变与染色体结构变异都导致个体表型改变C.基因突变与染色体结构变异都导致碱基序列的改变D.基因突变与染色体结构变异通常都用光学显微镜观察答案 C解析 基因突变不会导致染色体结构变异,A错误;基因突变不一定引起个体表型改变,B错误;基因突变会导致基因碱基序列改变,染色体结构变异可能因染色体片段缺失或染色体易位、倒位等导致基因碱基序列的改变,C正确;染色体结构变异可用光学显微镜观察到,基因突变在光学显微镜下是不可见的,D错误。2.(2022·山西运城调研)下列关于生物变异的说法,错误的是( )A.通过诱变育种获得的新性状一般不能稳定遗传,原因可能是突变个体是杂合子B.将一段外来DNA序列插入豌豆的淀粉分支酶基因中会使该基因突变C.果蝇的核基因A突变为a,正常情况下A与a不会出现在同一个配子中D.猫叫综合征属于染色体结构变异,21三体综合征属于染色体组数目变异答案 D解析 通过诱变育种获得的新性状一般不能稳定遗传,原因可能是突变个体是杂合子,A正确;将一段外来DNA序列插入豌豆的淀粉分支酶基因中可导致该基因结构发生改变,属于基因突变,B正确;果蝇的核基因A突变为a,正常情况下A与a会随同源染色体的分离而分离,所以不会出现在同一个配子中,C正确;21三体综合征患者体细胞中染色体数目多了一条,属于染色体数目变异,但染色体组数未变,D错误。3.(2022·河南八市重点联盟联考)一个表型正常的男性,其一条13号染色体和一条21号染色体发生了如图所示变化。下列说法不正确的是( )A.这种变异在有丝分裂、减数分裂过程中都可能发生B.观察这种变异最好选择处于有丝分裂中期的细胞 C.图中所示的变异类型包括染色体数目变异和基因重组D.不考虑其他染色体,该男性理论上产生6种染色体组合的精子答案 C解析 该变异过程既可发生在减数分裂过程中,也可发生在有丝分裂过程中,A正确;由于有丝分裂中期的细胞中染色体的形态比较稳定,数目比较清晰,因此最好选择处于有丝分裂中期的细胞观察该变异,B正确;据图可知,13号染色体与21号染色体结合形成了1条异常染色体,且发生了染色体片段的丢失,因此染色体变异类型有染色体结构和数目变异,C错误;不考虑其他染色体,该男性的三条染色体(13号、21号、异常)中,任意两条联会并正常分离,另一条随机移向一极,则理论上产生的精子类型有13号染色体和21号染色体、异常染色体、21号染色体和异常染色体、13号染色体、13号染色体和异常染色体、21号染色体共6种,D正确。4.(2022·江西百校联盟联考)家蚕中,基因S(黑缟斑)、s(无斑)位于2号染色体上,基因Y(黄血)和y(白血)也位于2号染色体上,假定两对等位基因间完全连锁无互换。用X射线处理蚕卵后,发生了图中所示的变异,具有该类型变异的一对家蚕交配产生的子代中,黑缟斑白血∶无斑白血为2∶1。下列相关叙述错误的是 ( )A.具有甲图基因的家蚕表现为黑缟斑、黄血B.具有甲图基因的家蚕交配产生的后代有三种基因型C.X射线照射后发生的变异为染色体缺失D.缺失杂合体和缺失纯合体的存活率相同答案 D解析 甲的基因型为SsYy,其表型为黑缟斑、黄血,A正确;由于S与Y、s与y连锁,图甲所示的家蚕产生配子的基因型为SY、sy,基因型为SsYy的雌、雄家蚕交配产生的后代基因型有SSYY、SsYy、ssyy共三种,B正确;由于X射线照射,含有Y基因的染色体片段丢失,此变异为染色体缺失,C正确;图乙的基因型为SsyO,具有此基因型的家蚕杂交的子代表型为黑缟斑白血∶无斑白血=2∶1,由此推知缺失纯合体死亡,而缺失杂合体不死亡,D错误。考点二 变异在育种中的应用5.(不定项)(2022·昌乐县模拟)玉米非糯性基因(B)对糯性基因(b)是显性,如图为玉米培育的示意图。染色体缺失片段不影响减数分裂过程,但染色体缺失的花粉不育,而雌配子可育。下列叙述正确的是( )A.甲属于诱变育种得到的染色体结构变异个体B.甲与正常糯性玉米进行正反交,子代表型及比例不同C.F1非糯性玉米中,含有异常染色体的个体占eq \f(2,3)D.在F2非糯性玉米的叶肉细胞中,异常染色体的数目最多为2条答案 ABC解析 甲用X射线处理,发生染色体片段缺失,所以属于诱变育种得到的染色体结构变异个体,A正确;由于染色体缺失的花粉不育,而雌配子可育,所以甲与正常糯性玉米进行正反交,正交后代雌配子有B-和b两种,雄配子有b一种,后代为非糯性∶糯性=1∶1,反交后代雌配子有b一种,雄配子有b一种,故后代全为糯性,因此子代表型及比例不同,B正确;甲(B-b)与乙(Bb)杂交,F1非糯性玉米基因型为BB-、Bb和B-b,所以含有异常染色体的个体占eq \f(2,3),C正确;由于染色体缺失的花粉不育,因此染色体缺失个体的体细胞中只有一条缺失染色体,且叶肉细胞已高度分化,不再进行细胞分裂,所以异常染色体的数目最多为1条,D错误。6.(2022·江西名校联考)2019年,我国杂交水稻育种专家“世界杂交水稻之父”袁隆平院士被授予共和国勋章,下列有关杂交育种的叙述,不正确的是( )A.杂交育种的原理是基因重组,可以集合两个或多个亲本的优良特性B.杂交育种的目的可能是获得纯种,也可能是获得杂合子以利用杂种优势C.与诱变育种相比,杂交育种的过程简单,操作不繁琐,育种时间较短D.若育种目标是为了获得隐性纯合子,则在育种时长上可能与单倍体育种相差不大答案 C解析 杂交育种的原理是基因重组,可以将两个或多个不同品种的优良性状组合在一起,A正确;杂交育种的目的可能是获得纯种,也可能是获得杂合子以利用杂种优势,B正确;与诱变育种相比,杂交育种的过程简单,操作不繁琐,育种时间一般较长,C错误;隐性纯合子在出现时就已经可以确定其是纯合子,若只由一对等位基因控制的情况下,杂交育种用时与单倍体育种基本相同,D正确。7.(2022·河南八市重点联盟联考)由高温、辐射、病毒感染、化学因子等因素的影响,生物可能发生染色体缺失,导致部分基因丢失。染色体缺失一般会造成生物体出现不正常的性状,甚至死亡,但染色体缺失在育种方面也有重要作用。如图表示育种专家利用染色体缺失对棉花品种的培育过程,下列说法错误的是( )A.深红棉S的出现是基因突变的结果B.粉红棉M的出现是染色体缺失的结果C.白色棉N的出现是基因重组的结果D.粉红棉M自交后代出现三种颜色的棉花答案 C解析 深红棉S的出现是因为B基因突变为b基因,A正确;粉红棉M的出现是基因型为bb的深红棉的一条染色体出现缺失(用b-表示染色体缺失的基因),形成基因型为bb-的个体的结果,B正确;白色棉N的出现是粉红棉M自交,后代发生性状分离的结果,而不是基因重组的结果,C错误;粉红棉M自交后代出现深红色(bb)、粉红色(bb-)、白色(b-b-)三种颜色的棉花,D正确。8.(不定项)(2021·山东济南期末)油菜中基因G和g控制菜籽的芥酸含量,而芥酸会降低菜籽油的品质。研究人员拟利用高芥酸油菜(gg)和水稻抗病基因R培育低芥酸抗病油菜新品种(GGRR),育种过程如图所示,下列叙述错误的是( )A.过程①诱发基因突变,可以提高基因突变的频率B.过程②可以克服物种远缘杂交不亲和的障碍C.过程①②③均发生了基因重组D.若要缩短育种年限,可将过程③更换为单倍体育种答案 C解析 过程①用射线诱发基因突变,其优点是能提高基因突变的频率,在较短时间内获得更多的优良变异类型,A正确;过程②采用的是基因工程技术,其原理是基因重组,该技术的优点之一是可以克服物种远缘杂交不亲和的障碍,B正确;过程②③均发生了基因重组,过程①原理是基因突变,C错误;单倍体育种能明显缩短育种年限,因此若要缩短育种年限,在过程②后可进行单倍体育种,D正确。考点三 低温诱导植物细胞染色体数目的变化9.(2022·华师一附中调研)下列有关“低温诱导植物染色体数目的变化”的实验条件和试剂使用的叙述中,不正确的一组是( )①低温:与“多倍体育种”中“秋水仙素”的作用机理相同②酒精:与在“检测生物组织中的糖类、脂肪和蛋白质”中的使用方法相同③卡诺氏液:与“探究酵母菌细胞呼吸的方式”中NaOH溶液的作用相同④甲紫溶液:与“观察根尖分生组织细胞的有丝分裂”中“醋酸洋红液”的使用目的相同A.①② B.①④C.②③ D.③④答案 C解析 低温和秋水仙素都可抑制纺锤体的形成,①正确;检测生物组织中的脂肪的实验中酒精的作用是洗去浮色,在低温诱导染色体数目变化的实验中,使用酒精的目的是冲洗残留的卡诺氏液及酒精与盐酸混合用于解离根尖细胞,②错误;卡诺氏液用于固定细胞的形态,在探究酵母菌细胞呼吸方式实验中,NaOH溶液的作用是吸收空气中的CO2,③错误;甲紫溶液和醋酸洋红液的使用目的都是将染色体着色,④正确。故选C。10.(不定项)(2021·山东日照期中)豌豆的子叶颜色受5号染色体上的一对等位基因Y(黄色)和y(绿色)控制。现有杂合豌豆植株甲,其5号染色体的组成如图1所示,以植株甲为父本与染色体正常的绿色子叶豌豆杂交,后代中发现一株黄色子叶豌豆植株乙,其5号染色体组成如图2所示。已知当花粉不含正常5号染色体时不能参与受精。下列相关分析正确的是( )A.植株甲中,Y基因位于发生片段缺失的异常染色体上B.植株乙中,既有染色体数目变异也有染色体结构变异C.若植株甲自交,则后代中黄色子叶与绿色子叶的比例为1∶1D.植株乙的形成是母本减数分裂时同源染色体未正常分离所致 答案 ABC解析 由图2可知,植株甲中,Y基因位于发生片段缺失的异常染色体上,A正确;植株乙中5号染色体发生了染色体片段的缺失,且多了一条5号染色体,发生了染色体结构变异和染色体数目的变异,B正确;植株甲作母本时,产生配子的基因型及比例为Y∶y=1∶1,作父本时,只有基因型为y的配子能参与受精,因此后代中黄色子叶与绿色子叶的比例为1∶1,C正确;植株甲作父本,与染色体正常的绿色子叶豌豆(yy)杂交,后代中发现基因型为Yyy的植株乙,由于“当花粉不含正常5号染色体时不能参与受精”,因此植株乙的基因Yy来自植株甲(父本),另一个基因y来自母本,因此植株乙的形成是父本减数分裂时同源染色体未正常分离所致,D错误。11.(2022·湖南雅礼中学模拟)蝴蝶的性别决定方式为ZW型,野生型的某种蝴蝶(二倍体)翅膀均为橙色底黑条纹,人工培养的该种蝴蝶多了三种表型,白色底黑条纹、橙色底白条纹、全白,均可遗传。经研究发现,翅膀的底色和花纹分别受两对等位基因A/a、B/b控制,白色底黑条纹蝴蝶和橙色底白条纹蝴蝶均仅含有一对纯合隐性基因,而全白则是不含显性基因。回答下列相关问题。(1)蝴蝶翅膀的底色和花纹是通过色素(非蛋白质)表现的,说明基因对生物性状的控制是________________________________________________________________________________________________________________________________。(2)研究人员在对某橙色底黑条纹蝴蝶种群进行基因检测时,发现该种群中存在如图所示两种变异类型(假设两对等位基因都位于常染色体上)。若各基因型的蝴蝶产生的配子数相同且各类型配子的活力相同,欲确定该种群中某橙色底黑条纹突变体属于图示哪种变异类型,不考虑互换,请利用四种表型的纯合蝴蝶设计简便的杂交实验并预期实验结果和结论。杂交方案:____________________________________________________________________________________________________________________________;预期实验结果和结论:__________________________________________________________________________________________________________________。(3)假设控制蝴蝶翅膀底色的基因A/a位于常染色体上,控制花纹的基因B/b位于Z染色体上,一白色底黑条纹雄性蝴蝶与一橙色底白条纹雌性蝴蝶杂交,后代雌雄蝴蝶均出现两种表型,则亲本可能的基因型杂交组合有____________________,请以遗传图解的方式写出其中一种组合的杂交情况。答案 (1)基因通过控制酶的合成来控制代谢过程,进而控制生物体的性状(2)让该橙色底黑条纹蝴蝶与全白的蝴蝶(或纯合白色底黑条纹蝴蝶)进行多次交配,观察后代的表型及比例 若后代橙色底黑条纹∶橙色底白条纹∶白色底黑条纹∶全白=5∶5∶1∶1(或橙色底黑条纹∶白色底黑条纹=5∶1),则属于图甲变异类型;若后代橙色底黑条纹∶橙色底白条纹∶白色底黑条纹∶全白=1∶1∶1∶1(或橙色底黑条纹∶白色底黑条纹=1∶1),则属于图乙变异类型(3)AAZbW×aaZBZb、AaZbW×aaZBZB 如图(写出一种即可)或解析 (1)据题中信息可知,翅膀的底色和花纹涉及的色素不属于蛋白质类物质,因此可推出基因对这两个性状的控制方式是通过控制酶的合成来控制代谢过程,进而控制生物体的性状。(2)分析题干信息可知,橙色底黑条纹蝴蝶的基因型为A_B_,橙色底白条纹蝴蝶的基因型为A_bb,白色底黑条纹蝴蝶的基因型为aaB_,全白蝴蝶的基因型为aabb。图甲变异类型的蝴蝶可产生的配子及比例为AB∶AaB∶AAB∶aB∶Ab∶Aab∶AAb∶ab=2∶2∶1∶1∶2∶2∶1∶1,图乙变异类型的蝴蝶可产生的配子及比例为AB∶Aab∶B∶ab=1∶1∶1∶1。欲利用四种表型的纯合蝴蝶与该橙色底黑条纹蝴蝶进行杂交来判断其变异类型,可逐个分析。图甲变异类型的蝴蝶产生的配子中同时含A和B的占5/12,同时含A和b的占5/12,aB以及ab均占1/12,四种表型的纯合蝴蝶分别产生的配子类型为AB、Ab、aB、ab,进一步列表分析杂交结果如下:据表分析可知,表型为白色底黑条纹和全白的纯合蝴蝶与该橙色底黑条纹突变体蝴蝶杂交,后代表型会出现差异。(3)白色底黑条纹雄性蝴蝶的基因型有aaZBZB、aaZBZb两种情况,橙色底白条纹雌性蝴蝶的基因型有AAZbW、AaZbW两种情况,可组成的杂交组合有四种,aaZBZB×AAZbW、aaZBZB×AaZbW、aaZBZb×AAZbW、aaZBZb×AaZbW,其中只有aaZBZB×AaZbW、aaZBZb×AAZbW产生的子代雌雄个体中均具有两种表型,遗传图解见答案。内容要求——明考向近年考情——知规律(1)举例说明染色体结构变异和数目变异;(2)阐明生物变异在育种上的应用;(3)低温诱导染色体数目加倍(活动)。2021·广东卷(11、16)、2021·北京卷(7)、2021·河南卷(15)、2021·山东卷(22)、2020·天津卷(17)、2020·全国卷Ⅱ(4)、2020·全国卷Ⅲ(32)图甲变异类型图乙变异类型5/12含A、B5/12含A、b1/12aB1/12ab1/4AB1/4Aab1/4B1/4abAB均含A、B,表现为橙色底黑条纹Ab橙色底黑条纹∶橙色底白条纹=1∶1橙色底黑条纹∶橙色底白条纹=1∶1aB橙色底黑条纹∶白色底黑条纹=5∶1橙色底黑条纹∶白色底黑条纹=1∶1ab橙色底黑条纹∶橙色底白条纹∶白色底黑条纹∶全白=5∶5∶1∶1橙色底黑条纹∶橙色底白条纹∶白色底黑条纹∶全白=1∶1∶1∶1
