


所属成套资源:2023版创新设计高考生物(新教材人教版)总复习一轮讲义
2023版创新设计高考生物(新教材人教版)总复习一轮讲义第24讲 体液调节
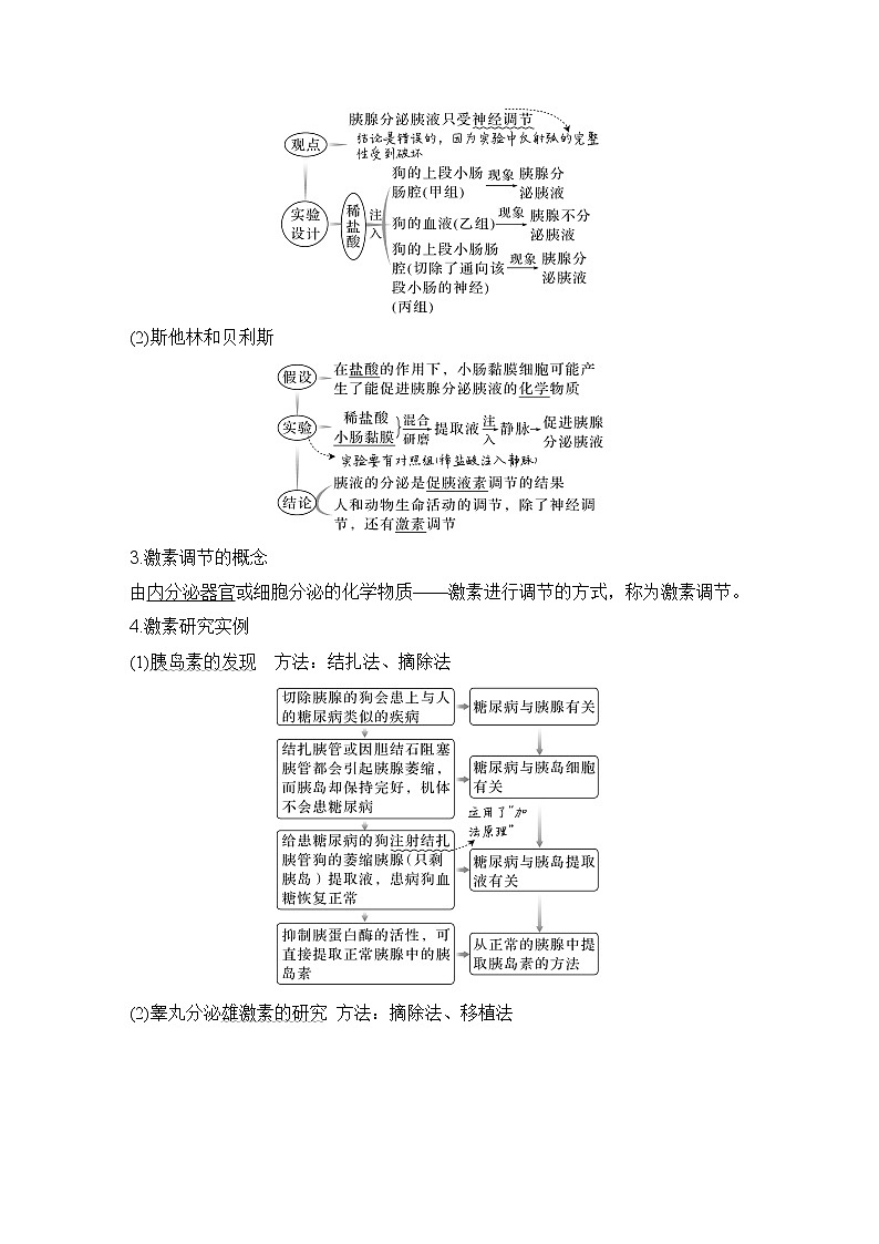
展开第24讲 体液调节考点一 激素与内分泌系统1.腺体的种类(1)外分泌腺:分泌物经由导管而流出体外或流到消化腔的腺体,如汗腺、唾液腺等。(2)内分泌腺:没有导管的腺体,其分泌物——激素直接进入腺体内的毛细血管,并随血液循环输送到全身各处,如垂体、甲状腺等。提醒 胰腺是一种特殊的腺体,分为外分泌部和内分泌部。其外分泌部可以分泌消化液(胰液),内分泌部(胰岛)可以分泌胰岛素和胰高血糖素等。2.促胰液素的发现 不是由胰腺分泌,而是由小肠黏膜分泌的(1)沃泰默的实验(2)斯他林和贝利斯3.激素调节的概念由内分泌器官或细胞分泌的化学物质——激素进行调节的方式,称为激素调节。4.激素研究实例(1)胰岛素的发现 方法:结扎法、摘除法(2)睾丸分泌雄激素的研究 方法:摘除法、移植法5.内分泌系统的组成和功能(1)内分泌系统的组成内分泌系统由相对独立的内分泌腺以及兼有内分泌功能的细胞共同构成。(2)人体内主要内分泌腺及其分泌的激素(1)促胰液素是人们发现的第一种动物激素,是由胰腺分泌的(×)(2)激素的合成与分泌都需要内质网和高尔基体的加工。(×)(3)胰腺受反射弧传出神经的支配,其分泌胰液也受促胰液素调节(√)(4)所有的活细胞都能产生酶,但只有内分泌器官(或细胞)才能合成激素(×)提示 需考虑哺乳动物成熟的红细胞(5)各种激素都可以用双缩脲试剂进行检测(×)(6)人在幼年时缺乏生长激素将患侏儒症,其身材矮小,且智力发育不正常(×)eq \x(选择性必修1 P45“思考·讨论”) 斯他林和贝利斯两人发现促胰液素的实验是如何设置对照实验的?提示 两人发现促胰液素的实验的对照实验是将盐酸单独注射到狗的静脉中,看胰腺是否分泌胰液。1.几种常见激素的产生部位及作用部位(细胞)2.动物激素、酶、神经递质的比较考向1 结合激素的本质及功能,考查分析判断能力1.(2016·全国卷Ⅱ,3)下列关于动物激素的叙述,错误的是( )A.机体内、外环境的变化可影响激素的分泌B.切除动物垂体后,血液中生长激素的浓度下降C.通过对转录的调节可影响蛋白质类激素的合成量D.血液中胰岛素增加可促进胰岛B细胞分泌胰高血糖素答案 D解析 血液中胰岛素增加可抑制胰岛A细胞分泌胰高血糖素,D错误。2.(2022·河南洛阳尖子生联考)下列有关动物激素调节及其应用方面的叙述,错误的是( )A.给运动员长期服用性激素药物,可能导致其性腺萎缩B.给糖尿病患者注射适量胰岛素,可以让其血糖浓度恢复正常C.可以给猪饲喂含生长激素的饲料,使其快速生长,早日出栏D.给小狗饲喂含甲状腺激素的食物,小狗的耗氧量可能会增加答案 C解析 长期服用性激素可能会抑制促性腺激素的释放,促性腺激素减少可能会导致性腺萎缩,A正确;糖尿病患者血糖浓度高,胰岛素可以降血糖,使糖尿病患者的血糖浓度恢复正常,B正确;生长激素的化学本质是蛋白质,饲喂后会被消化液中的蛋白酶水解而无法发挥作用,C错误;甲状腺激素可促进代谢,使耗氧量增加,D正确。考向2 围绕激素研究实例,考查科学探究能力3.(2020·河北张家口一中月考)19世纪,世界上很多著名的科学家试图通过研碎胰腺的方法来获得其中的胰岛素,但都没有成功,后来有科学家通过结扎胰管让胰腺萎缩,然后单独研碎胰岛的方法成功获得了其中的胰岛素。下列关于失败的原因的分析中,最可能是( )A.研磨过程中,胰腺中的消化酶把胰岛素分解了B.研磨时选取的胰腺部分正好不含有胰岛C.当时研磨技术比较落后,研磨不充分D.胰岛素和胰腺内的其他物质紧密结合,不容易分离答案 A解析 由于胰岛素的化学本质是蛋白质,所以在研磨过程中,胰腺中的胰蛋白酶能把胰岛素分解,导致实验失败,A正确;科学家在研磨时选取的胰腺部分不可能都正好不含有胰岛,B错误;胰岛素提取失败的原因与研磨不充分关系不大,C错误;胰岛素和胰腺内的其他物质不发生结合,D错误。4.(不定项)(2022·夏津一中月考)某科研小组选取生长期、长势大小相同的20只小鼠作实验材料,进行了生长激素和甲状腺激素的相关实验,实验过程及结果如图所示,据图分析下列叙述中错误的是( )A.切除垂体和甲状腺可减少小鼠自身生长激素和甲状腺激素对实验的影响B.该实验没有进行对照实验,因此不能达到实验目的C.该实验结果可以说明生长激素和甲状腺激素对小鼠的生长具有抗衡作用D.该实验还可增设一个切除垂体和甲状腺后只注射生理盐水的空白对照组答案 BC解析 垂体能分泌生长激素,甲状腺能分泌甲状腺激素,因此切除垂体和甲状腺可减少小鼠自身生长激素和甲状腺激素对实验的影响,A正确;本实验前后形成自身对照,B错误;单独注射生长激素后平均体重有所增加,单独注射甲状腺激素后平均体重也有所增加,而同时注射生长激素和甲状腺激素后平均体重显著增加,说明生长激素和甲状腺激素都能促进生长发育,具有协同作用,C错误;为了使实验结果更具有说服力,还可以增设一个切除垂体和甲状腺后只注射生理盐水的空白对照组,D正确。考点二 激素调节的过程1.血糖的来源和去路2.血糖平衡调节(1)调节方式:神经调节和体液调节。(2)调节中枢:下丘脑的相关区域。(3)相关激素(4)血糖平衡的调节(5)反馈调节①概念:在一个系统中,系统本身工作的效果,反过来又作为信息调节该系统的工作,这种调节方式叫作反馈调节。②实例分析——血糖平衡的调节3.甲状腺激素分泌的分级调节(1)甲状腺激素分泌的调节(2)分级调节①概念:人们将下丘脑、垂体和靶腺体之间存在的分层调控,称为分级调节。④意义:分级调节可以放大激素的调节效应,形成多级反馈调节,有利于精细调控,从而维持机体的稳态。提醒 甲状腺激素分泌的调节存在分级调节和反馈调节①分级调节:下丘脑—垂体—甲状腺轴。②反馈调节:当血液中的甲状腺激素含量增加到一定程度时,又会抑制下丘脑和垂体分泌相关激素,进而使甲状腺激素的分泌减少而不至于浓度过高。4.激素作用的特点(1)通过体液进行运输。内分泌腺没有导管,分泌的激素弥散到体液中,随血液运输到机体的各组织、器官,传递各种信息。因此,临床上常通过抽取血样检测不同激素含量来诊断内分泌疾病。(2)作用于靶器官、靶细胞。激素选择靶细胞,是通过与靶细胞上的特异性受体相互识别,并发生特异性结合实现的。(3)作为信使传递信息。激素将信息传递给靶细胞,使靶细胞发生一系列的代谢变化。激素一经靶细胞接受并起作用后就失活了。(4)微量和高效。提醒 激素只作用于靶细胞≠只运输给靶细胞:激素只作用于靶细胞(因只有靶细胞的细胞膜上或细胞内才有其受体),但激素分泌后会广泛运输或弥散于体液中,并非只运输给靶细胞。激素的“三个不”(1)胰岛素通过促进细胞对血糖的摄取、利用和储存及减少血糖的来源调节血糖平衡(√)(2)胰高血糖素可以促进肝糖原和肌糖原的分解,从而使血糖浓度升高(×)(3)促甲状腺激素定向运输到甲状腺,而甲状腺激素可作用于多种器官(×)(4)激素的作用是作为信使传递信息,而且起作用后就会被灭活(√)(5)并非所有激素的受体都在靶细胞的细胞膜上(√)(6)在甲状腺激素分泌的反馈调节中,下丘脑和垂体细胞是甲状腺激素的靶细胞(√)eq \x(选择性必修1 P54“文字信息”)1.为什么只有靶细胞上才有激素的相应受体,其他细胞却没有?提示 由于基因的选择性表达,只有靶细胞中特定的基因才会表达,合成相应的特异性受体。eq \x(选择性必修1 P54“文字信息”)2.为什么动物体内需要源源不断产生激素?提示 激素一经靶细胞接受并起作用后就失活了。1.(健康生活)饭后,血糖有所升高,一段时间后又恢复正常,其调节过程:血糖升高,胰岛素分泌增加,促进组织细胞对血糖的摄取、利用、储存和转化,并抑制肝糖原分解和非糖物质转变成葡萄糖,从而降低血糖。2.(健康生活)糖尿病病人出现“多尿”的原因:原尿中含有大量的糖,渗透压升高导致肾小管和集合管对水分的重吸收减弱,使尿液增多。1.血糖调节相关曲线分析(1)进食后胰岛素浓度变化曲线判断依据:根据含量和变化波动幅度,含量多而且波动幅度大的为正常人。(2)进食后血糖浓度变化曲线判断依据:根据初始浓度和波动范围判断,波动范围在0.8~1.2(g·L-1)[即3.9~6.1 /(mmol·L-1)]且起点也在该范围中的是正常人,低于该范围的是低血糖患者,高于该范围的是高血糖或糖尿病患者。(3)人体饭后血糖、胰岛素和胰高血糖素三者之间的变化关系①血糖浓度升高时,能降低血糖浓度的胰岛素含量增加,而能升高血糖浓度的胰高血糖素的含量降低;②当血糖浓度较低时,胰高血糖素含量增加。2.糖尿病的发病机理及治疗(1)1型糖尿病的发病机理:胰岛功能减退、分泌胰岛素减少,注射胰岛素能治疗。 (2)2型糖尿病与遗传、环境、生活方式等密切相关,其发病机理目前不明确。(3)症状:“三多一少”①多尿:原尿中含有高浓度的葡萄糖,导致肾小管和集合管等对水分的重吸收减弱,尿量增加。②多饮:多尿带走大量水分使细胞外液的渗透压上升,导致口渴,从而多饮。③多食、体重减少:糖分的流失导致患者营养物质缺乏,产生饥饿感,虽多食但消瘦。(4)治疗:控制饮食与药物治疗相结合。3.协同作用和相抗衡作用4.不同动物激素的化学本质及相应受体位置(1)固醇类:如肾上腺皮质激素、性激素(雌激素、雄激素)。既可口服,也可注射补充(2)氨基酸衍生物类:如甲状腺激素、肾上腺素等。 易被消化酶分解,不宜口服,需注射补充(3)多肽和蛋白质类:如促激素释放激素、促激素、抗利尿激素、胰岛素、生长激素和胰高血糖素等。考向1 结合血糖平衡的调节,考查分析推理能力1.(2021·福建卷,2)下列关于健康人体中胰岛素调节血糖平衡的叙述,正确的是( )A.胰岛素直接参与肝糖原的合成B.血糖浓度上升时胰岛素的分泌减少C.胰岛B细胞分泌胰岛素不需要消耗能量D.胰岛素的形成过程需内质网和高尔基体加工答案 D解析 胰岛素只能传递调节代谢的信息,自身并不参与代谢,A错误;血糖浓度上升时胰岛素的分泌增加,B错误;胰岛B细胞分泌胰岛素的方式是胞吐,需要消耗能量,C错误;胰岛素属于分泌蛋白,其形成过程需内质网和高尔基体加工 ,D正确。2.(不定项)(2021·潍坊三模)血糖平衡的调节是动物和人体生命活动调节的一部分,如图为人体血糖调节的示意图,X、Y和Z表示信息分子,下列叙述错误的是( )A.图中血糖平衡是通过X、Y、Z参与的体液调节实现的B.血糖浓度升高或降低能够直接刺激胰岛分泌相应激素进行调节C.X激素可作用于全身组织细胞,Z激素只能作用于肝细胞和肌细胞D.因受体4与抗体结合而引起的糖尿病可以通过注射胰岛素进行治疗答案 ACD解析 图中血糖平衡是通过X胰岛素、Z胰高血糖素参与的体液调节实现的,Y是下丘脑分泌的神经递质,通过神经调节实现,A错误;血糖浓度升高或降低能够直接刺激胰岛分泌相应激素进行调节,B正确;X表示胰岛素,可以作用于全身组织细胞,促进组织细胞摄取、利用、储存葡萄糖,Z表示胰高血糖素,可促进肝糖原的分解和非糖物质的转化,靶细胞有肝细胞、脂肪细胞等,C错误;受体4与抗体结合进而引起的糖尿病,使胰岛素不能被组织细胞识别而发挥作用,因此,不能通过注射胰岛素进行治疗,D错误。考向2 结合激素的分泌调节,考查科学思维能力3.(2022·山东重点中学联考)如图表示人体糖皮质激素(GC)分泌的调节过程,CRH为促肾上腺皮质激素释放激素,ACTH为促肾上腺皮质激素。下列关于GC分泌的叙述错误的是( )A.GC随血液循环定向运输到下丘脑和垂体起调节作用B.GC分泌受下丘脑—垂体—肾上腺皮质轴的分级调节C.长期大量使用GC会导致肾上腺皮质的分泌功能减弱D.GC分泌的过程受神经系统和内分泌系统的共同调节答案 A解析 GC随血液循环运输到全身各处,不是定向运输,可以和下丘脑与垂体细胞上的特异性受体结合,从而起调节作用,A错误;由图可知,刺激下丘脑后,下丘脑会分泌CRH作用于垂体,垂体分泌ACTH作用于肾上腺皮质,促进肾上腺皮质分泌糖皮质激素GC,因此GC分泌受下丘脑-垂体-肾上腺皮质轴的分级调节,B正确;长期大量使用GC会抑制下丘脑和垂体的功能,从而导致肾上腺皮质分泌功能减弱,C正确;据图分析可知,GC分泌既受下丘脑参与的神经调节,又与垂体、肾上腺等内分泌系统调节有关,因此GC分泌的过程是由神经系统和内分泌系统的共同调节的,D正确。考点三 体液调节与神经调节的关系1.体液调节 主要指激素调节(1)概念:激素等化学物质,通过体液传送的方式对生命活动进行调节,称为体液调节。(2)体液因子:参与体液调节的化学物质有激素、组胺、某些气体分子(NO、CO等)以及一些代谢产物(CO2)等,主要是激素。(3)传递方式:主要由细胞外液(血浆、组织液、淋巴液等)进行运输,然后作用于靶器官、靶细胞。(4)实例:CO2调节呼吸运动,如图所示。2.神经调节与体液调节的区别和联系 体液调节≠激素调节①不少内分泌腺直接或间接地受中枢神经系统的调节,体液调节可以看作是神经调节的一个环节;②内分泌腺分泌的激素也可以影响神经系统的发育和功能,如甲状腺激素能促进神经系统的发育。(1)神经调节不受激素调节影响(×)(2)与神经调节相比,体液调节迅速而准确(×)(3)除激素外,CO2也是体液调节因子之一(√)(4)体液调节作用范围比较广泛,因为激素可作用于各种组织细胞(×)(5)寒冷刺激使血液中肾上腺素含量升高促进产热,属于体液调节(×)(6)神经系统可直接调节、也可通过内分泌活动间接调节心脏活动(√)eq \x(选择性必修1 P62“拓展应用2”)人在恐惧、剧痛、失血等紧急情况下,肾上腺素分泌增多的意义是什么?提示 人在恐惧、剧痛、失血等紧急情况下,神经系统会支配肾上腺分泌肾上腺素,肾上腺素通过体液运输作用于相应的靶器官、靶细胞,这些应激反应有助于机体对紧急情况的适应。生命活动的调节方式分析(1)神经调节——仅涉及神经递质这种信号分子①途径:完全依赖反射弧②模型:③实例:膝跳反射、缩手反射等。(2)体液调节——仅涉及激素或其他化学物质①途径:化学物质通过体液传送,调节靶细胞、靶器官的活动。②模型:③实例:人进食后血糖浓度升高,直接引起胰岛B细胞分泌胰岛素,使血糖浓度降低。(3)神经—体液调节——涉及神经递质与激素两类信号分子①模型Ⅰ:途径:下丘脑→有关神经→内分泌腺→分泌激素→靶细胞。实例:血糖浓度降低,下丘脑通过有关神经使胰岛A细胞分泌胰高血糖素,使血糖浓度升高。②模型Ⅱ:途径:分级调节,下丘脑→垂体→内分泌腺→体液传送→靶细胞。实例:日照长短变化刺激鸟类的神经系统,下丘脑分泌促性腺激素释放激素作用于垂体,垂体分泌促性腺激素作用于性腺,性激素分泌增加,促使鸟类产卵。考向 结合神经、体液调节的关系及特点,考查归纳综合分析能力1.(不定项)(2022·山东烟台联考)在人和高等动物体内,神经调节和体液调节都是机体调节生命活动的重要方式。下列相关叙述错误的是( )A.甲状腺激素缺乏一定会影响脑的发育B.与神经调节相比,体液调节的作用时间比较长C.下丘脑可通过促甲状腺激素释放激素调控垂体的分泌活动D.在恐惧时,机体受到神经和体液的共同调节而心率加速答案 A解析 幼年时甲状腺激素缺乏,会影响脑的发育,成年时甲状腺激素缺乏会使神经系统的兴奋性降低,A错误;与神经调节相比,体液调节通过体液运输起作用,作用时间比较长,B正确;下丘脑可通过分泌促甲状腺激素释放激素作用于垂体,调控垂体的分泌活动,C正确;在恐惧时,交感神经支配肾上腺髓质分泌肾上腺素,肾上腺素的分泌增多时,机体表现出呼吸频率加快、心率加速等,D正确。2.(2020·全国卷Ⅲ,30)给奶牛挤奶时其乳头上的感受器会受到刺激,产生的兴奋沿着传入神经传到脊髓能反射性地引起乳腺排乳;同时该兴奋还能上传到下丘脑促使其合成催产素,进而促进乳腺排乳。回答下列问题:(1)在完成一个反射的过程中,一个神经元和另一个神经元之间的信息传递是通过________这一结构来完成的。(2)上述排乳调节过程中,存在神经调节和体液调节。通常在哺乳动物体内,这两种调节方式之间的关系是_____________________________________________。(3)牛奶的主要成分有乳糖和蛋白质等,组成乳糖的2种单糖是________________。牛奶中含有人体所需的必需氨基酸,必需氨基酸是指___________________________________________________________。答案 (1)突触 (2)有些内分泌腺直接或间接地受中枢神经系统的调节;内分泌腺所分泌的激素也可以影响神经系统的发育和功能(3)葡萄糖和半乳糖 人体细胞自身不能合成,必须从食物中获取的氨基酸解析 (1)突触是神经元之间在功能上发生联系的重要部位,一个神经元和另一个神经元之间的信息传递是通过突触这一结构来完成的。(2)动物体的生命活动常常同时受神经和体液的调节。神经调节和体液调节之间的关系可以概括为以下两个方面。一方面,不少内分泌腺本身直接或间接地受中枢神经系统的调节,在这种情况下,体液调节可以看作神经调节的一个环节;另一方面,内分泌腺所分泌的激素也可以影响神经系统的发育和功能。由于神经调节和体液调节的协调,各器官、系统的活动才能协调一致,内环境的稳态才得以维持,细胞的各项生命活动才能正常进行。(3)1分子乳糖是由1分子葡萄糖和1分子半乳糖脱水缩合而成的。必需氨基酸是指人体细胞不能合成,必须从外界环境中直接获取的氨基酸。3.(2021·全国乙卷,31)哺乳动物细胞之间的信息交流是其生命活动所必需的。请参照表中内容,围绕细胞间的信息交流完成下表,以体现激素和靶器官(或靶细胞)响应之间的对应关系。答案 (1)胰岛素 (2)促甲状腺激素 (3)体液 (4)心脏(或心肌细胞) (5)促进甲状腺的生长发育、调节甲状腺激素的合成和分泌解析 (1)胰岛B细胞能合成和分泌胰岛素。(2)垂体分泌促甲状腺激素作用于甲状腺。(3)激素的作用特点之一是通过体液运输。(4)肾上腺素作用于靶器官或靶细胞可使心率加快,故对应的靶器官或靶细胞为心脏或心肌细胞。(5)促甲状腺激素的作用包括促进甲状腺的生长发育、调节甲状腺激素的合成和分泌。重温真题 经典再现1.经典重组 判断正误(1)给切除垂体的小鼠注射促甲状腺激素释放激素,其代谢可恢复正常(2020·全国卷Ⅰ,3D)( )(2)幼年时缺乏甲状腺激素不会影响神经系统的发育(2019·海南卷,13D)( )(3)固醇类激素进入靶细胞的过程属于主动运输(2018·全国卷Ⅱ,2B)( )(4)胰腺细胞分泌的酶直接进入血液中(2017·海南卷,17C)( )(5)肾上腺髓质的分泌活动不受神经纤维的支配(2015·海南卷,13B)( )提示 (1)× 促甲状腺激素释放激素作用的靶器官是垂体,故切除垂体后,注射促甲状腺激素释放激素不能让代谢恢复正常。(2)×(3)× 自由扩散。(4)× 胰腺分泌的胰液通过导管进入消化道,而不是直接进入血液中。(5)× 肾上腺髓质分泌肾上腺素直接受神经纤维的支配。2.(2021·全国甲卷,4)人体下丘脑具有内分泌功能,也是一些调节中枢的所在部位。下列有关下丘脑的叙述,错误的是( )A.下丘脑能感受细胞外液渗透压的变化B.下丘脑能分泌抗利尿激素和促甲状腺激素C.下丘脑参与水盐平衡的调节:下丘脑有水平衡调节中枢D.下丘脑能感受体温的变化:下丘脑有体温调节中枢答案 B解析 内环境渗透压感受器位于下丘脑内,下丘脑能感受细胞外液渗透压的变化,A正确;抗利尿激素由下丘脑合成并分泌,促甲状腺激素由垂体合成并分泌,B错误;下丘脑参与人体的水盐平衡调节,有人体水盐平衡调节的中枢,C正确;下丘脑的前部是温度敏感神经元的所在部位,能感受体内温度变化,下丘脑后部是体温调节的整合部位,能调节机体的产热和散热过程,以维持体温,即下丘脑也有体温调节中枢,D正确。3.(2020·山东等级考,8)碘是甲状腺激素合成的重要原料。甲状腺滤泡上皮细胞膜上的钠-钾泵可维持细胞内外的Na+浓度梯度,钠-碘同向转运体借助Na+的浓度梯度将碘转运进甲状腺滤泡上皮细胞,碘被甲状腺过氧化物酶活化后,进入滤泡腔参与甲状腺激素的合成。下列说法正确的是( )A.长期缺碘可导致机体的促甲状腺激素分泌减少B.用钠-钾泵抑制剂处理甲状腺滤泡上皮细胞,会使其摄碘能力减弱C.抑制甲状腺过氧化物酶的活性,可使甲状腺激素合成增加D.使用促甲状腺激素受体阻断剂可导致甲状腺激素分泌增加答案 B解析 碘是甲状腺激素合成的重要原料,长期缺碘可导致甲状腺激素的合成和分泌减少,进而通过反馈调节导致机体的促甲状腺激素分泌增多,A错误;甲状腺滤泡上皮细胞膜上的钠-钾泵可维持细胞内外的Na+浓度梯度, 钠-碘同向转运体借助Na+浓度梯度将碘转运进甲状腺滤泡上皮细胞,用钠-钾泵抑制剂处理甲状腺滤泡上皮细胞,会使其摄碘能力减弱,B正确;由题意可知,碘被甲状腺过氧化物酶活化后,进入滤泡腔参与甲状腺激素的合成,故抑制甲状腺过氧化物酶的活性,会使甲状腺激素的合成减少,C错误;使用促甲状腺激素受体阻断剂可使甲状腺激素的分泌减少,D错误。4. (2020·北京卷,9)GLUT4是骨骼肌细胞膜上的葡萄糖转运蛋白。研究者测定了5名志愿者进行6周骑行运动训练前后骨骼肌中GLUT4的含量(如图)。由此可知,训练使骨骼肌细胞可能发生的变化是( )A.合成的GLUT4增多B.消耗的葡萄糖减少C.分泌到细胞外的GLUT4增多D.GLUT4基因的数量增多答案 A解析 由题图可知,与训练前相比,训练后骨骼肌中GLUT4的相对含量增加,说明训练使骨骼肌细胞合成的GLUT4增多,A正确;训练后骨骼肌中GLUT4的含量增加,又因为GLUT4是骨骼肌细胞膜上的葡萄糖转运蛋白,因此训练可促进骨骼肌细胞对葡萄糖的吸收和利用,B错误;GLUT4是骨骼肌细胞膜上的转运蛋白,不会分泌到细胞外,C错误;训练可促进GLUT4基因的表达,但无法改变GLUT4基因的数量,D错误。5.(2020·全国卷Ⅱ,31)人在剧烈奔跑运动时机体会出现一些生理变化。回答下列问题:(1)剧烈奔跑运动时肌细胞会出现________,这一呼吸方式会导致肌肉有酸痛感。(2)当进行较长时间剧烈运动时,人体还会出现其他一些生理变化。例如,与运动前相比,胰岛A细胞的分泌活动会加强,分泌________,该激素具有__________________________________________________________________(答出2点即可)等生理功能,从而使血糖水平升高。(3)人在进行剧烈运动时会大量出汗,因此在大量出汗后,为维持内环境的相对稳定,可以在饮水的同时适当补充一些______________________________________。答案 (1)无氧呼吸 (2)胰高血糖素 促进肝糖原分解和非糖物质转化为葡萄糖 (3)电解质(或无机盐)解析 (1)人在剧烈奔跑运动时,肌细胞会进行无氧呼吸产生大量乳酸,乳酸的大量积累会导致肌肉有酸痛感。(2)当人体进行较长时间的剧烈运动时,与运动前相比,血糖浓度会下降,从而使胰岛A细胞的分泌活动加强,胰高血糖素的分泌量增加。胰高血糖素可以促进肝糖原分解和非糖物质转化成葡萄糖,从而使血糖浓度升高。(3)人在进行剧烈运动时会大量出汗,大量出汗会排出过多的无机盐,为维持内环境的相对稳定,在补充水分的同时还需要适当补充电解质(无机盐)。课后·分层训练(时间:35分钟)考点一 激素与内分泌系统1.(2022·广东深圳调研)胰液分泌的调节过程如图所示,据此判断下列叙述错误的是( )A.物质A是神经递质,物质B是促胰液素B.将盐酸直接注入血浆中也会促进胰腺分泌胰液C.胰腺属于神经调节过程中反射弧的一部分D.由图可知胰液的分泌既受神经调节,也受激素调节答案 B解析 据题图分析,胰腺分泌胰液涉及神经调节,释放的物质A是神经递质,盐酸刺激小肠黏膜释放的物质B是促胰液素,A正确;促胰液素是由小肠黏膜产生的,进入血液后由血液运输到胰腺,从而促进胰腺分泌胰液,若将盐酸直接注入血浆,小肠黏膜无法接受刺激,不能产生促胰液素,无法促进胰腺分泌胰液,B错误;胰腺属于神经调节过程中反射弧的效应器,C正确;据题图分析,胰液的分泌既受神经调节,也受激素调节,D正确。2.(2022·陕西咸阳期中)经人工处理过的一只成年狗,身体变得臃肿,行动呆笨而迟缓,精神萎靡,食欲不振。根据上述症状推测人工处理的方法最可能是( )A.摘除了狗的性腺B.摘除了狗的甲状腺C.给狗注射了大量的甲状腺激素D.给狗注射了大量的生长激素答案 B解析 根据人工处理过的狗身体变得臃肿,行动呆笨而迟缓,精神萎靡,食欲不振,结合甲状腺激素的功能推测人工处理的方法最可能是摘除了狗的甲状腺,B符合题意。3.(不定项)(2021·淄博模拟)人体内甲状腺激素几乎作用于全身细胞,相关部位病变可影响血液中的甲状腺激素水平。临床检查时,一类患者(下称甲)血清中检测出抗甲状腺细胞的抗体;另一类患者(下称乙)血清中有抗促甲状腺激素受体的抗体,且该抗体与促甲状腺激素有相似生理作用;还有一类患者(下称丙)具有明显地域特征,发病原因与缺碘有关。以下分析错误的是( )A.免疫学上,甲和乙都属于自身免疫病B.甲和丙均可通过口服甲状腺激素以减轻症状C.乙会出现甲亢症状,表现为基础代谢率高、更容易情绪激动D.乙和丙都表现为甲状腺肿,血液中促甲状腺激素含量均偏高答案 D解析 甲患者是浆细胞产生抗体作用于甲状腺细胞,使甲状腺细胞受损,导致甲状腺分泌减少;乙患者是浆细胞产生的抗体持续作用于甲状腺细胞表面的促甲状腺激素受体,最终导致甲状腺激素分泌增加,因此,甲和乙都属于自身免疫疾病;丙患者是缺碘导致甲状腺激素合成受阻。甲患者和丙患者可通过口服甲状腺激素减轻症状。丙患者表现甲状腺肿大,乙患者不表现该症状,由于反馈调节存在,乙患者血液中促甲状腺激素含量偏低,丙偏高,故D错误。考点二 激素调节的过程4.(2021·1月联考江苏卷,15)激素在调控人体稳态中起重要的作用。下列叙述错误的是( )A.甲状腺激素可以调节促甲状腺激素释放激素的合成与释放B.抗利尿激素可以促进肾脏重吸收水,以调节渗透压C.性激素通过调节细胞膜上受体传递信息,发挥生物学功能D.胰岛素是机体内唯一降血糖的激素,可对抗胰高血糖素的作用答案 C解析 甲状腺激素的分泌属于负反馈调节,当血液中甲状腺激素过多时,会反过来作用于下丘脑和垂体的分泌活动,其作用于下丘脑时,会抑制下丘脑合成和分泌促甲状腺激素释放激素,A正确;抗利尿激素可作用于肾小管和集合管,从而促进肾小管和集合管重吸收水,从而使细胞外液渗透压降低,B正确;性激素的受体在细胞内,C错误;胰岛素是唯一降血糖的激素,胰高血糖素可升高血糖,二者在血糖调节的过程中作用相抗衡,D正确。5.(2022·云南师大附中适应考)如图为胰岛素作用的一种机制示意图,下列相关叙述错误的是( )A.受体M的化学本质是糖蛋白B.胰岛素能促进含GLUT4的囊泡与细胞膜融合,从而促进组织细胞对葡萄糖的摄取C.若某人血糖浓度偏高,可能是体内产生了某种能与受体M结合的物质所致D.GLUT4合成障碍的糖尿病患者可通过注射胰岛素进行治疗答案 D解析 受体M为细胞膜上的胰岛素受体,其化学本质是糖蛋白,A正确;根据题意分析可知,胰岛素与受体M结合后能促进含GLUT4的囊泡与细胞膜融合,从而促进组织细胞对葡萄糖的摄取,B正确;若某人血糖浓度偏高,可能是体内产生了某种物质,该物质与受体M结合,导致胰岛素与受体M结合受阻,进而影响了组织细胞吸收葡萄糖,C正确;胰岛素可促进含GLUT4的囊泡与细胞膜融合,将GLUT4运输到细胞膜上,但胰岛素不能调控细胞内GLUT4的合成,D错误。6.(不定项)(2022·威海期末)人和动物能通过一定的调节机制对内外环境的刺激做出协调反应。下列说法正确的是( )A.一些低等动物只有神经调节,没有体液调节B.组胺会引起机体发生过敏反应,其对细胞的影响属于体液调节C.与神经调节相比,体液调节的作用范围较广泛,作用时间较短暂D.参与神经调节和体液调节的信号分子,均会经过体液的传送后作用于细胞答案 BD解析 单细胞动物和一些低等动物,没有神经结构,只有体液调节,A错误;过敏反应中,组胺是代谢产物,其引发的过敏反应是体液调节,B正确;与神经调节相比,体液调节的作用范围较广泛,作用时间较长,C错误;参与神经调节的信号分子(神经递质)通过突触间隙中的体液传送,作用于突触后膜,参与体液调节的信号分子(激素等)通过血液等体液传送,作用于相应靶细胞,参与神经调节和体液调节的信号分子,均会经过体液的传送后作用于细胞,D正确。考点三 体液调节与神经调节的关系7.(2022·山东名校联考)夏季儿童溺水会暂时停止呼吸,抢救的主要措施是进行人工呼吸,采用较多的方法是口对口吹气法。下列相关叙述中错误的是 ( )A.吹气的频率应与人体正常的呼吸频率一致B.给患者吹入的气体含有部分氧气,氧气可随着体液运输到全身各处C.给患者吹入的气体中含有部分CO2,可刺激下丘脑中的呼吸中枢D.人工呼吸导致肺重新收缩和舒张,该过程中既有神经调节也有体液调节答案 C解析 吹气的频率应与人体正常的呼吸频率一致,有利于肺启动,A正确;给患者吹入的气体中含有部分氧气,氧气可以通过肺泡与血液间的气体交换进入血液,进而随体液运输到全身各处,B正确;呼吸中枢位于脑干,C错误;CO2通过刺激呼吸感受器(该过程为体液调节),进而引起脑干呼吸中枢的兴奋,呼吸中枢发出的兴奋传至肺部,肺重新收缩和舒张(该过程为神经调节),D正确。8.(2022·江南十校摸底)如图为鸟类繁殖活动的调节示意图。下列有关分析正确的是( )A.图示过程只能反映激素调节中的分级调节机制B.甲随体液到达垂体,直接参与靶细胞的代谢活动C.乙是垂体分泌的促性腺激素释放激素,可促进性腺分泌性激素D.丙进入血液后,通过反馈调节影响下丘脑和垂体中相关激素的合成与分泌答案 D解析 图示过程中下丘脑通过垂体对性腺分泌的调节属于分级调节,性激素(丙)通过体液运输,对下丘脑和垂体分泌活动的影响体现了反馈调节,A错误,D正确;激素随体液到达靶细胞,调节靶细胞的代谢活动,而不是直接参与靶细胞的代谢活动,B错误;垂体分泌的乙为促性腺激素,C错误。9.(不定项)(2022·河北唐山调研)人和高等动物胰液的分泌受神经—体液调节,进食可引起胰液大量分泌,过程如图。据图分析正确的是( )A.调节过程①和②中,后天形成的是过程② B.食物刺激神经中枢,通过传出神经引起胃窦分泌胃泌素,该过程的调节方式是神经调节C.胃酸刺激小肠黏膜分泌促胰液素,通过体液运输,作用于胰腺D.图中反映出胰腺细胞接受信号分子的受体有3种答案 ABC解析 过程①中食物刺激引起胃窦分泌胃泌素,属于非条件反射;过程②中视、嗅信号刺激引发的反射有大脑皮层的参与,属于条件反射,条件反射是后天形成的,A正确;食物刺激神经中枢,通过传出神经引起胃窦分泌胃泌素,该过程的调节方式是神经调节,B正确;胃酸刺激小肠黏膜分泌促胰液素,分泌的促胰液素通过体液运输作用于胰腺,使其分泌胰液,C正确;图中反映出胰腺细胞接受信号分子的受体有胃泌素受体、促胰液素受体、胆囊收缩素受体和神经递质受体,共4种受体,D错误。10.(2022·河北百校联盟质检)如图为胰岛素分泌的部分调节过程及其发挥作用的示意图。下列相关分析正确的是( )A.图中甲为神经递质的受体,乙最可能为葡萄糖的受体 B.血糖调节中枢位于下丘脑,胰岛B细胞可作为感受器C.胰岛素分泌后需经血液定向运输至组织细胞发挥作用D.通过注射胰岛素可治疗自身抗体攻击丙导致的糖尿病答案 A解析 由图可知,甲可与神经递质结合,为神经递质的受体,乙位于胰岛B细胞表面,可识别、结合葡萄糖,最可能为葡萄糖的受体,A正确;下丘脑中存在血糖调节中枢,在“血糖浓度感受器→传入神经→下丘脑→传出神经→胰岛B细胞”这一反射弧中,胰岛B细胞为效应器,B错误;胰岛素经血液运输至全身,只能与靶细胞细胞膜上的特异性受体结合并发挥作用,C错误;丙为组织细胞上的胰岛素受体,被自身抗体攻击后不能有效地识别并结合胰岛素,由此引起的糖尿病不能通过注射胰岛素来治疗,D错误。11.(2022·山东菏泽月考)心脏活动既有神经调节,也有体液调节。肾上腺素和支配心脏的交感神经兴奋都能促使心跳加快,血压升高。肾上腺素由肾上腺髄质分泌,受内脏神经直接支配。人受到惊吓时,肾上腺素分泌增多,支配心脏的交感神经兴奋。回答相关问题:(1)人受到惊吓时,肾上腺素的分泌________(填“属于”或“不属于”)反射,心脏是肾上腺素作用的________。(2)在此过程中,兴奋在交感神经纤维上以________的形式传导,交感神经纤维释放去甲肾上腺素作用于心肌细胞,去甲肾上腺素需与心肌细胞膜上的________结合才能发挥作用。(3)肾上腺素与去甲肾上腺素具有的共同特点是______________________________________________________________(答出一个特点即可)。人受到惊吓后心跳加快,需要经过较长一段时间后才慢慢平静下来,其原因是___________________________________________________________________(从神经和体液调节特点加以分析)。答案 (1)属于 靶器官(2)电信号(或局部电流) 特异性受体(3)都要与特异性受体结合才能发挥作用 心脏同时受神经和体液调节,体液调节作用时间比较长解析 (1)由题干“肾上腺素由肾上腺髓质分泌,受内脏神经直接支配”知,肾上腺髓质分泌肾上腺素是受神经调节的,神经调节的基本方式是反射,故人受到惊吓时,肾上腺素的分泌属于反射。肾上腺素可以作用于心脏,故心脏是肾上腺素作用的靶器官。(2)兴奋在神经纤维上以电信号的形式传导,去甲肾上腺素需要与靶细胞即心肌细胞表面的特异性受体结合才能发挥作用。(3)无论肾上腺素还是去甲肾上腺素均需与特异性受体结合才能发挥作用。心脏同时受神经和体液调节,体液调节作用时间比较长,故人受到惊吓后心跳加快,需要经过较长一段时间后才慢慢平静下来。内容要求——明考向近年考情——知规律(1)说出人体内分泌系统主要由内分泌腺组成,其分泌的各类激素参与生命活动的调节;(2)举例说明激素通过分级调节、反馈调节等机制维持机体稳态;(3)举例说出神经调节与体液调节相互协调共同维持机体的稳态,如体温调节和水盐平衡的调节等;(4)举例说明其他体液成分如CO2参与稳态的调节;(5)以某种激素的发现史为例,讨论研究激素生理功能的方法(活动);(6)通过分析甲状腺激素分泌的调节,讨论激素调节的特点(活动)。2021·河北卷(10)、2021·全国乙卷(31)、2021·湖南卷(19)、2021·山东卷(8)、2020·全国卷Ⅰ(3、31)、2020·全国卷Ⅱ(31)、2020·全国卷Ⅲ(30)、2020·山东卷(8)、2019·全国卷Ⅰ(4)、2019·全国卷Ⅱ(30)作用类型概念协同作用不同激素对同一生理效应都发挥相同作用,从而达到增强效应的结果拮抗作用不同激素对同一生理效应发挥相反的作用内分泌腺或内分泌细胞激素激素运输靶器官或靶细胞靶器官或靶细胞的响应肾上腺肾上腺素(3)通过____运输(4)______心率加快胰岛B细胞(1)____肝细胞促进肝糖原的合成垂体(2)____甲状腺(5)______
