所属成套资源:全套新教材高二生物下学期暑假训练含答案
新教材高二生物下学期暑假训练8生物与环境含答案
展开
这是一份新教材高二生物下学期暑假训练8生物与环境含答案,共10页。
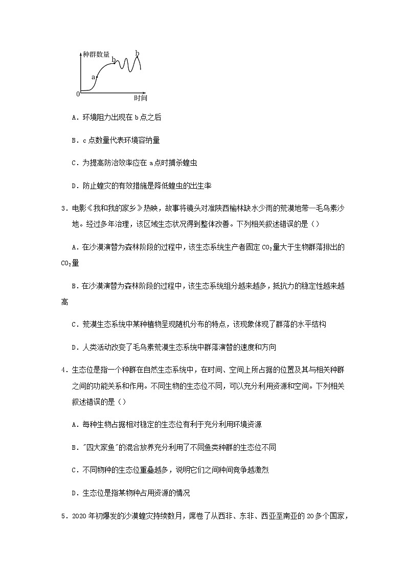
8 生物与环境 例1.(2020年全国统一高考生物试卷(新课标Ⅰ)·6)土壤小动物对动植物遗体的分解起着重要的作用。下列关于土壤小动物的叙述,错误的是( )A.调查身体微小、活动力强的小动物数量常用标志重捕法B.土壤中小动物类群的丰富度高,则该类群含有的物种数目多C.土壤小动物的代谢活动会影响土壤肥力,进而影响植物生长D.土壤小动物呼吸作用产生的CO2参与生态系统中的碳循环1.种群密度是种群最基本的数量特征。渔业上确定捕捞强度,需要对种群密度进行调查。下列叙述正确的是()A.利用取样器取样法对鱼塘中鲤鱼的种群密度进行抽样调查B.鱼塘中鲤鱼的养殖密度不同时,单位水体中鲤鱼的产量一定不同C.鱼塘中鲤鱼种群达到K值前,种群密度对其增长的制约逐渐减弱D.为持续获得较高产量,应该在鲤鱼种群数量达到K/2后才开始捕捞2.某科研小组调查东亚飞蝗种群数量的变化情况,绘制如图曲线。相关叙述正确的是( )A.环境阻力出现在b点之后B.c点数量代表环境容纳量C.为提高防治效率应在a点时捕杀蝗虫D.防止蝗灾的有效措施是降低蝗虫的出生率3.电影《我和我的家乡》热映,故事将镜头对准陕西榆林缺水少雨的荒漠地带—毛乌素沙地。经过多年治理,该区域生态状况得到整体改善。下列相关叙述错误的是()A.在沙漠演替为森林阶段的过程中,该生态系统生产者固定CO2量大于生物群落排出的CO2量B.在沙漠演替为森林阶段的过程中,该生态系统组分越来越多,抵抗力的稳定性越来越高C.荒漠生态系统中某种植物呈现随机分布的特点,该现象体现了群落的水平结构D.人类活动改变了毛乌素荒漠生态系统中群落演替的速度和方向4.生态位是指一个种群在自然生态系统中,在时间、空间上所占据的位置及其与相关种群之间的功能关系和作用。不同生物的生态位不同,可以充分利用资源和空间。下列相关叙述错误的是()A.每种生物占据相对稳定的生态位有利于充分利用环境资源B."四大家鱼"的混合放养充分利用了不同鱼类种群的生态位不同C.不同物种的生态位重叠越多,说明它们之间种间竞争越激烈D.生态位是指某物种占用资源的情况5.2020年初爆发的沙漠蝗灾持续数月,席卷了从西非、东非、西亚至南亚的20多个国家,严重威胁了当地的农业生产和人民生计,导致全球性粮食危机。以下相关描述错误的是( )A.调查沙漠蝗虫幼体(跳蝻)的种群密度常用样方法B.调查蝗虫种群的年龄组成有助于预测蝗虫种群数量变化趋势C.沙漠雄蝗会释放挥发性化合物苯乙腈趋避同种雄虫,以减少求偶竞争,提高交配效率,体现了信息传递在生物种群繁衍中有重要作用D.沙漠蝗虫迁徙到新环境后其出生率大于死亡率就会导致其种群密度短期内迅速增加6.如图是湖泊生态系统存在捕食关系三个鱼种群一年内能量流动统计的部分数据。有关叙述不正确的是( )A.种群Ⅱ全部生物的呼吸消耗能量小于5.45×107kJB.I、Ⅱ、Ⅲ种群和该湖泊其它动物及所有植物构成一个生物群落C.种群Ⅰ储存在有机物的能量占流入能量的比例与种群Ⅲ相同D.不同营养级之间的能量流动以有机物为载体7.我国古诗词中蕴含丰富的生物学知识,下列解读不正确的是()A.“宁可食无肉,不可居无竹”体现了生态系统的直接价值B.“落红不是无情物,化作春泥更护花”体现了生态系统的物质循环功能C.“远芳侵古道,晴翠接荒城”体现了生物群落的次生演替D.“螟蛉有子,螺赢负之”体现了生物种间的寄生关系8.丛枝菌根是土壤中的菌根真菌菌丝与高等植物营养根系形成的一种联合体,在岩溶干旱环境中,丛枝菌根真菌的菌丝比植物根系窄的多,能够深入岩石裂缝或裂隙中吸收水分并将水分运输到植物根内,从而促进植物生长并增强植物抗岩溶干旱能力。下列相关叙述正确的是( )A.菌根真菌在生态系统中属于生产者B.菌根真菌的作用体现了生物多样性的直接价值C.菌根真菌与共生植物之间的信息传递是双向的D.保护丛生菌根最有效的措施是易地保护,如建立植物园9.如图表示某山区草本植物、木本植物物种丰富度随海拔高度的变化情况,回答下列相关问题:(1)调查同一海拔草本和木本植物物种丰富度需采用__________法,调查这两种植物在做法上的差异是__________。(2)不同海拔地区木本植物丰富度的差异体现了群落的__________结构,对此造成影响的主要环境因素是__________。木本植物上生活着很多昆虫,假设第一营养级是木本植物,第二营养级是昆虫,则二者构成的数量金字塔和能量金字塔的差异是______________。(3)海拔高度超过3200m之后,草本植物丰富度上升的原因是_________________。(4)为调查不同海拔高度土壤中小动物类群丰富度的变化,可采用的统计方法是________,这些小动物在维持生态系统稳定性中的作用是________________________。10.某市随之市区人口数量的增加,大量生活污水排入河道,严重地影响了我市的环境卫生和市容市貌,为减少河水污染物的累积、建立一个良好的生态文明城市,可采取在河流沿岸建污水处理厂,开辟由多种生物构成的人工湿地景观,建立人工生态浮岛等措施。回答下列问题:(1)人工湿地、人工生态浮岛若要大幅度降低污水中有机物的含量,以达到净化污水的目的,最可能利用了生态系统成分中的___________________。根据已有的知识,用文字和箭头画出人工湿地对有机污染物净化的示意图_____________________。(2)人工湿地景观不仅可以净化水质,改善生态环境,还可在河滩上造地并种植观赏类花卉和树木作为休闲旅游资源,这所体现生物多样性的价值有__________________________。在湿地中种植植物和投放动物时均要求种类多样,这有助于提高该生态系统的稳定性,其根据是__________________。(3)人工生态浮岛是以水生植物为主体,运用无土栽培技术原理,以高分子材料等为载体和基质,建立的高效人工生态系统,用以削减水体中的污染负荷。建立人工生态浮岛选择和搭配植物时,需要考虑的因素有_____________________(写出两点)。建立人工生态浮岛后,相应区域的藻类数量也随之降低,原因是_____________________。
例1.【答案】A【解析】调查身体微小、活动能力强的小动物数量常用取样器取样法,A错误;物种丰富度指群落中物种数目的多少,土壤中小动物丰富度高,说明该类群含有的物种数目多,B正确;一些土壤小动物可以将有机物分解为无机物,增加土壤肥力,进而影响植物的生长,C正确;土壤小动物可以通过呼吸作用产生二氧化碳,二氧化碳进入大气中,可以参与碳循环,D正确。1.【答案】D【解析】利用标记重捕法对鱼塘中鲤鱼的种群密度进行抽样调查,A错误;鱼塘中鲤鱼的养殖密度不同时,其增长速率可能相同,单位水体中鲤鱼的产量可能相同,B错误;鱼塘中鲤鱼种群达到K值前,种内斗争加剧,种群密度对其增长的制约逐渐增强,C错误;当种群密度处于K/2时,种群增长速率最快,所以为持续获得较高产量,捕捞时应该捕到K/2,D正确。2.【答案】D【解析】环境阻力一直存在,A错误;c点不是环境容纳量,种群数量在K值上下波动,B错误;a点种群增长速率最大,a点时捕杀蝗虫效果最差,应该在a点之前捕杀,效果较好,C错误;降低蝗虫的出生率,可以降低其种群密度,是防止蝗灾的有效措施,D正确。3.【答案】C【解析】在从沙漠演替为森林生态系统的过程中,群落在逐渐壮大,生产者固定的CO2量大于生物群落排出的CO2量,A正确;在沙漠演替为森林阶段的过程中,生物种类逐渐增加,从而使得生态系统的抵抗力稳定性逐渐增强,B正确;荒漠生态系统中某种植物呈现随机分布的特点,是种群的空间特征,而不是群落的结构类型,C错误;由题干信息“经过多年治理,该区域生态状况得到整体改善”可知,人类活动改变了毛乌素荒漠生态系统中群落演替的速度和方向,D正确。4.【答案】D【解析】根据题意可知,不同生物的生态位不同,可以充分利用资源和空间,每种生物占据相对稳定的生态位有利于充分利用环境资源,A正确;四大家鱼的食性、栖息环境不同(即:不同鱼类种群的生态位不同),有利于充分利用水域环境资源,B正确;不同物种的生态位重叠越多,说明利用的资源与占据的空间越相似,所以竞争越激烈,C正确;生态位是指一个物种在群落中的地位或作用,包括所处的空间位置、占用资源情况以及与其他物种的关系等,D错误。5.【答案】D【解析】跳蝻活动能力弱,活动范围小,因此调查沙漠蝗虫幼体(跳蝻)的种群密度常用样方法,A正确;种群的年龄组成能预测种群出生率和死亡率的大小,进而对蝗虫种群的变化进行预测,B正确;沙漠雄蝗会释放挥发性化合物苯乙腈趋避同种雄虫,以减少求偶竞争,提高交配效率,由此可见生物种群的繁衍离不开信息的传递,C正确;种群数量的变化影响因素较多,只有出生率大于死亡率,不一定会导致其种群密度短期内迅速增加,D错误。6.【答案】B【解析】种群Ⅱ同化的能量=呼吸消耗的能量+被种群Ⅰ同化的能量+被分解者分解的能量+未被利用的能量,根据图中数据可知,种群Ⅱ全部生物的呼吸消耗的能量应小于(111-15-41.5)×106=5.45×107kJ,A正确;一定区域中所有生物构成群落,图示存在捕食关系的生物只有生产者和消费者,其与该湖泊其它动物及所有植物不能构成一个生物群落,B错误;种群Ⅰ同化量为15,呼吸消耗是9,储存在有机物中的能量为15-9=6,占流入能量的百分比为6÷15×100%=40%,而种群Ⅲ同化量为3.0,呼吸消耗的能量为1.8,则储存在有机物中的能量为3.0-1.8=1.2,占流入能量的百分比为1.2÷3×100%=40%,即种群Ⅰ储存在有机物的能量占流入能量的比例与种群 Ⅲ相同,C正确;物质是能量的载体,生态系统中的能量以有机物的形式在不同营养级之间流动,D正确。7.【答案】D【解析】“宁可食无肉,不可居无竹”反映了人与自然的和谐共存,相辅相成,竹林能带给人赏心悦目的作用,有观赏价值,体现了生态系统的直接价值,A正确;“落红不是无情物,化作春泥更护花”体现了枯枝落叶经过分解者的分解作用被生产者再次吸收利用的过程,体现了生态系统的物质循环功能,B正确;群落演替是一个群落被另一个群落所代替,由分析知“远芳”到“晴翠”属于次生演替,C正确;螟蛉是一种绿色小虫,蜾蠃是一种寄生蜂,蜾蠃常捕捉螟蛉存放在窝里,产卵在它们身体里,卵孵化后就拿螟蛉作食物,主要为捕食关系,D错误。8.【答案】C【解析】据题干信息菌根真菌与植物互利共生,菌根真菌是消费者,植物是生产者,A错误;菌根真菌的菌丝比植物根系窄的多,能够深入岩石裂缝或裂隙中吸收水分并将水分运输到植物根内,从而促进植物生长并增强植物抗岩溶干旱能力,体现了生物多样性的间接价值,B错误;菌根真菌为植物提供水分、无机盐,植物为真菌提供有机物,两者建立在双向信息传递的基础上,因此菌根真菌与共生植物之间的信息传递是双向的,C正确;丛枝菌根能生活在岩溶干旱地区,能改善环境,维持生态系统的相对稳定,应该加以保护,最有效的措施是就地保护,如建立自然保护区,D错误。9.【答案】(1)样方 所取的样方面积不同 (2)水平 温度 能量金字塔为正金字塔,数量金字塔是倒置的 (3)木本植物的丰富度下降,对草本植物的遮挡作用下降,草本植物获得的光照增多 (4)记名计算法和目测估计法 作为消费者加快物质循环,作为分解者将动植物遗体和动物的排遗物分解为无机物【解析】(1)调查同一海拔草本和木本植物物种丰富度均采用样方法,由于木本植物的体积大,因此取样时样方面积大,所以调查这两种植物在做法上的差异是所取的样方面积不同。(2)不同海拔地区因温度不同,木本植物丰富度存在差异,体现了群落的水平结构。木本植物与其上生活的昆虫构成的数量金字塔是倒置的,因为一棵树上有多个昆虫;但是能量金字塔是正金字塔,因为各营养级之间的能量逐级递减。(3)海拔高度超过3200m之后,草本植物丰富度上升,是因为木本植物的丰富度下降,对草本植物的遮挡作用下降,草本植物获得的光照增多。(4)对土壤中小动物类群丰富度进行统计的方法有记名计算法和目测估计法;土壤中的小动物可作为消费者或分解者,作为消费者加快物质循环,作为分解者将动植物遗体和动物的排遗物分解为无机物。10.【答案】(1)分解者、生产者 有机污染物→分解者的分解作用→无机物(无机盐、水、CO2)→生产者吸收 (2)直接价值和间接价值 生态系统的组成成分越多,食物网越复杂,抵抗外界干扰的能力就越强 (3)植物是否可以净化水质、植物是否适应水生环境和当地气候条件,植物之间的种间关系 生态浮岛中水生植物遮蔽阳光,吸收水体中N、P营养物,抑制藻类的光合作用【解析】(1)分解者可以分解有机物为无机物,生产者可以吸收无机盐、水、CO2等,故人工湿地、人工生态浮岛若要大幅度降低污水中有机物的含量,以达到净化污水的目的,最可能利用了生态系统成分中的分解者、生产者。人工湿地对有机污染物净化的示意图为:有机污染物→分解者的分解作用→无机物(无机盐、水、CO2)→生产者吸收。(2)生物多样性的价值有直接价值、间接价值和潜在价值,人工湿地景观不仅可以净化水质,改善生态环境,还可在河滩上造地并种植观赏类花卉和树木作为休闲旅游资源,这所体现生物多样性的价值有直接价值和间接价值。由于生态系统的组成成分越多,食物网越复杂,抵抗外界干扰的能力就越强,故在湿地中种植植物和投放动物时均要求种类多样,这有助于提高该生态系统的稳定性。(3)由于人工生态浮岛是以水生植物为主体,运用无土栽培技术原理,以高分子材料等为载体和基质,建立的高效人工生态系统,用以削减水体中的污染负荷,故在建立人工生态浮岛选择和搭配植物时,需要考虑的因素有植物是否可以净化水质、植物是否适应水生环境和当地气候条件,植物之间的种间关系。建立人工生态浮岛后,相应区域的藻类数量也随之降低,原因是生态浮岛中水生植物遮蔽阳光,吸收水体中N、P营养物,抑制藻类的光合作用。
相关试卷
这是一份生物高二暑假作业之巩固练习8 生物与环境含答案解析,共8页。试卷主要包含了下列关于群落的叙述,错误的是等内容,欢迎下载使用。
这是一份新教材高二生物下学期暑假训练9生物技术与工程含答案,共10页。
这是一份新教材高二生物下学期暑假训练4遗传的细胞基础与分子基础含答案,共11页。

