高二生物下学期暑假训练10生物与环境含解析
展开生物与环境
【2019年全国II卷】如果食物链上各营养级均以生物个体的数量来表示,并以食物链起点的生物个体数作层来绘制数量金字塔,则只有两个营养级的夏季草原生态系统(假设第一营养级是牧草,第二营养级是羊)和森林生态系统(假设第一营养级是乔木,第二营养级是昆虫)数量金字塔的形状最可能是()
A.前者为金字塔形,后者为倒金字塔形
B.前者为倒金字塔形,后者为金字塔形
C.前者为金字塔形,后者为金字塔形
D.前者为倒金字塔形,后者为倒金字塔形
1.用标志重捕法测定某地区某动物的种群密度时,下列叙述不正确的是()
A.若标记物会引起部分动物运动能力受限而饿死,则测定结果会偏大
B.若标记后的个体在第二次捕捉时更容易被发现,则测定结果会偏大
C.若标记后的部分个体从该地区迁出到其他地方,则测定结果会偏大
D.若被标记个体会产生记忆导致第二次不易捕捉,则测定结果会偏大
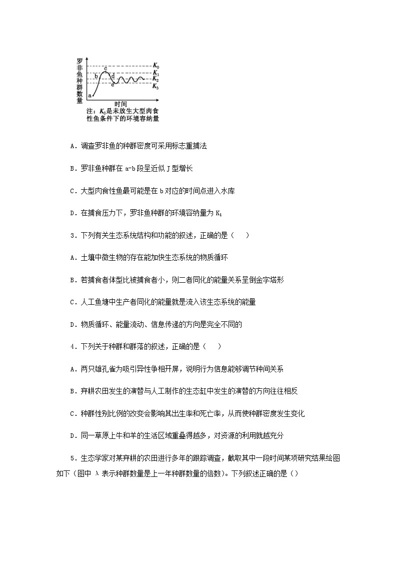
2.某实验基地水库中放养了一批罗非鱼,监测数据显示,罗非鱼的种群数量a-e段发生了明显波动。调查发现有人在该水库放生了大型肉食性鱼;一段时间后,罗非鱼种群数量达到了相对稳定状态,如图所示,下列叙述错误的是( )
A.调查罗非鱼的种群密度可采用标志重捕法
B.罗非鱼种群在a-b段呈近似J型增长
C.大型肉食性鱼最可能是在b对应的时间点进入水库
D.在捕食压力下,罗非鱼种群的环境容纳量为K1
3.下列有关生态系统结构和功能的叙述,正确的是( )
A.土壤中微生物的存在能加快生态系统的物质循环
B.若捕食者体型比被捕食者小,则二者同化的能量关系呈倒金字塔形
C.人工鱼塘中生产者同化的能量就是流入该生态系统的能量
D.物质循环、能量流动、信息传递的方向是完全不同的
4.下列关于种群和群落的叙述,正确的是( )
A.两只雄孔雀为吸引异性争相开屏,说明行为信息能够调节种间关系
B.弃耕农田发生的演替与人工制作的生态缸中发生的演替的方向往往相反
C.种群性别比例的改变会影响其出生率和死亡率,从而使种群密度发生变化
D.同一草原上牛和羊的生活区域重叠得越多,对资源的利用就越充分
5.生态学家对某弃耕的农田进行多年的跟踪调查,截取其中一段时间某项研究结果绘图如下(图中λ表示种群数量是上一年种群数量的倍数)。下列叙述正确的是()
A.草本优势种A种群在t5时的种群数量与t3时相同
B.草本优势种A在t2—t3段的年龄组成为增长型
C.从图可知,最终草本优势种A会被完全淘汰
D.图中所示变化可以说明该弃耕农田正在发生初生演替
6.下列有关生物与环境的叙述,正确的是( )
A.负反馈调节不利于生态系统保持相对稳定
B.无机环境中的物质不可以通过多种途径被生物群落反复利用
C.生产者固定的能量除用于自身呼吸外,其余均流入下一营养级
D.黑光灯诱捕的方法可用于探究该农田趋光性昆虫的物种数目
7.某水生生态系统中,分布有鱼类、鸟类、浮游动物、藻类、芦苇等生物,某些水鸟有秋季迁徙的习性。下列相关说法正确的是( )
A.该水生生态系统的物种数量会随季节而发生变化
B.在人的影响下,群落的结构更加复杂,物种组成完全发生改变
C.芦苇和藻类的垂直分布会使该生态系统对光能的利用率降低
D.浮游动物、鱼类、藻类、芦苇构成了生物群落,体现了群落的垂直结构
8.某同学进行探究“培养液中酵母菌种群数量的变化”实验,实验发现种群呈“S”型曲线增长,随着时间的推移,种群停止增长并维持相对稳定。有关叙述正确的是( )
A.酵母菌种群增长速率等于0时,出生率与死亡率均为0
B.酵母菌种群增长速率大于0时,年龄组成为增长型
C.实验过程中,可用标志重捕法调查酵母菌种群密度
D.该种群的K值只与培养基中养分、空间和温度有关
9.反馈调节是生命系统中非常普遍的调节机制,下列关于反馈调节的叙述错误的是( )
A.反馈调节是指系统工作的效果反过来作为信息抑制该系统工作的调节方式
B.胰岛素的作用结果反过来影响胰岛素的分泌属于反馈调节
C.生物种群数量达到K值后,由于反馈调节的存在,可在K值上下波动
D.生态系统中的反馈调节既存在生物群落内部,也存在于生物与无机环境之间
10.通过扩大城市绿色空间、副中心园林绿化提升、山区生态保护修复等措施,北京市2020年将新增造林林17万亩、改造提升5230亩,让“城市绿毯”愈加浓厚,让“绿色项链”更加精致。下列有关这一规划的分析评价。不合理的是( )
A.使城市的自净能力显著提高 B.使生物群落的结构更为复杂
C.使生态系统的恢复力稳定性提高 D.使生物多样性的间接价值提高
11.回答下列与种群数量有关的问题。
(1)将某种单细胞菌接种到装有10mL液体培养基(培养基M)的试管中,培养并定时取样进行计数。计数后发现,试管中该种菌的总数达到a时,种群数量不再增加。由此可知,该种群增长曲线为_________型,且种群数量为_________时,种群增长最快。
(2)若将该种菌接种在5mL培养基M中,培养条件同上,则与上述实验结果相比,该种菌的环境容纳量(K值)_________(填“增大”“不变”或“减小”)。若在5mL培养基M中接种该菌的量增加一倍,则与增加前相比,K值_________(填“增大”“不变”或“减小”),原因是__________________________。
12.在自然界中,生物与环境构成了统一的整体,生物和生物之间又形成了错综复杂的营养结构。运用生态技术进行养殖可得到品质高、备受欢迎的绿色产品。根据下图的相关内容,回答问题:
(1)图1为北极冻原生态系统中部分生物构成的食物网,在该食物网中共有________条食物链,其中雪兔和狼的种间关系是________。假如北极狐的食物1/2来自雷鸟,1/10来自植物,且能量从生产者到消费者的传递效率为10%,从消费者到消费者的能量传递效率为20%。若北极狐种群能量增加120 kJ,在不考虑其他因素影响的情况下,需要植物具备的能量是________kJ。
(2)图2为江苏某地进行生态养殖的创新模式,该模式将肉鸽养殖、鱼塘养殖、果林种植等产业进行有机结合。
①鸽种群一般遵循“一夫一妻制”,这就需要保持鸽种群适宜的________,以维持鸽种群正常的出生率。
②肉鸽摄入的饲料,其能量一部分通过呼吸作用以热能形式散失,一部分用于________,其他能量进入粪便。粪便可以进入鱼塘或者回田利用,遵循了生态工程的________原理。
③桉树能分泌“杀菌素”和芳香化合物,在鸽舍周边种植桉树林隔离带的目的是______________________。冲洗鸽舍的少量废水流入鱼塘后被净化,说明了鱼塘生态系统具有_____________________能力。
【答案】
1.A
【解析】
1.如果食物链上各营养级均以生物个体的数量来表示,并以食物链起点的生物个体数作底层来绘制数量金字塔,则可能出现正金字塔形,也可能出现倒金字塔形。只有两个营养级的夏季草原生态系统(假设第一营养级是牧草,第二营养级是羊),则牧草的数量比羊多,绘制的数量金字塔为正金字塔形;森林生态系统(假设第一营养级是乔木,第二营养级是昆虫),一棵树上可以有很多昆虫,因此,昆虫的数目比乔木的数量多,绘制的数量金字塔为倒金字塔形。综上分析,前者为金字塔形,后者为倒金字塔形,A正确,B、C、D均错误。
【答案】
1.B
2.D
3.A
4.B
5.B
6.D
7.A
8.B
9.A
10.C
11.(1)S a/2
(2)减小 不变 K值是由环境资源量决定的,与接种量无关
12.(1)5 捕食 5520
(2)①性别比例 ②自身生长、发育和繁殖 物质循环再生 ③净化空气 自我调节(自我净化)
【解析】
1.根据公式:种群中个体数(N)=重捕总数×标记总数÷重捕中被标志的个体数,若若标记物会引起部分动物运动能力受限而饿死,则测定结果会偏大,A正确;根据公式:种群中个体数(N)=重捕总数×标记总数÷重捕中被标志的个体数,若标记后的个体在第二次捕捉时更容易被发现,则测定结果会偏小,B错误;根据公式:种群中个体数(N)=重捕总数×标记总数÷重捕中被标志的个体数,若标记后的部分个体从该地区迁出到其他地方,则测定结果会偏大,C正确;根据公式:种群中个体数(N)=重捕总数×标记总数÷重捕中被标志的个体数,若被标记个体会产生记忆导致第二次不易捕捉,则测定结果会偏大,D正确。故选B。
2.标志重捕法适合调查活动能力强、活动范围广的动物,因此适合调查罗非鱼,A正确;在罗非鱼投放的初期,由于环境适宜、空间充足、天敌较少等等,种群的增长接近于“J”型曲线,B正确;曲线在c点时已经出现了下降,说明大型食肉鱼类应该是在c点之前迁入的这个环境,所以最有可能是b点迁入,C正确;当迁入大型食肉鱼类以后对罗非鱼造成了捕食压力,导致环境容纳量下降,所以种群数量会在新的环境容纳量上下波动,所以环境容纳量为K2,D错误;故选D。
3.土壤中的微生物可能属于生态系统中的生产者、消费者、分解者,而消费者能加快生态系统的物质循环,分解者能将动植物遗体和动物的排遗物分解成无机物回归无机环境,A正确;能量是单向流动、逐级递减的,生物的能量关系都应呈现正金字塔形,与捕食者和被捕食者体型大小无关,B错误;流入人工鱼塘的能量包括生产者同化的能量和人工投喂饲料中的能量,C错误;在生态系统中,物质循环、能量流动、信息传递的方向部分相同,如食物网中相邻营养级间的物质循环伴随着能量流动,也存在信息传递,物质循环、能量流动一般是单向的,信息传递在生物间是双向的,D错误。故选A。
4.两只雄性孔雀为吸引异性争相开屏,说明生物种群的繁衍,离不开信息的传递的作用,A错误;弃耕农田发生的演替往往向着丰富度增多的方向进行,人工制作的生态缸中发生的演替往往向着丰富度减少的方向进行,两者演替方向往往相反,B正确;种群性别比例的改变通过影响其出生率使种群密度发生变化,C错误;同一草原上牛和羊习性相近,两者生活区域在一定范围内重叠的越多,对资源的利用越充分,但超过一定范围,会影响资源的再生能力,D错误。故选B。
5.根据题意分析,λ值为相邻两年的种群数量相对比值,当λ>1时,表示种群数量在增长;当λ=1时,表示种群数量相对稳定;当λ<1时,表示种群数量在下降。草本优势种A种群在t5时的种群数量与t3种群数量没有关系,A错误;草本优势种A在t2—t3段时,λ>1时,表示种群数量在增长,年龄组成为增长型,B正确;从图可知,最终草本优势种A会数量减少,趋于稳定,C错误;图中所示变化可以说明该弃耕农田正在发生此生演替,D错误;故选B。
6.生态系统能够保持相对稳定的基础是负反馈调节,A错误;无机环境中的物质可以通过多种途径被生物群落反复利用,B错误;生产者固定的能量除用于自身呼吸外,其余能量流入下一个营养级和分解者,C错误;黑光灯能诱捕多种趋光性昆虫,从而可以统计一定范围内趋光性昆虫的种类,D正确。故选D。
7.秋季鸟类迁徙会使该水生生态系统的物种数量随季节发生变化,A正确;人类活动可以影响群落中的物种组成、群落的分布及演替,演替过程中群落的结构可能更加复杂,物种组成不一定完全发生改变,B错误;芦苇和藻类的垂直分布会使该生态系统对光能的利用率提高,C错误;群落是指一定空间内所有动物、植物及微生物的总和,D错误。故选A。
8.酵母菌种群增长速率等于0时,出生率等于死亡率,但不一定均为0,A错误;酵母菌种群增长速率大于0时,年龄组成为增长型,种群数量会增加,B正确;实验过程中,可用抽样调查的方法调查酵母菌的种群密度,C错误;该种群的K值与培养基中养分、空间、温度、pH和有害代谢产物等因素有关,D错误。故选B。
9.在一个系统中,系统本身的工作效果,反过来又作为信息调节该系统的工作,这种调节方式叫做反馈调节,A错误;胰岛素分泌增加会降低血糖浓度。当血糖含量降低到一定程度时,就会抑制胰岛素的分泌,增加胰高血糖素的分泌,从而促进肝糖原的分解,形成较多的葡萄糖使血糖含量升高,影响胰岛素分泌,属于反馈调节,B正确;种群数量会在K值附近上下波动。当种群数量偏离K值的时候,会通过负反馈调节使种群数量维持相对的稳定,C正确;负反馈调节在生态系统中普遍存在,它在生物群落、生物群落与无机环境之间都存在,是生态系统自我调节能力的基础,D正确。故选A。
10.通过改造后,生物种类增加,营养结构更加复杂,自我调节能力提高,城市的自净能力显著提高,A正确;通过改造后,生物种类增加,生物群落的结构更为复杂,B正确;通过改造后,城市生态系统的生物种类增加,营养结构更加复杂,抵抗力稳定性增强,恢复力稳定性减弱,C错误;通过改造后,城市生态系统的生物种类增加,营养结构更加复杂,生物多样性的间接价值提高,D正确。故选C。
11.(1)J型曲线中种群数量呈指数增长,没有峰值。S型曲线中,由于环境阻力(培养液有限、试管体积有限),种群数量先增加后不变,该单细胞菌数量达到a不变,即为K值,故该种群的增长曲线为S型,种群数量为K/2即a/2时,增长速率最快;达到K值时,增长速率为0。(2)若把上述单细胞菌接种到含5mL培养基的试管中,由于培养液减少,营养物质减少,故该菌的K值会出现下降。若该菌的接种量增大一倍,则会较快达到K值,但由于培养液量不变,K值是由环境资源量决定的,与接种量无关,故K值不变。
12.(1)根据以上分析已知图中有5条食物链,其中狼以雪兔为食,它们之间是捕食关系。假如北极狐的食物1/2来自雷鸟,1/10来自植物,则2/5来自雪兔,且该系统能量从生产者到消费者的传递效率为10%,从消费者到消费者的能量传递效率为20%,如果北极狐种群增加的能量为120kJ,若不考虑其他变化的影响,则需要植物的能量是60÷20%÷10%+48÷20%÷10%+12÷10%=5520kJ。(2)①鸽种群一般遵循“一夫一妻制”,这就需要保护种鸽种群适宜的性别比例,以维持鸽种群正常的出生率。②肉鸽摄入的饲料,其能量一部分以呼吸热能散失、一部分用于肉鸽的生长、发育和繁殖,另一部分未被固定的能量进入粪便。粪便可以进入鱼塘或者回田利用,体现了生态工程的物质循环再生原理。③桉树能分泌出“杀菌素”和芳香化合物,在鸽舍周边种植桉树林隔离带的目的是净化空气。由于鱼塘生态系统具有一定限度的自动调节(自我净化)能力,因此废水进入鱼塘被净化。
生物高二暑假作业之巩固练习8 生物与环境含答案解析: 这是一份生物高二暑假作业之巩固练习8 生物与环境含答案解析,共8页。试卷主要包含了下列关于群落的叙述,错误的是等内容,欢迎下载使用。
新教材高二生物下学期暑假训练8生物与环境含答案: 这是一份新教材高二生物下学期暑假训练8生物与环境含答案,共10页。
高二生物下学期暑假训练7变异育种和进化含解析: 这是一份高二生物下学期暑假训练7变异育种和进化含解析,共10页。

