


高二生物下学期暑假训练8动物生物活动调节及内环境的稳态含解析
展开动物生物活动调节及内环境的稳态
【2019年全国III卷】下列不利于人体散热的是()
A.骨骼肌不自主战栗 B.皮肤血管舒张
C.汗腺分泌汗液增加 D.用酒精擦拭皮肤
1.下列关于生命活动调节与人体内环境及稳态关系的叙述,正确的是( )
A.内环境中的血浆、淋巴、组织液等成分稳定→机体达到稳态
B.饮水不足,内环境渗透压升高,抗利尿激素增加→机体稳态失调
C.组织细胞的代谢活动减弱时→生成与回流的组织液中CO2的含量相等
D.注射等渗透压的5%的葡萄糖溶液→血浆中胰岛素/胰高血糖素的比值增大
2.空气质量检测的一项重要指标是PM2.5的浓度,PM2.5是指大气中直径小于或等于2.5um的颗粒物,内含大量的有毒、有害物质,易通过肺部进入血液。下列推测正确的是()
A.PM2.5进人人体的肺泡中,成为人体内环境的成分
B.PM2.5可能成为过敏原,其诱发的过敏反应有利于维护机体功能
C.PM2.5进入呼吸道引起咳嗽的反射活动中枢不在大脑皮层
D.PM2.5中的一些酸性物质进入人体血液会导致血浆呈酸性
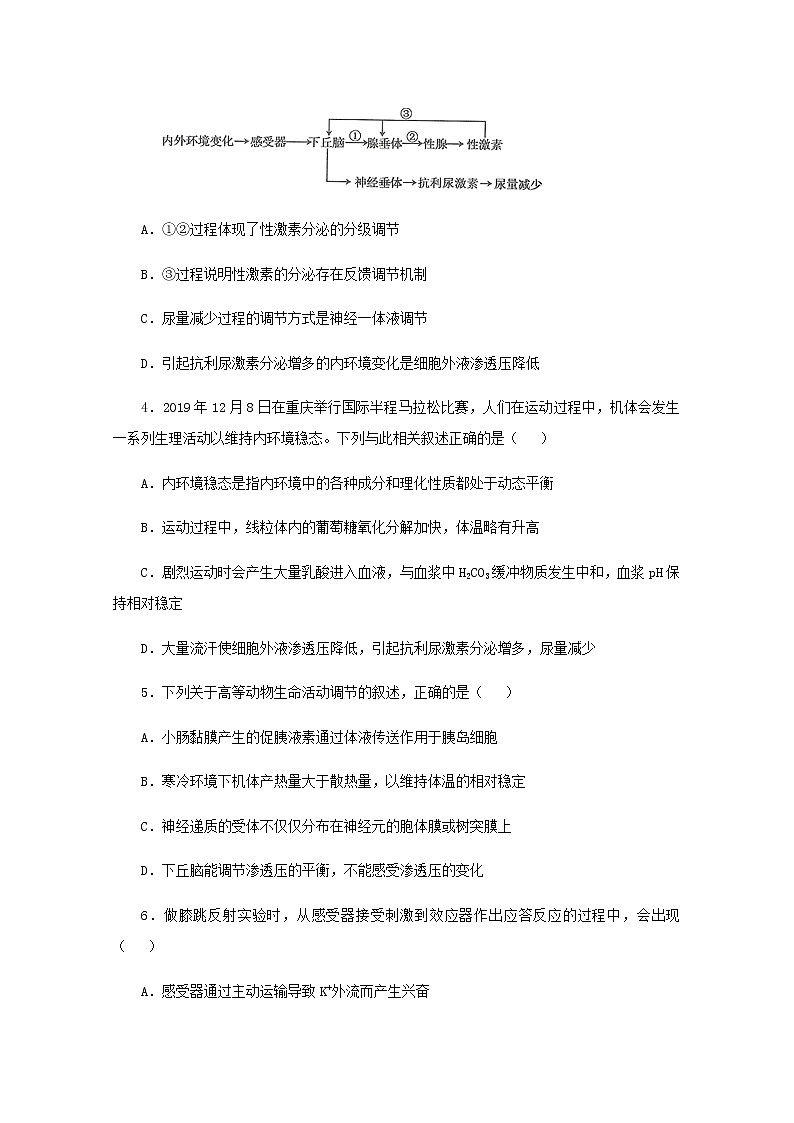
3.已知垂体由腺垂体和神经垂体两部分组成,分别参与不同的稳态调节过程(如下图),下列有关叙述错误的是()
A.①②过程体现了性激素分泌的分级调节
B.③过程说明性激素的分泌存在反馈调节机制
C.尿量减少过程的调节方式是神经一体液调节
D.引起抗利尿激素分泌增多的内环境变化是细胞外液渗透压降低
4.2019年12月8日在重庆举行国际半程马拉松比赛,人们在运动过程中,机体会发生一系列生理活动以维持内环境稳态。下列与此相关叙述正确的是( )
A.内环境稳态是指内环境中的各种成分和理化性质都处于动态平衡
B.运动过程中,线粒体内的葡萄糖氧化分解加快,体温略有升高
C.剧烈运动时会产生大量乳酸进入血液,与血浆中H2CO3缓冲物质发生中和,血浆pH保持相对稳定
D.大量流汗使细胞外液渗透压降低,引起抗利尿激素分泌增多,尿量减少
5.下列关于高等动物生命活动调节的叙述,正确的是( )
A.小肠黏膜产生的促胰液素通过体液传送作用于胰岛细胞
B.寒冷环境下机体产热量大于散热量,以维持体温的相对稳定
C.神经递质的受体不仅仅分布在神经元的胞体膜或树突膜上
D.下丘脑能调节渗透压的平衡,不能感受渗透压的变化
6.做膝跳反射实验时,从感受器接受刺激到效应器作出应答反应的过程中,会出现( )
A.感受器通过主动运输导致K+外流而产生兴奋
B.局部电流能改变临近未兴奋部位膜对Na+的通透性
C.突触前膜释放的神经递质经囊泡运输到达突触后膜
D.传出神经元释放的递质不与肌肉细胞相应受体结合
7.研究发现血糖水平的升高与多种激素有关。用不同激素处理生理状况相同的3组健康小鼠(每种激素在不同组别的剂量相同),分别测定处理前、后血液中葡萄糖含量的变化,如下表。下列相关叙述错误的是()
组别 | 实验处理 | 血糖浓度(g/L) | ||||
处理前 | 处理后 | |||||
30min | 60min | 90min | 120min | |||
甲 | 胰高血糖素 | 1.00 | 1.28 | 1.20 | 1.10 | 1.10 |
乙 | 激素X | 1.00 | 1.02 | 1.00 | 1.05 | 1.01 |
丙 | 胰高血糖素+激素X | 1.00 | 1.50 | 1.60 | 1.56 | 1.50 |
A.本实验的自变量是不同的激素处理
B.处理前测定血液中葡萄糖含量,在实验中起对照作用
C.激素X可升高血糖,同时也促进胰高血糖素升高血糖
D.检测丙组小鼠是否出现尿糖可用斐林试剂进行检测
8.将某种体温为37℃的哺乳动物在室温(25℃)环境中饲养一段时间,然后随机分成两组,一组放入0℃环境中1h(实验组),另一组仍置于室温环境中作为对照组。期间连续观察发现实验初期,实验组动物全身颤栗。下列叙述错误的是()
A.实验组动物的皮肤血管收缩,骨骼肌颤栗
B.实验组动物的产热量小于对照组的产热量
C.实验组动物耗氧量上升,有机物氧化分解加快
D.参与调节的内分泌腺包括肾上腺、甲状腺等
9.当病原微生物侵入机体后,人体免疫系统就升高体温(发烧)来对付。长期使用抗生素治疗发 烧会导致人体菌群失调、产生耐药性、抑制骨髓造血功能等副作用。下列叙述错误的是()
A.维持体温的能量主要来源于细胞中有机物的氧化分解
B.人体内环境中的病原微生物能刺激某些细胞增殖与分化
C.寄生在细胞中的病原微生物,需要由抗体进入细胞进行消灭
D.“发烧”后常用含抗生素的药物治疗,会导致机体免疫功能下降
10.免疫系统通过多个检查点或“免疫刹车”来避免免疫系统的过度激活,CTLA4和PD-1是T细胞上的两个重要的检查点。CTLA4检查点的功能(阻止T细胞被激活)类似于不让汽车发动起来,而PD-1检查点的功能(抑制T细胞的活性)类似于让跑动的汽车停下来。下列有关说法错误的是( )
A.CTLA4检查点和PD-1检查点对T细胞的作用机理不同
B.CILA4检査点和PD-1检查点的存在能一定程度上避免引起自身免疫性疾病
C.通过调节免疫细胞活性的免疫检查点疗法治疗癌症无副作用
D.机体对癌细胞进行特异性免疫主要通过T细胞来完成
11.炎炎夏日,空调可帮助我们摆脱酷热的煎熬。但人们长时间使用容易患“空调病”,主要表现为紧张、黏膜干燥、头痛等症状。回答下列问题:
(1)空调吹出的冷风使人体表面温度降低,从体温调节角度分析空调冷风造成的不利影响是_______________。
(2)长时间待在温度很低的空调房间里会隐性蒸发水分,__________(填器官)释放的抗利尿激素__________________(填“增加”、“不变”'或“减少”)
(3)若“空调病”患者内分泌系统功能紊乱,可通过抽取血液检测其激素含量进行诊断原因是____________________。激素含量过高或过低都会影响人体健康,由此可见,内环境稳态的重要意义是____________________。
12.科学家发现,单独培养的大鼠神经元能形成自突触(见图甲)。用电极刺激这些自突触神经元的胞体可引起兴奋,其电位变化结果如图乙所示。请回答下列问题:
(1)_____________________是神经元产生和维持-68mV膜电位的主要原因。
(2)胞体受刺激后,电位变化出现第一个峰值的原因是_________________使兴奋部位膜内侧阳离子浓度高于膜外侧。此时产生的兴奋沿神经纤维传导至轴突侧支的突触小体,引起突触小体内的突触小泡将神经递质释放到突触间隙,神经递质与胞体膜(突触后膜)上_____________结合,引发新的神经冲动,产生第二个峰值。
(3)谷氨酸也是一种神经递质,与突触后膜受体结合后,能使带正电的离子进入神经元,导致其兴奋。利用谷氨酸受体抑制剂(结合上述实验),证明大鼠自突触神经元的神经递质是谷氨酸。写出实验设计思路并预测实验结果。
实验思路:____________________________________________________
预测结果:____________________________________________________
【答案】
1.A
【解析】
1.骨骼肌不自主战栗会增加产热量,不利于人体散热,A正确;皮肤血管舒张,血流量增加,以增加散热量,B错误;汗腺分泌汗液增加,则散热量增加,C错误;用酒精擦拭皮肤可以增加散热量,D错误。选A。
【答案】
1.D
2.C
3.D
4.A
5.C
6.B
7.C
8.B
9.C
10.C
11.(1)人体毛孔收缩,不能正常排汗
(2)垂体 增加
(3)激素通过体液运输 机体进行正常生命活动的必要条件
12.(1)K+外流
(2)Na+内流 特异性受体
(3)将单独培养的大鼠自突触神经元随机分为A组合B组,用谷氨酸受体抑制剂处理A组神经元,B组神经元不做处理,用电极刺激两组自突触神经元胞体,测量其电位变化 A组神经元的第二次电位变化明显小于B组的(或A组神经元不出现第二次点位变化)
【解析】
1.不可遗传变异是由环境引起的,没有发生遗传物质改变,A错误;人工诱变育种是采用物理或化学等方式处理待选生物,能够有效地提高变异的频率,但变异具有不定向性,不能确定是否能提高有利变异的频率,B错误;表现型是基因与环境共同作用的结果,同种生物表现出的相同性状,可能与遗传物质的关系不同,如豌豆的矮可能与遗传物质有关,也可能与环境中水肥的缺少有关,C正确;非同源染色体和同源染色体上的非等位基因均可能发生基因重组,D错误。故选C。
2.①a表示同源染色体的非姐妹染色单体之间的交叉互换,属于基因重组,发生在减数第一次分裂前期,①错误;②a表示同源染色体的非姐妹染色单体之间的交叉互换,属于基因重组;c是基因中碱基对的缺失,属于基因突变,②正确;③b属于染色体结构变异中的易位;d属于染色体结构变异中的倒位,③正确;④c基因突变不一定使子代表现出相对性状,b、d中基因不变,都不能使子代表现出相对性状,④错误。故选D。
3.该生物进行有丝分裂前期是两个染色体组,有丝分裂后期四个染色体组,如果该生物进行减数分裂,在减数第一次分裂末期一个染色体组,A正确;由于不存在突变和交叉互换,A与a不可能位于姐妹染色单体上,B错误;如果进行减数分裂,细胞分裂过程中,处于减数第二次分裂的细胞含A或者a基因,C错误;同源染色体上不同位置的基因也是非等基因,因此非同源染色体自由组合,使非同源染色体上的非等位基因也自由组合,D错误;故选A。
4.马和驴杂交的后代骡子生殖器官发育不完全,是不育的二倍体,而雄蜂通过假减数分裂过程,可产生正常的配子,故是可育的,A正确;单倍体育种常用一定浓度的秋水仙素处理单倍体植株幼苗,故B错误;二倍体植物的花药离体培养能得到的单倍体植株无种子,故无果实,C错误;三倍体西瓜不结果的性状可以通过无性繁殖遗传,由于其不能产生种子,因而是不可育的,不属于是一个新物种,但八倍体小黑麦产生的原理是染色体数目变异和植物细胞杂交,故D错误;综上所述,选A项。
5.种群基因频率的改变实际上就是种群的进化,而当基因频率改变累积到一定的程度不同,就产生了生殖隔离,所以种群基因频率的改变是产生生殖隔离的前提条件,A正确;一个物种的形成或灭绝,会影响到若干其他物种的进化,因为生物与生物之间存在共同进化,B正确;无论是自然选择还是人工选择作用,都能使种群基因频率发生定向改变,从而决定生物进化的方向,C正确;虽然没有其他因素影响,但是由于群体数量较少,因此小群体的基因频率在各代可能会发生改变,D错误。故选D。
6.由以上分析可知,F1植株基因型为AaBb,基因重组可产生AB、Ab、aB、ab共4种花粉,A正确;从F1植株中选取花粉(AB)进行离体培养,只能获得基因型为AB的单倍体植株,为获得高产抗病新品种,还需对该单倍体进行染色体诱导加倍处理,B错误;单倍体植株高度不育,只能处理幼苗,不能处理种子,C错误;与杂交育种相比,单倍体育种可从F2中快速选育出纯合新品种,D错误。
7.培育三倍体植株的方法:用秋水仙素处理二倍体植株的幼苗,使染色体数目加倍变成四倍体,用四倍体作母本和二倍体父本杂交,产生三倍体的种子,三倍体种子种下去长成三倍体植株。三倍体减数分裂时联会紊乱,理论上可以采用组织培养的方法大量繁殖。有丝分裂过程不形成四分体,A错误;三倍体植株在减数分裂产生配子时,因联会紊乱,结实率非常低,B错误;人工培育短萃飞蓬三倍体时需要用秋水仙素处理细胞,使染色体数目加倍,不需要用卡诺氏液固定细胞,C错误;由二倍体培育成三倍体,可导致相应的基因数量改变,基因频率可能发生改变,D正确。故选D。
8.三倍体无籽西瓜的细胞中有同源染色体,每一组同源染色体有三条,减数分裂的前期联会紊乱,故不能进行正常的减数分裂,A错误;基因突变不定向,B错误;单倍体育种过程中,经常先进行花药离体培养,再筛选单倍体植物类型,C错误;同源染色体上的非等位基因可以发生基因重组,发生在减数第一次分裂的前期,四分体交叉互换,D正确;故选D。
9.根据题干可知大多数轮叶黑藻原先不能抵抗除草剂,由于基因突变以及自然选择,大部分轮叶黑藻能抵抗除草剂,真核生物基因突变若发生在细胞质基因,则无相应的等位基因,A错误;抗性基因的产生与除草剂选择没有关系,这是内在因素,B正确;突变基因产生于体细胞可通过无性生殖传递给后代,C正确;基因突变具有低频性的特点,由于基因频率发生了变化,所以发生了生物进化,D正确。
10.环境发生变化,对某种生物既无力也无害,则该种群的基因频率可能不变,A正确。在进化地位上越高等的生物,适应环境的能力不一定越强,如在无氧环境中,乳酸菌能生存,但人类却不能生存,B错误。黑色桦尺蠖与浅色桦尺蠖是同种生物,不会发生共同进化,C错误。隔离是新物种形成的必要条件,包括生殖隔离和地理隔离,而不是生物多样性形成的必要条件,D错误。
11.(1)由题意知,常叶舌的小麦纯系种子为材料,进行辐射处理,属于诱变育种,诱变育种的原理是基因突变,由于基因突变具有不定向和低频性特点,因此诱变育种需要处理大量的实验材料才也可能获得所需要的性状;甲、乙植株是有舌叶,自交后代出现3∶1的性状分离比,符合一对等位基因的分离定律,也说明甲、乙有舌性状的相关基因型为杂合子,故可知甲、乙突变性状的出现是由一个基因发生突变所致。(2)甲植株后代的基因型是AA∶Aa∶aa=1∶2∶1,正常植株产生的卵细胞的基因型及比例是A∶a=2∶1,所授花粉的基因型及比例是A∶a=1∶1,因此甲株的后代种植在一起,让其随机传粉,只收获正常株上所结的种子,若每株的授粉率和结籽率相同,则其中无叶舌突变类型的比例为aa=1/3×1/2=1/6。(3)要解决题中的问题,设计实验为:让甲、乙进行杂交获得子一代,然后观察后代的性状表现,若植株如果甲乙两株叶舌突变是发生在一对基因上,则甲、乙后代中无舌叶的基因型是aa,杂交后代都是aa,表现为无舌叶。如果甲乙两株叶舌突变是发生在两对基因上,则甲、乙后代中无舌叶的基因型是aaBB、AAbb,杂交后代的基因型是AaBb,都表现为有舌叶。
12.(1)A湖中的所有鳉鱼构成一个种群;种群是生物进化和繁殖的基本单位,一万多年后,D湖中的所有鳉鱼所含的全部基因称为鳉鱼种群的基因库;现代生物进化理论认为突变和基因重组为生物进化提供原材料。(2)根据题干:A、B两湖的鳉鱼(a和b)能进行交配且产生后代,但其后代高度不育,说明二者之间存在生殖隔离;他们属于2个物种;来自C、D两湖的鳉鱼(c和d)交配,能生育具有正常生殖能力的子代,说明他们属于同一个物种,子代之间存在一定的性状差异,这体现了生物多样性中的基因多样性。(3)根据题意分析可知:bb无论是自交还是自由交配的结果始终是bb,能稳定遗传。由于Aabb∶AAbb=1∶1,所以种群中A的基因频率为3/4,a的基因频率为1/4,所以自由交配后AA的个体为9/16,Aa的个体为6/16,aa的个体为1/16,但aa纯合致死,故AA的个体占9/15=3/5,即能稳定遗传的个体占总数的3/5。
高考生物一轮复习单元质检卷9人体的内环境与稳态动物和人体生命活动的调节 含解析 人教版: 这是一份高考生物一轮复习单元质检卷9人体的内环境与稳态动物和人体生命活动的调节 含解析 人教版,共6页。试卷主要包含了选择题,非选择题等内容,欢迎下载使用。
生物(新教材)高二暑假作业之巩固练习7 内环境的稳态及生命活动的调节含答案解析: 这是一份生物(新教材)高二暑假作业之巩固练习7 内环境的稳态及生命活动的调节含答案解析,共9页。
高中生物暑假作业26暑假提前学二内环境的稳态含解析: 这是一份高中生物暑假作业26暑假提前学二内环境的稳态含解析,共7页。试卷主要包含了单选题,填空题等内容,欢迎下载使用。