所属成套资源:全套新教材高二生物下学期暑假训练含答案
新教材高二生物下学期暑假训练3细胞的生命历程含答案
展开
这是一份新教材高二生物下学期暑假训练3细胞的生命历程含答案,共10页。试卷主要包含了自由基学说是一种细胞衰老假说等内容,欢迎下载使用。
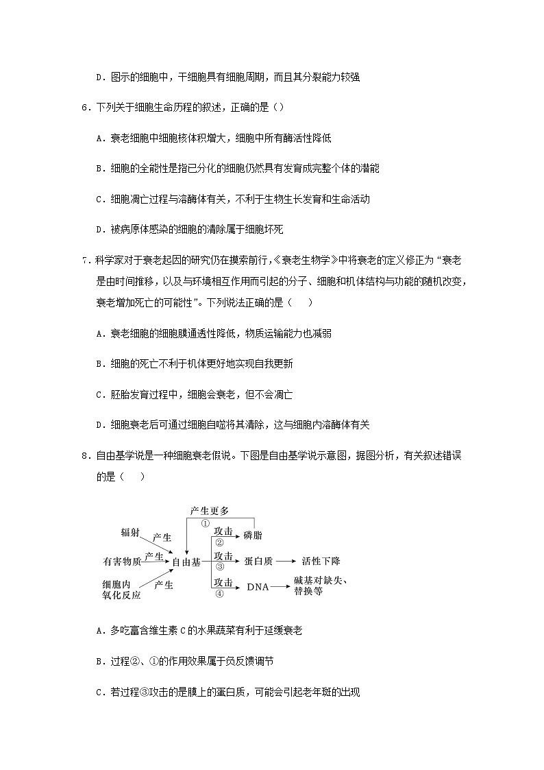
3 细胞的生命历程 例1.(2020年江苏省高考生物试卷·4)下列关于细胞生命活动的叙述,正确的是( )A.高度分化的细胞执行特定的功能,不能再分裂增殖B.癌变细胞内发生变异的基因都不再表达C.正常组织细胞在体外长时间培养,一般会走向衰老D.凋亡细胞内有活跃的基因表达,主动引导走向坏死1.细胞是生物体结构和功能的基本单位。下列有关细胞共性的叙述,正确的是()A.染色体是所有细胞中遗传物质的载体B.ATP与ADP相互转化是所有细胞共有的能量供应机制C.细胞骨架是所有细胞保持细胞内部结构有序性的重要结构D.所有细胞都会经历分裂、分化、衰老、凋亡、癌变等生命历程2.研究小组发现,将四个特定基因通过一定方法导入处于分化终端的体细胞(如成纤维细胞等)中,可诱导其形成具有胚胎干细胞样分化潜能的诱导性多能干细胞(iPS细胞),再诱导可分化出人体特定细胞和组织。下列叙述错误的是( )A.iPS细胞的研究可解决异体组织或器官排斥难题B.体细胞与iPS细胞的功能有差异,形态没有差异C.将特定基因导入体细胞中可能会中断原有基因的表达D.iPS细胞分化为人体特定细胞的过程遗传信息基本不变3.研究者选取肾脏上皮制备样品,用电子显微镜进行观察,得到细胞图像如图。相关叙述不正确的是( )A.视野中可以观察到染色体、纺锤体等结构B.染色体形态表明该细胞可能处于分裂的中期C.处于该时期的细胞同源染色体将被拉向两极D.电镜样品中处于此时期的细胞数量相对较少4.洋葱根尖分生区细胞不断分裂,对该过程的叙述不正确的是()A.细胞分裂间期,DNA复制,DNA的数目加倍,而染色体的数目不变B.细胞分裂前期,核膜和核仁逐渐消失,中心体发出星射线形成纺锤体C.细胞分裂中期,染色体形态稳定、数目清晰,适于染色体计数和形态观察D.纺锤体和细胞板的形成发生在不同时期5.下图表示人体内干细胞形成白细胞、血小板和红细胞的过程。下列分析错误的是()A.图中的细胞分化过程需要以细胞分裂为基础B.图中的干细胞是一类可以分化为多种细胞的未分化细胞C.在干细胞分化为白细胞的过程中发生了遗传物质的丢失D.图示的细胞中,干细胞具有细胞周期,而且其分裂能力较强6.下列关于细胞生命历程的叙述,正确的是()A.衰老细胞中细胞核体积增大,细胞中所有酶活性降低B.细胞的全能性是指已分化的细胞仍然具有发育成完整个体的潜能C.细胞凋亡过程与溶酶体有关,不利于生物生长发育和生命活动D.被病原体感染的细胞的清除属于细胞坏死7.科学家对于衰老起因的研究仍在摸索前行,《衰老生物学》中将衰老的定义修正为“衰老是由时间推移,以及与环境相互作用而引起的分子、细胞和机体结构与功能的随机改变,衰老增加死亡的可能性”。下列说法正确的是( )A.衰老细胞的细胞膜通透性降低,物质运输能力也减弱B.细胞的死亡不利于机体更好地实现自我更新C.胚胎发育过程中,细胞会衰老,但不会凋亡D.细胞衰老后可通过细胞自噬将其清除,这与细胞内溶酶体有关8.自由基学说是一种细胞衰老假说。下图是自由基学说示意图,据图分析,有关叙述错误的是( )A.多吃富含维生素C的水果蔬菜有利于延缓衰老B.过程②、①的作用效果属于负反馈调节C.若过程③攻击的是膜上的蛋白质,可能会引起老年斑的出现D.过程④可能导致细胞的遗传信息发生改变9.科学家发现,草莓细胞增殖过程中DNA含量会发生变化。通过测定一定数量草莓茎尖分生组织细胞的DNA含量,可分析其细胞周期。根据细胞DNA含量不同,将某种连续增殖的草莓茎尖分生组织细胞分为三组,每组的细胞数如下图。请你仔细观察,从图中所示结果分析其细胞周期:(1)从图中可以看出来,细胞分裂间期的时间比分裂期_______。(2)B组细胞正在进行________,这处于细胞周期中的________。(3)C组细胞处在细胞周期中的时期是__________,其中有多少细胞染色体数目加倍了(____)A.所有的细胞 B.一半的细胞 C.部分细胞 D.没有细胞(4)经过有丝分裂,分裂_____期复制的______平均分离,产生两个染色体______和______与亲代细胞完全相同的子细胞,保证了亲代和子代之间遗传性状的_______性和________性。10.为探究生物制剂Q对阿霉素所导致的心肌细胞凋亡是否具有保护作用,研究者提出了以下实验思路(注:细胞存活率的统计方法不要求)。①实验分组:甲组:培养液+心肌细胞+生理盐水乙组:培养液+心肌细胞+_____。丙组:培养液+心肌细胞+_____。每组设置若干个_____。②各组样品在相同且适宜的条件下培养一段时间后,统计各组样品的细胞存活率。③重复②若干次。请回答下列问题:(1)请将实验分组补充完整。(2)预测实验结果及结论:Ⅰ.若_____,则生物制剂Q对阿霉素导致的心肌细胞凋亡具有保护作用。Ⅱ.若_____,则生物制剂Q对阿霉素导致的心肌细胞凋亡不具有保护作用。(3)为使实验更严谨,还可增设对照组(丁组),丁组应加入的是_____。
例1.【答案】C【解析】高度分化的细胞能执行特定的功能,但也可能继续分裂增殖,如性原细胞能进行有丝分裂和减数分裂,A错误;癌变细胞是由原癌基因和抑癌基因发生突变,导致正常细胞的生长和分裂失控而形成,发生突变的基因仍能表达,B错误;正常组织细胞在体外长时间培养,细胞分裂达到一定次数后一般都会走向衰老,C正确;细胞凋亡是由基因控制的程序性死亡,细胞坏死与细胞凋亡不同,它是在种种不利因素影响下,由于细胞正常代谢活动受损或中断引起的细胞损伤和死亡,D错误。1.【答案】B【解析】原核细胞没有染色体,A错误。所有细胞都存在ATP与ADP相互转化,为生命活动提供能量,ATP与ADP相互转化是所有细胞共有的能量供应机制,B正确。细胞骨架是真核细胞特有的结构,原核细胞没有细胞骨架,C错误。所有正常细胞都要经历分裂、分化、衰老、凋亡等过程,但不一定发生癌变,D错误。2.【答案】B【解析】据题意可知,可以用病人的体细胞进行此项技术处理,诱导其形成具有胚胎干细胞样分化潜能的诱导性多能干细胞,进而分裂和分化,形成组织、器官,解决异体组织、器官排斥难题,A正确;体细胞与iPS细胞的形态和功能均有差异,B错误;将特定基因导入体细胞中可能会中断原有基因的表达,从而诱导其形成具有胚胎干细胞样分化潜能的诱导性多能干细胞(iPS细胞),C正确;iPS细胞分化为人体特定细胞的过程实质是基因的选择性表达,遗传信息基本不变,D正确。3.【答案】C【解析】该细胞处于有丝分裂中期,视野中可以观察到染色体、纺锤体等结构,A正确;染色体的着丝粒排列在赤道板上,表明该细胞可能处于分裂的中期,B正确;该细胞处于有丝分裂,同源染色体不分离,C错误;细胞周期中,分裂间期时间较长,细胞数目较多,中期属于分裂期,时间较短,故电镜样品中处于此时期的细胞数量相对较少,D正确。4.【答案】B【解析】细胞分裂间期进行DNA的复制和蛋白质的合成,结果是DNA的数目加倍,复制后出现姐妹染色单体共用一个着丝粒,所以染色体的数目不变,A正确;洋葱属于高等植物,细胞分裂前期由细胞两极发出纺锤丝形成纺锤体,洋葱细胞没有中心体,B错误;细胞分裂中期,染色体高度螺旋化,此时的染色体形态稳定、数目清晰,适于进行染色体计数和染色体形态的观察,C正确;纺锤体最先出现在细胞分裂的前期。细胞板出现在植物细胞有丝分裂的后期,细胞板逐渐向四周延伸,形成细胞壁将细胞 一分为二,D正确。5.【答案】C【解析】细胞分化是在个体发育过程中,同一个或同一类细胞的后代在形态、结构和生理功能上发生稳定性差异的过程,细胞分化要以细胞分裂为基础,A正确;图中的干细胞是一类可以分化为多种细胞的未分化细胞,B正确;细胞分化的实质是基因的选择性表达,该过程中遗传物质不发生改变,C错误;图示所有的细胞中,只有干细胞能连续进行有丝分裂,因此只有干细胞具有细胞周期,而且其分裂能力较强,D正确。6.【答案】B【解析】衰老细胞中细胞核体积增大,细胞中多种酶活性降低,A错误;已分化的细胞由于细胞中含有本物种全套的遗传物质,因此,仍然具有分化成其他各种细胞的潜能,这是细胞具有全能性的表现,B正确;细胞凋亡过程与溶酶体有关,有利于生物生长发育和生命活动,是正常的生命现象,C错误;被病原体感染的细胞的清除是通过细胞凋亡实现的,D错误。7.【答案】D【解析】衰老细胞的细胞膜通透性改变(不一定是降低),物质运输能力也减弱,A错误;通过细胞凋亡清除衰老的细胞,即导致衰老的细胞的死亡,有利于机体更好地实现自我更新,细胞凋亡也属于细胞死亡,B错误;胚胎发育过程中,有的细胞会衰老,有的细胞会凋亡,C错误;细胞衰老时,可通过细胞自噬将其清除,这与细胞内溶酶体的水解酶有关,D正确。8.【答案】B【解析】自由基可由细胞内的氧化反应产生,维生素C具有很强的还原性,可以清除自由基,有利于延缓衰老,A正确;由图可知,自由基攻击磷脂,磷脂又可以产生更多的自由基,故过程②、①的作用效果属于正反馈调节,B错误;若过程③攻击的是膜上的蛋白质,则可能会影响物质的跨膜运输,导致色素沉积,引起老年斑的出现,C正确;④过程使DNA分子中的基因碱基对缺失或替换,导致遗传信息发生改变,D正确。9.【答案】(1)长 (2)DNA复制 间期(S期) (3)DNA合成后期(G2期)、前期、中期、后期 C (4)间 DNA分子 数目 形态结构 稳定 连续【解析】(1)A组、B组细胞数明显比C组多,说明细胞分裂间期的时间比分裂期长。(2)B组细胞中的DNA含量为2H~4H,说明B组细胞正在进行DNA复制,处于细胞周期中的间期(S期)。(3)由分析可知,C组细胞已经完成了DNA复制,所以C组细胞处在细胞周期中的时期是DNA合成后期(G2期)、前期、中期、后期。有丝分裂后期,染色体数目会加倍,后期之前的分裂时期,细胞中的染色体数目与体细胞相同,因此C组细胞中只有后期的细胞(部分细胞)染色体数目加倍了。故选C。(4)经过有丝分裂,分裂间期复制的DNA分子平均分离,产生两个染色体数目和形态结构与亲代细胞完全相同的子细胞,保证了亲代和子代之间遗传性状的稳定性和连续性。10.【答案】(1)阿霉素 生物制剂Q+阿霉素 重复样品 (2)细胞存活率甲组≥丙组>乙组 细胞存活率甲组>乙组=丙组 (3)培养液+心肌细胞+生物制剂Q【解析】(1)①实验分组:实验设计遵循单一自变量,无关变量相同且适宜原则,本题的实验目的是探究物制剂Q对阿霉素所导致的心肌细胞凋亡是否具有保护作用,所以甲组:培养液+心肌细胞+生理盐水,乙组:培养液+心肌细胞+阿霉素,丙组:培养液+心肌细胞+生物制剂Q+阿霉素,每组设置若干个重复样品,防止实验出现偶然性。(2)实验中,甲为对照组,存活率最高,Ⅰ.若生物制剂Q对阿霉素致心肌细胞凋亡具保护作用,则存活率甲组≥丙组>乙组;Ⅱ.若生物制剂Q对阿霉素致心肌细胞凋亡无保护作用,则存活率细胞存活率甲组>乙组=丙组。(3)该实验没有探究单独生物制剂Q对心肌细胞的影响,为使实验更严谨,可增设对照组,探究单独观察生物制剂Q对心肌细胞的影响,故增设对照组(丁组)为培养液+心肌细胞+生物制剂Q。
相关试卷
这是一份生物(新教材)高二暑假作业之巩固练习3 细胞的生命历程含答案解析,共11页。
这是一份新教材高二生物下学期暑假训练9生物技术与工程含答案,共10页。
这是一份新教材高二生物下学期暑假训练8生物与环境含答案,共10页。

