


必修 第一册第三单元 防治二氧化硫对环境的污染导学案及答案
展开防治二氧化硫对环境的污染
1.了解自然界中硫元素的循环。
2.了解酸雨的成因、危害及防治方法,形成环境保护意识。
3.了解雾霾的形成及防治办法和空气质量评价,培养合理利用自然资源的观念。
酸雨被人们称为“天堂的眼泪”或“空中死神”,具有很大破坏力。目前,我国酸雨的主要分布地区是长江以南的四川盆地、贵州、湖南、江西以及沿海的福建、广东等地,约占我国国土面积的30%。
现有雨水样品1份,每隔一段时间测定该雨水样品的pH,所得数据如下:
测试时间/h | 0 | 1 | 2 | 3 | 4 |
雨水的pH | 4.73 | 4.63 | 4.56 | 4.55 | 4.55 |
分析数据,回答下列问题:
(1)①雨水样品的pH变化的原因是什么?
②如何用实验验证①中变化的原因?
③如果将刚取样的上述雨水和自来水混合,pH将如何变化?原因是什么?
(2)减少酸雨产生的途径有哪些?
提示:(1)①酸雨放置时pH变小,其原因是雨水中的H2SO3被空气中的氧气氧化:SO2+H2OH2SO3,2H2SO3+O2===2H2SO4。
②可以通过检验不同时间的雨水中SO的浓度大小确定反应2H2SO3+O2===2H2SO4的发生。分别取2 mL 0 h和2 mL 3 h的雨水于试管中,加入等量盐酸酸化,再加入等量且足量的BaCl2溶液,盛有3 h的雨水的试管中溶液更浑浊,说明其SO浓度大,从而验证了2H2SO3+O2===2H2SO4的发生。
③雨水和自来水混合,应考虑H2SO3与HClO(或Cl2)的反应:H2SO3+HClO===H2SO4+HCl(或SO2+2H2O+Cl2===H2SO4+2HCl)。因此雨水与自来水混合后溶液pH将变小。
(2)减少酸雨产生的关键在于减少SO2的排放,一种途径是将煤转化为清洁能源(如煤的气化和液化),燃料脱硫、固硫;另一种途径是开发不含硫的新能源(如氢能、核能等)。
答案:(1)①雨水中存在反应:SO2+H2OH2SO3、2H2SO3+O2===2H2SO4,酸性增强,pH变小。
②分别取2 mL 0 h和2 mL 3 h的雨水于试管中,加入等量盐酸酸化,再加入等量且足量的BaCl2溶液,盛有3 h的雨水的试管中溶液更浑浊,说明其SO浓度大,从而验证了反应2H2SO3+O2===2H2SO4的发生。
③变小;自来水使用Cl2消毒,含有HClO(或Cl2),与雨水混合发生反应:H2SO3+HClO===H2SO4+HCl(或SO2+2H2O+Cl2===H2SO4+2HCl),酸性增强,pH变小。
(2)①少用煤作燃料;②燃料脱硫;③开发新能源。
1.自然界中的硫循环
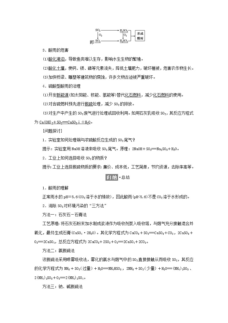
2.酸雨的形成
途径一 SO2+H2OH2SO3、2H2SO3+O2===2H2SO4
途径二 _2SO2+O22SO3、 SO3+H2O===H2SO4
即
3.酸雨的危害
(1)酸化湖泊,导致鱼类难以生存,影响水生生物的繁殖。
(2)酸化土壤,使钙、镁、磷等元素流失,降低土壤肥力,破坏植被,危害农作物生长。
(3)加快桥梁、雕塑等建筑物的腐蚀,许多文物古迹被严重破坏。
4.硫酸型酸雨的治理
(1)开发新能源(如太阳能、核能、氢能等)替代化石燃料,减少化石燃料的使用。
(2)对含硫燃料预先进行脱硫处理,减少SO2的排放。
(3)对生产中产生的SO2废气进行处理或回收利用。如用石灰乳吸收SO2,其反应方程式为Ca(OH)2+SO2===CaSO3↓+H2O。
[问题探讨]
1.实验室如何处理铜与浓硫酸反应生成的SO2尾气?
提示:实验室用NaOH溶液来吸收SO2尾气。原理:2NaOH+SO2===Na2SO3+H2O。
2.工业上如何选择吸收SO2的物质?
提示:工业上选择脱硫物质的要求:廉价、成本低,工艺简单,节约资源,去除率高等。
1.酸雨的理解
正常雨水的pH=5.6(CO2溶于水的缘故),因此酸雨(pH<5.6)不是CO2溶于水形成的。
2.消除SO2对环境污染的“三方法”
方法一:石灰石-石膏法
工艺原理:将石灰石粉末加水制成浆液作为吸收剂泵入吸收塔,与烟气充分接触混合并氧化,最终生成石膏(CaSO4·2H2O)。其化学方程式为CaCO3+SO2===CaSO3+CO2,2CaSO3+O2===2CaSO4,总反应方程式为2CaCO3+2SO2+O2===2CaSO4+2CO2。
方法二:氨脱硫法
该脱硫法采用喷雾吸收法,雾化的氨水与烟气中的SO2直接接触从而吸收SO2,其反应的化学方程式为NH3+SO2(过量)+H2O===NH4HSO3,2NH3+SO2(少量)+H2O===(NH4)2SO3、2(NH4)2SO3+O2===2(NH4)2SO4。
方法三:钠、碱脱硫法
钠、碱脱硫法是用NaOH或Na2CO3吸收烟气中的SO2,得到Na2SO3和NaHSO3,发生反应的化学方程式为2NaOH+SO2===Na2SO3+H2O或Na2CO3+SO2===Na2SO3+CO2,Na2SO3+SO2+H2O===2NaHSO3。
1.下列有关酸雨的说法正确的是( )
A.凡是呈酸性的雨水都称为酸雨
B.酸雨的形成只与SO2的排放有关
C.煤的脱硫可以在一定程度上防止酸雨的形成
D.为了不形成酸雨,应停止使用一切化石燃料
解析:选C A项,正常雨水中由于溶解了二氧化碳,也呈酸性,但其pH≥5.6,不是酸雨,pH<5.6的降水才称为酸雨,错误;B项,酸雨分为硝酸型酸雨和硫酸型酸雨,硝酸型酸雨的形成与氮氧化物的排放有关,错误;C项,利用石灰石等物质,使燃煤中的含硫物质最终转化为硫酸钙,从而达到脱硫的目的,减少SO2的排放,在一定程度上可防止酸雨的形成,正确;D项,化石燃料是现代社会的主要能源,不可能一点都不使用,应推广使用脱硫技术,大力开发清洁环保的新能源,减少酸雨的形成,错误。
2.如图是德国的一座大理石雕像在六十年间的变化,结合所学知识回答下列问题:
(1)造成上述现象的原因是什么?
(2)若该污染属于硫酸型,写出上述变化中的化学(或离子)方程式。
(3)为防治酸雨,减少煤燃烧时向大气排放的SO2,工业上将生石灰和含硫煤混合后使用。请写出燃烧时,有关“固硫”(不使硫化合物进入大气)反应的化学方程式:____________________________________。
解析:造成上述现象的原因是酸雨对雕像的腐蚀,硫酸型酸雨形成的原因是二氧化硫的排放,其成分是硫酸,硫酸可以腐蚀大理石。
答案:(1)酸雨对雕像的腐蚀。
(2)SO2+H2OH2SO3,2H2SO3+O2===2H2SO4,
2H++CaCO3===Ca2++H2O+CO2↑。
(3)CaO+SO2CaSO3,2CaSO3+O2===2CaSO4
3.人与自然要和谐相处,保持洁净安全的生存环境已成为全人类的共识。
(1)导致雾霾形成的主要污染物是________(填字母)。
a.SO2 b.NO2 c.PM2.5
(2)控制燃煤产生的SO2的排放,能够减少__________型酸雨的形成。燃煤排放的烟气中还含有其他污染物,请列举一种:______________。
(3)pH<__________的雨水称为酸雨;向煤中加入适量的__________,可以大大减少燃烧产物中SO2的量。
(4)对汽车加装尾气催化净化装置,可以使其中的NO、CO相互反应转化成无毒的气体,其原理可以用化学方程式表示为__________________________。
解析:(2)燃煤排放的烟气中除含有二氧化硫,还含有粉尘、未完全燃烧产生的CO等。(4)NO、CO相互反应转化成无毒的气体N2、CO2,再配平即得到化学方程式。
答案:(1)c (2)硫酸 CO(或粉尘) (3)5.6 石灰石
(4)2NO+2CON2+2CO2
1.空气质量指数(AQI)
(1)概念:根据空气中的细颗粒物(PM2.5)、可吸入颗粒物(PM10)、二氧化硫、二氧化氮、臭氧和一氧化碳的浓度计算出来的数值。其中指数最大的污染物会被确定为首要污染物,首要污染物的质量指数即为该地区的空气质量指数。
(2)意义:空气质量指数越小,空气质量越好,对人体健康的危害就越小。
2.雾霾及其防治
(1)概念:大量极细微的颗粒物均匀地悬浮在空中,这些颗粒物容易吸附空气中的水蒸气形成雾滴,使空气水平能见度小于10 km,这种空气混浊现象叫作雾霾。
(2)分类:根据颗粒物直径的大小可以将其分为细颗粒物(PM2.5,直径小于2.5 μm)、可吸入颗粒物(PM10,直径小于10 μm)等。
(3)成因及防治
成因:悬浮在空气中的颗粒物的组成为有机颗粒物、硫酸盐、铵盐等,其中硫酸盐与空气中的二氧化硫有关。
防治:从源头抓起,企业必须转变能源结构,坚持绿色发展,控制二氧化硫等有害气体的排放;政府要提高污染排放标准,社会各界要大力监督。
常见的污染现象及其危害
1.酸雨
主要是由SO2和氮氧化物造成的;能使土壤酸化,腐蚀建筑物等。
2.光化学烟雾
主要是由氮氧化物、碳氢化合物造成的;危害人体健康,影响植物生长。
3.臭氧空洞
主要是由氮氧化物、氟氯代烃等的排放引起的;使地球上的生物受太阳紫外线的伤害加剧。
4.温室效应
主要是由大气中CO2、CH4含量的不断增加造成的;会使全球气候变暖。
5.白色污染
形成原因是废旧塑料如聚乙烯塑料等的大量使用以及随意丢弃;会破坏土壤结构和生态环境。
6.赤潮和水华
形成原因是含磷洗衣粉的大量使用及工、农业生产、城市生活污水的任意排放;会使藻类过度繁殖,鱼类死亡,水质恶化,若发生在淡水中称为水华,发生在海水中称为赤潮。
7.重金属污染
形成原因是含Pb、Hg、Cd、Cr等重金属的废旧电池的随意丢弃,破坏了土壤结构和生态环境。如水俣病、痛痛病是含汞、镉的工业废水引起的,人食用中毒后的鱼会造成人体汞、镉中毒。
1.下列物质不属于“城市空气质量日报”内容的是( )
A.二氧化碳 B.二氧化硫
C.氮氧化物 D.悬浮颗粒
解析:选A 二氧化硫、氮氧化物、悬浮颗粒均可引起空气污染,故不属于“城市空气质量日报”报道的物质是二氧化碳。
2.下列对酸雨和雾霾的理解正确的是( )
A.酸雨是指pH<7的降水(包括雨、雪、霜等)
B.酸雨放置后酸性会减弱
C.酸雨和雾霾的形成均与空气中的SO2有关
D.对化石燃料的不合理利用导致了酸雨、雾霾,该过程中涉及硫的转化反应均为氧化还原反应
解析:选C 酸雨是指pH<5.6的降水,A项错误;酸雨中含有H2SO3,放置后会逐渐被氧化为H2SO4,酸性增强,B项错误;酸雨的形成主要与SO2和氮氧化物有关,雾霾的形成主要与大气中的二氧化硫、氮氧化物、可吸入颗粒物有关,C项正确;SO2溶于水生成H2SO3的反应是非氧化还原反应,D项错误。
3.研究表明,燃料燃烧产生的氮氧化物、二氧化硫等气体物也与雾霾的形成有关(如下图所示)。下列措施不利于减少雾霾形成的是( )
A.减少煤炭供热 B.增加植被面积
C.推广燃料电池 D.露天焚烧秸秆
解析:选D A项,减少煤炭供热,减少了粉尘、SO2、氮氧化物等污染物的排放,有利于减少雾霾的形成; B项,植被能吸收粉尘,增加植被面积,有利于减少雾霾的形成; C项,推广燃料电池,提高了能源的利用率,有利于减少雾霾的形成;D项,露天焚烧秸秆产生大量的粉尘,是造成雾霾产生的主要原因之一,不利于减少雾霾的形成。
4.我国长江中下游地区冬雾较多。雾是由浮游在空中的大量微小水滴组成的,以酸性气溶胶粒子为凝结核,溶解了城市汽车尾气和工厂排放的大量二氧化硫和氮氧化物,形成了酸雾雾滴,其酸性比酸雨强得多。以下说法不正确的是( )
A.冬雾是一种液溶胶
B.酸雾不仅刺激呼吸道,还可能使肺部受伤
C.对燃煤进行脱硫处理可以减少酸雾的产生
D.酸雾的pH在5.6以下
解析:选A 选项A,冬雾是一种气溶胶,不正确;选项B,酸雾中含有H2SO4、HNO3等,会刺激呼吸道并造成肺部受伤,正确;选项C,对煤进行脱硫处理能有效降低SO2的排放量,减少酸雾的产生,正确;选项D,酸雾的酸性比酸雨强,其pH<5.6,正确。
[分级训练·课课过关]_______________________________________________________
1.打赢蓝天保卫战,提高空气质量。下列物质不属于空气污染物的是( )
A.PM2.5 B.O2
C.SO2 D.NO
解析:选B PM2.5指可吸入颗粒物,属于空气污染物,A项不符合题意;氧气是空气的成分之一,供给人体呼吸,不是空气污染物,B项符合题意;二氧化硫可以形成酸雨,属于空气污染物,C项不符合题意;NO能与人体血液中的氧气结合,对人体健康有害,属于空气污染物,D项不符合题意。
2.化学与生活密切相关。下列说法错误的是( )
A.PM2.5是指粒径不大于2.5 μm的可吸入悬浮颗粒物
B.绿色化学要求从源头上消除或减少生产活动对环境的污染
C.燃煤中加入CaO可以减少酸雨的形成及温室气体的排放
D.天然气和液化石油气是我国目前推广使用的清洁燃料
解析:选C PM2.5是指大气中直径小于或等于2.5微米的颗粒物,也称为可入肺颗粒物,A项正确;绿色化学要求从源头上消除或减少生产活动对环境的污染,B项正确;燃煤中加入CaO是为了除去煤燃烧生成的SO2,可减少酸雨的形成,但不能减少温室气体的排放,C项错误;天然气和液化石油气完全燃烧的产物是CO2和H2O,属于清洁燃料,D项正确。
3.如图是硫在自然界的循环,下列相关说法不正确的是( )
A.大气中的硫可能以酸雨的形式进入土壤
B.煤和石油中的硫燃烧生成三氧化硫进入大气
C.化石燃料中的硫来自形成化石燃料的生物体
D.煤和石油燃烧产生的颗粒物可能是形成雾霾的原因之一
解析:选B 大气中的硫主要以SO2的形式存在,SO2溶于水生成亚硫酸,亚硫酸被氧气氧化为硫酸(或SO2被空气中的氧气氧化为SO3,SO3溶于水生成硫酸)形成酸雨,进入土壤,A项正确;煤和石油中的硫燃烧生成SO2,不能直接生成SO3,B项错误;化石燃料中的硫来自形成化石燃料的生物体,C项正确;煤和石油燃烧产生的颗粒物可形成雾霾,D项正确。
4.能减缓酸雨产生的有效措施是( )
①少用煤炭作燃料 ②把工厂的烟囱建高 ③化石燃料脱硫 ④在已经酸化的土壤中加石灰 ⑤利用新能源
A.①②③⑤ B.①③⑤
C.②③④ D.③④⑤
解析:选B ①少用煤作燃料可以减少SO2的产生,可以减缓酸雨产生;②把工厂烟囱建高,不能减少SO2、氮氧化物的产生,即不能减缓酸雨产生;③燃煤脱硫后可以减少SO2的产生,可以减缓酸雨产生;④在已经酸化的土壤中加石灰,可以改良土壤,但不能减缓酸雨产生;⑤开发太阳能、风能等新能源可以减少化石燃料的使用,从而可以减缓酸雨产生。
苏教版 (2019)必修 第一册第三单元 防治二氧化硫对环境的污染学案: 这是一份苏教版 (2019)必修 第一册第三单元 防治二氧化硫对环境的污染学案,共10页。
高中化学第三单元 防治二氧化硫对环境的污染学案: 这是一份高中化学第三单元 防治二氧化硫对环境的污染学案,文件包含43防治二氧化硫对环境的污染教师版-高一化学同步讲义苏教必修第一册docx、43防治二氧化硫对环境的污染学生版-高一化学同步讲义苏教必修第一册docx等2份学案配套教学资源,其中学案共23页, 欢迎下载使用。
高中化学苏教版 (2019)必修 第一册第三单元 防治二氧化硫对环境的污染导学案: 这是一份高中化学苏教版 (2019)必修 第一册第三单元 防治二氧化硫对环境的污染导学案,共10页。