










所属成套资源:粤教粤科版科学六年级上册课件PPT+教案
- 第12课《适合的坡度》课件+教案 课件 9 次下载
- 第13课《传动的齿轮》课件+教案 课件 9 次下载
- 第15课《大脑的作用》课件+教案 课件 8 次下载
- 第16课《爱护我们的大脑》课件+教案 课件 8 次下载
- 第17课《生物的遗传现象》课件+教案 课件 7 次下载
小学科学粤教粤科版 (2017)六年级上册14 测试我们的反应示范课ppt课件
展开
这是一份小学科学粤教粤科版 (2017)六年级上册14 测试我们的反应示范课ppt课件,文件包含31《测试我们的反应》课件pptx、31《测试我们的反应》教案docx等2份课件配套教学资源,其中PPT共22页, 欢迎下载使用。
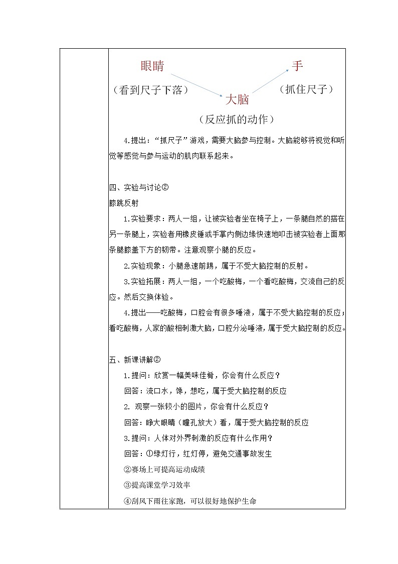
粤教版科学六年级上册《测试我们的反应》教学设计课题名测试我们的反应课型新授课教学目标1. 通过抓“反应尺”游戏,体验人体对外界刺激的反应速度有快有慢。2. 知道人体对外界刺激的反应方式有两种:一种反应受大脑控制,一种不受大脑控制。3. 通过合作测试,采取对人体进行刺激行为来判断反应方式。4. 搜集人体对刺激的反映事例,理解刺激反应的作用。教学重难点重点:体验人体对外界刺激的反应速度;知道人体对外界刺激的反应方式。难点:采取刺激行为,测试并判断反应方式;理解刺激反应的作用。教学环节教学过程课堂导入一、情境导入:提出——你知道吗?我们的眼、耳、鼻、舌、皮肤等感觉器官能感知周围环境的变化,同时,我们的身体能作出相应的反应。当足球快速飞来时你会伸手接住足球,当手碰到发烫的物体时会迅速移开,这些都是人体对外界刺激作出的反应。 课 程 学 习 二、实验与讨论①反应有多快1.提出:不同人对刺激作出反应的速度是否不同?我们可以通过抓反应尺的活动来测试人的反应速度。2. 制作反应速度尺:(1)用卡纸剪一个长30厘米、宽5厘米的纸条(2)在纸条上每隔6厘米画一条刻度线(3)在每两条线间涂上不同的颜色3.游戏规则:两人一组,面对面站好,一人垂直拿好“反应速度尺”,另一人抬手做抓尺子的动作,在尺子垂直落下的时候用最快的速度抓住尺子,就算成功。4. 评比标准:抓住一次,在记录表上画上√,没抓住画O。比比看,两个人谁抓住的次数多,谁的反应速度就快。5.实验记录①6.实验小结:甲同学的反应比较快7.实验记录②如果比赛结果相同,抓住一次,在记录表上记下抓住的颜色,比比看,两个人谁抓住的相同颜色多,谁的反应速度就快。8.实验小结:甲同学的反应比较快 三、新课讲解①不同的环境刺激会使我们作出不同的反应。1.提出:反应分为两种:①反应迅速,不受大脑控制②需要大脑的参与和控制。2.不受大脑控制的反应:①灰尘→眼睛→马上眨眼②手→被利器扎→迅速缩手③膝半屈和小腿自由下垂→叩击膝腱→急速前踢④鼻子→臭味→恶心、捂鼻子3.提问:“抓尺子”游戏中,尺子是怎么被抓到的?回答:4.提出:“抓尺子”游戏,需要大脑参与控制。大脑能够将视觉和听觉等感觉与参与运动的肌肉联系起来。 四、实验与讨论②膝跳反射 1.实验要求:两人一组,让被实验者坐在椅子上,一条腿自然的搭在另一条腿上,实验者用橡皮锤或手掌内侧边缘快速地叩击被实验者上面那条腿膝盖下方的韧带。注意观察小腿的反应。 2.实验现象:小腿急速前踢,属于不受大脑控制的反射。 3.实验拓展:两人一组,一个吃酸梅,一个看吃酸梅,交流自己的反应。然后交换体验。 4.提出——吃酸梅,口腔会有很多唾液,属于不受大脑控制的反应;看吃酸梅,人家的酸相刺激大脑,口腔分泌唾液,属于受大脑控制的反应。 五、新课讲解②1.提问:欣赏一幅美味佳肴,你会有什么反应?回答:流口水,馋,想吃,属于受大脑控制的反应2. 观察一张较小的图片,你会有什么反应? 回答:睁大眼睛(瞳孔放大)看,属于受大脑控制的反应3.提问:人体对外界刺激的反应有什么作用?回答:①绿灯行,红灯停,避免交通事故发生 ②赛场上可提高运动成绩③提高课堂学习效率④刮风下雨往家跑,可以很好地保护生命 六、拓展提高阅读:最美的妈妈:拖住生命,感动世界2011年7月2日下午1点半,在杭州滨江区的一住宅小区,一个2岁女童突然从10楼坠落,在楼下的吴菊萍奋不顾身地冲过去用双手接住了孩子,女孩稚嫩的生命得救了,但吴菊萍的手臂瞬间被巨大的冲击力撞成粉碎性骨折。这一感人事迹在网络上热传,无数网民为之动容,称其为"最美妈妈"。 七、学以致用1. “抓尺子”游戏所用到的感觉器官中不包括( A ) A、大脑 B、眼睛 C、手2.下列哪种反应不经过大脑控制?( B )A、婴儿吮乳 B、膝跳反射 C、望梅止渴3.加强训练能提高反应能力。( √ )4.“抓尺子游戏”玩一次就能判断一个人的反应速度。( × )5.反应速度是生来就有的不能改变。( × )6.打篮球、羽毛球等都能提高人的反应能力。( √ )课堂小结1. 人体对外界刺激的反应方式有两种:一种反应受大脑控制,一种不受大脑控制。2.人体对外界刺激的反应作用有很多:帮助我们躲避伤害、帮助我们学习工作等等 板书设计 人的感官系统 人的反应方式测试我们的反应 人的反应作用 教学反思新课程改革,是一次深刻的改革。新课改倡导全人教学,强调课程学要促进每个学生身心健康的发展,培养学生良好的品质的终身学习的潜力;新课改倡导建设性学习,注重科学探究的学习,提倡交流与合作、自主创新学习。课程改革的成败关键在于教师,教师是课程改革的实施者。作为教师我务必做好充分的准备,学习新课程改革理论,更新教学观念,迎接新课改的挑战。一.面向全体学生,为学生全面发展和终身发展奠定基础1.创设各种情景,孤立学生大胆地使用英语,对他们在学习过程中的失误和错误采取宽容的态度。2.为学生带给自主学习和直接交流的机会,以及充分表现和自我发展的一个空间。3.孤立学生透过体验、实践、合作、探究等方式发展听、说、读、写的综合潜力。4.创造条件让学生能够探究他们自我的一些问题,并自主解决问题。二.关注学生情感,创造民主、和谐的教学气氛学生仅有对自我、对英语及英文化有用心的情态,才能持续英语学习的动力并取得成绩、刻板的情态,不仅仅会影响其它发展是学好英语的重要因素,所以我努力创造宽松民主、和谐的教学空间,做到:1.尊重每个学生,用心鼓励他们在学习中的尝试,保护他们的自尊心和用心性。2.把英语教学与情态有机的结合起来,创造各种合作学习的活动,促进学生互相学习、互相帮忙、体验成就感发展合作精神。3.关注学生有困难或性格内向的学生,尽可能为他们创造语言的机会。4.建立融洽、民主的师生交流渠道,经常和学生一齐反思学习过程和学习效果;互相鼓励和帮忙,做到教学相辅。三.加强对学生学习策略的指导,让他们在学习和运用的过程中逐步学会如何学习,做到:1.用心创造条件,让学生参与到阶段性学习目标,以及实现目标的方法。2.引导学生结合语境,采用推测、查阅和协调的方法进行学习。3.引导学生在学习过程中,进行自我评价,并根据需要调整自我的学习目标和学习策略。四.对学生进行有效的评价评价能够使学生认识自我,树立自信,有助于反思及调整自我的学习过程。评价或采用测验及非测验形式,平时重视构成性评价,对学生回答学习过程中的表现所改善的成绩,及反映的情感、态度、策略某方面进行及时的评价,如有口头评价、等级评价、学生之间互相评价等方法,充分发觉学生的提高,鼓励学生自我反思、自我提高,测验以学生综合运用潜力为目标、侧重于学生理解和获取信息的潜力,减少客观题,增加主观题。透过评价学生学会分析自我的成绩和不足,明确努力方向。
相关课件
这是一份粤教粤科版 (2017)六年级上册14 测试我们的反应图片ppt课件,共14页。
这是一份小学科学教科版 (2017)二年级下册4.测试反应快慢教课ppt课件,共21页。PPT课件主要包含了教学目标,新知探究,探索抓尺子游戏,比一比谁抓的次数多,怎样标数字,记录图表,分析数据,眼睛皮肤,知识拓展,课堂练习等内容,欢迎下载使用。
这是一份小学科学教科版 (2017)五年级下册7.制作与测试我们的小船完整版课件ppt,文件包含第7课时制作与测试我们的小船pptx、第7课时制作与测试我们的小船doc等2份课件配套教学资源,其中PPT共13页, 欢迎下载使用。
