


所属成套资源:高中各科教师信息技术应用能力提升工程2.0微能力点认证资料
高中思想政治-C1跨学科学习活动设计-学习活动方案+成果及点评【2.0微能力认证获奖作品】
展开
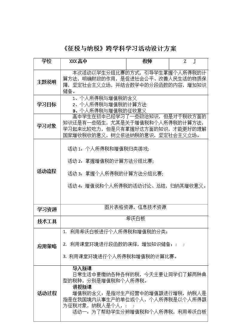
高中思想政治-微能力2.0认证 C1 跨学科学习活动设计 1.跨学科学习活动设计方案2.学生成果及点评 撰写:Z J 【获奖作品】 1.学习活动方案:以自己开展过的跨学科学习实践为例,提供跨学科设计活动方案,需说明主题、学习目标、学习对象、活动流程、学习资源、技术工具及应用策略、学习评价等,以 PDF 形式提交。2.学生成果及点评:请提交两份学生的跨学科学习成果,并分别进行点评。若为文本,请以 PDF 形式提交。 《征税与纳税》跨学科学习活动设计方案 学校XXX高中 教师Z J 本次活动以学生分组比赛的方式,引导学生掌握个人所得税的计 主题说明算方法,明确财政的作用,是促进社会公平、改善人民生活的物质保 障,坚定社会主义立场,并结合数学中的分段函数的内容,增加知识 储备。 1、个人所得税与增值税的含义 学习目标2、个人所得税与增值税的计算方法 3、个人所得税与增值税的征收意义 高中学生在初中已经学习了一些政治知识,但是对于税收方面的 学习对象知识还是有一些陌生,尤其是关于增值税和个人所得税的计算方法, 学习起来比较吃力,但是只有掌握好这方面的知识,才能更好的理解 国家增收税收的意义,树立依法纳税的意识,坚定社会主义立场。 活动 1:个人所得税和增值税归类游戏; 活动 2:掌握增值税的计算方法分组比赛; 活动流程活动 3:掌握个人所得税的计算方法分组比赛; 活动 4:增值说和个人所得税的活动讨论、总结,归纳其增收意义。 学习资源 图片表格资源,信息技术资源 技术工具 希沃白板 1.利用希沃白板进行个人所得税和增值税的分类; 应用策略2.利用课堂环境进行段函数的演绎,增加知识储备;Z J 3.利用课堂环境进行个人所得税和增值税的计算比赛。 导入新课 日常生活中要缴纳各种各样的税,今天主要让同学们了解两种典 型的税种,分别是增值税和个人所得税。 讲授新课 活动过程 增值税的含义:是指对生产经营中的增值额进行增税,纳税人是 指是在我国境内从事生产的单位或个人,个人所得税是以个人所得额 为征税对象,纳税人是个人,Z J 活动一:为了帮助学生分辨增值税和个人所得税,利用希沃白板 里的课堂活动,归类游戏。找两组学生到讲台分别进行游戏,强化对
知识的理解。 活动二:增值税的计算方法 增值税的基本税率是 17%,计算方法:商品销售额×税率-上一环节已缴税金 某服装厂从纺织厂购进一批布料,布料的销售价为 8500 元。纺织厂销售这批布料应缴纳的增值税为 1445 元。服装厂将这批布料加工成服装批发给百货商场,服装的总售价为 15000 元。问:服装厂应缴纳的增值税是多少? 找四组同学在黑板上进行计算比赛 纺织厂(布料) 服装厂(服装)增值税由纺织厂承担, 服装厂(服装) 百货商厂(商品)增值税由服装厂承担。 服装厂应缴纳的增值税为:15000×17%-1445=1105 元 活动三:个人所得税的计算方法 个人所得税分为比例税率和超额累进税率 材料一、外国旅游者在深圳购买了我国发行的社会福利彩票中了一等奖 500 万,他去兑奖时,彩票管理中心代扣了他应缴的个人所得税款,请问他应该缴纳多少元的个人所得税? 找两组同学在黑板上进行计算比赛 500x20%=100 万 材料二、某人的月工资为 6000 元,按照应税额 3500 来算,那么他应缴纳的税款是多少? 找四组同学在黑板上进行计算比赛 他的应税所得额为:6000-3500=2500 元 不超过 1500 元部分:1500 X 3%=45 超过 1500 至 4500 元部分:1000 X 10%=100 累计共应纳税 45+100=145 元 材料三、某集团总裁年薪约 1000 万元,他应该上缴多少税款? 找四组同学在黑板上进行计算比赛 他的应税所得额为:9996500 元。Z J 不超过 1500 的部分:1500*3%=45 超过 1500 至 4500 的部分:3000*10%=300 超过 4500 元至 9000 元的部分:4500*20%=900 超过 9000 元至 35000 元的部分:26000*25%=6500 超过 35000 元至 55000 元的部分:20000*30%=6000 超过 55000 元至 80000 元的部分:25000*35%=8750 超过 80000 元的部分:9996500*40%=3998600 活动四:学生分组活动讨论、总结,归纳增值税和个人所得税增收意义 通过讨论得出结论:财政的重要来源,增值税避免重复征税,防止偷税漏税行为,个人所得税,高收入者多纳税,低收入者少纳税,调节个人收入分配,实现社会公平的有效手段。
本课通过信息技术的应用,结合数学计算比赛,学生的学习兴趣较为浓厚,课堂积极性较高,能进行积极的计算比赛、讨论和探究。通过本课的学习,学生不仅能树立依法纳税的意识,而且能坚定中国学习评价 特色社会主义道路的政治立场,更能提高数学科学文化修养,增强知识储备。Z J 涉及学科思想政治、数学 C1 跨学科活动学生成果及点评 学生成果 通过分类游戏,我能在活动中知道增值税和个人所得税的含义,增值税是对生产 经营中的增值额征税,并且是固定税率 17%,而个人所得税是对个人所得额征税, 包括比例税率和超额累进税率,其中比例税率是 20%,超额累进税率是分段函数。 除了分类游戏的收获,老师的知识梳理,结合分段函数的计算,日积月累,我相 信在学习政治的同时也能收获抽象逻辑思维能力。Z J 最后,最后一个环节里,老师通过小组讨论的开展,利用知识并活学活用,加速 消化。 点评 在平时开展政治学科教学工作时,政治教师应该树立跨学科的意识,与其他学科 融合在一起,例如数学知识,考试评价体系越来越重视综合性,强调对书本知识 的灵活使用,强调对素材和材料的关键信息提取,再用专业的语言组织好,这其 中,数学学的好,答案也能组织的更为顺畅。所以,老师在平常教学时要有跨学 科意识。Z J