所属成套资源:高中各科教师信息技术应用能力提升工程2.0微能力点认证资料
高中化学-C1跨学科学习活动设计-学习活动方案+成果及点评【2.0微能力认证获奖作品】
展开
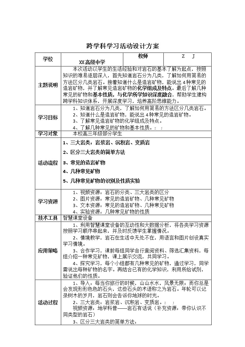
高中化学-微能力2.0认证 C1 跨学科学习活动设计 1.跨学科学习活动设计方案2.学生成果及点评 撰写:Z J 【获奖作品】 1.学习活动方案:以自己开展过的跨学科学习实践为例,提供跨学科设计活动方案,需说明主题、学习目标、学习对象、活动流程、学习资源、技术工具及应用策略、学习评价等,以 PDF 形式提交。2.学生成果及点评:请提交两份学生的跨学科学习成果,并分别进行点评。若为文本,请以 PDF 形式提交。 跨学科学习活动设计方案 学校 教师 Z J XX高级中学 本次活动以学生的生活经验和对岩石的基本了解为起点,按照 知识的难易逐层深入,首先知道岩石分为几类,了解如何用简易的 主题说明方法区分几类岩石。接着知道什么是造岩矿物,能说出 4 种常见的 造岩矿物,并了解常见造岩矿物的化学组成及特点。最后了解几种 常见的矿物和基本性质,与化学所学知识深度融合,帮助学生建构 跨学科知识体系,开展深度学习,培养高阶思维能力。 1、知道岩石分为几类,了解如何用简易的方法区分几类岩石。 学习目标2、知道什么是造岩矿物,能说出 4 种常见的造岩矿物。 3、了解常见造岩矿物的化学组成及特点。 4、了解几种常见的矿物和基本性质。Z J 学习对象本校高三年级部分学生 1、三大岩类:岩浆岩、沉积岩、变质岩 2、区分三大岩类的简单方法 活动流程3、常见的造岩矿物 4、几种常见矿物 5、几种常见矿物的识别及性质实验 1、视频资源:岩石的分类、三大岩类的区分 学习资源2、图片资源:常见的造岩矿物、几种常见矿物 3、文本资源:常见的造岩矿物、几种常见矿物 4、实验资源:几种常见矿物的性质 技术工具智慧课堂设备 1、利用智慧课堂设备的互动性和大数据分析,将各类学习资源 按照学习顺序串起来,并及时反馈学生掌握情况。 2、情境教学,岩石在生活中无处不在,用语言和图片创设真实 学习情境。 应用策略3、合作学习,课前每组同学自行查阅资料、筛选汇集资料,每 组介绍一种常见矿物,课上展示交流,共同学习。 4、探究学习,每个小组都有几种常见的矿物,通过学习,同学 需说出每种矿物的名字。再结合已有的化学知识,利用所给试剂, 验证他们的性质。 1、导入:每当你旅行的时候,山山水水,风景无限;而你总是 会发现形形色色的石头,这些石头的术语称之为岩石。年轮可以记 录树木的岁月,岩石则会告诉你地球的时光。 活动过程2、三大岩类:岩浆岩、沉积岩、变质岩。Z J 视频资源:地学科普——岩石有话说(补充资源:带你认识不 同类型的岩石) 3、区分三大岩类的简单方法:
工具/原料• 放大镜 • 小刀 ① 第一步:看环境。 ② 第二步:掂量掂量,看看颜色 ③ 第三步:观察层理 ④ 第四步:看看岩石硬度 ⑤ 第五步:看岩石中的矿物 ⑥ 第六步:整体评估 4、常见的造岩矿物 岩石的成分:主要成分是造岩矿物,主要的造岩矿物有石英、长石、方解石、云母等,通常是一种或多种矿物组成的,不同的矿会有不同颜色,像石英是透明的,但是如果他们混合别的带颜色的离子就会形成别的颜色,像紫色的宝石就是石英加上三价铁离子而形成的。常见的造岩矿物只有十多种。 石英:是最常见的矿物之一。占地壳重量的 12.6%,其含量仅次于长石。 长石是一种含有钙、钠、钾的铝硅酸盐矿物。它有很多种,我们来了解一下正长石和斜长石。正长石:K2O·Al2O3· 6SiO2 又叫钾长石,肉红色或浅黄白色,晶体为短柱状(在岩石中为不完整的短柱状颗粒),常具有卡斯巴双晶或穿插双星,硬度 6。正长石容易风化形成高岭石,为土壤提供钾。斜长石:由钠长石(Na2O· Al2O3· 6SiO2)和钙长石( CaO·Al2O3· 6SiO2)组成。 在岩石中为板状或细柱状的颗粒,在晶面上可见聚片双晶(细而长的双晶纹)。灰白色,硬度 6.5 左右,为土壤提供钙。 正长石和斜长石及其各变种,称为长石类矿物,约占地壳重量 为 50%,是分布最广的第一重要造岩矿物。 云母:通常呈片状或鳞片状,具有玻璃光泽或珍珠光泽。硬度 2~3,极完全解理,薄片有弹性。具有高度的不导电性。常见的种类有:(1)白云母: KAl2(AISi3O10) (OH)2 无色,可为土壤提供钾。白云母 因不导电、不导热且具有高熔点的特性,因此经常被用来作为电热器中绝缘体的材料。 (2)黑云母: K(Mg,Fe)3(AISi3O10)(OH)2 黑色,为土壤提供钾、铁、镁等养分。(3)金云母: KMg3(AISi3O10)(OH)2 金黄褐色,具有半金属光泽。方解石: CaCO3 方解石存在于大理岩及石灰岩中,是制造水泥的主要原料。无色透明者称冰洲石,是重要的光学材料。 5、几种常见矿物 课前每组同学自行查阅资料、筛选汇集资料,每组介绍一种常见矿物,课上展示交流,共同学习。石灰石:主要成分碳酸钙(CaCO3)。石灰和石灰石是大量用于建
筑材料、工业的原料。石灰石可以直接加工成石料和烧制成生石灰。生石灰 CaO 吸潮或加水就成为熟石灰,熟石灰经调配成石灰浆、石灰膏等,用作涂装材料和砖瓦粘合剂。 水晶:石英(SiO2)晶体称为水晶,水晶内因含不同杂质而呈现不同颜色,如:黄水晶、紫水晶等。石英的纤维状显微晶聚合体称为玉髓。Z J 萤石:萤石(Fluorite)又称氟石。自然界中较常见的一种矿物,可以与其他多种矿物共生,世界多地均产,有 5 个有效变种。等轴晶系,主要成分是氟化钙(CaF₂)。结晶为八面体和立方体。晶体呈玻璃光泽,颜色鲜艳多变,质脆,莫氏硬度为 4,熔点 1360℃,具有完全解理的性质。部分样本在受摩擦、加热、紫外线照射等情况下可以发光。事实上,绝大多数夜明珠都是萤石材质的。由于萤石的晶体普遍较大,所以萤石夜明珠能发现非常大体积的。萤石的硬度较低,且性脆,一般来说需要注意避免剧烈碰撞,同时避免接触酸性物质。接触酸性物质后可能会生成致命的 HF(氟化氢),如果沾到人体会非常可怕。 黄铜矿:黄铜矿是一种铜铁硫化物矿物。化学式:CuFeS2,常含微量的金、银等。正方晶系,晶体相对少见,为四面体状;多呈不规则粒状及致密块状集合体,也有肾状、葡萄状集合体。黄铜黄色,时有斑状锖色。条痕为微带绿的黑色。 黄铜矿是一种较常见的铜矿物,几乎可形成于不同的环境下。但主要是热液作用和接触交代作用的产物,常可形成具一定规模的矿床。产地遍布世界各地。在工业上,它是炼铜的主要原料。 方铅矿:方铅矿呈现铅灰色,有立方体的解理,是最重要的含铅矿物。中国早在商代前就从方铅矿中提炼铅。方铅矿呈立方体形状,很多这样的立方体晶体聚在一起形成粒状或块状。它们具有金属光泽。方铅矿中常常还含有银,因此也被用来作为提炼银的资源。方铅矿被风化后就变成白铅矿和铅矾。中国云南、广东、青海的几个地方的铅锌矿出产方铅矿(方铅矿总是跟闪锌矿生在一起),在一些煤矿中有时也会发现它们。 闪锌矿:内部主要的化学成分为 ZnS,晶体属等轴晶系的硫化物矿物。成分相同而属于六方晶系的则称纤锌矿。闪锌矿含锌 67.1%;通常含铁,铁含量最高可达 30%,含铁量大于 10%的称为铁闪锌矿;此外常含锰、镉、铟、铊、镓、锗等稀有元素。因此闪锌矿不仅是提炼锌的最重要矿物原料,还是提取上述稀有元素的原料。纯闪锌矿近于无色,但通常因含铁而呈浅黄、黄褐、棕甚至黑色,随含铁量的增加而变深;透明度相应地由透明、半透明至不透明;光泽则由金刚光泽、树脂光泽变至半金属光泽。摩氏硬度 3.5~4.0,比重 3.9~4.2,随铁含量的增高,硬度增大而比重降低。具完全的菱形十二面体解理。晶体形态呈四面体或菱形十二面体,通常成粒状集合体产出。闪锌矿是分布最广的锌矿物,主要为热液成因,几乎总是与方铅矿共生。闪锌矿在地表易风化成菱锌矿。 6、几种常见矿物的识别及性质实验:每个小组都有几种常见的矿物,通过学习,同学需说出每种矿物的名字。再结合已有的化学Z J
知识,利用所给试剂,验证他们的性质。分享交流实验结果。 7、课堂小结 发布相关习题,利用智慧课堂设备的互动性和大数据分析及时学习评价反馈学生掌握情况。 小组展示实验结果,交流讨论。Z J 涉及学科化学、地理、岩石学 练习反馈 班级:__高三 1 班___ 姓名:__XXX__ 1、三大岩类分别为:__沉积岩__、 __变质岩__、 __火成岩__ 2、下列岩石属于哪种岩类: ___沉积岩__ __岩浆岩__ __岩浆岩_ ___变质岩__ 3、列举三种以上的造岩矿物:_石英_、__长石__、_云母_ 4、下图是哪种造岩矿物 ( A ) A.石英 B.云母 C.方解石 D.长石 5、下图是哪种造岩矿物 ( B ) A.石英 B.云母 C.方解石 D.长石 6、石英、长石、云母、方解石中属于硅酸盐的有几种 ( B ) A.1 B.2 C.3 D.4 7、写出下列反应的化学方程式:(1)石灰石与盐酸反应:__CaCO3 + 2HCl == _CaCl2 + H2O + CO2(2)石英与氢氧化钠溶液反应:__SiO2 + 2NaOH == Na2SiO3 + H2O______(3)萤石与浓硫酸反应:__CaF2 + H2SO4(浓) == 2HF + CaSO4__ Z J 点评:岩浆岩也可以称为火成岩。 学生利用智慧课堂和互联网,通过本节课的学习,能够自主上网搜集学习资源,在课上顺利开展学习活动,较好地将跨学科知识融合在一起,拓展思维,深度学习,建构了关于岩石的基本知识体系,圆满达成了学习目标。

