


所属成套资源:初中各学科教师2.0微能力认证材料
初中语文-C1跨学科学习活动设计-学习活动方案+成果及点评【2.0微能力认证获奖作品】
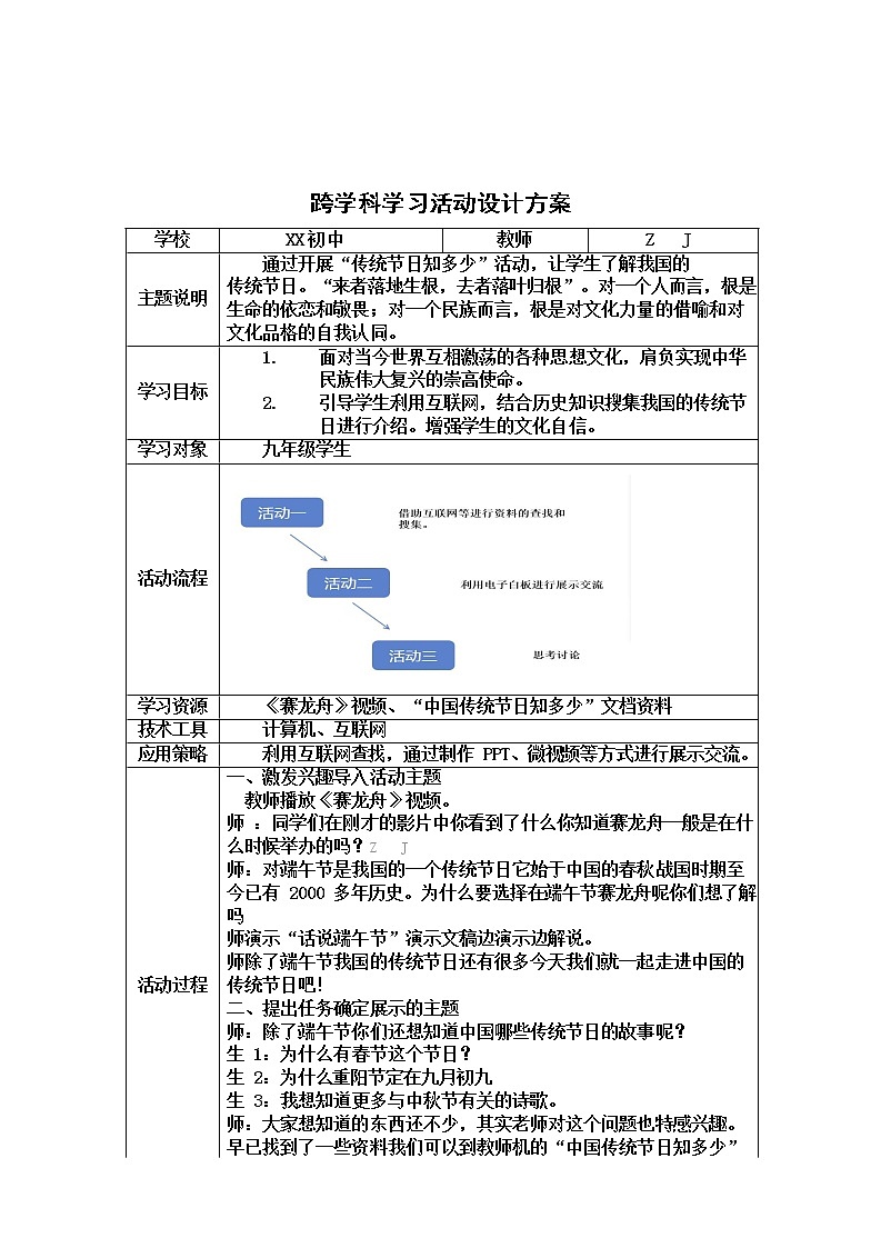
展开初中语文-微能力2.0认证C1 跨学科学习活动设计1.跨学科学习活动设计方案2.学生成果及点评撰写:Z J【获奖作品】1.学习活动方案:以自己开展过的跨学科学习实践为例,提供跨学科设计活动方案,需说明主题、学习目标、学习对象、活动流程、学习资源、技术工具及应用策略、学习评价等,以 PDF 形式提交。2.学生成果及点评:请提交两份学生的跨学科学习成果,并分别进行点评。若为文本,请以 PDF 形式提交。跨学科学习活动设计方案学校XX初中教师Z J通过开展“传统节日知多少”活动,让学生了解我国的主题说明传统节日。“来者落地生根,去者落叶归根”。对一个人而言,根是生命的依恋和敬畏;对一个民族而言,根是对文化力量的借喻和对文化品格的自我认同。1.面对当今世界互相激荡的各种思想文化,肩负实现中华学习目标民族伟大复兴的崇高使命。2.引导学生利用互联网,结合历史知识搜集我国的传统节日进行介绍。增强学生的文化自信。学习对象九年级学生活动流程学习资源《赛龙舟》视频、“中国传统节日知多少”文档资料技术工具计算机、互联网应用策略利用互联网查找,通过制作 PPT、微视频等方式进行展示交流。一、激发兴趣导入活动主题教师播放《赛龙舟》视频。师 :同学们在刚才的影片中你看到了什么你知道赛龙舟一般是在什么时候举办的吗?Z J师:对端午节是我国的一个传统节日它始于中国的春秋战国时期至今已有 2000 多年历史。为什么要选择在端午节赛龙舟呢你们想了解吗师演示“话说端午节”演示文稿边演示边解说。师除了端午节我国的传统节日还有很多今天我们就一起走进中国的活动过程传统节日吧!二、提出任务确定展示的主题师:除了端午节你们还想知道中国哪些传统节日的故事呢?生 1:为什么有春节这个节日?生 2:为什么重阳节定在九月初九生 3:我想知道更多与中秋节有关的诗歌。师:大家想知道的东西还不少,其实老师对这个问题也特感兴趣。早已找到了一些资料我们可以到教师机的“中国传统节日知多少”文件夹看看。如果觉得不够自己还可以上网收集相关的资料。记住把你收集到的资料保存到自己的文件夹里。生学生阅读及收集资料。三、明确要求学生创作师:今天我们制作一个演示文稿把你了解的中国传统节日介绍给大家。好吗?同学们提出的问题都很好其实有些知识我们以前已经学过大家互相研讨一下看看能不能把同学们提出的问题都解决。小组研讨。Z J任务驱动要求1、根据确定的主题运用新旧知识进行自主创作。2、运用幻灯片母版设计演示文稿的背景。3、利用任意多边形设计导航条的背景。四、汇报交流师生点评这环节同学间互相交流作品评选优秀作品向全班展示。师生点评。包括主题的选定、整体设计思路、版面布局、色彩搭配、新知识点的运用等。鼓励学生各抒己见互相探讨。作为老师既是参与者又是导航者要及时对出现的亮点作出激励对完成或未完成的都要作出不同程度的肯定尽力使每一位学生都有一定的成就感。让学生感受到成功的喜悦并为学习信息技术树立自信心。在探索学习的过程中,同学们积极参加,充分发挥团队协作能学习评价力,有条理的分享探究成果,到达了预定学习目标。涉及学科 语文、历史、计算机学生成果及点评传统节日形成,是一个民族或国家历史文化长期积淀凝聚的过程。中国传统节日多种多样,是我中国悠久历史文化的一个重要组成部分。从远古先民时期发展而来的中华传统节日清晰地记录着中华民族丰富而多彩的社会生活文化内容。小组 1:作文不仅要介绍其悠久的历史,还要着重表现她在新时代的风采。度过这传统节日,你有什么感受要表达出来。你能够敞开心扉,表露真情,使我感受到节日是美好的。Z J小组 2:节日的美要靠我们最美的语言来表达,结尾一定要用美丽的语言来抒发情感。小作者描述了过期春节和家人贴年画的情景。很好!小组 3:小作者描述了过期春节和家人贴年画的情景。很好!作文勾画出了家乡山村浓浓的节日气氛。小组 4:作文详细介绍了端午节的家乡特有的习俗。本文按照总分总的结构来写,写出了家乡山村端午节的饮食习惯。教师总结:我国的传统节日是我们中华民族的美好记忆,是人们日常生活的精华,积淀了博大而精深的文化内涵,传递着我们中华民族感恩、爱国、爱老敬老等优良传统。过节,对于每一位孩子来说都是一件高兴的事,是个让人感兴趣的话题。但是,本课所涉及的春节、元宵节、清明节、端午节、七夕节、中秋节、重阳节和春节恰恰是孩子们需要了解的中国传统节日,因此让学生了解每个节日的内涵感受节日的欢庆与幸福,并激发民族自豪感。