


所属成套资源:八年纪上册物理 人教版 教辅讲义
- 人教版 八年级上册第一章 机械运动学案 学案 8 次下载
- 人教版 八年级上册 3第三章 物态变化学案 学案 12 次下载
- 人教版 八年级上册 4第四章 光现象学案 学案 13 次下载
- 人教版 八年级上册 5第五章 透镜及其应用学案 学案 9 次下载
- 人教版 八年级上册 5第五章 透镜及其应用 - 学生(1)学案 学案 8 次下载
人教版八年级上册第二章 声现象综合与测试导学案
展开
这是一份人教版八年级上册第二章 声现象综合与测试导学案,共20页。学案主要包含了学习目标,变式训练,随堂练习,典型例题等内容,欢迎下载使用。
教师辅导讲义
践行社会主义核心价值观,共筑伟大复兴中国梦。
学生姓名: 年 级: 老 师: 杨老师
上课日期: 上课时间: 课 次: _
课题:声现象
【学习目标】:
知识点、考点:
1、声音的产生及传播
2、声音的特性
3、声音的利用
4、噪音的防止
重点、难点:
1、掌握声音的三种特性
知识点一:声音的产生与传播
一:声音的产生
1.声音产生的条件
声音是由发声体的 产生的。换言之,一切正在发声的物体都在 ,振动停止,发声也停止(不是声音也停止),这里“发声停止”指物体不再发声而不是声音的传播停止,所以原来发出的声音仍然存在并继续传播。
注意:振动一定发声,但发出的声音不一定能听见,不振动的物体是不会发出声音的。
2.“放大法”探究声音产生的原因
声音是由物体振动产生的,但许多发声体振动不明显,不易观察或找到,必须借助轻小的物体将这样的发声体的振动进行“放大”,才容易找到声源。如图所示,小纸片在播音的扬声器中或者发声的鼓面上振动。
经典例题:1、在探究声音的产生与传播时,小明和小华一起做了下面的实验:
(1)如图①所示,用悬挂着的乒乓球接触正在发声的音叉,可观察到___________,它说明了声音是由________产生的。此探究中悬挂着的乒乓球的作用是_______________________。
(2)如图②所示,为了验证(1)中的探究结论,小华同学用手使劲敲桌子,桌子发出了很大的声响,但他几乎没有看到桌子的振动,为了明显地看到实验现象,你的改进方法是:___________________________________________________________________。
(3)如图③所示,敲响右边的音叉,左边完全相同的音叉也会发声,并且把泡沫塑料球弹起。该实验能说明_______可以传声。在月球上________(选填“能”或“不能”)看到塑料球弹起。
(4)如图④所示,把正在响铃的闹钟放在玻璃罩内,逐渐抽出其中的空气,所听到的声音将会逐渐__________。并由此推理可知_________________________________________。
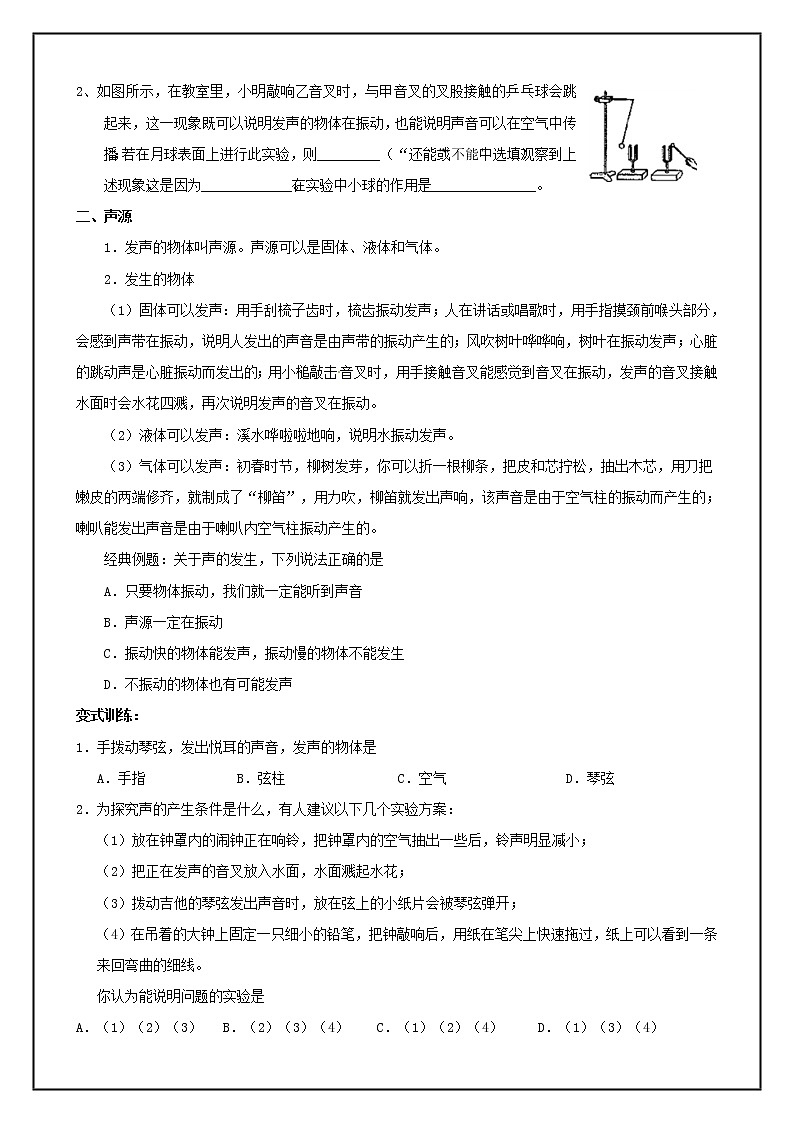
2、如图所示,在教室里,小明敲响乙音叉时,与甲音叉的叉股接触的乒乓球会跳起来,这一现象既可以说明发声的物体在振动,也能说明声音可以在空气中传播;若在月球表面上进行此实验,则_________(“还能”或“不能”中选填)观察到上述现象,这是因为_____________。在实验中小球的作用是_______________。
二、声源
1.发声的物体叫声源。声源可以是固体、液体和气体。
2.发生的物体
(1)固体可以发声:用手刮梳子齿时,梳齿振动发声;人在讲话或唱歌时,用手指摸颈前喉头部分,会感到声带在振动,说明人发出的声音是由声带的振动产生的;风吹树叶哗哗响,树叶在振动发声;心脏的跳动声是心脏振动而发出的;用小槌敲击音叉时,用手接触音叉能感觉到音叉在振动,发声的音叉接触水面时会水花四溅,再次说明发声的音叉在振动。
(2)液体可以发声:溪水哗啦啦地响,说明水振动发声。
(3)气体可以发声:初春时节,柳树发芽,你可以折一根柳条,把皮和芯拧松,抽出木芯,用刀把嫩皮的两端修齐,就制成了“柳笛”,用力吹,柳笛就发出声响,该声音是由于空气柱的振动而产生的;喇叭能发出声音是由于喇叭内空气柱振动产生的。
经典例题:关于声的发生,下列说法正确的是
A.只要物体振动,我们就一定能听到声音
B.声源一定在振动
C.振动快的物体能发声,振动慢的物体不能发生
D.不振动的物体也有可能发声
变式训练:
1.手拨动琴弦,发出悦耳的声音,发声的物体是
A.手指 B.弦柱 C.空气 D.琴弦
2.为探究声的产生条件是什么,有人建议以下几个实验方案:
(1)放在钟罩内的闹钟正在响铃,把钟罩内的空气抽出一些后,铃声明显减小;
(2)把正在发声的音叉放入水面,水面溅起水花;
(3)拨动吉他的琴弦发出声音时,放在弦上的小纸片会被琴弦弹开;
(4)在吊着的大钟上固定一只细小的铅笔,把钟敲响后,用纸在笔尖上快速拖过,纸上可以看到一条来回弯曲的细线。
你认为能说明问题的实验是
A.(1)(2)(3) B.(2)(3)(4) C.(1)(2)(4) D.(1)(3)(4)
三、声音的传播
1.声音传播的方式: 。
声音的传播需要物质,物理学中把这种物质叫 ;声音可以在固体、液体和气体中传播,不能在真空中传播。
2.一般情况下,声音在固体中传得最快,气体中最慢。
3.人耳听到声音的条件:声波到达人耳,引起鼓膜振动,人就听到声音。
骨传导:是利用固体传送的一种方式,例如:人说话时能听到自己的声音,就是利用骨传导的方式,这也是为什么人自己听到自己的声音和别人听到自己的声音(空气传播)不一样的原因。
经典例题:下列关于声音传播的说法中,错误的是
A.学生听到老师的讲课声是靠空气传播的
B.“土电话”靠固体传声
C.声音在液体中比在空气中传播的慢
D.真空不能传声
【变式训练】
1.玻璃缸的水中有金鱼,用细棍轻轻敲击鱼缸上沿,金鱼立即受惊,这时鱼接收到声波的主要途径是
A.鱼缸→空气→水→鱼
B.空气→水→鱼
C.鱼缸→水→鱼
D.水→鱼
2.甲同学把耳朵贴在长铁管的一端,乙同学在长铁管的另一端敲击这根铁管,则甲同学听到的声音情况是
A.响了一下,声音是从铁管传来的
B.响了一下,声音是从空气传来的
C.响了两下,先听到从空气传来的
D.响了两下,先听到从铁管传来的
四、声速
1.声音在空气中的传播速度。声音在每秒内传播的距离 叫声速,单位是m/s;声速的计算公式是;声音在15 ℃的空气中的速度为340 m/s。
2.回声产生:声音在传播过程中,如果遇到障碍物,就会被反射回来。利用回声测距。
(1)回声与原声到达人耳的时间△t:
①当△t>0.1 s时,能区分回声与原声,即能听到回声。
②当△t
相关学案
这是一份初中人教版第二章 声现象第2节 声音的特性学案,共4页。学案主要包含了学习目标,学习难点,学习重点,新课学习,习题练习等内容,欢迎下载使用。
这是一份物理八年级上册第二章 声现象第2节 声音的特性学案,共2页。学案主要包含了学习目标,重点难点,导入新课,探究新知,检查反馈等内容,欢迎下载使用。
这是一份初中物理人教版八年级上册第二章 声现象综合与测试学案,共7页。学案主要包含了思维拓展等内容,欢迎下载使用。
