2020-2021学年4 氢原子光谱和玻尔的原子模型第1课时导学案
展开
这是一份2020-2021学年4 氢原子光谱和玻尔的原子模型第1课时导学案,共11页。
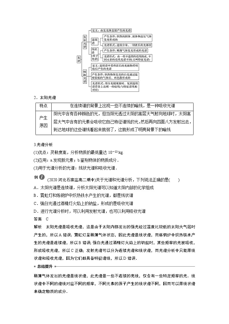
4 氢原子光谱和玻尔的原子模型第1课时 氢原子光谱和玻尔的原子模型[学习目标] 1.知道光谱、线状谱和连续谱的概念.2.知道氢原子光谱的实验规律,知道什么是光谱分析.3.知道玻尔原子理论的基本假设的主要内容.了解能级跃迁、轨道和能量量子化以及基态、激发态等概念.一、光谱1.定义:用棱镜或光栅把物质发出的光按波长(频率)展开,获得波长(频率)和强度分布的记录.2.分类(1)线状谱:光谱是一条条的亮线.(2)连续谱:光谱是连在一起的光带.3.特征谱线:气体中中性原子的发光光谱都是线状谱,说明原子只发出几种特定频率的光,不同原子的亮线位置不同,说明不同原子的发光频率不一样,光谱中的亮线称为原子的特征谱线.4.应用:利用原子的特征谱线,可以鉴别物质和确定物质的组成成分,这种方法称为光谱分析,它的优点是灵敏度高,样本中一种元素的含量达到10-13 kg时就可以被检测到.二、氢原子光谱的实验规律1.许多情况下光是由原子内部电子的运动产生的,因此光谱是探索原子结构的一条重要途径.2.氢原子光谱的实验规律满足巴耳末公式:=R∞(-)(n=3,4,5,…)式中R∞为里德伯常量,R∞=1.10×107 m-1,n取整数.3.巴耳末公式的意义:以简洁的形式反映了氢原子的线状光谱的特征.三、经典理论的困难1.核式结构模型的成就:正确地指出了原子核的存在,很好地解释了α粒子散射实验.2.经典理论的困难:经典物理学既无法解释原子的稳定性,又无法解释原子光谱的分立线状谱.四、玻尔原子理论的基本假设1.轨道量子化(1)原子中的电子在库仑引力的作用下,绕原子核做圆周运动.(2)电子运行轨道的半径不是任意的,也就是说电子的轨道是量子化的(填“连续变化”或“量子化”).(3)电子在这些轨道上绕核的运动是稳定的,不产生电磁辐射.2.定态(1)当电子在不同的轨道上运动时,原子处于不同的状态,具有不同的能量.电子只能在特定轨道上运动,原子的能量只能取一系列特定的值.这些量子化的能量值叫作能级.(2)原子中这些具有确定能量的稳定状态,称为定态.能量最低的状态叫作基态,其他的状态叫作激发态.3.频率条件当电子从能量较高的定态轨道(其能量记为En)跃迁到能量较低的定态轨道(能量记为Em,m<n)时,会放出能量为hν的光子,该光子的能量hν=En-Em,该式称为频率条件,又称辐射条件.判断下列说法的正误.(1)气体中中性原子的发光光谱都是线状谱,并且只能发出几种特定频率的光.( √ )(2)线状谱和连续谱都可以用来鉴别物质.( × )(3)可以利用光谱分析来鉴别物质和确定物质的组成成分.( √ )(4)玻尔的原子结构假说认为电子的轨道是量子化的.( √ )(5)电子从较高的能级向较低的能级跃迁时,会放出任意频率的光子.( × )一、光谱和光谱分析1.光谱的分类2.太阳光谱特点在连续谱的背景上出现一些不连续的暗线,是一种吸收光谱产生原因阳光中含有各种颜色的光,但当阳光透过太阳的高层大气射向地球时,太阳高层大气中含有的元素会吸收它自己特征谱线的光,然后再向四面八方发射出去,到达地球的这些谱线看起来就弱了,这就形成了明亮背景下的暗线 3.光谱分析(1)优点:灵敏度高,分析物质的最低量达10-13 kg.(2)应用:a.发现新元素;b.鉴别物体的物质成分.(3)用于光谱分析的光谱:线状光谱和吸收光谱.(2020·河北石家庄高二期中)关于光谱和光谱分析,下列说法正确的是( )A.太阳光谱是连续谱,分析太阳光谱可以知道太阳内部的化学组成B.霓虹灯和炼钢炉中炽热铁水产生的光谱,都是线状谱C.强白光通过酒精灯火焰上的钠盐,形成的是吸收光谱D.进行光谱分析时,可以利用发射光谱,也可以利用吸收光谱答案 C解析 太阳光谱是吸收光谱,这是由于太阳内部发出的强光经过温度比较低的太阳大气层时产生的,所以A错误;霓虹灯呈稀薄气体状态,因此光谱是线状谱,而炼钢炉中炽热铁水产生的光谱是连续谱,所以B错误;强白光通过酒精灯火焰上的钠盐时,某些频率的光被吸收,形成吸收光谱,所以C正确;发射光谱可以分为连续光谱和线状谱,而光谱分析中只能用线状谱和吸收光谱,因为它们都具备特征谱线,所以D错误.稀薄气体发出的光谱是线状谱,此光谱是一些不连续的亮线,仅含有一些特定频率的光.线状谱中不同的谱线对应不同的频率,不同元素的原子产生的线状谱不同,因而可以用线状谱来确定物质的成分.利用光谱分析的方法能够鉴别物质和确定物质的组成成分,关于光谱分析,下列说法正确的是( )A.利用高温物体的连续谱就可鉴别其组成成分B.利用物质的线状谱就可鉴别其组成成分C.高温物体发出的光通过某物质后的光谱上的暗线反映了高温物体的组成成分D.同一种物质的线状谱上的亮线与吸收光谱上的暗线,由于光谱的不同,它们没有关系答案 B解析 高温物体的连续谱包括了各种频率的光,与其组成成分无关,A错误;某种物质发射的线状谱中的亮线与某种原子发出的某频率的光有关,通过这些亮线与原子的特征谱线对照,即可确定物质的组成成分,B正确;高温物体发出的光通过某物质后某些频率的光被吸收而形成暗线,这些暗线由所经过的物质决定,C错误;某种物质发出某种频率的光,当光通过这种物质时它也会吸收这种频率的光,因此同一物质线状谱上的亮线与吸收光谱上的暗线相对应,D错误.二、氢原子光谱的实验规律导学探究如图1所示为氢原子的光谱.图1(1)仔细观察,氢原子光谱具有什么特点?(2)阅读课本,指出氢原子光谱的谱线波长具有什么规律?答案 (1)从右至左,相邻谱线间的距离越来越小.(2)可见光区域的四条谱线的波长满足巴耳末公式:=R∞(-),n=3,4,5,…知识深化1.氢原子光谱的特点:在氢原子光谱图中的可见光区内,由右向左,相邻谱线间的距离越来越小,表现出明显的规律性.2.巴耳末公式(1)巴耳末对氢原子光谱的谱线进行研究得到公式:=R∞(-)(n=3,4,5,…),该公式称为巴耳末公式.式中R∞叫作里德伯常量,实验值为R∞=1.10×107 m-1.(2)公式中只能取n≥3的整数,不能连续取值,波长是分立的值.3.其他谱线:除了巴耳末系,氢原子光谱在红外和紫外光区的其他谱线也都满足与巴耳末公式类似的关系式.下列关于巴耳末公式=R∞(-)的理解,正确的是( )A.巴耳末系的4条谱线位于红外区B.公式中n可取任意值,故氢原子光谱是连续谱C.公式中n只能取大于或等于3的整数值,故氢原子光谱是线状谱D.在巴耳末系中n值越大,对应的波长λ越长答案 C解析 此公式是巴耳末在研究氢原子光谱在可见光区的四条谱线时得到的,A错误;公式中n只能取大于或等于3的整数,λ不能连续取值,故氢原子光谱是线状谱,B错误,C正确;根据公式可知,n值越大,对应的波长λ越短,D错误.三、玻尔原子理论1.轨道量子化(1)轨道半径只能够是一些不连续的、某些分立的数值.(2)氢原子的电子轨道最小半径为r1=0.053 nm,其余轨道半径满足rn=n2r1,式中n称为量子数,对应不同的轨道,只能取正整数.2.能量量子化(1)不同轨道对应不同的状态,在这些状态中,尽管电子做变速运动,却不辐射能量,因此这些状态是稳定的,原子在不同状态有不同的能量,所以原子的能量也是量子化的.(2)基态:原子最低的能量状态称为基态,对应的电子在离核最近的轨道上运动,氢原子基态能量E1=-13.6 eV.(3)激发态:除基态之外的其他能量状态称为激发态,对应的电子在离核较远的轨道上运动.氢原子各能级的关系为:En=E1(E1=-13.6 eV,n=1,2,3,…)3.跃迁原子从一种定态跃迁到另一种定态时,它辐射或吸收一定频率的光子,光子的能量由这两种定态的能量差决定,即高能级Em低能级En.命题角度1 对玻尔理论的理解按照玻尔理论,下列表述正确的是( )A.核外电子运动轨道半径可取任意值B.氢原子中的电子离原子核越远,氢原子的动能越大C.电子跃迁时,辐射或吸收光子的能量由能级的能量差决定,即hν=Em-En(m>n)D.氢原子从激发态向基态跃迁的过程中,可能辐射能量,也可能吸收能量答案 C解析 根据玻尔理论,核外电子运动的轨道半径是确定的值,而不是任意值,A错误;根据=m得,mv2=,则氢原子中的电子离原子核越远,氢原子的动能越小,B错误;由跃迁规律可知,C正确;氢原子从激发态向基态跃迁的过程中,应辐射能量,D错误.命题角度2 氢原子的能量和能量变化氢原子从能级A跃迁到能级B,释放频率为ν1的光子,从能级B跃迁到能级C时,吸收频率为ν2的光子,且ν1>ν2,则氢原子从能级C跃迁到能级A时,将( )A.吸收频率为ν1-ν2的光子B.吸收频率为ν1+ν2的光子C.释放频率为ν1+ν2的光子D.释放频率为ν1-ν2的光子答案 A解析 因为ν1>ν2,A、B的能级差为hν1,B、C的能极差为hν2,A、B的能级差大于B、C的能级差,所以C的能级低于A的能级,两者的能级差为hν1-hν2,所以从能级C跃迁到能级A时吸收光子,有hν3=hν1-hν2,所以ν3=ν1-ν2,故A正确.原子的能量及变化规律1.原子的能量:En=Ekn+Epn.2.电子绕氢原子核运动时:k=m,故Ekn=mvn2=电子轨道半径越大,电子绕核运动的动能越小.3.当电子的轨道半径增大时,库仑引力做负功,原子的电势能增大,反之,电势能减小.4.电子的轨道半径增大时,说明原子吸收了能量,从能量较低的轨道跃迁到了能量较高的轨道.即电子轨道半径越大,原子的能量En越大.1.(光谱的理解)(2020·内蒙古赤峰高二月考)关于光谱,下列说法正确的是( )A.大量原子发出的光谱是连续谱,少量原子发出的光谱是线状谱B.线状谱由不连续的若干波长的光组成C.做光谱分析时只能用发射光谱,不能用吸收光谱D.做光谱分析时只能用吸收光谱,不能用发射光谱答案 B解析 原子发出的光谱是特征光谱,是线状谱,A错误;线状谱只包含对应波长的若干光,B正确;做光谱分析一定要用线状谱,既可以是发射光谱也可以是吸收光谱,C、D错误.2.(光谱和光谱分析)(2021·山东临沂高二月考)下列说法正确的是( )A.线状谱中的亮线和吸收光谱中的暗线都是特征谱线B.炽热的液体发射线状谱C.气体发出的光只能产生线状谱D.甲物质发出的白光通过乙物质的蒸气形成了甲物质的吸收光谱答案 A解析 吸收光谱中的暗线和线状谱中的亮线都是特征谱线,故A正确;炽热的液体发射连续谱,B错误;气体发光,若为高压气体则产生连续谱,若为稀薄气体则产生线状谱,故C错误;甲物质发出的白光通过乙物质的蒸气形成了乙物质的吸收光谱,故D错误.3.(氢原子光谱的实验规律)巴耳末通过对氢原子光谱的研究总结出巴耳末公式=R∞(-),n=3,4,5,…,对此,下列说法正确的是( )A.巴耳末依据核式结构理论总结出巴耳末公式B.巴耳末公式反映了氢原子发光的连续性C.巴耳末依据氢原子光谱的分析总结出巴耳末公式D.巴耳末公式反映了氢原子发光的分立性,其波长的分立值是人为规定的答案 C解析 巴耳末公式是根据氢原子光谱总结出来的;氢原子光谱的不连续性反映了氢原子发光的分立性,即辐射波长的分立特征,选项C正确.4.(玻尔理论)根据玻尔理论,下列关于氢原子的论述正确的是( )A.当氢原子由能量为En的定态向低能级跃迁时,氢原子要辐射的光子能量为hν=EnB.电子沿某一轨道绕核运动,若圆周运动的频率为ν,则其发光的频率也是νC.一个氢原子中的电子从一个半径为ra的轨道自发地直接跃迁到另一个半径为rb的轨道,已知ra>rb,则此过程原子要辐射某一频率的光子D.氢原子吸收光子后,将从高能级向低能级跃迁答案 C解析 氢原子由能量为En的定态向低能级跃迁时,辐射的光子能量等于能级差,与En不同,故A错误;电子沿某一轨道绕核运动,处于某一定态,不向外辐射能量,故B错误;电子由半径大的轨道跃迁到半径小的轨道,能级降低,因而要辐射某一频率的光子,故C正确;原子吸收光子后能量增加,能级升高,故D错误.考点一 光谱和光谱分析1.(2020·靖西市第二中学高二开学考试)白炽灯发光产生的光谱是( )A.连续谱 B.明线光谱C.原子光谱 D.吸收光谱答案 A解析 白炽灯发光是由于灯丝在炽热状态下发出的光,是连续谱,选项A正确.2.对原子光谱,下列说法中不正确的是( )A.原子光谱是不连续的B.由于原子都是由原子核和电子组成的,所以各种原子的原子光谱是相同的C.由于各种原子的原子结构不同,所以各种原子的原子光谱也不相同D.分析物质发光的光谱,可以鉴别物质中含哪些元素答案 B解析 原子光谱为线状谱,不连续,A对;各种原子都有自己的特征谱线,故B错,C对;根据各种原子的特征谱线进行光谱分析可鉴别物质组成,D对.3.(2020·哈尔滨市高二期末)通过光栅分析太阳光谱,我们发现其中有很多暗线,对于这些暗线,我们可以得到的结论是( )A.太阳中与暗线相对应的元素少B.太阳大气层中含有暗线对应的元素C.地球大气层中的某些元素吸收了暗线中对应的光谱D.观测仪器精度不足造成的答案 B解析 太阳光谱是太阳内部发出的光在经过太阳大气层的时候,被太阳大气层中的某些元素吸收而产生的,是一种吸收光谱,所以太阳光的光谱中有许多暗线,它们对应着太阳大气层中的某些元素的特征谱线,故B正确,A、C、D错误.4.(2020·绵阳市南山中学高二月考)关于光谱和光谱分析,以下说法正确的是( )A.太阳光谱是连续谱,氢原子光谱是线状谱B.光谱分析的优点是灵敏而且迅速C.分析某种物质的化学组成,可以使这种物质发出的白光通过另一种物质的低温蒸气从而取得吸收光谱进行分析D.摄下月球的光谱可以分析出月球上有哪些元素答案 B解析 太阳光谱不是连续谱,氢原子光谱是不连续的,是线状谱,A错误;光谱分析的优点是非常灵敏而且迅速,能帮助人们发现新元素,B正确;分析某种物质的化学组成可以用白光通过这种物质的低温蒸气取得吸收光谱进行分析,C错误;月球是反射的阳光,分析月光实际上就是在分析阳光,月球不像气体那样对光谱有吸收作用,因此无法通过分析月球的光谱来得到月球的化学成分,D错误.考点二 氢原子光谱的实验规律 经典理论的困难5.对于巴耳末公式,下列说法正确的是( )A.所有氢原子光谱的波长都与巴耳末公式相对应B.巴耳末公式只确定了氢原子发光中的可见光部分的光波长C.巴耳末公式确定了氢原子发光中的一个线系的波长,其中既有可见光,又有紫外光D.巴耳末公式确定了各种原子发光中的光的波长答案 C解析 巴耳末公式只确定了氢原子发光中一个线系的波长,不能描述氢原子发出的各种波长,也不能描述其他原子发光中的光的波长,A、D错误;巴耳末公式是由当时已知的可见光中的部分谱线总结出来的,但它适用于整个巴耳末线系,该线系包括可见光和紫外光,B错误,C正确.考点三 玻尔原子理论6.氢原子从能级A跃迁到能级B时,辐射波长为λ1的光子,当从能级B跃迁到能级C时,吸收波长为λ2的光子.已知λ1>λ2,则氢原子从能级C跃迁到能级A时( )A.辐射波长为λ1-λ2的光子B.辐射波长为的光子C.吸收波长为λ1-λ2的光子D.吸收波长为的光子答案 B解析 因为λ1>λ2,根据ν=,知ν1<ν2,则从能级A跃迁到能级B辐射光子的能量小于从能级B跃迁到能级C吸收光子的能量,所以C能级能量比A能级能量大,从能级C跃迁到能级A时辐射光子,C、A间的能级差ΔE=h-h,又因为ΔE=h,解得λ3=,故选B.7.若用|E1|表示氢原子处于基态时能量的绝对值,处于第n能级的能量为En=,则在下列各能量值中,可能是氢原子从激发态向基态跃迁时辐射出来的能量的是( )A. B. C. D.答案 B解析 处于第2能级的能量E2=,则向基态跃迁时辐射的能量ΔE=,处于第3能级的能量E3=,则向基态跃迁时辐射的能量ΔE′=,处于第4能级的能量为E4=,向基态跃迁时辐射的能量ΔE″=,则B正确. 8.如图1甲所示为a、b、c、d四种元素的特征谱线,图乙是某矿物的线状谱,通过光谱分析可以确定该矿物中缺少的元素为( )图1A.a元素 B.b元素C.c元素 D.d元素答案 B解析 由矿物的线状谱与几种元素的特征谱线进行对照,b元素的特征谱线在该线状谱中不存在,故选B.与几个元素的特征谱线不对应的线说明该矿物中还有其他元素.9.(2021·江苏省震泽中学高二月考)关于玻尔的原子模型,下列说法正确的是( )A.按照玻尔的观点,电子在定态轨道上运行时不向外辐射电磁波B.电子只能通过吸收或放出一定频率的光子在轨道间实现跃迁C.电子从外层轨道跃迁到内层轨道时,动能增大,原子能量也增大D.电子绕着原子核做匀速圆周运动.在外层轨道运动的周期比在内层轨道运动的周期小答案 A解析 根据玻尔的原子模型可知,电子在定态轨道上运行时不向外辐射电磁波,A正确;电子在轨道间跃迁时,可通过吸收或放出一定频率的光子实现,也可通过其他方式实现(如电子间的碰撞),B错误;电子从外层轨道(高能级)跃迁到内层轨道(低能级)时动能增大,但原子的能量减小,C错误;电子绕着原子核做匀速圆周运动,具有“高轨、低速、大周期”的特点,即在外层轨道运动的周期比在内层轨道运动的周期大,D错误.10.(2020·东北师大附中高二月考)根据玻尔的氢原子理论,当某个氢原子吸收一个光子后( )A.氢原子所在的能级下降B.氢原子的电势能增加C.电子绕核运动的半径减小D.电子绕核运动的动能增大答案 B解析 根据玻尔的氢原子理论,当某个氢原子吸收一个光子后,氢原子的能级升高,半径增大,A、C错误;电子与原子核间的距离增大,库仑力做负功,电势能增大,B正确;电子围绕原子核做圆周运动,库仑力提供向心力,由=,可得Ek=mv2=,半径增大,动能减小,故D错误.
相关学案
这是一份高中物理人教版 (2019)选择性必修 第三册2 光电效应第2课时学案,共8页。
这是一份选择性必修 第三册2 光电效应第1课时学案,共16页。
这是一份人教版 (2019)选择性必修 第三册1 温度和温标学案及答案,共10页。

