高中物理人教版 (2019)选择性必修 第三册2 光电效应第2课时学案
展开
这是一份高中物理人教版 (2019)选择性必修 第三册2 光电效应第2课时学案,共8页。
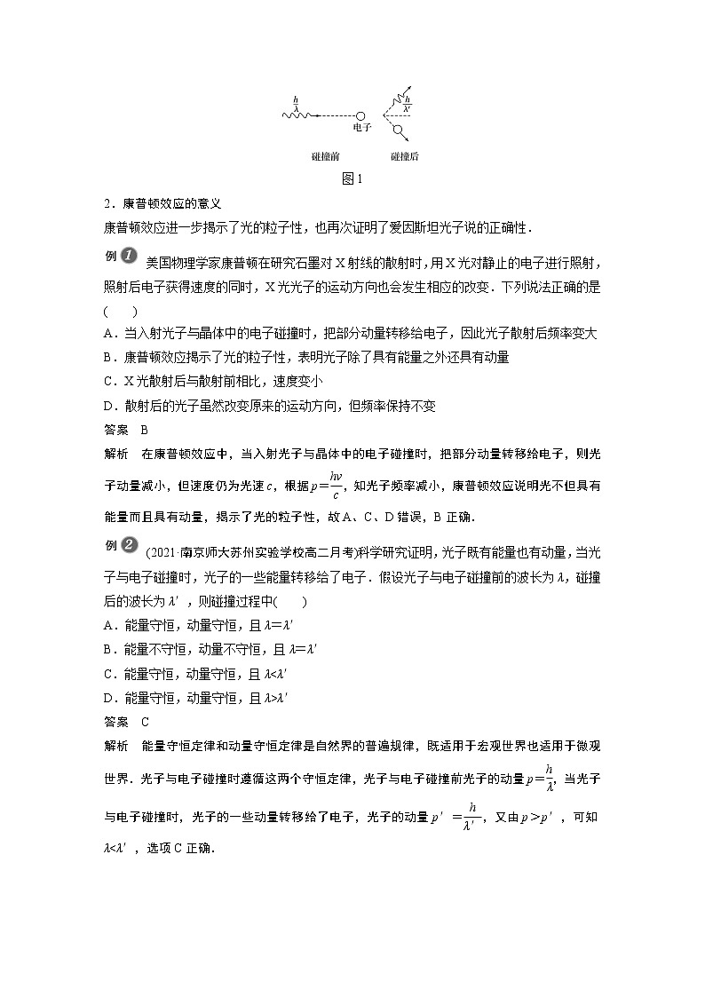
第2课时 康普顿效应 光的波粒二象性[学习目标] 1.了解康普顿效应及其意义.2.了解光的波粒二象性.一、康普顿效应和光子的动量1.康普顿效应:在研究石墨对X射线的散射时,发现在散射的X射线中,除了与入射波长λ0相同的成分外,还有波长大于λ0的成分,这个现象称为康普顿效应.2.康普顿效应的意义:康普顿效应表明光子不仅具有能量而且具有动量.3.光子的动量(1)表达式:p=.(2)说明:在康普顿效应中,当入射的光子与晶体中的电子碰撞时,要把一部分动量转移给电子,光子的动量可能变小.因此,有些光子散射后波长变大.二、光的波粒二象性光的干涉、衍射、偏振现象表明光具有波动性,光电效应和康普顿效应表明光具有粒子性,光既具有波动性,又具有粒子性,即光具有波粒二象性.判断下列说法的正误.(1)光子的动量与波长成反比.( √ )(2)光具有粒子性,但光子又不同于宏观观念的粒子.( √ )(3)光在传播过程中,有的光是波,有的光是粒子.( × )一、康普顿效应和光子的动量1.康普顿效应的解释假定光子与电子发生弹性碰撞,按照爱因斯坦的光子说,一个光子不仅具有能量ε=hν,而且还具有动量.如图1所示,这个光子与静止的电子发生弹性碰撞,光子把部分动量转移给了电子,动量由减小为,因此p减小,波长增大.图12.康普顿效应的意义康普顿效应进一步揭示了光的粒子性,也再次证明了爱因斯坦光子说的正确性.美国物理学家康普顿在研究石墨对X射线的散射时,用X光对静止的电子进行照射,照射后电子获得速度的同时,X光光子的运动方向也会发生相应的改变.下列说法正确的是( )A.当入射光子与晶体中的电子碰撞时,把部分动量转移给电子,因此光子散射后频率变大B.康普顿效应揭示了光的粒子性,表明光子除了具有能量之外还具有动量C.X光散射后与散射前相比,速度变小D.散射后的光子虽然改变原来的运动方向,但频率保持不变答案 B解析 在康普顿效应中,当入射光子与晶体中的电子碰撞时,把部分动量转移给电子,则光子动量减小,但速度仍为光速c,根据p=,知光子频率减小,康普顿效应说明光不但具有能量而且具有动量,揭示了光的粒子性,故A、C、D错误,B正确.(2021·南京师大苏州实验学校高二月考)科学研究证明,光子既有能量也有动量,当光子与电子碰撞时,光子的一些能量转移给了电子.假设光子与电子碰撞前的波长为λ,碰撞后的波长为λ′,则碰撞过程中( )A.能量守恒,动量守恒,且λ=λ′B.能量不守恒,动量不守恒,且λ=λ′C.能量守恒,动量守恒,且λ<λ′D.能量守恒,动量守恒,且λ>λ′答案 C解析 能量守恒定律和动量守恒定律是自然界的普遍规律,既适用于宏观世界也适用于微观世界.光子与电子碰撞时遵循这两个守恒定律,光子与电子碰撞前光子的动量p=,当光子与电子碰撞时,光子的一些动量转移给了电子,光子的动量p′=,又由p>p′,可知λ<λ′,选项C正确. 二、光的波粒二象性1.光的波动性实验基础:光的干涉和衍射.2.光的粒子性(1)实验基础:光电效应、康普顿效应.(2)表现:①当光同物质发生作用时,这种作用是“一份一份”进行的,表现出粒子的性质;②少量或个别光子容易显示出光的粒子性.(3)说明:①粒子的含义是“不连续”“一份一份”的;②光子不同于宏观观念的粒子.(2020·江苏连云港市高二期末)波粒二象性是微观世界的基本特征,下列说法正确的是( )A.大量光子表现出光的粒子性B.光电效应现象揭示了光的粒子性C.黑体辐射现象可以用光的波动性解释D.光的波动性是大量光子之间的相互作用引起的答案 B解析 光具有波粒二象性,大量光子表现出光的波动性,故A错误;光电效应现象揭示了光的粒子性,故B正确;为了解释黑体辐射规律,普朗克引入能量子的概念,认为电磁辐射的能量是量子化的,故C错误;光的波动性与粒子性是光子本身的一种属性,不是光子之间的相互作用引起的,故D错误.下列有关光的波粒二象性的说法中,正确的是( )A.有的光是波,有的光是粒子B.光子与电子是同样的一种粒子C.光的波长越长,其波动性越显著;波长越短,其粒子性越显著D.康普顿效应表明光具有波动性答案 C解析 一切光都具有波粒二象性,光的有些现象(如干涉、衍射)表现出波动性,光的有些现象(如光电效应、康普顿效应)表现出粒子性,所以,不能说有的光是波,有的光是粒子,A错误.电子是实物粒子,有静止质量,光子不是实物粒子,没有静止质量,电子是以实物形式存在的物质,光子是以场形式存在的物质,所以,不能说光子与电子是同样的一种粒子,B错误.光的波长越长,衍射性越好,即波动性越显著,光的波长越短,粒子性就越显著,C正确.康普顿效应表明光具有粒子性,D错误.1.(康普顿效应)白天的天空各处都是亮的,是大气分子对太阳光散射的结果.美国物理学家康普顿由于在这方面的研究而荣获了1927年的诺贝尔物理学奖.假设一个运动的光子和一个静止的自由电子碰撞以后,电子向某一方向运动,光子沿另一方向散射出去,则这个散射光子跟原来的光子相比( )A.频率变大B.速度变小C.光子能量变大D.波长变长答案 D解析 光子与自由电子碰撞时,遵守动量守恒定律和能量守恒定律,自由电子被碰前静止,被碰后动量、能量增加,所以光子的动量、能量减小,但速度仍为光速,由ε=hν知,频率变小,则波长变长,故选项D正确.2.(光的波粒二象性)关于光的波粒二象性,下列说法中不正确的是( )A.波粒二象性指光有时表现为波动性,有时表现为粒子性B.光的频率越高,粒子性越明显C.能量越大的光子其波动性越显著D.光的波粒二象性应理解为:在某种场合下光的粒子性表现明显,在另外某种场合下的光的波动性表现明显答案 C解析 波粒二象性指光有时表现出的粒子性明显,有时表现出的波动性明显,或者说在某种场合下光的粒子性表现明显,在另外某种场合下,光的波动性表现明显,A、D说法正确;光的频率越高,能量越大,粒子性相对波动性越明显,B说法正确,C说法错误.3.(光的波粒二象性)下列关于光的本性的说法中正确的是( )A.关于光的本性,牛顿提出了“微粒说”,惠更斯提出了“波动说”,爱因斯坦提出了“光子说”,综合他们的说法圆满地说明了光的本性B.光具有波粒二象性是指既可以把光看成宏观概念上的波,也可以看成微观概念上的粒子C.光的干涉、衍射现象说明光具有波动性,光电效应说明光具有粒子性D.频率低、波长长的光,粒子性特征显著;频率高、波长短的光,波动性特征显著答案 C解析 牛顿的“微粒说”认为光是一种实物粒子,是宏观意义的粒子,而不是微观概念上的粒子,实际上是不科学的;惠更斯提出了“波动说”,爱因斯坦提出了“光子说”,说明光既具有粒子性,又具有波动性,即具有波粒二象性,才能圆满说明光的本性,故A错误.光具有波粒二象性,不能把光看成宏观概念上的波,故B错误.干涉和衍射是波的特有现象,光的干涉、衍射现象说明光具有波动性,光电效应和康普顿效应说明光具有粒子性,故C正确.频率低、波长长的光,波动性特征显著,频率高、波长短的光,粒子性特征显著,故D错误.考点一 康普顿效应 光子的动量1.康普顿散射的主要特征是( )A.散射光的波长与入射光的波长全然不同B.散射光的波长有些与入射光的相同,但有些变短了,散射角的大小与散射波长无关C.散射光的波长有些与入射光的相同,但也有变长的,也有变短的D.散射光的波长有些与入射光的相同,有些散射光的波长比入射光的波长长些,且散射光波长的改变量与散射角的大小有关答案 D解析 测量发现康普顿散射后的X射线中,既有波长不变的X射线,又有波长变长的X射线,而且散射光波长的改变量与散射角的大小有关,波长变长的X射线动量和能量的大小均变小了,这是散射过程中动量和能量守恒的体现,选项D正确.2.X射线是一种高频电磁波,若X射线在真空中的波长为λ,h表示普朗克常量,c表示真空中的光速,以E和p分别表示X射线每个光子的能量和动量,则( )A.E=,p=0 B.E=,p=C.E=,p=0 D.E=,p=答案 D解析 根据E=hν,且λ=,c=λν,可得X射线每个光子的能量为E=,每个光子的动量为p=,选项D正确.3.(2021·江苏南通高二月考)在“焊接”视网膜的眼科手术中,所用激光的波长为λ,每个激光脉冲中的光子数目为n,已知普朗克常量为h,光速为c,则( )A.用激光“焊接”视网膜是因为激光具有高度的相干性B.激光的频率为C.激光光子的动量为D.每个激光脉冲的能量为nh答案 D解析 用激光“焊接”视网膜利用了激光频率高、能量高的特点,故A错误;根据c=νλ可知激光的频率为ν=,故B错误;激光光子的动量为p=,故C错误;根据ε=hν和c=νλ可知,则单个光子的能量为h,则每个激光脉冲的能量为nh,故D正确.考点二 光的波粒二象性4.(2020·上海市高二期末)如图1,弧光灯发出的光,经过下列实验后产生了两个重要的实验现象:①经过一狭缝后,在后面的锌板上形成明暗相间的条纹;②与锌板相连的验电器的铝箔张开了一定的角度.则这两个实验现象分别说明( )图1A.①和②都说明光有波动性B.①和②都说明光有粒子性C.①说明光有粒子性,②说明光有波动性D.①说明光有波动性,②说明光有粒子性答案 D解析 现象①是光的衍射现象,该现象说明了光具有波动性;现象②是光电效应现象,该现象说明了光具有粒子性,故A、B、C错误,D正确.5.(2021·江苏高二月考)在下列各组现象中,都表现出光具有粒子性的是( )A.光的折射现象、衍射现象B.光的反射现象、干涉现象C.光的衍射现象、光电效应现象D.光电效应现象、康普顿效应现象答案 D6.2018年11月29日,国家重大科研装备研制项目“超分辨光刻装备研制”通过验收,该光刻机光刻分辨率达到22 nm.关于光的认识,下列说法正确的是( )A.光子除了具有能量之外还具有动量B.波长越长的光,光子动量越大C.光电效应显示了光的波动性D.爱因斯坦测量了光电效应中几个重要的物理量,由此算出了普朗克常量h答案 A解析 光子除了具有能量之外还具有动量,选项A正确;根据p=可知,波长越长的光,光子动量越小,选项B错误;光电效应显示了光的粒子性,选项C错误;密立根测量了光电效应中几个重要的物理量,由此算出了普朗克常量h,选项D错误.7.(2020·江苏徐州高二期末)一台激光器发出的激光功率为P,光束垂直入射到真空中的某一平面,被平面完全反射后频率保持不变.已知光的波长为λ,光在真空中的速度为c,下列说法正确的是( )A.激光的波长越短,其光子的动量越小B.被平面反射后激光光子的动量变大C.增大激光器发出的激光功率,光束对平面的压力增大D.单位时间里入射到平面的光子数目为答案 C解析 根据p=可知,激光的波长越短,其光子的动量越大,选项A错误;被平面反射后激光光子的动量大小不变,选项B错误;功率增大,光子数增大,光束对平面的压力增大,选项C正确;单位时间(t=1 s)里入射到平面的光子数目为n==,选项D错误.8.(2020·银川二中月考)关于光,下列说法正确的是( )A.光子是比电子、质子更小的实物粒子B.光在有些情况下只具有粒子性,在另一些情况下只具有波动性C.普朗克常量为h,光速为c时,一个动量为p的光子频率为D.普朗克常量为h,光速为c时,一个动量为p的光子频率为答案 D解析 光本质上属于电磁波,不是实物粒子,光具有波粒二象性,在发生衍射和干涉时,表现为波动性,在发生光电效应时,表现为粒子性,故A、B错误;普朗克常量为h,光速为c时,一个动量为p的光子波长为λ=,则光子频率为ν==,故C错误,D正确.9.光电效应实验中,用波长为λ0的单色光A照射某金属板时,刚好有光电子从金属表面逸出.当波长为的单色光B照射该金属板时,光电子的最大初动能为________,A、B两种光子的动量之比为________.(已知普朗克常量为h、光速为c)答案 1∶2解析 该金属的逸出功W0=hνc=h波长为的单色光的频率ν=根据光电效应方程得,光电子的最大初动能Ek=hν-W0=h-h=根据p=,得A、B两光子的动量之比==.
相关学案
这是一份选择性必修 第三册2 光电效应第1课时学案,共16页。
这是一份物理选择性必修 第三册第二章 气体、固体和液体2 气体的等温变化第2课时导学案及答案,共16页。
这是一份高中物理人教版 (2019)选择性必修 第三册2 放射性元素的衰变第1课时导学案,共12页。

