人教版五年级下册8 数学广角-----找次品单元测试课后测评
展开
这是一份人教版五年级下册8 数学广角-----找次品单元测试课后测评,共16页。试卷主要包含了填空题,判断题,选择题,解答题等内容,欢迎下载使用。
第八单元测试卷(含答案解析)
一、填空题(共22分)
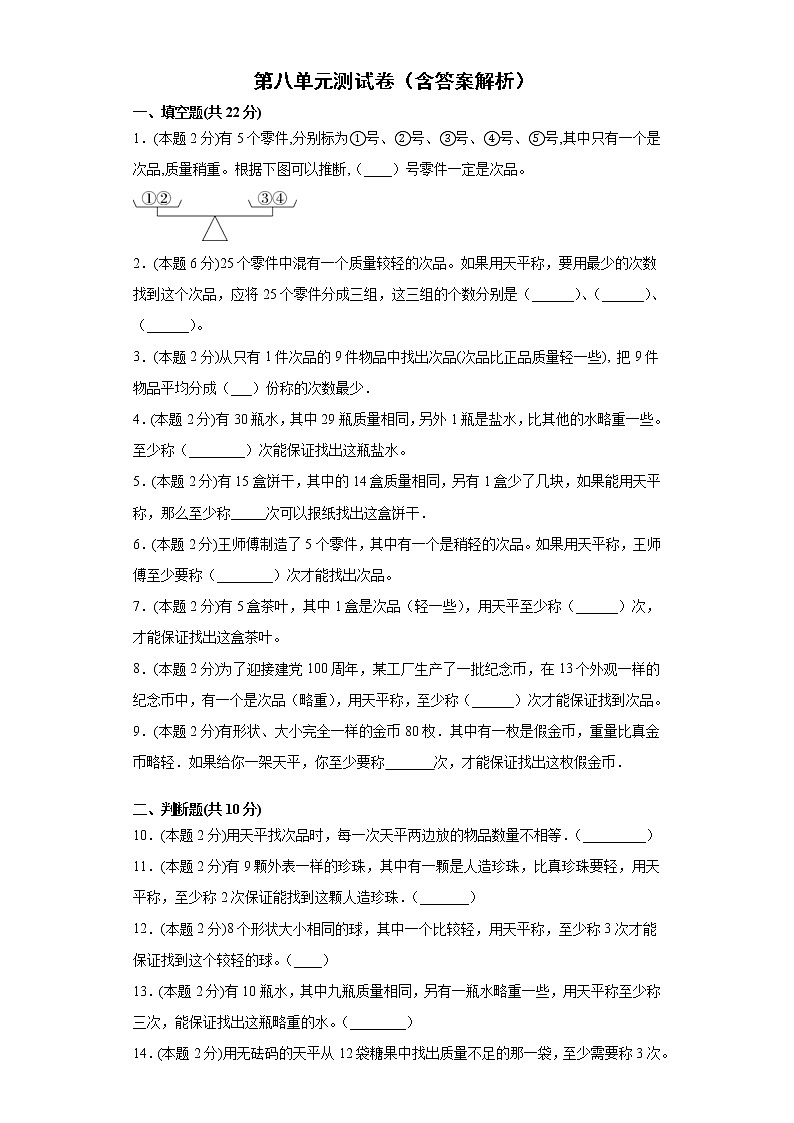
1.(本题2分)有5个零件,分别标为①号、②号、③号、④号、⑤号,其中只有一个是次品,质量稍重。根据下图可以推断,(____)号零件一定是次品。
2.(本题6分)25个零件中混有一个质量较轻的次品。如果用天平称,要用最少的次数找到这个次品,应将25个零件分成三组,这三组的个数分别是(______)、(______)、(______)。
3.(本题2分)从只有1件次品的9件物品中找出次品(次品比正品质量轻一些), 把9件物品平均分成(___)份称的次数最少.
4.(本题2分)有30瓶水,其中29瓶质量相同,另外1瓶是盐水,比其他的水略重一些。至少称(________)次能保证找出这瓶盐水。
5.(本题2分)有15盒饼干,其中的14盒质量相同,另有1盒少了几块,如果能用天平称,那么至少称_____次可以报纸找出这盒饼干.
6.(本题2分)王师傅制造了5个零件,其中有一个是稍轻的次品。如果用天平称,王师傅至少要称(________)次才能找出次品。
7.(本题2分)有5盒茶叶,其中1盒是次品(轻一些),用天平至少称(______)次,才能保证找出这盒茶叶。
8.(本题2分)为了迎接建党100周年,某工厂生产了一批纪念币,在13个外观一样的纪念币中,有一个是次品(略重),用天平称,至少称(______)次才能保证找到次品。
9.(本题2分)有形状、大小完全一样的金币80枚.其中有一枚是假金币,重量比真金币略轻.如果给你一架天平,你至少要称 次,才能保证找出这枚假金币.
二、判断题(共10分)
10.(本题2分)用天平找次品时,每一次天平两边放的物品数量不相等.(_________)
11.(本题2分)有9颗外表一样的珍珠,其中有一颗是人造珍珠,比真珍珠要轻,用天平称,至少称2次保证能找到这颗人造珍珠.(_______)
12.(本题2分)8个形状大小相同的球,其中一个比较轻,用天平称,至少称3次才能保证找到这个较轻的球。(____)
13.(本题2分)有10瓶水,其中九瓶质量相同,另有一瓶水略重一些,用天平称至少称三次,能保证找出这瓶略重的水。(________)
14.(本题2分)用无砝码的天平从12袋糖果中找出质量不足的那一袋,至少需要称3次。(______)
三、选择题(共10分)
15.(本题2分)有10袋白糖,其中9袋每袋500g,另1袋不是500g,但不知道比500g重还是轻,用天平称,至少( )次就能保证把它找出来.
A.3 B.4 C.5 D.6
16.(本题2分)20个零件里有一个是次品(次品轻一些),假如用天平称,至少称( )次能保证找出次品。
A.1 B.2 C.3 D.4
17.(本题2分)有19瓶口香糖,外观一样,但有一瓶比其他的少两粒。其他瓶都同样多,用天平称,至少称( )次能保证找出这瓶少的。
A.19 B.9 C.3
18.(本题2分)在18盒饼干中有1盒质量不足,稍轻一些,质检员用天平至少称( )次,才能保证找到这盒饼干。
A.3 B.4 C.5 D.6
19.(本题2分)8个乒乓球,其中1个略轻些,用天平称出次品时,( )种分法比较合理。
A.8(3,3,2) B.8(1,2,5) C.8(4,4) D.8(1,3,4)
四、解答题(共58分)
20.(本题6分)有29瓶同样的纯净水,向其中一瓶中加入一些盐,如果用天平称,至少称几次能保证找出加盐的纯净水?
21.(本题6分)红红家有5瓶相同的药,每颗药丸重10克,只有一瓶受到污染的药丸质量发生了变化,但是不知道是变轻了,还是变重了。给你一台无砝码的天平,至少称几次能保证找出这瓶受污染的药?
22.(本题6分)有14个球,其中13个质量相同,余下的一个质量较轻,是不合格产品,用天平至少称几次才能保证找出这个不合格产品?
23.(本题6分)有81枚外形完全相同的铜扣,其中有一枚比其他80枚都要轻一些,是次品。
(1)用天平,至少称几次就可以保证找出这枚轻一些的铜扣?请你用图示的方法表示出来。
(2)如果天平两边各放40枚铜扣,称一次有可能找出次品吗?
24.(本题6分)有10盒零件,其中一盒是次品,次品那盒中的每个零件都比标准质量轻了10克.由于管理员粗心,记错了是哪一盒,一时难辨.你能用一架天平称一次,就把那盒次品零件找出来吗?
25.(本题6分)有5袋食盐,其中4袋500g,另1袋不是500g,但是不知道比500g轻还是重。用天平至少称几次才能保证找出质量不是500g的那一袋?
26.(本题7分)有26个碟子,其中1个是次品,次品比正品轻一些。现在有一个天平,至少称几次能保证把次品找出?
27.(本题7分)有14瓶酸奶,其中13瓶质量相同,另有1瓶轻一些,是次品。如果用天平称,至少称几次可以保证把次品酸奶找出来?
28.(本题8分)已知一堆物品中有1个次品(比正品轻),如果至少称3次就能保证找出这个次品,那么这堆物品最少有多少个?最多有多少个?
参考答案
1.⑤
【详解】
略
2.8 8 9
【分析】
找次品的最优策略:
(1)把待分物品分成3份;
(2)每份数量尽量平均,如果不能平均分的,也应该使多的一份与少的一份只相差1。
【详解】
25个零件中混有一个质量较轻的次品。如果用天平称,要用最少的次数找到这个次品,应将25个零件分成三组,这三组的个数分别是8、8、9。
【点睛】
在生活中,常常出现这样的情况:在一些看似完全相同的物品中混着轻一点或者重一点的物品,需要我们想办法把它找出来,我们把这类问题叫做找次品。
3.3
【解析】
略
4.4
【分析】
第一次,把30瓶分成3份:10瓶、10瓶、10瓶,取其中的两份分别放在天平两侧,若天平平衡,盐水在未取的一份中,若天平不平衡,取较重的一份继续;
第二次,取含有盐水的那份分成3份:3瓶、3瓶、4瓶,取3瓶的两份分别放在天平两侧,若天平平衡,则盐水在未取的一份中,若天平不平衡,取较重的一份继续;
第三次,取含有盐水的那份(3瓶或4瓶),取两瓶分别放在天平两侧,若天平平衡,则盐水是未取的那瓶或在未取的那份中,若天平不平衡,较重的那瓶是盐水;
第四次,将含盐水的那份(2瓶),分别放在天平两侧,较重的那瓶是盐水。
【详解】
有30瓶水,其中29瓶质量相同,另外1瓶是盐水,比其他的水略重一些。至少称 4次能保证找出这瓶盐水。
【点睛】
熟练掌握找次品的解答方法是解答本题的关键,待测物品在分组时,尽量平均分,当不能平均分时,最多和最少只能差1。
5.3
【详解】
第一次:从15盒饼干中,任取10盒,平均分成2份,每份5盒,分别放在天平秤两端,若天平秤平衡,则少几块的那盒即在未取的5盒中(再按照下面方法操作),若不平衡;第二次:从在天平秤较高端的5盒饼干中,任取4盒,平均分成2份,每份2盒,分别放在天平秤两端,若天平秤平衡,则少几块的那盒即在未取的1盒中(再按照下面方法操作),若不平衡;第三次:把在天平秤较高端的2盒饼干,分别放在天平秤两端,天平秤较高端的饼干即为少几块的饼干,
故答案为3.
6.2
【分析】
找次品的最优策略:
(1)把待分物品分成3份;
(2)每份数量尽量平均,如果不能平均分的,也应该使多的一份与少的一份只相差1。
【详解】
将5个零件分成(2、2、1),只考虑最不利的情况,先称(2、2),可确定次品在2个中;再将2分成(1、1),再称1次即可,共2次。
【点睛】
在生活中,常常出现这样的情况:在一些看似完全相同的物品中混着轻一点或者重一点的物品,需要我们想办法把它找出来,我们把这类问题叫做找次品。
7.2
【分析】
找次品的最优策略:
(1)把待分物品分成3份;
(2)每份数量尽量平均,如果不能平均分的,也应该使多的一份与少的一份只相差1。
【详解】
在天平两边各放2盒,若平衡则剩下那盒是次品,若不平衡,轻的那边2盒中有1盒是次品,再把这2盒放在天平上,轻的是次品,所以至少称2次。
【点睛】
在生活中,常常出现这样的情况:在一些看似完全相同的物品中混着轻一点或者重一点的物品,需要我们想办法把它找出来,我们把这类问题叫做找次品。
8.3
【分析】
把13个纪念币,分成三组分别是4,4,5,先称前两组,会出现两种情况:一是平衡,则次品在第三组中,把5个再分成2,2,1三组,第二次称前两组,若平衡,则次品是剩下的一个,若不平衡,则次品在重的一组中,第三次称即可找到次品;二是不平衡,则次品在重的一组中,把4个再分成2,2两组,第二次称,不平衡,次品在重的一组中,第三次称即可找到次品,综上,至少称3次才能保证找到次品。
【详解】
根据分析可得,至少称3次才能保证找到次品。
【点睛】
本题考查找次品,解答本题的关键是掌握找次品的方法。
9.4
【解析】
试题分析:把80枚金币分成27、27、26三组:
第一次,称量27枚和27枚的两份,若平衡,则假币在26枚的那份中,若不平衡,则在分量较轻的那堆中;
第二次,把假币所在的那堆硬币再分3份,分别是9,9,9(8,9,9)枚,称量9枚和9枚的那堆,若平衡则在剩下的那堆中,若不平衡则在分量较轻的那堆中;
第三次,把假币所在的那堆硬币再分3份,分别是3,3,3(3,3,2),称量3枚和3枚的那堆,若平衡则在剩下的那堆中,若不平衡则在分量较轻的那堆中;
第四次,把假币所在的那堆硬币再分3份,分别是1,1,1(1,1,0),称量1枚和1枚的那堆,若平衡则剩下那枚就是假币,若不平衡则在分量较轻的那枚是假币;
解:把80枚金币分成27、27、26三组:
第一次,称量27枚和27枚的两份,若平衡,则假币在26枚的那份中,若不平衡,则在分量较轻的那堆中;
第二次,把假币所在的那堆硬币再分3份,分别是9,9,9(8,9,9)枚,称量9枚和9枚的那堆,若平衡则在剩下的那堆中,若不平衡则在分量较轻的那堆中;
第三次,把假币所在的那堆硬币再分3份,分别是3,3,3(3,3,2),称量3枚和3枚的那堆,若平衡则在剩下的那堆中,若不平衡则在分量较轻的那堆中;
第四次,把假币所在的那堆硬币再分3份,分别是1,1,1(1,1,0),称量1枚和1枚的那堆,若平衡则剩下那枚就是假币,若不平衡则在分量较轻的那枚是假币.
所以至少要称 4次,才能保证找出这枚假金币.
点评:解答此题的关键是:利用天平的特点,将这些金币进行合理的分组,并逐步进行下去,从而就能找出那件次品.
10.×
【详解】
天平是一个等臂杠杆,利用杠杆的平衡原理即可解决问题,这里为了找出次品,每一次天平两边放的物品数量应该相等,如果左右平衡,那么次品就在其他份中,如果不平衡,次品就在其中1组,再分组进行称量即可解决问题;题干说法错误。
故答案为:×
【点睛】
依据天平秤平衡原理正确解决问题.
11.√
【分析】
“找次品”是运筹问题,学习空间方面的优化,其策略是“一分为三,尽量均分”。
【详解】
举例:5(2,2,1)称1次,若不平衡,则重的有次品,再称一次,称2次就够。
8(3,3,2)称1次,若不平衡,则重的有次品,再称1次;若平衡,则另2个中有次品,要再称1次。称2次就够。
9(3,3,3)至少称2次。
故答案为√。
【点睛】
从最基本的“从2个或3个物品中找次品”问题归纳出“三分法”这是优化策略的一个方面;在反复运用这一策略解决问题的过程中归纳出:尽量均分,这是优化策略的另一个方面。
12.×
【详解】
8个球分成3、3、2,进行天平称量,先把是3个球的两组放在天平上称量,
①如果平衡,较轻的球就在2个球的那组,然后把2个球放在天平上,找出较轻的;
如果不平衡,找出较轻的一组;
②然后拿出较轻组其中的两个进行称量,如果平衡,剩下的一个就是较轻的球,如果不平衡,位置较高的一个就是较轻的球。
故答案为:×。
13.√
【分析】
根据找次品的方法, 在用天平找次品时(只含一个次品,已知次品比正品重或轻),所测物品数目与测试的次数有一定的关系:
要辨别的物品数目
保证能找出次品需要测的次数
2~3
1
4~9
2
10~27
3
28~81
4
⋯
⋯
据此关系即可填空。
【详解】
据分析知:所测数目是10瓶,在10~27范围内,故至少要3次能保证找出次品。即题中说法是正确的。
【点睛】
掌握找次品时所测物品数目与测试的次数之间的关系,这是解决此题的关键。
14.√
【分析】
先把12袋糖果分成每6袋一组,用天平称,那么上翘一端的6袋中,有质量不足的那一袋。再把这6袋,分成3袋一组,用天平称,上翘的3袋中有质量不足的那一袋。再从这3袋中,随机拿两袋放在天平两边,上翘的那袋就是质量不足的那一袋;若两袋糖果平衡,那么剩下的那袋就是质量不足的那袋。
【详解】
第一次:把12袋糖果分成每6袋一组,用天平称出轻的6袋糖果。
第二次:把轻的6袋再分成3袋一组,用天平称出轻的3袋糖果。
第三次:3袋糖果随机拿出两袋,天平称的轻的一袋就是质量不足的那一袋;若两袋平衡,剩下的那一袋就是质量不足的。
所以用无砝码的天平从12袋糖果中找出质量不足的那一袋,至少需要称3次。
故答案为:√
【点睛】
本题的关键是把12袋糖果进行分配,分次称量。
15.C
【解析】
试题分析:分成每5袋一组,用天平称,假设比500克重,则从重的5袋中再任意4袋,用天平称,若天平平衡,则另外一袋是次品,如不平衡,则把重的2袋再分开用天平称,重的就是次品.若比500克轻,则从轻的5袋中再任意4袋,用天平称,若天平平衡,则另外一袋是次品,如不平衡,则把轻的2袋再分开用天平称,轻的就是次品;据此解答.
解:根据以上分析可知,要找出次品需要的次数是5次.
故选C.
点评:本题的关键是因不知轻重,可分轻和重两种情况进行讨论.
16.C
【分析】
找次品的最优策略:
(1)把待分物品分成3份;
(2)每份数量尽量平均,如果不能平均分的,也应该使多的一份与少的一份只相差1。
【详解】
将20个零件分成(7、7、6),只考虑最不利的情况,先称(7、7),不平衡,可确定次品在7个中;将7分成(2、2、3),称(2、2),平衡,次品在3个中;将3个分成(1、1、1),再称1次即可确定次品,共3次。
故答案为:C
【点睛】
在生活中,常常出现这样的情况:在一些看似完全相同的物品中混着轻一点或者重一点的物品,需要我们想办法把它找出来,我们把这类问题叫做找次品。
17.C
【分析】
根据天平的平衡原理对托盘两边的物品进行比较。把待测物品分成三份;要分得尽量平均,能够均分的就平均分成3份,不能平均分的,也应该使多的一份与少的一份只相差1。
【详解】
把19瓶口香糖,分成6、6、7两组,
第一次先把6瓶、6瓶放在天平上称量,会出现两种情况:
(1)若重量一样,则少的那瓶就在7瓶当中;那就把7瓶口香糖分成3、3、1,
②第二次把两组3瓶的分别放在天平两边称量,如平衡,剩下那瓶就是;如不平衡,就把上升的那3瓶分成1、1、1,
③如不平衡,就把上升的那3瓶分成1、1、1,进行第三次称量,如平衡,剩下那瓶就是;如不平衡,上升的那瓶就是。
(2)若重量不一样,那少的那瓶就在上升的那6瓶里,再将上升的6瓶口香糖分成3、3两组,
②进行第二次称量,把3、3两组放在天平上称量,少的那瓶就在上升的那3瓶中;
③把上升的那3瓶分成1、1、1,进行第三次称量,如平衡,剩下那瓶就是;如不平衡,上升的那瓶就是。
故至少称3次能保证找出这瓶少的。
故答案为:C。
【点睛】
当物品的数量在10~27个时,即32<物品的数量≤33,至少称3次能保证找出次品。
18.A
【分析】
根据找次品的方法,慢慢缩小含有质量不足的饼干的范围,直到确保找到这盒饼干。
【详解】
①先将18盒饼干平均分成3堆,每堆6盒,任意将其中的两堆放在天平的两端,如果不平衡,哪端轻一点哪端就有质量不足的饼干,如果平衡了,那么没称的那堆里有质量不足的饼干;
②将6盒饼干平均分成3堆,每堆2盒,任意将其中的两堆放在天平的两端,如果不平衡,哪端轻一点哪端就有质量不足的饼干,如果平衡了,那么没称的那堆里有质量不足的饼干;
③将含有质量不足的2盒饼干放在天平两端,哪端轻哪端就是质量不足的饼干。
所以,至少要称3次,才能保证找到这盒饼干。
故答案为:A
【点睛】
本题考查了找次品,明确找次品的方法是解题的关键。
19.A
【分析】
第一次两端各放3个,一端下沉次品就在其中。如果平衡则在剩下的2个中,则再秤一次即可。如果不平衡,则把下沉的3个再分成3份,取2个再秤一次即可。据此解答即可。
【详解】
由分析可知,在找次品中尽量平均的分成3份,可做到秤的次数较少。
故选:A
【点睛】
本题考查找次品问题,尽量做到平均分成3份是解题的关键。
20.4次
【分析】
注意盐水的质量比水的质量重。找次品时尽量把总数平均分成3份,如果不能平均分,也要使多或少的那份比其它的少1或多1;这样称1次就能把次品所在的范围缩小到最少。
【详解】
把29瓶分成10瓶、10瓶、9瓶;
第一次:两端各放10瓶,如果平衡次品就在9瓶中;如果不平衡,次品在下沉的那10瓶中;
第二次:①把9瓶平均分成3份,每份3瓶;称1次找出次品所在的3瓶,再称1次找出次品;共称3次;
②把次品所在的10瓶分成3、3、4,称1次找出次品所在的4瓶;再称1次找出次品所在的2瓶,再称1次找出次品,共称4次。
答:至少称4次能保证找出加盐的纯净水。
【点睛】
该题考查了利用天平判断物体质量的技能,需要学生开动脑筋,借助一定的数学思维方式进行解答。
21.3次
【分析】
找次品时尽量把总数平均分成3份,如果不能平均分,也要使多或少的那份比其它的少1或多1;这样称1次就能把次品所在的范围缩小到最少。找出次品称的次数也会最少。
【详解】
5瓶药分别是1、2、3、4、5;
第一次称:把1、2和3、4分别放在天平两边,有三种情况:
①1、2=3、4,5是次品;
②1、2>3、4,5是标准,1、2可能是重次品,或者3、4可能是轻次品;
③1、2<3、4,5是标准,1、2可能是轻次品,或者3、4可能是重次品;
第二次称:假设是上面第②种情况,1、2>3、4.把1和2分别放在天平两边,有三种情况:
①1=2,次品在3、4中,1和2是标准品,且知道3、4是轻次品;
第三次,把1和3称,有两种情况(1)1>3,3是轻次品,(2)1=3,4是轻次品;
②1>2,1是重次品或者2是轻次品,3和4是标准品;第三次,把1和3称,有两种情况:A、1>3,1是重次品,B、1=3,2是重次品。
答:至少称3次能保证找出这瓶受污染的药。
【点睛】
此题麻烦就在不知道次品是轻还是重,而且天平没有砝码;不仅缩小次品的范围,还要弄清楚次品是轻还是重,所以要分多种情况进行分析。
22.3次
【分析】
用天平找次品时,如果待测物品有3个或3个以上,首先要把待测物品分成3份,能平均分的要平均分,不能平均分的要使多的那份的个数与少的那份的个数相差最少,这样可以保证找出次品需要称量的次数最少,据此作答即可。
【详解】
把14个球尽可能平均分成3份,每份分别是5个、5个、4个,称法如下:
答:用天平至少称3次才能保证找出这个不合格产品。
【点睛】
主要考查找次品问题,关键是在天平两边要放同样多的情况下,不断减少次品所在的范围。
23.见详解
【分析】
(1)把81平均分成3份,每份27枚,第一次两端各放27枚,称一次找出次品所在的27枚;把27平均分成3份,每份9枚;第二次称找出次品所在的9枚;把9平均分成3份每份3枚,第三次称找出次品所在的3枚;把3枚平均分成3份,第四次称找出次品;(2)把天平两端各放40枚,如果天平平衡,那么剩下的1枚就是次品,这样一次就可能找出次品。
【详解】
(1)4次
(2)如果天平两边各放40枚铜扣,称一次有可能找出次品。
【点睛】
当物品的数量在28~81个时,即33<物品的数量≤34,至少称4次能保证找出次品。
24.把10盒零件依次编号,然后分别对应地取零件个数,也就是1号盒取1个,2号盒取2个…把取出的零件(55个)一起放在天平秤一端,然后在另一端放相同的55个砝码(每个砝码与每个标准零件重量相同),那么一定是放砝码的天平秤一端低,因为零件中有次品,最后在有次品的一端放10克的砝码,一直放砝码个数到天平秤平衡为止,放几个10克砝码,那么几号盒中的零件就是次品.
【解析】
试题分析:把10盒零件依次编号,然后分别对应地取零件个数,也就是1号盒取1个,2号盒取2个…把取出的零件(55个)一起放在天平秤一端,然后在另一端放相同的55个砝码(每个砝码与每个标准零件重量相同),那么一定是放砝码的天平秤一端低,因为零件中有次品,最后在有次品的一端放10克的砝码,一直放砝码个数到天平秤平衡为止,放几个10克砝码,那么几号盒中的零件就是次品,据此即可解答.
解:把10盒零件依次编号,然后分别对应地取零件个数,也就是1号盒取1个,2号盒取2个…把取出的零件(55个)一起放在天平秤一端,然后在另一端放相同的55个砝码(每个砝码与每个标准零件重量相同),那么一定是放砝码的天平秤一端低,因为零件中有次品,最后在有次品的一端放10克的砝码,一直放砝码个数到天平秤平衡为止,放几个10克砝码,那么几号盒中的零件就是次品,
故能用一架天平称一次,就把那盒次品零件找出来.
点评:解答本题关键是明白:放几个10克砝码,那么几号盒中的零件就是次品,因为取零件个数时,是按照编号取得零件个数,即几号就取几个零件.
25.3次
【详解】
略
26.3次
【分析】
第一次:先把26个碟子分成(9,9,8),把两个9个一组的放在天平上称,可找出有次品的一组里;
第二次:再把9分成(3,3,3),可找出有次品的一组;
第三次:再把3分成(1,1,1),可找出次品。
如次品在8个一组里,则把8分成(3,3,2)把两个3个一组的放在天平上称,可找出次品一组,再把3成(1,1,1),可找出次品。如在2个一组里,可再把2分成(1,1),可找出次品。据此解答。
【详解】
答:至少称3次能保证把次品找出。
【点睛】
当物品的数量在10~27个时,即32<物品的数量≤33,至少称3次能保证找出次品。
27.3次
【分析】
根据题意,第一次把14瓶酸奶分成3份:5瓶、5瓶、4瓶,取5瓶的两份分别放在天平两侧,若天平平衡,较轻的在未取的一份,若天平不平衡,取较轻的一份继续;第二次,取含有较轻的一份(5瓶或4瓶),分成3份:2瓶、2瓶、1瓶,取2瓶的分别放在天平的两侧,若天平平衡,则未取的为较轻的次品,若天平不平衡,取较轻的继续;第三次,把含有较轻的一份(2个)分别放在天平两侧,即可找到较轻的次品。据此解答。
【详解】
第一次把14瓶酸奶分成3份:5瓶、5瓶、4瓶,取5瓶的两份分别放在天平两侧,若天平平衡,较轻的在未取的一份,若天平不平衡,取较轻的一份继续;
第二次,取含有较轻的一份(5瓶或4瓶),分成3份:2瓶、2瓶、1瓶,取2瓶的分别放在天平的两侧,若天平平衡,则未取的为较轻的次品,若天平不平衡,取较轻的继续;
第三次,把含有较轻的一份(2个)分别放在天平两侧,即可找到较轻的次品。
答:至少称3次可以保证把次品酸奶找出来。
【点睛】
天平秤的平衡原理是解答本题的依据,注意每次取酸奶的瓶数。
28.10个;27个
【分析】
利用找次品的公式:当物品个数最多为时,n次即可找到这个次品,所以利用天平至少称3次就能保证把次品找出来,这批零件的个数为(3²+1)~3³个,据此解答即可。
【详解】
3²+1
=9+1
=10(个);
3³=27(个);
答:这堆物品最少有10个,最多有27个。
【点睛】
熟记找次品的公式是解答本题的关键。
相关试卷
这是一份人教版数学五年级下册第八单元测试卷(含答案),共6页。试卷主要包含了选择题,判断题,填空题,解答题等内容,欢迎下载使用。
这是一份2021学年8 数学广角-----找次品单元测试同步训练题,共9页。试卷主要包含了选择题,判断题,填空题,计算,解答题等内容,欢迎下载使用。
这是一份小学数学人教版五年级上册8 总复习单元测试综合训练题,共2页。试卷主要包含了填空题,选择题,计算下面各题,认真思考,你一定能行等内容,欢迎下载使用。

