所属成套资源:2022年高中数学上教版 (2020)数学必修第一册 期末复习专题讲义
专题19 函数的应用-2020-2021学年新教材高一数学秋季辅导讲义(沪教2020)
展开
专题19函数的应用(2)
知识梳理
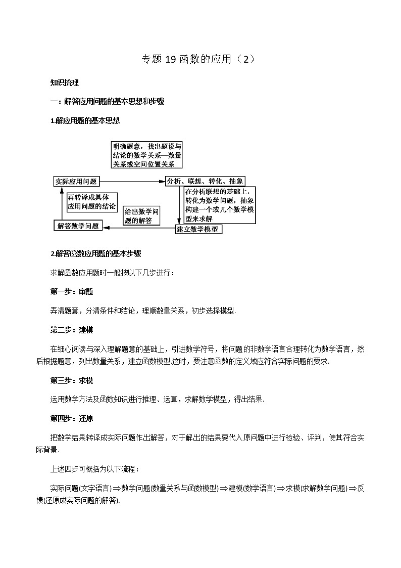
一:解答应用问题的基本思想和步骤
1.解应用题的基本思想
2.解答函数应用题的基本步骤
求解函数应用题时一般按以下几步进行:
第一步:审题
弄清题意,分清条件和结论,理顺数量关系,初步选择模型.
第二步:建模
在细心阅读与深入理解题意的基础上,引进数学符号,将问题的非数学语言合理转化为数学语言,然后根据题意,列出数量关系,建立函数模型.这时,要注意函数的定义域应符合实际问题的要求.
第三步:求模
运用数学方法及函数知识进行推理、运算,求解数学模型,得出结果.
第四步:还原
把数学结果转译成实际问题作出解答,对于解出的结果要代入原问题中进行检验、评判,使其符合实际背景.
上述四步可概括为以下流程:
实际问题(文字语言)数学问题(数量关系与函数模型)建模(数学语言)求模(求解数学问题)反馈(还原成实际问题的解答).
二:解答函数应用题应注意的问题
首先,要认真阅读理解材料.应用题所用的数学语言多为“文字语言、符号语言、图形语言”并用,往往篇幅较长,立意有创新脱俗之感.阅读理解材料要达到的目标是读懂题目所叙述的实际问题的意义,领悟其中的数学本质,接受题目所约定的临时性定义,理解题目中的量与量的位置关系、数量关系,确立解体思路和下一步的努力方向,对于有些数量关系较复杂、较模糊的问题,可以借助画图和列表来理清它.
其次,建立函数关系.根据前面审题及分析,把实际问题“用字母符号、关系符号”表达出来,建立函数关系.
其中,认真阅读理解材料是建立函数模型的关键.在阅读这一过程中应像解答语文和外语中的阅读问题一样,有“泛读”与“精读”之分.这是因为一般的应用问题,一方面为了描述的问题与客观实际尽可能地相吻合,就必须用一定的篇幅描述其中的情境;另一方面有时为了思想教育方面的需要,也要用一些非数量关系的语言来叙述,而我们解决问题所关心的东西是数量关系,因此对那些叙述的部分只需要“泛读”即可.反过来,对那些刻画数量关系、位置关系、对应关系等与数学有关的问题的部分,则应“精读”,一遍不行再来一遍,直到透彻地理解为止,此时切忌草率.
例题解析
一、已建立函数模型的应用题
例1. 某公司生产一种电子仪器的固定成本为20000元,每生产一台仪器需增加投入100元,已知总收益满足函数:
,其中x是仪器的月产量。
(1)将利润表示为月产量的函数f (x)。
(2)当月产量为何值时,公司所获利润最大?最大利润为多少元?(总收益=总成本+利润)
【思路点拨】这里已有函数模型,只需对分段讨论,写出利润的表达式即可
【答案】(1);
(2) 每月生产300台仪器时,利润最大。最大利润为25000元。
【解析】(1)设每月产量为x台,则总成本为20000+100x,
从而。
(2)当0≤x≤400时,
,
∴当x=300时,有最大值25000;
当x>400时,f (x)=60000-100x是减函数,
f (x)<60000-100×400<25000。
∴当x=300时,f (x)的最大值为25000。
∴每月生产300台仪器时,利润最大。
最大利润为25000元。
【总结升华】 由题目可获取以下主要信息:①总成本=固定成本+100x;②收益函数为一分段函数。解答本题可由已知总收益=总成本+利润,利润=总收益-总成本。由于R (x)为分段函数,所以f (x)也要分段求出,将问题转化为分段函数求最值问题。分段函数的性质应分段研究,分段函数的最大值是各段函数值的最大者。分段函数应用题是高考命题的热点。
举一反三:
【变式1】 设在海拔x m处的大气压强是y Pa,y与x之间的函数关系式是y=cekx,其中c,k为常量,已知某地某天海平面上的大气压为1.01×105 Pa,1000 m高空的大气压为0.90×105 Pa,求600 m高空的大气压强(结果保留3位有效数字)。
【答案】0.943×105.
【解析】 这里已有函数模型,要求待定系数c、k,由x=0时y=1.01×105 Pa和x=1000 m时y=0.90×105 Pa可求。
将x=0,y=1.01×105,x=1000,y=0.90×105分别代入函数关系式y=cekx中,得
,∴。
将c=1.01×105代入0.90×105=ce1000k中得0.90×105=1.01×105e1000k,
∴。
由计算器算得k=-1.15×10-4,
∴。
将x=600代入上述函数关系式得,
由计算器算得y=0.943×105 Pa。
答:600 m高空的大气压强约为0.943×105 Pa。
【总结升华】 函数y=c·akx(a、c、k为常数)是一个应用广泛的函数模型,它在电学、生物学、人口学、气象学等都有广泛的应用,解决这类给出指数函数模型的应用题的基本方法是待定系数法,即根据题意确定相关的系数即可。
二、自建函数模型的应用问题
例2.某工厂要建造一个无盖长方体水池,底面一边长固定为8 m,最大装水量为72 ,池底和池壁的造价分别为2a元、a元,怎样设计水池底的另一边长和水池的高,才能使水池的总造价最低?最低造价是多少?
【思路点拨】本题的关键是根据题意列出函数关系式,然后利用配方法求函数的最大值。
【答案】另一边和长方体高都设计为3m时,总造价最低,最低造价为114a元
【解析】设池底一边长为x,水池的高为y,总造价为z,
由最大装水量知8xy=72,
当且仅当即时,总造价最低,
答:将水池底的矩形另一边和长方体高都设计为3m时,总造价最低,最低造价为114a元.
【总结升华】题中用了配方法求最值,技巧性高,另外本题还可利用函数在(0,+∞)上的单调性求最值,请同学们自己试解.
举一反三:
【变式1】某厂生产某种零件,每个零件的成本为40元,出厂单价定为60元,该厂为鼓励销售商订购,决定当一次订购量超过100个时,每多订购一个,订购的全部零件的出厂单价就降低0.02元,但实际出厂单价不能低于51元。
(1)当一次订购量为多少个时,零件的实际出厂单价恰降为51元?
(2)设一次订购量为x个时,零件的实际出厂单价为P元,写出函数P=f (x)的表达式;
(3)当销售商一次订购500个零件时,该厂获得的利润是多少元?如果订购1000个时,利润又是多少元?(工厂售出一个零件的利润=实际出厂单价-成本)
【答案】(1)当一次订购量为550个时,零件的实际出厂单价恰好降为51元。
(2)
(3)当x=500时,L=6000;当x=1000时,L=11000。
【解析】(1)设零件的实际出厂单价恰好降为51元时,一次订购量为x0个,则
。
因此,当一次订购量为550个时,零件的实际出厂单价恰好降为51元。
(2)当0<x≤100时,P=60。
当100<x<550时,。
当x≥550时,P=51。
∴
(3)设销售商的一次订购量为x个时,工厂获得的利润为L元,则
当x=500时,L=6000;当x=1000时,L=11000。
因此,当销售商一次订购500个零件时,该厂获得的利润是6000元;如果订购1000个时,利润是11000元。
例3.在一条笔直的工艺流水线上有三个工作台,将工艺流水线用如图所示的数轴表示,各工作台的坐标分别为,每个工作台上有若干名工人.现要在与之间修建一个零件供应站,使得各工作台上的所有工人到供应站的距离之和最短.
(1)若每个工作台上只有一名工人,试确定供应站的位置;
(2)设三个工作台从左到右的人数依次为2,1,3,试确定供应站的位置,并求所有工人到供应站的距离之和的最小值.
【答案】(1);(2)
【解析】设供应站位置坐标为,则各工人到零件供应站距离之和为。
(1)
故当且仅当时,,此时。
答:当供应站修建在时,使得各工作台上的所有工人到供应站的距离之和最短为.
(2)
=
由于函数单调递减
所以时,
又当时,
故当时,均有
答:当供应站修建在时,使得各工作台上的所有工人到供应站的距离之和最短为。
例4.提高过江大桥的车辆通行能力可改善整个城市的交通状况.在一般情况下,大桥上的车流速度(单位:千米/小时)是车流密度(单位:辆/千米)的函数.当桥上的的车流密度达到200辆/千米时,造成堵塞,此时车流速度为0;当车流密度不超过20辆/千米时,车流速度为60千米/小时,研究表明;当时,车流速度是车流密度的一次函数.
(Ⅰ)当时,求函数的表达式;
(Ⅱ)当车流密度为多大时,车流量(单位时间内通过桥上某观点的车辆数,单位:辆/每小时)可以达到最大,并求出最大值(精确到1辆/小时)
【思路点拨】首先应根据题意,建立车密度与车流速度v之间的函数关系,然后再转化为求函数的最大值问题。求解本题的关键是建立目标函数及求最值的方法,配方法是求二次函数最值的常用方法,同学们一定要熟练掌握。
【答案】(Ⅰ)(Ⅱ)100 3333
【解析】
(Ⅰ)由题意:当;当
再由已知得
故函数的表达式为
(Ⅱ)依题意并由(Ⅰ)可得
当为增函数,故当时,其最大值为60×20=1200;
当,
所以,当时,在区间[20,200]上取得最大值
综上,当时,在区间[0,200]上取得最大值.
即当车流密度为100辆/千米时,车流量可以达到最大,最大值约为3333辆/小时.
举一反三:
【变式1】有一块铁皮零件,其形状是由边长为40 cm的正方形截去一个三角形ABF所得的五边形ABCDE,其中AF=12 cm,BF=10 cm,如图所示.现在需要用这块材料截取矩形铁皮DMPN,使得矩形相邻两边分别落在CD,DE上,另一顶点P落在边CB或BA边上.设DM=x cm,矩形DMPN的面积为y .
(1)试求出矩形铁皮DMPN的面积y关于x的函数解析式,并写出定义域.
(2)试问如何截取(即x取何值时),可使得到的矩形DMPN的面积最大?
【答案】(1),定义域D=(0,40];(2)当时,y的最大值为
【解析】(1)依据题意并结合图形,可知:10当点P在线段CB上,即0<x≤30时,y=40x;20当点P在线段BA上,即30<x≤40时,由,得.
于是,.
所以,,定义域D=(0,40].
(2)由(1)知,当0<x≤30时,0<y≤1200;
当30<x≤40时,,
当且仅当时,等号成立.
因此,y的最大值为.
答:先在DE上截取线段,然后过点M作DE垂线交BA于点P,再过点P作DE的平行线交DC于点N,最后沿MP与PN截铁皮,所得矩形面积最大,最大面积为.
三、拟合函数模型的应用问题
这类应用题提供的变量关系是不确定的,只是给出了两个变量的几组对应值(是搜集或用实验方法测定的)。为了降低难度,有时采用限定函数模型范围的方法。
例5.某县2006~2011年财政收入情况:
年份
2006
2007
2008
2009
2010
2011
收入(万元)
25899
30504
37997
48898
66800
85000
(1)请建立一个数学模型,预测该县以后几年的财政收入情况;
(2)计算该县财政收入的平均增长率,并结合(1)分别预测2012年该县财政收入,并讨论哪一种预测结果更具有可行性.
【解析】(1)利用描点法,过A(1,2.59),B(2,3.05),C(3,3.80),D(4,4.89),E(5,6.68),F(6,8.50)画一条光滑的曲线,如图所示,其中年份第一年为2006年,第二年为2007年,其它依次类推.
通过直观判断函数图象,它可以和前面已学过的两种函数模型进行比较:
模型一:设(a>0,a≠1),
将A、B、C三点的坐标代入,得
∴.
计算得≈4.57,≈5.73,≈7.30,它们与实际的误差分别为0.32,0.95,1.20.
模型二:设(a≠0,x≥1),
将A、B、C三点的坐标代入,得
∴.
计算得≈4.84,≈6.17,≈7.79,它们与实际的误差分别为0.05,0.51,0.71.
对两个函数模型进行对比,发现与实际的误差较小,所以用函数模型(x≥1)较好.
(2)设年财政收入平均增长率为a,由2006年和2011年财政收入,则有
2.59(1+a)5=8.5,解得a≈26.83%.
从增长率的角度再建立一个财政收入的数学模型:.
用和分别预测2012年的财政收入是:
=9.7(亿),=10.78(亿).
从该县经济发展趋势看,两种预测都有可能,但是选择模型比较稳妥.
【总结升华】在没有给出具体模型的问题中,首先要由已知数据描绘出函数草图,然后联想熟悉的函数图象,通过检测所求函数模型与实际误差的大小,探求相近的数学关系,预测函数的可能模型.
举一反三:
【变式1】某汽车公司曾在2009年初公告:2009年销量目标定为39.3万辆;且该公司重事长极力表示有信心完成这个销量目标。
2006年,某汽车年销量8万辆;
2007年,某汽车年销量18万辆;
2008年,某汽车年销量30万辆。
如果我们分别将2006,2007,2008,2009年定义为第一,二,三,四年,现在有两个函数模型:二次函数型f (x)=ax2+bx+c(a≠0),指数函数型g (x)=a·bx+c(a≠0,b≠1,b>0),哪个模型能更好地反映该公司年销量y与第x年的关系?
【答案】f (x)=x2+7x
【解析】建立年销量y(万辆)与第x年的函数,可知函数图象必过点(1,8),(2,18),(3,30)。
(1)构造二次函数型f (x)=ax2+bx+c(a≠0),
将点的坐标代入,可得,解得。
则f (x)=x2+7x,故f (4)=44,与计划误差为4.7。
(2)构造指函数型g (x)=a·bx+c,将点的坐标代入,
可得,解得,则,
故,与计划误差为5.1。
由上可得f (x)=x2+7x模型能更好地反映该公司年销量y(万辆)与第x年的关系。
【总结升华】某个函数模型能否更好地反映变量间的关系,必须与实际数据的误差相对较小。
【巩固练习】
1.汽车油箱为长方体形状容器,它的长是a cm,宽是b cm,高是c cm,汽车开始行驶时油箱内装满汽油,已知汽车耗油量是n cm3 / km,汽车行驶路程y(km)与油箱内剩余油量的液面高度x(cm)的函数关系式为( )
A. B.
C. D.
2.某厂日产手套总成本y(元)与手套日产量x(副)的关系式为y=5x+4000,而手套出厂价格为每副10元,则该厂为了不亏本,日产手套至少为( )
A.200副 B.400副 C.600副 D.800副
3.已知镭经过每100年剩留原来质量的95.76%,设质量为1千克的镭经过x年剩留量为y千克,则y与x的函数关系是 ( )
A. B.
C. D.
4.某种产品市场销量情况如右图所示,其中:表示产品各年产量的变化规律;表示产品各年的销售情况,下列叙述:
①产品产量、销量均以直线上升,仍可按原计划进行;②产品已经出现了供大于求的情况,价格将下跌;③产品的库存积压将越来越严重,应减少产量或扩大销量;④产品的产量、销量均以一定的年增长率增加.你认为较合理的是( )
A.①②③ B.①③④ C.②④ D.②③
5.甲、乙二人沿同一方向去B地,途中都使用两种不同的速度v1与v2(v1<v2),甲一半的路程使用速度v1,另一半的路程使用速度v2;乙一半的时间使用速度v1,另一半的时间使用速度v2.关于甲、乙二人从A地到达B地的路程与时间的图象及关系,有下图中四个不同的图示分析(其中横轴t表示时间,纵轴s表示路程),则其中可能正确的图示分析为( )
6.某商场2015年一月份到十二月份月销售额呈现先下降后上升的趋势,下列四个函数中,能较准确反映商场月销售额f(x)与月份x关系且满足f(1)=8,f(3)=2的函数为( )
A. B.
C. D.
7.某地区居民生活用电分为高峰和低谷两个时间段进行分时计价.该地区的电网销售
电价表如下:
若某家庭5月份的高峰时间段用电量为200千瓦时,低谷时间段用电量为100千瓦时,则按这种计费方式该家庭本月应付的电费为 ________元(用数字作答).
8.加工爆米花时,爆开且不糊的粒数占加工总粒数的百分比称为“可食用率”.在特定条件下,可食用率p与加工时间t(单位:分钟)满足函数关系(a,b,c是常数),右图记录了三次实验的数据.根据上述函数模型和实验数据,可以得到最佳加工时间为________分钟.
9.现测得(x,y)的两组值为(1,2),(2,5),现有两个拟合模型,甲:y=x2+1,乙:y=3x-1,若又测得(x,y)的一组对应值为(3,10.2),则应选用________作为拟合模型较好.
10.放射性物质衰变过程中其剩余质量随时间按指数函数关系变化.常把它的剩余质量变为原来一半所经历的时间称为它的半衰期,记为.现测得某种放射性元素的剩余质量A随时间t变化的6次数据如下:
t(单位时间)
0
2
4
6
8
10
A(t)
320
226
160
115
80
57
从以上记录可知这种元素的半衰期约为________个单位时间,剩余质量随时间变化的衰变公式为A (t)=________.
11.如图,已知底角为45°的等腰梯形ABCD,底边BC长为7cm,腰长为,当一条垂直于底边BC(垂足为F)的直线l从左至右移动(与梯形ABCD有公共点)时,直线l把梯形分成两部分,令BF=x,试写出左边部分的面积y与x的函数.
12.为配合上海迪斯尼游园工作,某单位设计人数的数学模型(n∈N+):以表示第n时进入人数,以表示第n个时刻离开园区的人数;设定以15分钟为一个计算单位,上午9点15分作为第1个计算人数单位,即n=1;9点30分作为第2个计算单位,即n=2;依此类推,把一天内从上午9点到晚上8点15分分成45个计算单位:(最后结果四舍五入,精确到整数).
(1)试计算当天14点到15点这一个小时内,进入园区的游客人数f(21)+f(22)+f(23)+f(24)、离开园区的游客人数g(21)+g(22)+g(23)+g(24)各为多少?
(2)从13点45分(即n=19)开始,有游客离开园区,请你求出这之后的园区内游客总人数最多的时刻,并说明理由.
1.【答案】B
【解析】 行驶路程y km所用油量为ny cm3,又ny=ab(c-x),所以,且0≤x≤c.
2.【答案】D
【解析】 由5x+4000≤10x,解得x≥800,即日产手套至少800副时才不亏本.
3.【答案】A
4.【答案】D
【解析】 由图可知,②③较为合理.
5.【答案】D
【解析】 在开始一段时间内,两者的速度都为v1,故开始应出现一段两图象重合的部分,故①②可能.
6.【答案】D
【解析】A.为减函数,不满足条件先下降后上升的趋势,
B.为减函数,不满足条件先下降后上升的趋势,
C.满足先下降后上升的趋势,f(1)=1―12+19=8,f(3)=9―12×3+19=―8,不满足条件f(3)=2.
D.满足先下降后上升的趋势,f(1)=1―7+14=8,f(3)=9―7×3+14=2,满足条件
故满足条件的函数为.
故选:D.
7. 【答案】148.4
【解析】高峰时段电费,低谷时段电费.
8.【答案】3.75
【解析】由题意得解之得
∴,最佳加工时间应是p最高的时候,
当t=3.75时,p有最大值.故填3.75.
9.【答案】甲
【解析】描出已知三个点的坐标并画出两个函数的图象,比较可知甲函数拟合效果较好.
10.【答案】4
【解析】(t≥0) 从测试记录易知半衰期为4个单位时间,由初始质量为A0=320,则经过时间t的剩余质量为(t≥0).
11.分析:直线l从左至右移动,分别于线段BG、GH、HC相交,与线段BG相交时,直线l左边的图形为三角形,与线段GH相交时,直线l左边的图形为三角形ABG与矩形AEFG,与线段HC相交时,直线l左边的图形的图形不规则,所以观察其右侧图形为三角形CEF,各段利用面积公式可求得y.
【答案】
【解析】过点A,D分别作AG⊥BC,DH⊥BC,垂足分别是G,H.
因为ABCD是等腰梯形,底角为45°,cm,
所以BG=AG=DH=HC=2cm,又BC=7cm,所以AD=GH=3cm.
(1)当点F在BG上时,即x∈(0,2]时,;
(2)当点F在GH上时,即x∈(2,5]时,y=2+(x-2)•2=2x-2;
(3)当点F在HC上时,即x∈(5,7]时,.
所以,函数解析式为
点评:本题考查求分段函数的解析式,找到分段点,在各段找出已学过得的规则图形,化未知为已知,结合图形,比较直观.用到转化,化归与数形结合的思想.
12.【解析】(1)当天14点至15点这一小时内进入园区人数为
f(21)+f(22)+f(23)+f(24)(人)
离开园区的人数g(21)+g(22)+g(23)+g(24)=9000(人)
(2)当f(n)-g(n)≥0时,园内游客人数递增;
当f(n)-g(n)<0时,园内游客人数递减.
①当19≤n≤32时,由,可得:
当19≤n≤28时,进入园区游客人数多于离开园区游客人数,总人数越来越多;
当29≤n≤32时,进入园区游客人数少于离开游客人数,总人数将变少;
(f(28)-g(28)=246.49>0;f(29)―g(29)=―38.13<0)
②当33≤n≤45时,由f(n)―g(n)=―720n+23600递减,且其值恒为负数,进入园区游客人数少于离开游客人数,总人数将变少.
综上,当天下午16点时(n=28)园区内的游额人数最多,此时计算可知园区大约共有77264人.
课后练习
1.某学校开展研究性学习活动,一组同学获得了下面的一组实验数据:
1.99
3
4
5.1
6.12
1.5
4.04
7.5
12
18.01
现准备用下列四个函数中的一个近似地表示这些数据的规律,其中最接近的一个是( )
A. B. C. D.
2.一辆汽车在某段路程中的行驶路程s关于时间t变化的图象如下图所示,那么图象所应对的函数模型是( )
A.分段函数 B.二次函数 C.指数函数 D.对数函数
3.某厂日产手套总成本y(元)与手套日产量x(副)的函数解析式为y=5x+4000,而手套出厂价格为每副10元,则该厂为了不亏本,日产手套至少为( )
A.200副 B.400副 C.600副 D.800副
4.(2016 四川广元模拟)某城区按以下规定收取水费:若每月和水不超过20 m3,则每立方米水费按2元收取;若超过20 m3,则超过的部分按每立方米3元收取,如果某户居民在某月所交水费的平均价为每立方米2.20元,则这户居民这月共用水( )
A.46 m3 B.44 m3 C.26 m3 D.25 m3
5.加工爆米花时,爆开且不糊的粒数占加工总粒数的百分比称为“可食用率”.在特定条件下,可食用率p与加工时间t(单位:分钟)满足函数关系(a,b,c是常数),右图记录了三次实验的数据.根据上述函数模型和实验数据,可以得到最佳加工时间为________分钟.
6.一高为H、满缸水量为V的鱼缸截面如右图所示,其底部破了一个小洞,缸中水从洞中流出.若鱼缸水深为h时的水的体积为v,则函数v=f (h)的大致图象可能是下图中四个选项中的( )
7.下表列出了一项试验的统计数据,表示将皮球从高h米处落下,弹跳高度d与下落高度h的关系:
h(米)
50
80
100
150
…
d(米)
25
40
50
75
…
写出一个能表示这种关系的式子为________.
8.某工厂生产某种产品的固定成本为2000万元,并且每生产一单位产品,成本增加10万元,又知总收入k(万元)是单位产品数Q的函数,,则总利润L(Q)的最大值是________.
9.某种细菌经30分钟繁殖为原来的2倍,且知该细菌的繁殖规律为y=ekt,其中k为常数,t表示时间(单位:小时),y表示细菌个数,则k=________,经过5小时,1个细菌能繁殖为________个.
10.已知某地今年年初拥有居民住房的总面积为a(单位:m2),其中有部分旧住房需要拆除.当地有关部门决定每年以当年年初住房面积的10%建设新住房,同事也拆除面积为b(单位:m2)的旧住房.
(Ⅰ)分别写出第一年末和第二年末的实际住房面积的表达式:
(Ⅱ)如果第五年末该地的住房面积正好比今年年初的住房面积增加了30%,则每年拆除的旧住房面积b是多少?(计算时取1.15=1.6)
11.已知某城市2015年底的人口总数为200元,假设此后该城市人口的年增长率 1%(不考虑其他因素).
(1)若经过x年该城市人口总数为y万,试写出y关于x的函数关系式;
(2)如果该城市人口总数达到210万,那么至少需要经过多少年(精确到1年)?
12.某商场经营一批进价是30元/件的商品,在市场试销中发现,此商品销售价x元与日销售量y件之间有如下关系:
x 45 50
y 27 12
(Ⅰ)确定x与y的一个一次函数关系式y=f(x);
(Ⅱ)若日销售利润为P元,根据(I)中关系写出P关于x的函数关系,并指出当销售单价为多少元时,才能获得最大的日销售利润?
1.【答案】D
【解析】把的值分别代入四个函数式,结果最最近的就是。
2.【答案】A
【解析】 由图象知,在不同时段内,路程折线图不同,故对应的函数模型为分段函数.
3.分析:根据题意列出出厂价格和成本之间的不等关系式:5x+4000≤10x,解出即可.
【答案】D
【解析】由5x+4000≤10x,解得x≥800,即日产手套至少800副时才不亏本.
故选D.
点评:主要考查利用一次函数的模型解决实际问题的能力.要先根据题意列出函数关系式,再代数求值.解题的关键是要分析题意根据实际意义准确的列出解析式,再把对应值代入求解.
4.【答案】D
【解析】设他这个月共用了x立方米的水
20×2+(x-20)×3=2.2x
40+3x-60=2.2x
0.8x=20
x=25.
他这个月共用了25立方米的水.
故选:D.
5.【答案】3.75
【解析】由题意得解之得
∴,最佳加工时间应是p最高的时候,
当t=3.75时,p有最大值.故填3.75.
6.【答案】B
【解析】由鱼缸的形状可知,水的体积随h的减小,一开始减少得慢,后来又减少得快,然后再减少得慢.
7.【答案】
【解析】观察表中数据即可.
8.【答案】2500万元
【解析】 总利润L=总收入k-总支出(生产成本+固定成本).所以.故当Q=300时,总利润的最大值为2500万元.
9.【答案】2ln2 1024
【解析】 将代入,得,所以,k=2ln2,这时函数关系式为,令t=5(小时),得y=210=1024(个).
10.【解析】(Ⅰ)第1年末的住房面积.
第2年末的住房面积(a·-b)·-b=a·()2-b(1+)=1.21a-2.1b(m2).
(Ⅱ)第3年末的住房面积[a·()3-b(1+)]-b=a·()3-b[1++()2].
第4年末住房面积为a·()4-b[1++()2+()3].
第5年末住房面积为a·()5-b[1++()2+()3+()4]=1.15a-b=1.6a-6b
依题意可知,1.6a-6b=1.3a,解得b=,所以每年拆除的旧房面积为(m2).
11.【答案】(1);(2)5年
【解析】(1).
(2)令y=210,即,解得.
答:要经过5年该城市人口总数达到210万.
12.分析:(Ⅰ)设出y=f(x)的表达式,利用已知条件列出方程组求解即可得到函数的解析式;
(Ⅱ)若日销售利润为P元,根据(I)中关系直接写出P关于x的函数关系,然后利用二次函数闭区间的最值即可求解最大的日销售利润.
【答案】(Ⅰ)y=162-3x,且0≤x≤54;(Ⅱ)42元
【解析】(Ⅰ)因为f(x)为一次函数,设y=ax+b,解方程组
得a=-3,b=162,
故y=162-3x为所求的函数关系式,
又∵y≥0,∴0≤x≤54.
(Ⅱ)依题意得:
.
当x=42时,,
即销售单价为42元/件时,获得最大日销售利润.
点评:本题考查函数的模型的选择与应用,二次函数闭区间上的最值的求法,考查分析问题解决问题的能力.

