2022年高中数学新教材人教A版选择性必修第三册学案章末检测试卷一(第六章)
展开一、单项选择题(本大题共8小题,每小题5分,共40分)
1.(x-y)n的二项展开式中,第m项的系数是( )
A.Ceq \\al(m,n) B.Ceq \\al(m+1,n)
C.Ceq \\al(m-1,n) D.(-1)m-1Ceq \\al(m-1,n)
答案 D
解析 (x-y)n的二项展开式中第m项为
Tm=Ceq \\al(m-1,n)(-y)m-1xn-m+1,
所以系数为Ceq \\al(m-1,n)(-1)m-1.
2.若Aeq \\al(4,m)=18Ceq \\al(3,m),则m等于( )
A.9 B.8 C.7 D.6
答案 D
解析 由Aeq \\al(4,m)=m(m-1)(m-2)(m-3)=18·eq \f(mm-1m-2,3×2×1),得m-3=3,m=6.
3.设4名学生报名参加同一时间安排的3项课外活动方案有a种,这4名学生在运动会上共同争夺100米、跳远、铅球3项比赛的冠军的可能结果有b种,则(a,b)为( )
A.(34,34) B.(43,34)
C.(34,43) D.(Aeq \\al(3,4),Aeq \\al(3,4))
答案 C
解析 由题意知本题是一个分步计数问题,每名学生报名都有3种选择,根据分步乘法计数原理知,4名学生共有34种选择;每项冠军都有4种可能结果,根据分步乘法计数原理知,3项冠军共有43种可能结果.故选C.
4.5名大人带2个小孩排队上山,小孩不排在一起也不排在头尾,则不同的排法有( )
A.Aeq \\al(5,5)·Aeq \\al(2,4)种 B.Aeq \\al(5,5)·Aeq \\al(2,5)种
C.Aeq \\al(5,5)·Aeq \\al(2,6)种 D.(Aeq \\al(7,7)-4Aeq \\al(6,6))种
答案 A
解析 先排大人,有Aeq \\al(5,5)种排法,去掉头尾后,有4个空位,再分析小孩,用插空法,将2个小孩插在4个空位中,有Aeq \\al(2,4)种排法,由分步乘法计数原理可知,有Aeq \\al(5,5)·Aeq \\al(2,4)种不同的排法,故选A.
5.若实数a=2-eq \r(2),则a10-2Ceq \\al(1,10)a9+22Ceq \\al(2,10)a8-…+210等于( )
A.32 B.-32 C.1 024 D.512
答案 A
解析 由二项式定理,得a10-2Ceq \\al(1,10)a9+22Ceq \\al(2,10)a8-…+210=Ceq \\al(0,10)(-2)0a10+Ceq \\al(1,10)(-2)1a9+Ceq \\al(2,10)(-2)2a8+…+Ceq \\al(10,10)(-2)10=(a-2)10=(-eq \r(2))10=25=32.
6.在某种信息传输过程中,用4个数字的一个排列(数字允许重复)表示一个信息,不同排列表示不同信息,若所用数字只有0和1,则与信息0110至多有两个对应位置上的数字相同的信息个数为( )
A.10 B.11 C.12 D.15
答案 B
解析 分类讨论:有两个对应位置、有一个对应位置及没有对应位置上的数字相同,可得N=Ceq \\al(2,4)+Ceq \\al(1,4)+1=11.
7.某外商计划在4个候选城市中投资3个不同的项目,且在同一个城市投资的项目不超过2个,则该外商不同的投资方案有( )
A.16种 B.36种 C.42种 D.60种
答案 D
解析 若3个不同的项目投资到4个城市中的3个,每个城市一项,共Aeq \\al(3,4)种方法;若3个不同的项目投资到4个城市中的2个,一个城市1项、一个城市2项,共Ceq \\al(2,3)Aeq \\al(2,4)种方法.由分类加法计数原理知,共Aeq \\al(3,4)+Ceq \\al(2,3)Aeq \\al(2,4)=60(种)方法.
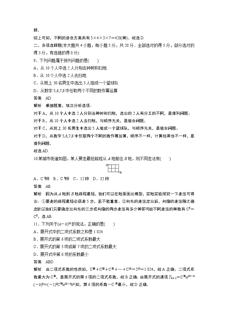
8.如图为我国古代数学家赵爽在为《周髀算经》作注时验证勾股定理的示意图.现在提供5种颜色给5个小区域涂色,规定每个区域只涂一种颜色,相邻区域颜色不相同,则不同的涂色方案种数为( )
A.120 B.260 C.340 D.420
答案 D
解析 如图所示,设5个区域依次为A,B,C,D,E,分4步进行分析:
①区域A有5种颜色可选;
②区域B与区域A相邻,有4种颜色可选;
③区域C与区域A,B相邻,有3种颜色可选;
④对于区域D,E,若D与B颜色相同,则区域E有3种颜色可选,若D与B颜色不相同,则区域D有2种颜色可选,区域E有2种颜色可选,故区域D,E有3+2×2=7(种)选择.
综上可知,不同的涂色方案共有5×4×3×7=420(种).故选D.
二、多项选择题(本大题共4小题,每小题5分,共20分.全部选对的得5分,部分选对的得3分,有选错的得0分)
9.下列问题属于排列问题的是( )
A.从10个人中选2人分别去种树和扫地
B.从10个人中选2人去扫地
C.从班上30名男生中选出5人组成一个篮球队
D.从数字5,6,7,8中任取两个不同的数作幂运算
答案 AD
解析 根据题意,依次分析选项:
对于A,从10个人中选2人分别去种树和扫地,选出的2人有分工的不同,是排列问题;
对于B,从10个人中选2人去扫地,与顺序无关,是组合问题;
对于C,从班上30名男生中选出5人组成一个篮球队,与顺序无关,是组合问题;
对于D,从数字5,6,7,8中任取两个不同的数作幂运算,顺序不一样,计算结果也不一样,是排列问题.
故选AD.
10.某城市街道如图,某人要走最短路程从A地前往B地,则不同走法有( )
A.Ceq \\al(2,5)种 B.Ceq \\al(3,5)种 C.12种 D.32种
答案 AB
解析 因为从A地到B地路程最短,我们可以在地面画出模型,实地实验探究一下走法可得出:①要走的路程最短必须走5步,且不能重复;②向东的走法定出后,向南的走法随之确定,所以我们只要确定出向东的三步或向南的两步走法有多少种即可,故不同走法的种数有Ceq \\al(3,5)=Ceq \\al(2,5),选AB.
11.下列关于(a-b)10的说法,正确的是( )
A.展开式中的二项式系数之和是1 024
B.展开式的第6项的二项式系数最大
C.展开式的第5项或第7项的二项式系数最大
D.展开式中第6项的系数最小
答案 ABD
解析 由二项式系数的性质知,Ceq \\al(0,10)+Ceq \\al(1,10)+Ceq \\al(2,10)+…+Ceq \\al(10,10)=210=1 024,故A正确;二项式系数最大为Ceq \\al(5,10),是展开式的第6项的二项式系数,故B正确;由展开式的通项Tk+1=Ceq \\al(k,10)a10-k
(-b)k=(-1)kCeq \\al(k,10)a10-kbk知,第6项的系数-Ceq \\al(5,10)最小,故D正确.
12.将4个不同的小球放入3个分别标有1,2,3号的盒子中,不允许有空盒子的放法,关于放法的种数,下列结论正确的有( )
A.Ceq \\al(1,3)Ceq \\al(1,2)Ceq \\al(1,1)Ceq \\al(1,3) B.Ceq \\al(2,4)Aeq \\al(3,3)
C.Ceq \\al(1,3)Ceq \\al(2,4)Aeq \\al(2,2) D.18
答案 BC
解析 根据题意,4个不同的小球放入3个分别标有1,2,3号的盒子中,且没有空盒子,则三个盒子中有1个盒子中放2个球,剩下的2个盒子中各放1个,有2种解法:
方法一 分2步进行分析:
①先将4个不同的小球分成3组,有Ceq \\al(2,4)种分组方法;
②将分好的3组全排列,对应放到3个盒子中,有Aeq \\al(3,3)种放法.
则没有空盒的放法有Ceq \\al(2,4)Aeq \\al(3,3)种.
方法二 分2步进行分析:
①在4个小球中任选2个,在3个盒子中任选1个,将选出的2个小球放入选出的小盒中,有Ceq \\al(1,3)Ceq \\al(2,4)种情况;
②将剩下的2个小球全排列,放入剩下的2个小盒中,有Aeq \\al(2,2)种放法.
则没有空盒的放法有Ceq \\al(1,3)Ceq \\al(2,4)Aeq \\al(2,2)种,故选BC.
三、填空题(本大题共4小题,每小题5分,共20分)
13.若Ceq \\al(2n+6,20)=Ceq \\al(n+2,20)(n∈N*),则n=________.
答案 4
解析 由题意可知2n+6=n+2或2n+6=20-(n+2),解得n=4.
14.现有5名教师要带3个兴趣小组外出学习考察,要求每个兴趣小组的带队教师至多2人,但其中甲教师和乙教师均不能单独带队,则不同的带队方案有________种.(用数字作答)
答案 54
解析 当甲、乙带不同兴趣小组时有Aeq \\al(2,3)Aeq \\al(3,3)=36(种),当甲、乙带同一个兴趣小组时,有Aeq \\al(1,3)Ceq \\al(1,3)Ceq \\al(1,2)=18(种),根据分类加法计数原理可得共有36+18=54(种).
15.若eq \b\lc\(\rc\)(\a\vs4\al\c1(2\r(x)+\f(a,x)))n的展开式的系数和为1,二项式系数和为128,则a=________,展开式中x2的系数为________.(本题第一空2分,第二空3分)
答案 -1 -448
解析 由题意得eq \b\lc\{\rc\ (\a\vs4\al\c1(\b\lc\(\rc\)(\a\vs4\al\c1(2\r(1)+\f(a,1)))n=1,,2n=128,))所以n=7,a=-1,
所以eq \b\lc\(\rc\)(\a\vs4\al\c1(2\r(x)+\f(-1,x)))7的展开式的通项为
Tk+1=Ceq \\al(k,7)(2eq \r(x))7-keq \b\lc\(\rc\)(\a\vs4\al\c1(\f(-1,x)))k=Ceq \\al(k,7)27-k(-1)k,
令eq \f(7-3k,2)=2,解得k=1.
所以x2的系数为Ceq \\al(1,7)26(-1)1=-448.
16.甲、乙、丙、丁、戊五名同学参加某种技术竞赛,得出了第一名到第五名的五个名次,甲、乙去询问成绩,组织者对甲说:“很遗憾,你和乙都未拿到冠军.”对乙说:“你当然不会是最差的.”从组织者的回答分析,这五个人的名次排列的不同情况共有________种.
答案 54
解析 根据题意知,甲、乙都没有得到冠军,且乙不是最后一名,分2种情况讨论:
①甲是最后一名,则乙可以是第二名、第三名或第四名,即乙有3种名次排列情况,剩下的三人有Aeq \\al(3,3)=6(种)名次排列情况,此时有3×6=18(种)名次排列情况;
②甲不是最后一名,则甲、乙需要排在第二、三、四名,有Aeq \\al(2,3)=6(种)名次排列情况,剩下的三人有Aeq \\al(3,3)=6(种)名次排列情况,此时有6×6=36(种)名次排列情况.
综上可知,一共有36+18=54(种)不同的名次排列情况.
四、解答题(本大题共6小题,共70分)
17.(10分)把n个正整数全排列后得到的数叫做“再生数”,“再生数”中最大的数叫做最大再生数,最小的数叫做最小再生数.
(1)求1,2,3,4的再生数的个数,以及其中的最大再生数和最小再生数;
(2)试求任意5个正整数(可相同)的再生数的个数.
解 (1)1,2,3,4的再生数的个数为Aeq \\al(4,4)=24,其中最大再生数为4 321,最小再生数为1 234.
(2)需要考查5个正整数中相同数的个数.
若5个正整数各不相同,则有Aeq \\al(5,5)=120(个)再生数;
若有2个正整数相同,则有eq \f(A\\al(5,5),A\\al(2,2))=60(个)再生数;
若有3个正整数相同,则有eq \f(A\\al(5,5),A\\al(3,3))=20(个)再生数;
若有4个正整数相同,则有eq \f(A\\al(5,5),A\\al(4,4))=5(个)再生数;
若5个正整数全相同,则有1个再生数.
18.(12分)一个口袋内有4个不同的红球,6个不同的白球.
(1)从中任取4个球,红球的个数不比白球少的取法有多少种?
(2)若取一个红球记2分,取一个白球记1分,从中任取5个球,使总分不少于7分的取法有多少种?
解 (1)将取出的4个球分成三类:
①取4个红球,没有白球,有Ceq \\al(4,4)种取法;
②取3个红球,1个白球,有Ceq \\al(3,4)Ceq \\al(1,6)种取法;
③取2个红球,2个白球,有Ceq \\al(2,4)Ceq \\al(2,6)种取法,
故共有Ceq \\al(4,4)+Ceq \\al(3,4)Ceq \\al(1,6)+Ceq \\al(2,4)Ceq \\al(2,6)=115(种)取法.
(2)设取x个红球,y个白球,则eq \b\lc\{\rc\ (\a\vs4\al\c1(x+y=5,,2x+y≥7,,0≤x≤4,,0≤y≤6,))
故eq \b\lc\{\rc\ (\a\vs4\al\c1(x=2,,y=3))或eq \b\lc\{\rc\ (\a\vs4\al\c1(x=3,,y=2))或eq \b\lc\{\rc\ (\a\vs4\al\c1(x=4,,y=1.))
因此,符合题意的取法有Ceq \\al(2,4)Ceq \\al(3,6)+Ceq \\al(3,4)Ceq \\al(2,6)+Ceq \\al(4,4)Ceq \\al(1,6)=186(种).
19.(12分)某医院有内科医生12名,外科医生8名,现选派5名参加新冠肺炎医疗队.
(1)某内科医生甲与某外科医生乙必须参加,共有多少种不同选法?
(2)甲、乙均不能参加,有多少种选法?
(3)甲、乙2人至少有1人参加,有多少种选法?
(4)医疗队中至少有1名内科医生和1名外科医生,有多少种选法?
解 (1)只需从其他18人中选3人即可,共有Ceq \\al(3,18)=816(种)选法.
(2)只需从其他18人中选5人即可,共有Ceq \\al(5,18)=8 568(种)选法.
(3)分两类:甲、乙中有1人参加;甲、乙都参加.则共有Ceq \\al(1,2)Ceq \\al(4,18)+Ceq \\al(3,18)=6 936(种)选法.
(4)方法一 (直接法)至少有1名内科医生和1名外科医生的选法可分4类:
1内4外;2内3外;3内2外;4内1外.
所以共有Ceq \\al(1,12)Ceq \\al(4,8)+Ceq \\al(2,12)Ceq \\al(3,8)+Ceq \\al(3,12)Ceq \\al(2,8)+Ceq \\al(4,12)Ceq \\al(1,8)=14 656(种)选法.
方法二 (间接法)从无限制条件的选法总数中减去5名都是内科医生和5名都是外科医生的选法种数所得的结果即为所求,即共有Ceq \\al(5,20)-(Ceq \\al(5,12)+Ceq \\al(5,8))=14 656(种)选法.
20.(12分)已知eq \b\lc\(\rc\)(\a\vs4\al\c1(x+\f(1,2\r(x))))n的展开式中的第2项和第3项的系数相等.
(1)求n的值;
(2)求展开式中所有二项式系数的和;
(3)求展开式中所有的有理项.
解 二项式eq \b\lc\(\rc\)(\a\vs4\al\c1(x+\f(1,2\r(x))))n的展开式的通项为Tk+1=Ceq \\al(k,n)xn-k·eq \b\lc\(\rc\)(\a\vs4\al\c1(\f(1,2\r(x))))k=Ceq \\al(k,n)eq \b\lc\(\rc\)(\a\vs4\al\c1(\f(1,2)))k(k=0,1,2,…,n).
(1)根据展开式中的第2项和第3项的系数相等,得
Ceq \\al(1,n)·eq \f(1,2)=Ceq \\al(2,n)eq \b\lc\(\rc\)(\a\vs4\al\c1(\f(1,2)))2,即eq \f(1,2)·n=eq \b\lc\(\rc\)(\a\vs4\al\c1(\f(1,2)))2·eq \f(nn-1,2),
解得n=5.
(2)展开式中所有二项式系数的和为
Ceq \\al(0,5)+Ceq \\al(1,5)+Ceq \\al(2,5)+…+Ceq \\al(5,5)=25=32.
(3)二项展开式的通项为
Tk+1=Ceq \\al(k,5)eq \b\lc\(\rc\)(\a\vs4\al\c1(\f(1,2)))k(k=0,1,2,…,5).
当k=0,2,4时,对应项是有理项,
所以展开式中所有的有理项为
T1=Ceq \\al(0,5)eq \b\lc\(\rc\)(\a\vs4\al\c1(\f(1,2)))0x5=x5,
T3=Ceq \\al(2,5)eq \b\lc\(\rc\)(\a\vs4\al\c1(\f(1,2)))2x2=eq \f(5,2)x2,
T5=Ceq \\al(4,5)eq \b\lc\(\rc\)(\a\vs4\al\c1(\f(1,2)))4x-1=eq \f(5,16x).
21.(12分)用0,1,2,3,4这五个数字组成无重复数字的自然数.
(1)在组成的三位数中,求所有偶数的个数;
(2)在组成的三位数中,若十位上的数字比百位上的数字和个位上的数字都小,则称这个数为“凹数”,如301,423等都是“凹数”,试求“凹数”的个数;
(3)在组成的五位数中,求恰有一个偶数数字夹在两个奇数数字之间的自然数的个数.
解 (1)将组成的三位数中所有偶数分为两类,
①若个位数为0,则共有Aeq \\al(2,4)=12(个)符合题意的三位数;
②若个位数为2或4,则共有2×3×3=18(个)符合题意的三位数.
故共有12+18=30(个)符合题意的三位数.
(2)将这些“凹数”分为三类:
①若十位上的数字为0,则共有Aeq \\al(2,4)=12(个)符合题意的“凹数”;
②若十位上的数字为1,则共有Aeq \\al(2,3)=6(个)符合题意的“凹数”;
③若十位上的数字为2,则共有Aeq \\al(2,2)=2(个)符合题意的“凹数”.
故共有12+6+2=20(个)符合题意的“凹数”.
(3)将符合题意的五位数分为三类:
①若两个奇数数字在万位和百位上,则共有Aeq \\al(2,2)Aeq \\al(3,3)=12(个)符合题意的五位数;
②若两个奇数数字在千位和十位上,则共有Aeq \\al(2,2)Aeq \\al(1,2)Aeq \\al(2,2)=8(个)符合题意的五位数;
③若两个奇数数字在百位和个位上,则共有Aeq \\al(2,2)Aeq \\al(1,2)Aeq \\al(2,2)=8(个)符合题意的五位数.
故共有12+8+8=28(个)符合题意的五位数.
22.(12分)已知m,n是正整数,f(x)=(1+x)m+(1+x)n的展开式中x的系数为7.
(1)对于使f(x)的x2的系数为最小的m,n,求出此时x3的系数;
(2)利用上述结果,求f(0.003)的近似值;(精确到0.01)
(3)已知(1+2x)8的展开式的二项式系数的最大值为a,系数的最大值为b,求eq \f(b,a).
解 (1)根据题意得Ceq \\al(1,m)+Ceq \\al(1,n)=7,即m+n=7,①
f(x)中的x2的系数为Ceq \\al(2,m)+Ceq \\al(2,n)=eq \f(mm-1,2)+eq \f(nn-1,2)=eq \f(m2+n2-m-n,2).
将①变形为n=7-m代入上式得x2的系数为
m2-7m+21=eq \b\lc\(\rc\)(\a\vs4\al\c1(m-\f(7,2)))2+eq \f(35,4),
故当m=3或m=4时,x2的系数有最小值为9.
当m=3,n=4时,x3的系数为Ceq \\al(3,3)+Ceq \\al(3,4)=5;
当m=4,n=3时,x3的系数为Ceq \\al(3,4)+Ceq \\al(3,3)=5.
(2)f(0.003)=(1+0.003)4+(1+0.003)3≈Ceq \\al(0,4)+Ceq \\al(1,4)×0.003+Ceq \\al(0,3)+Ceq \\al(1,3)×0.003≈2.02.
(3)由题意可得,a=Ceq \\al(4,8)=70,
再根据eq \b\lc\{\rc\ (\a\vs4\al\c1(C\\al(k,8)·2k≥C\\al(k+1,8)·2k+1,,C\\al(k,8)·2k≥C\\al(k-1,8)·2k-1,))即eq \b\lc\{\rc\ (\a\vs4\al\c1(k≥5,,k≤6,))
求得k=5或6,此时,b=7×28,
∴eq \f(b,a)=eq \f(128,5).
高中数学人教A版 (2019)选择性必修 第三册第七章 随机变量及其分布本章综合与测试导学案: 这是一份高中数学人教A版 (2019)选择性必修 第三册第七章 随机变量及其分布本章综合与测试导学案,共9页。学案主要包含了条件概率与全概率公式,n重伯努利试验及二项分布,离散型随机变量的均值与方差,正态分布等内容,欢迎下载使用。
2022年高中数学新教材人教B版必修第二册学案章末检测试卷三(第六章): 这是一份数学全册综合导学案及答案,共10页。学案主要包含了单项选择题,多项选择题,填空题,解答题等内容,欢迎下载使用。
2022年高中数学新教材人教A版选择性必修第二册学案章末检测试卷一(第四章): 这是一份数学选择性必修 第二册全册综合导学案,共11页。学案主要包含了单项选择题,多项选择题,填空题,解答题等内容,欢迎下载使用。

