


高中地理人教版 (2019)必修 第二册第一节 区域发展对交通运输布局的影响同步达标检测题
展开第二节 交通运输布局对区域发展的影响同步练习
一、选择题
(2019·江苏省常熟中学高一期末)2018年10月23日,港珠澳大桥开通仪式在广东珠海举行。总长约55公里的港珠澳大桥,跨越伶仃洋,东接香港,西接广东珠海和澳门,是世界最长的跨海大桥,使两岸的陆路通行时间从3小时缩短至45分钟。据此完成下列各题。
1.对港珠澳大桥选线影响较小的是
A.海底地质构造 B.海水运动规律 C.港澳人口总量 D.两岸港口位置
2.大桥建成对该区域社会经济发展的有利影响是
A.促进港澳地区工业的发展 B.扩大珠海的行政职能
C.节约通行时间降低环境污染 D.促进区域经济一体化
城市跨座式单轨交通(如左图所示),类似“空中小火车”。重庆轨道交通2号线和3号线分别是我国第一条和世界最长最繁忙的跨座式单轨交通线(如右图所示)。重庆轨道交通产业积极谋求“走出去”战略,设计适应东南亚当地环境的方案,参与多国轨道交通建设竞标。据此完成下列各题。
3. 与地铁相比,重庆轨道交通建设首选跨座式单轨的主要原因是( )
A. 建设线路短 B. 工程造价低 . C. 占地面积小 D. 运行速度快
4. 在已建成2号线基础上,重庆又加快建设3号线的主要目的是( )
①完善交通网络②缓解交通压力③促进城市空间扩展④缩短市民出行时间
A. ①②③ B. ①②④ C. ②③④ D. ①③④
5. 与重庆相比,夏季在菲律宾城市跨座式单轨交通的建设中应额外关注的自然灾害是( )
A. 高温 B. 海啸 C. 台风 D. 滑坡
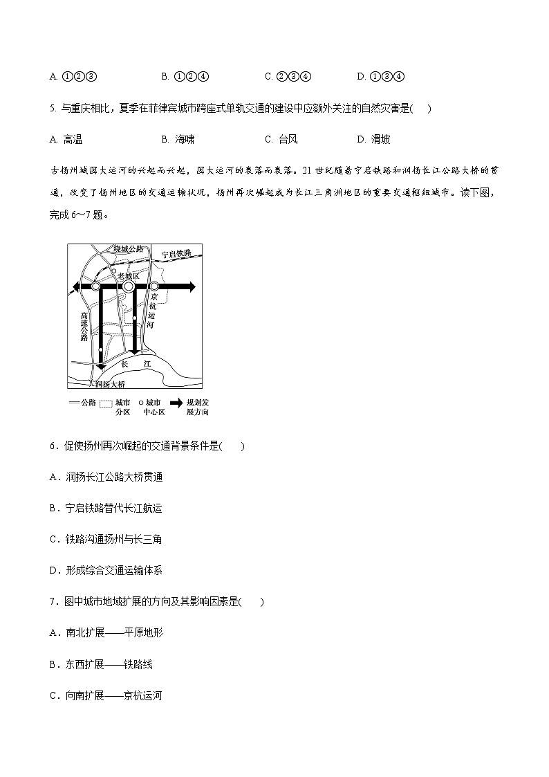
古扬州城因大运河的兴起而兴起,因大运河的衰落而衰落。21世纪随着宁启铁路和润扬长江公路大桥的贯通,改变了扬州地区的交通运输状况,扬州再次崛起成为长江三角洲地区的重要交通枢纽城市。读下图,完成6~7题。
6.促使扬州再次崛起的交通背景条件是( )
A.润扬长江公路大桥贯通
B.宁启铁路替代长江航运
C.铁路沟通扬州与长三角
D.形成综合交通运输体系
7.图中城市地域扩展的方向及其影响因素是( )
A.南北扩展——平原地形
B.东西扩展——铁路线
C.向南扩展——京杭运河
D.向东扩展——绕城公路
(2020·山东省高三专题练习)中欧班列是指中国开往欧洲的适合装运集装箱的快速货物编组列车。“一带一路”倡议提出以来,中欧班列开行数量迅猛增长,运输时限大幅压缩,货物种类日益丰富。目前,依托亚欧大陆桥,已经铺划了西(经阿拉山口)、中(经二连浩特)、东(经满洲里)三条中欧铁路运输通道,国内开行城市达到28个,到达欧洲11个国家29个城市。据此完成下面小题。
8.影响中欧班列进一步提高运输效率的主要因素是( )
A.铁路沿线风沙、暴雪等灾害频发 B.铁路等级低,运行速度缓慢
C.横跨亚欧大陆,班列运输时间长 D.途经国家多,海关通关不便
9.中欧班列的开通带给我国普通百姓的好处有( )
A.方便欧洲旅行 B.增加生活消费品的选择
C.提高经济收入 D.提供就业岗位
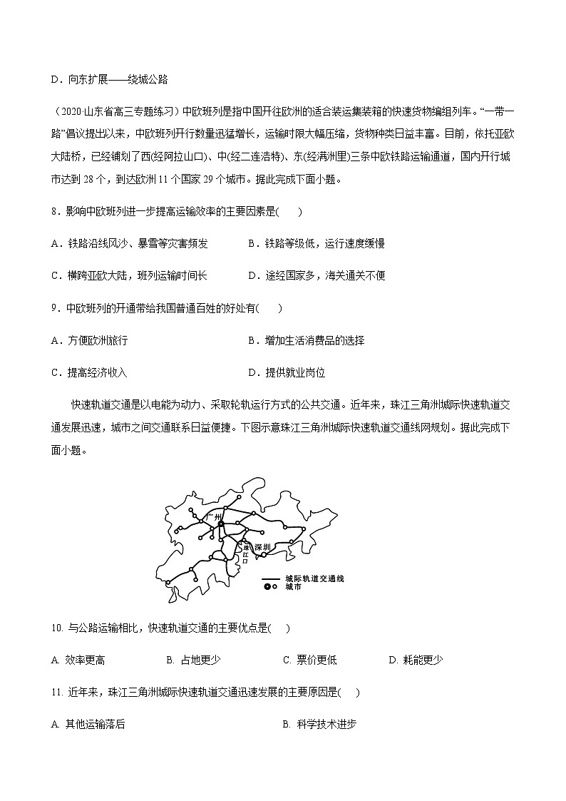
快速轨道交通是以电能为动力、采取轮轨运行方式的公共交通。近年来,珠江三角洲城际快速轨道交通发展迅速,城市之间交通联系日益便捷。下图示意珠江三角洲城际快速轨道交通线网规划。据此完成下面小题。
10. 与公路运输相比,快速轨道交通的主要优点是( )
A. 效率更高 B. 占地更少 C. 票价更低 D. 耗能更少
11. 近年来,珠江三角洲城际快速轨道交通迅速发展的主要原因是( )
A. 其他运输落后 B. 科学技术进步
C. 经济快速发展 D. 外来人口增加
12. 珠江三角洲地区的城际快速轨道交通线多( )
A. 采用开挖隧道的方式 B. 沿河流方向延伸
C. 沿等高线方向延伸 D. 采用高架桥梁的方式
(2020·全国高一课时练习)河南省安阳市地处豫、晋、冀三省交界处,地处太行山向华北平原的过渡地带,既有较早修建的京广铁路线、107国道线从中穿过,也有近年来修建的京珠澳高速公路和京广高铁线从东部经过,这些交通线路对安阳市的城市空间形态和区域发展产生了很大的影响。下图为河南省安阳市主要交通线分布图。据此完成下列小题。
13.推测安阳市未来城市空间发展的主体方向是
A.向东发展 B.向西发展 C.向南发展 D.向北发展
14.京广高铁线对安阳市城市发展的影响主要是
①提高了区域的城市等级 ②推进城市化进程 ③缩短了人们的出行时间 ④扩大了城市的行政范围
A.①② B.②③ C.③④ D.①④
1492年,哥伦布发现美洲大陆后,欧洲各国殖民者纷纷涌来建立毛皮贸易点,这里逐渐形成自由港,这就是纽约的前身。1825年,伊利运河(连接伊利湖和哈得孙河)竣工对美国东部经济及纽约的发展起着重大的促进作用。如图为纽约港地理位置示意图。据此完成15~17题。
15.影响纽约早期建城的主要社会经济因素是( )
A.矿产 B.水源 C.交通 D.军事
16.推测早期纽约港形成时出口的货物主要是( )
A.毛皮和皮革制品 B.铁矿和煤炭
C.棉花和小麦 D.香料和咖啡
17.伊利运河的开通对于纽约港的发展产生的影响主要是( )
A.扩大水源供给渠道 B.拓宽经济腹地范围
C.提高哈得孙河水位 D.加速内陆人口增长
“无水港”是指在内陆地区建立的港口服务功能的物流中心,内陆的进出口商品可以在当地完成订舱、报关、报检等手续,将货物交给货代或船运公司。作为京津冀协同发展、“一带一路”倡议等国家战略的重要节点,天津港不断优化海陆双向物流网络布局。近年来,天津港陆续在内陆腹地辟建了25个“无水港”,完善港口与内陆的运输通道,实现内陆地区与国际航运的贯通。据此完成第下列各题。
18. “无水港”业务的快速发展,主要得益于( )
A. 高铁运输快速发展 B. 集装箱运输迅速发展
C. 河海联运逐步实现 D. 海运速度不断加快
19. 天津港在内地大力发展“无水港”业务的主要目的是
A. 降低运输成本 B. 减轻港口转运负担
C. 节约运输时间 D. 扩大港口腹地
金丝雀码头位于伦敦市东区的泰晤士河(见图),距伦敦老城区约 5 千米,这里曾是世界最繁荣的码头之一。20 世纪 60 年代,金丝雀码头地区走向衰落;80 年代,政府决定将其改造成与伦敦金融城相配合的新兴CBD,世界金融巨头花旗银行和汇丰银行等国际知名全融企业在此落户。目前, 金丝雀码头已转型为伦敦重要的国际金融中心。据此完成下面小题。
20. 20 世纪 60 年代,金丝雀码头地区走向衰落的最主要原因是( )
A. 现代交通运输方式的兴起 B. 位于凹岸,淤积严重
C. 伦敦金融城的冲击 D. 地区经济发展缓慢
21. 与伦敦金融城相比,金丝雀码头吸引花旗银行和汇丰银行落户的主要条件是( )
A. 产业基础较好 B. 水陆交通便利 C. 人口素质较高 D. 租金税收优惠
二、综合题
22.(2020·重庆八中高三月考)阅读图文材料,完成下列要求。
希腊比雷埃夫斯港是距离苏伊士运河最近的地中海主要海港,海港可通过铁路网、公路网联系欧洲大部分地区。2010年,适逢希腊爆发债务危机,比雷埃夫斯港亏损1300万欧元,客户几乎流失殆尽,原有设备缺乏保养,部分几近瘫痪,工人不能正常上班。中远海运通过特许经营权接管了比雷埃夫斯港2号、3号集装箱码头的经营权。经过中远海运近10年深耕后,港区填海造陆面积变大,设备更新,集装箱吞吐量从2010年的88万标准箱增加至2018年的491万标准箱,全球排名从并购之初的第93位猛升至2019年的第32位。今年全年计划达到580万标准箱,排名欧洲第四位,地中海地区第一。图为比雷埃夫斯港位置示意图。
(1)说明比雷埃夫斯港交通位置的优越性。
(2)除位置优势外,分析希腊海洋运输业发达的原因。
(3)简述中远海运接管比雷埃夫斯港对希腊的有利影响。
(4)分析中国参与比雷埃夫斯港的管理经营对中国一带一路战略的意义。
23.如图为“安徽省阜阳市城区扩展图”,其中箭头及①~④为其城区随时间扩展的方向及范围。据此回答下列问题。
(1)20世纪20年代,安徽阜阳城北商业贸易繁荣,原因是______河是对外通商口岸,说明________对城址的选择有很大影响。
(2)20世纪20年代后,泉河淤塞,商业中心移至三里河一带,说明城市的布局向________的位置移动。
(3)20世纪70年代后,淮南铁路、京九铁路相继建成,阜阳成为重要的________城市,火车站附近形成河东________区和________区。
(4) 阜阳对外通商口岸先后发生了三次重大变迁,说明交通因素对________的影响。
参考答案
【答案】1.C 2.D
【解析】1.任何工程的建设首先要考虑到因素就是地形地质的建设,尤其是跨海大桥更需要考虑海洋的水文水质情况,桥梁最重要的功能就是沟通了桥梁两岸的交流,所以要考虑两岸港口的位置,海底地质构造、海水运动规律、两岸港口位置都会影响港珠澳大桥的建设,ABD正确,港珠澳大桥选线不会受港澳人口总量的影响。所以选C。
2.港珠澳大桥的建设对于区域经济的发展具有促进作用,将港珠澳三个地区紧密结合在一起,有利于促进区域经济一体化,跟扩大行政职能无关,有利于节约通行时间,并不能直接降低环境污染,有利于促进港澳地区经济的快速交流,交通便利,不能直接促进港澳地区工业的发展。正确答案选D,ABC错误。
【答案】3. B 4. B 5. C
【解析】3.地铁建在地下,为减少工程量,会沿直线修,建设线路更短;且地铁在地下受其他交通方式干扰少,运行速度快;建在地下,不占用地面面积;重庆市是山城,地质条件复杂,地表崎岖,地铁修建难度大,成本更高。故B正确,A、C、D错误。
4.2和3号线建在市区,且走向不一致,可以完善城市交通网、缓解交通压力,方便市民出行。而城市空间包括内部空间形态(城市地域结构)和外部空间形态,轻轨建在市区,对空间扩展(外部)影响小。故B正确,A、C、D错误。
5.夏季,重庆也是中国高温城市之一,山区加季风气候易形成滑坡;菲律宾离海近,且位于中低纬热带区域,夏季多台风。虽然也有地震引发海啸,但是与时间没有必然联系。故C正确,A、B、D错误。
【答案】6.D 7.B
【解析】6.根据题干材料可知,扬州崛起得益于高速公路、铁路、桥梁等构成的综合运输网。7.图中城市地域扩展方向主要是东西延伸,其影响因素主要是宁启铁路线的贯通。
【答案】8.D 9.B
【解析】8.铁路沿线风沙、暴雪等灾害频发,对提高铁路运输效率有一定影响,但不是主要因素,排除A。铁路等级低,运行速度缓慢,可以通过改造解决,因此不是影响中欧班列进一步提高运输效率的主要因素,排除B。尽管中欧班列横跨亚欧大陆、运输时间较长,但比海运时效强很多,因此这不是影响中欧班列进一步提高运输效率的主要因素,排除C。影响运输时间的因素主要为班列运行速度和口岸通关效率;中欧班列途经国家多,海关通关不便,依托亚欧大陆桥,中欧班列运行时间比海运节省时间,极大提高了运输效率,D符合题意。故选D。
9.中欧班列是指中国开往欧洲的适合装运集装箱的快速货物编组列车,是货物运输,不是客运,不能方便欧洲旅行,A错误。中欧班列返回时会从欧洲各国运进大量货物,因此中欧班列的开通带给我国普通百姓增加生活消费品的选择,B正确。中欧班列的开通不能直接提高普通百姓经济收入和提供就业岗位,C、D错误。故选B。
【答案】10. A 11. C 12. D
【解析】10.快速轨道交通速度快,连续性好,运输便捷,相比公路运输,效率更高,A正确;快速轨道交通的基础建设需要铺设轨道和护栏等设施,占地面积较大,B错误;相比公路运输,快速轨道交通(特别是短途运输)的票价无明显优势,C错误;快速轨道交通是以电能为动力,与公路运输相比,快速轨道交通耗能无明显优势,D错误。故选A
11.珠三角地区其他运输方式也比较发达,并且也在不断发展,A错误;科学技术进步是珠江三角洲城际快速轨道交通迅速发展的条件或保障,不是主要原因,B错误;随着经济的发展,珠三角地区城市间经济交流和人员流动更加频繁,运输需求更加旺盛,所以珠三角城际快速轨道交通迅速发展的主要原因是经济迅速发展,C项正确;外来人口增加的根本原因仍然是珠三角地区经济发展,吸引人口迁入,故D错误。
12.交通线在穿越山地或水域时才需要开挖隧道,珠三角地区,地势平坦,不需要采用开挖隧道的方式建设城际快速轨道交通线,A错误;根据图示和所学知识可判断,图中城际快速轨道交通线没有沿河流方向延伸,B错误;根据图示和所学知识可判断,珠三角地形平坦,图中城际快速轨道交通线不是沿等高线方向延伸,C错误;珠三角地区城市密集,人口众多,用地有限,为了节约土地资源,城际快速轨道交通线多采用高架桥梁的方式,桥上是轨道交通,桥下是正常的城市功能区,最大限度节省了建设用地,D正确。
【答案】13.A 14.B
【解析】13.新的交通方式发展会带动聚落空间形态的变化,由材料“近年来修建的京珠澳髙速公路和京广高铁线从东部经过”可知,受交通条件的影响未来城市将向东发展,故本题选择A。
14.材料“近年来修建的京珠澳髙速公路和京广高铁线从东部经过”可知,受交通条件的影响未来城市的发展。高铁可缩短人们的出行时间,推进城市化发展,②③正确;城市等级划分的依据是城市人口规模,高铁的修建不会提高城市等级和城市行政范围,①④错误。故本题选择B。
【答案】15.C 16.A 17.B
【解析】15.由材料可知,1492年哥伦布发现美洲大陆后,欧洲各国殖民者纷纷涌来建立毛皮贸易点,这里逐渐形成自由港,这就是纽约的前身,说明纽约交通便利,影响其早期建城的主要社会经济因素是交通。
- 材料“建立毛皮贸易点,这里逐渐形成自由港”,说明早期纽约港形成时出口货物主要是毛皮和皮革制品。
- 伊利运河的开通运营对于纽约港来说,不仅降低了来自中西部内陆地区的货物运输成本,而且拓宽了纽约港的经济腹地范围。对中西部内陆地区及五大湖地区来说,增加了早期内陆地区农产品的出口量,促进了沿海地区人口向内陆地区的迁移,加速了内陆人口的增长。
【答案】18. B 19. D
【解析】18.高铁运输以客运为主,故A项错误;由题目材料可知“无水港”是指内陆地区建立的具有港口服务功能的物流中心,通过海铁联运将货物运送到沿海港口,直接装船出海,说明了主要得益于当前的货物运输主要是标准化的集装箱运输,使得运输效率大为提高,故B项正确,C、D项错误。
19.在内地大力发展“无水港”,增加了货物的装卸次数,提高了成本,故A项错误;消耗了更多的时间,在港口的船只等候时间也会增加,故C项错误;无法起到减轻港口负担的功能,故B项错误;其主要目的是增加基建,扩大经济腹地,促进经济发展,故D项正确。
【答案】20. A 21. D
【解析】20.根据材料“金丝雀码头位于伦敦市东区的泰晤士河,距伦敦老城区约5千米,这里曾是世界最繁荣的码头之一”。20世纪60年代,金丝雀码头地区走向衰落,主要原因最可能是交通运输方式进步(因为水运速度太慢,且受自然条件影响大),使得原有交通运输方式衰落,继而码头走向衰落。故选A。
21.80年代,政府决定将其改造成与伦敦金融城相配合的新兴CBD;90年代,世界金融巨头花旗银行和汇丰银行等囯际知名金融企业在此落户,因此与伦敦金融城相比,金丝雀码头吸引花旗银行和汇丰银行落户的主要条件是租金税收优惠。故选D。
22.【答案】(1)处于印度洋经苏伊士运河、地中海沟通大西洋的重要航海线上;处于亚、欧、非三大洲交汇处,海运联系三大洲沿岸重要港口;处于中欧快线铁路的南侧起点,连接通欧洲铁路公路网络。
(2)希腊大部分国土位于半岛、周围岛屿众多,海岸线曲折多优良的港口,便于海运;希腊航海历史悠久;航海技术先进,人才众多。(答对2点即可)
(3)带动希腊就业增长;获得港口的经营税收(租金);促进希腊海运业的复苏;促进希腊进出口贸易的增长;港区建设带动相关产业的发展。(答对4点即可)
(4)形成中国海运在欧洲的转运枢纽,缩短了中国和中东欧国家海陆联运距离;促进中国出口加工制造业和进出口贸易发展;加强和欧洲国家全方位的经济合作(可根据答案酌情给分)
【解析】
(1)比雷埃夫斯港交通位置的优越性应根据所学知识和题中信息进行说明。材料信息表明,比雷埃夫斯港是距离苏伊士运河最近的地中海主要海港,因此该港口处于印度洋经苏伊士运河、地中海沟通大西洋的重要航海线上;图中信息表明,该港口处于亚、欧、非三大洲交汇处,是联系三大洲沿岸重要港口;图中显示,该港口处于中欧快线铁路的南侧起止点,材料信息表明,该港口可通过铁路网、公路网联系欧洲大部分地区,经济腹地广阔,因此比雷埃夫斯港交通位置十分优越。
(2)希腊海洋运输业发达的原因应从建港条件、航海历史、航海技术等方面进行分析。图中显示,希腊大部分国土位于半岛、周围岛屿众多,海岸线曲折,多优良的港湾,建港条件好,港口多,便于海运;希腊航海历史悠久,航海基础条件好;航海技术先进,相关人才众多,因此希腊海洋运输业较达。
(3)中远海运接管比雷埃夫斯港对希腊的有利影响航海业、对外贸易、港区产业、经济收入、就业等方面进行叙述。材料信息表明,经过中远海运近10年深耕后,港区填海造陆面积变大,设备更新,集装箱吞吐量从2010年的88万标准箱增加至2018年的491万标准箱,全球排名从并购之初的第93位猛升至2019年的第32位。今年全年计划达到580万标准箱,排名欧洲第四位,地中海地区第一。表明中远海运接管比雷埃夫斯港促进希腊海运业的复苏,使得希腊对外贸易更加便利,促进希腊进出口贸易的增长;随着港口吞吐量的迅速提高,使得港区依托海运的相关产业迅速发展起来,带动相关产业的发展;通过租借港口经营权,获得港口的经营税收及租金,财政收入提高;港口业务和相关产业的发展,提供了大量就业岗位,带动希腊就业增长,增加居民收入。
(4)中国参与比雷埃夫斯港的管理经营对中国一带一路战略的意义应从交通、产业、交流合作等方面进行分析。中国参与比雷埃夫斯港的管理经营形成中国海运在欧洲的转运枢纽,缩短了中国和中东欧国家海陆联运距离,成为一带一路战略的重要节点;中国参与比雷埃夫斯港的管理经营,加强了中欧之间的贸易往来,促进中国出口加工制造业和进出口贸易发展;中国参与比雷埃夫斯港的管理经营,增强了中欧之间合作的信心,实践了一带一路的“互利共赢”的理念,加强和欧洲国家全方位的经济合作。
23.【答案】 (1)泉 河流
(2)交通便利
(3)铁路枢纽 工业 仓库
(4)城市空间形态和商业中心位置
【解析】 第(1)题,由图可知,早期城区在泉河沿岸,有码头可对外通商,说明河流对城址选择影响大。第(2)题,三里河是泉河与颍河的交汇处,交通便捷。第(3)题,淮南铁路与京九铁路在阜阳交会,使阜阳成为交通枢纽。由图例可知,在铁路沿线形成了工业区与仓库区。第(4)题,三次城区变迁均是向交通便捷处变动,说明交通影响了城市的空间形态和商业中心的位置。
高中地理人教版 (2019)必修 第二册第二节 交通运输布局对区域发展的影响当堂检测题: 这是一份高中地理人教版 (2019)必修 第二册<a href="/dl/tb_c4003762_t7/?tag_id=28" target="_blank">第二节 交通运输布局对区域发展的影响当堂检测题</a>,共13页。试卷主要包含了选择题,填空题,综合题等内容,欢迎下载使用。
人教版 (2019)必修 第二册第二节 交通运输布局对区域发展的影响优秀巩固练习: 这是一份人教版 (2019)必修 第二册<a href="/dl/tb_c4003762_t7/?tag_id=28" target="_blank">第二节 交通运输布局对区域发展的影响优秀巩固练习</a>,共14页。试卷主要包含了单选题,综合题等内容,欢迎下载使用。
高中人教版 (2019)第二节 交通运输布局对区域发展的影响精品练习: 这是一份高中人教版 (2019)第二节 交通运输布局对区域发展的影响精品练习,文件包含同步讲义高中地理人教版2019必修第二册--42《交通运输布局对区域发展的影响》讲义学生版docx、同步讲义高中地理人教版2019必修第二册--42《交通运输布局对区域发展的影响》讲义教师版docx等2份试卷配套教学资源,其中试卷共30页, 欢迎下载使用。