- 4.1 区域发展对交通运输布局的影响(同步练习)-高一地理下学期同步备课教案+课件(人教2019必修第二册) 试卷 1 次下载
- 4.2 交通运输布局对区域发展的影响(同步练习)-高一地理下学期同步备课教案+课件(人教2019必修第二册) 试卷 0 次下载
- 4.2 交通运输布局对区域发展的影响(导学案)-高一地理下学期同步备课教案+课件+练习(人教版2019必修第二册) 学案 0 次下载
- 5.1 人类面临的主要环境问题(精品课件)-高一地理下学期同步备课教案 课件 练习(人教2019必修第二册) 课件 0 次下载
- 5.2 走向人地协调——可持续发展(精品课件)-高一地理下学期同步备课教案+课件+练习(人教2019必修第二册) 课件 0 次下载
高中地理人教版 (2019)必修 第二册第一节 区域发展对交通运输布局的影响精品学案设计
展开4.1 区域发展对交通运输布局的影响
1、理解交通运输布局的一般原则
2、结合实例,说明交通运输需求对交通布局的影响。
3、结合实例,说明资金对交通运输布局的影响。
1、交通运输布局的一般原则
2、资金对交通运输布局的影响。
1、交通运输布局的一般原则 (可看看当时上课课件上举的一些例子)
依据运输需求;适度超前;充分考虑自然条件,因地制宜;尽量少占土地;形成交通运输网,发挥综合运输优势;平衡地区发展,适应国防需要。
2、五种交通运输方式的特点,以及交通运输方式选择的原则
方式 | 优点 | 缺点 | 运输对象 |
铁路 | 运量大,运速快,运价较低,连续性好 | 造价高,占地广,短途运输成本高 | 长途、大宗、笨重货运(如矿石、牲畜、金属等)及客运。注意:高铁只是客运,不运货 |
公路 | 机动灵活,装卸方便。 | 运量小,耗能多,长途运输成本高,运费高 | 短途、量较小货运和客运,易死亡变质的鲜活物 |
水路 | 运量大,投资少,成本低,运价低(尤其是海运) | 速度慢,灵活性、连续性差(受气象等自然条件影响大) | 远途、大宗、笨重、时间要求不高的货物(如粮食、矿产等) |
航空 | 速度最快,运输效率高 | 运量小,运费高,灵活性、连续性差,投资大,技术要求严格 | 以客运为主,货运多轻型、量小、贵重、急需、易腐烂变质的物品。 |
管道 | 运量大,损耗小,连续性强,平稳安全,运具与线路合二为一 | 设备投资大,灵活性差,单向运输 | 向一个方向大量运送气体、液体或粉末状固体 |
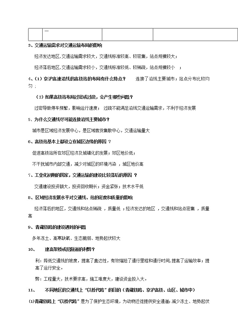
3、交通运输需求对交通运输布局的影响
经济发达地区,交通运输需求较大,交通线标准较高、较密集,站点规模较大;
经济落后地区,交通运输需求较小,交通线标准较低、较稀疏,站点规模较小 ;
4、(1)京沪高速沿线的高铁站的布局有什么特点? 连接了沿线主要城市;站点分布比较均匀 ;
(2)如果高铁站布局过密或过疏,会产生哪些问题?
过密导致停车频繁,影响运行速度; 过疏不能满足沿线交通运输需求,不利于经济发展
5、为什么交通线尽可能连接沿线主要城市?
城市是区域经济发展中心,是区域客货集散中心,交通运输量大
6、高铁站基本上都设立在城区边缘的原因 ?
促进高铁站所在郊区经济及城镇化的发展;郊区地价低;
不干扰城市内部交通,减少对城区的环境污染 ,城区地价高
7、工业化初期的国家,交通运输的建设比较落后的原因 ?
交通建设投资额大,投资回收期长;资金紧张;技术水平低
8、 区域经济发展水平对交通线、站的密度和质量的影响
经济落后的地区,交通线和站点稀疏 ,质量低 ;经济发达的地区 ,交通线和站点密集 ,质量高
9、 青藏铁路的建设遇到的问题
多年冻土、高寒缺氧、生态脆弱、地势起伏较大
10、 建高架桥或挖隧道的利弊?
利:降低交通线的坡度,提高了直达性,有效缩短了通行里程和通行时间,提高了运输效率;提高了运行安全。
弊:工程量大,技术要求高,施工难度大,建设资金投入大。
11、 不同地区的交通线上“以桥代路”的目的(青藏铁路、京沪高铁、山区、城市中)
(1)青藏铁路上“以桥代路”是为了保护生态环境,为动物迁徙提供安全通道;减少冻土、地势起伏大对线路的影响。
(2)京沪高铁上“以桥代路”是为了少占耕地,保护有限的耕地资源;避免线路交叉,保证运行安全。
(3)山区交通线上“以桥代路”是为了降低交通线的坡度,提高直达性,减少运行里程和运输时间,提高了运输效率;提高了运行安全。
(4)城市中交通线“以桥代路”是为了形成立体交通,提高区域交通运输能力。
12、港口建设的区位条件
港阔水深;避风港湾,风浪小;地形平坦开阔;结冰时间短;有大城市作为依托,腹地范围广;与陆地交通相连接,陆地交通便利;经济发达,客货运量大
随着我国城市化进程的加快、家庭拥有汽车数量的增加,我国“堵城”数量急剧增加,城市发展受到巨大挑战。下图为某城市中心商务区(阴影处)向外四条主要道路在高峰时段行车时间等时线图(图中数字单位为分钟)。读图完成下面小题。
1.图中最可能与主要住宅区连接的道路是( )
A.甲 B.乙 C.丙 D.丁
2.对缓解“堵城”问题作用较小的交通方式是( )
A.高铁 B.地铁 C.快速公交 D.高架道路
2018年12月25日,连接杭州和黄山的杭黄高铁正式通车,将沿线名城(杭州)、名湖(千岛湖)、名山(黄山)串连起来,形成了一条世界级黄金旅游通道。杭黄高铁全线隧道比例占线路总长87.8%。下图为黄杭高铁线路示意图。据此完成下面小题。
3.影响杭黄高铁修建的主导因素是( )
A.技术 B.经济 C.气候 D.人口
4.杭黄高铁桥隧比例大的主要原因是( )
A.沿线地势起伏大 B.工程建设技术水平高 C.沿线耕地面积大 D.沿线聚落分布较密集
锦州湾滩地分为0米以上潮间浅滩和0~5米之间的水下浅滩两种,潮间浅滩以稳定的弱堆积为主,水下浅滩基本处于稳定状态。自河口至5米等深线,沉积物依次为细沙、粉砂、黏土。因区域内其它港口竞争,锦州港发展面临一些困难。下图示意锦州湾等深线(0m等深线即低潮位等深线)分布,据此回答下列各题。
5.造成锦州湾水下浅滩常年稳定的主要作用力是( )
A.海水堆积 B.海水侵蚀 C.流水堆积 D.流水侵蚀
6.制约锦州港发展的主要因素是( )
A.水深较浅 B.回淤严重 C.风浪过大 D.海冰较厚
7.为发展当地经济,锦州湾潮间浅滩地区最适宜( )
A.建水产养殖场 B.建海盐晾晒场
C.围海造陆建新城 D.建沿海防护林
总部位于西班牙拉科鲁尼亚市的Z公司是世界著名的时装公司,该公司每年推出5万多款时装,款多量少,80%的生产是由总部附近的400多家工厂完成,可以做到7天生产、14天全球门店上市,各门店与总部间搭建先进的信息系统,大量采集顾客反馈数据并及时回传总部。据此完成下面小题。
8.从事加工的工厂位于总部附近,主要目的是( )
A.节省工厂建设成本 B.获取高素质劳动力
C.缩短产品流通时间 D.方便企业技术协作
9.该公司搭建信息系统有利于( )
A.进行个性化的生产 B.扩大生产规模 C.降低交通运输成本 D.拓展国际市场
10.该公司产品从总部运输到中国最可能的运输方式是( )
A.铁路 B.公路 C.空运 D.水运
“原年人”是网络新名词,指在春节因新冠疫情而选择就地过年的流动人口。据统计,2021年春节,全国超过1亿人选择就地过年。数据显示,春节7天假期全国共发送旅客9841.6万人次,比2019年同期下降76.8%,比2020年同期下降34.8%。据此完成下面小题。
11.“原年人”中,比重最大的人群是( )
A.大学生 B.农民工 C.公务员 D.商人
12.很多人选择就地过年,运量增加明显的交通运输方式是( )
A.铁路 B.航空 C.公路 D.水运
参考答案
1.A 2.A
【解析】1.与住宅区相连的道路人流量大,交通会更加拥堵,同样距离用时会更长,由图示可知,甲距离最近,但同等距离用时最长,说明交通拥堵,A正确。 BCD错误。故选A。
2.城市交通拥挤,可以通过大力发展公共交通、立体交通、优化道路布局以及发展共享单车等进行缓解,如修建地铁,发展快速公交及高架道路优化道路布局等,BCD不合题意。城市内部的上下班属于短距离运输,高速铁路发挥的作用不大,A符合题意。故选A。
3.B 4.A
【解析】3.根据所学知识可知,影响现代交通线路布局的主导区位因素,一般均为社会经济因素,科技是技术支持因素,自然条件(气候、地形、河流等)是基础限制因素,人口不是主导因素,B正确,ACD错误。故选B。
4.由图可知,此高铁线路穿过了众多高山,所以是由于沿线地势起伏大,造成了杭黄高铁桥隧比例大。A正确;工程建设技术水平高是保障因素,不是桥隧比例大的原因;沿线经过的是山区,耕地面积小,聚落分布比较稀疏,耕地面积和聚落分布对桥隧比影响不大,BCD错误。故选A。
5.B 6.A 7.C
【解析】5.材料“自锦州湾河口至5米等深线,沉积物依次为细沙、粉砂、黏土”说明河流携带的泥沙在锦州湾不断沉积,沉积物粒径由粗变细。但是材料显示“潮间滩地以稳定的弱堆积为主,水下浅滩基本处于稳定状态”说明只有海水侵蚀把河流携带来的堆积的泥沙带走,才能使锦州湾水下浅滩保持常年稳定,因此B正确;海水堆积、流水堆积都会使水下浅滩增大,不能保持稳定,因此AC错误;河流入海口处以流水堆积为主,因此D错误。综上所述,故选B。
6.读图可知,(与锦州港西南港口相比)锦州港海水深度较浅(水深仅为2米),结合材料“因区域内其它港口竞争,锦州港发展面临一些困难”和所学知识,海水深度较浅限制了港口发展,因此A正确;锦州港水域属于基本处于稳定状态的水下浅滩,不会回淤严重,B错误;锦州港相比本区域其他港口,有连岛坝,处于湾内,风浪较小,因此C错误;海冰较厚这一点材料没有体现,无法判断,D错误。综上所述,故选A。
7.材料“0m等深线即低潮位等深线”可知,潮间浅滩区海水深度浅,不利于水产养殖,A错误;潮间浅滩区潮涨潮落不利于晒盐,B错误;港区离城市近,用地紧张,水浅利于围海造陆,C正确;当地风浪小,无台风,不用修建防护林,同时,修建沿海防风林是生态活动,不属于经济活动,D选项错误。故选C。
8.C 9.A 10.C
【解析】8.Z公司是世界著名的时装公司,款多量少,80%的生产是由总部附近的400多家工厂完成,可以做到7天生产、14天全球门店上市,从事加工的工厂位于总部附近,主要目的是缩短产品流通时间,产品及时上市,C正确。总部位于西班牙拉科鲁尼亚市,西班牙是发达国家,总部附近土地、劳动力等成本应该较高,不能节省工厂建设成本,A错误。从事加工的工厂对劳动力数量需求量大,时装公司设计人员需要高素质劳动力,B错误。从事加工的工厂是从事加工环节,时装公司从事设计环节,企业技术协作不是主要目的,D错误。故选C。
9.该公司每年推出5万多款时装,款多量少,各门店与总部间搭建先进的信息系统,大量采集顾客反馈数据并及时回传总部,有利于进行个性化的生产,满足不同顾客需求,A正确。各门店与总部间搭建先进的信息系统,据此判断,搭建信息系统不能扩大生产规模、不能降低交通运输成本、对拓展国际市场影响不大,BCD错误。故选A。
10.Z公司是世界著名的时装公司,做到7天生产、14天全球门店上市,该公司产品从总部运输到中国最可能的运输方式是空运,速度最快,利于产品及时上市,C正确。铁路、公路、水运速度均慢于空运,不能及时把总部位于西班牙拉科鲁尼亚市的Z公司产品输到中国,ABD错误。故选C。11.B 12.C
【解析】
11.据材料可知,“原年人”是指因新冠疫情而选择就地过年的流动人口。主要是在异地打工的人,为响应政府号召,减少人员流动,而选择在打工的城市过年,所以打工族的比重最大,B正确;流动人口中大学生、商人、公务员比重较小,ACD错误。故答案为B。
12.春节期间,因在异地过年,人们会互寄特产或礼物,快递运输主要以公路运输为主,而且外出以短途为主,也加大了公路运量,C正确;铁路、航空、水运适合中长途运输,ABD错。故答案为C。
高中人教版 (2019)第二节 交通运输布局对区域发展的影响精品导学案: 这是一份高中人教版 (2019)第二节 交通运输布局对区域发展的影响精品导学案,共8页。
高中地理人教版 (2019)必修 第二册第二节 交通运输布局对区域发展的影响学案: 这是一份高中地理人教版 (2019)必修 第二册第二节 交通运输布局对区域发展的影响学案,共9页。学案主要包含了促进区域经济发展,影响聚落发展等内容,欢迎下载使用。
2020-2021学年第四章 交通运输布局与区域发展第一节 区域发展对交通运输布局的影响导学案: 这是一份2020-2021学年第四章 交通运输布局与区域发展第一节 区域发展对交通运输布局的影响导学案,共10页。学案主要包含了交通运输布局的一般原则,交通运输需求与交通运输布局,资金与交通运输布局等内容,欢迎下载使用。

