


2021学年第三节 服务业区位因素及其变化优秀巩固练习
展开右图为工业化发展不同阶段农业、工业和服务业的劳动力比例变化示意图。读图,回答下列问题。
1.图中a、b、c三条劳动力比例变化曲线分别对应的产业是( )
A.服务业、工业、农业B.工业、农业、服务业
C.农业、服务业、工业D.农业、工业、服务业
2.据图可知( )
A.我国目前所处的发展阶段是①
B.②阶段国内人口迁移主要为农村迁入城市
C.③阶段农业劳动生产率大幅降低
D.④阶段工业化推动城市化最显著
港航服务业是指服务于港口和航运的服务业。下图示意港航服务业分类及价值链分布(a)和城市尺度下港行服务业的圈层结构(b)。读图完成下面小题。
3.港航服务业分类中,企业数量最多的是 ( )
A.设计与管理服务 B.修理与技术服务
C.运输与仓储服务 D.无法确定
4.设计与管理服务集中分布在图 (b)中的 ( )
A.ⅠB.ⅡC.ⅢD.Ⅳ
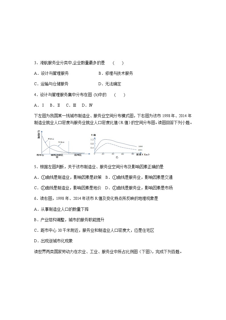
下左图为我国某一线城市制造业、服务业空间分布模式图,下右图为该市1998年、2014年制造业就业人口密度与服务业就业人口密度比值(R值)的空间分布图。读图回答下列小题。
5.根据左图判断,关于该市制造业、服务业空间分布及影响因素正确的是
A.①曲线是制造业,影响因素是政策 B.①曲线是服务业,影响因素是交通
C.②曲线是制造业,影响因素是地价 D.②曲线是服务业,影响因素是市场
6.读右图,1998年、2014年该市R值及变化特点所反映的地理现象是
A.从事制造业人口的数量下降
B.产业结构调整,城市的服务职能提升
C.距市中心30千米附近,服务业和制造业人口密度大,应是住宅区
D.出现逆城市化现象
读世界两类国家劳动力在农业、工业、服务业中所占比例图(下图),完成下列各题。
7.关于Ⅰ、Ⅱ两类国家的叙述,正确的是( )
A.Ⅰ类代表发展中国家,Ⅱ类代表发达国家
B.Ⅰ类国家从Ⅱ类国家输入资本和技术
C.Ⅰ类国家主要分布在亚非拉地区
D.Ⅱ类国家面临的环境问题更严重
8.关于劳动力就业结构与国家经济发展水平之间关系的叙述,正确的是( )
A.Ⅰ类国家农业、工业就业人口 所占比重大,经济发达
B.Ⅰ类国家工业、服务业就业人口所占比重大,经济发达
C.Ⅱ类国家农业、工业就业人口所占比重大,经济发达
D.Ⅱ类国家工业、服务业就业人口所占比重大,经济发达
2017年,我国社会物流总费用占GDP的比率为14.6%,实现了“五连降”,2018年一季度进一步降至14.5%,但这一比率仍高于主要发达国家8%~9%和新兴经济体11%~13%的水平。这既与我国产业结构、人口和产业空间布局有一定关系,也反映出我国物流“成本高、效率低”的问题。图a示意2008—2017年中国社会物流总费用占GDP的比率变化,图b示意2017年中国物流成本结构。据此完成下列各题。
9. 导致我国社会物流总费用占GDP比率较大的产业结构现状是( )
A. 第一产业比重较小 B. 第二产业比重较小
C. 第三产业比重较大 D. 第一、二产业比重较大
10. 导致我国社会物流总费用高的产业空间分布特点是( )
A. 服务业分布集中 B. 制造业分布集中
C. 农业生产分布集中 D. 建筑业分布集中
11. 我国社会物流总费用占GDP的比率从2012—2017年连续5年下降,下列属于其原因的是( )
A. 劳动力成本下降 B. 运输费用下降
C. 社会物流总费用下降 D. 经济结构优化
读“我国物流企业的总部分布图”,回答下题。读“我国物流企业的总部分布图”,回答12-13题。
12.关于我国物流企业的总部分布格局的叙述,正确的是( )
A .北方多于南方
B.所有省会城市都有物流企业总部
C .沿海港口城市的物流企业总部多
D .总部的区位由高层级的城市向低层级的城市演变
13.北京和上海的物流企业总部数量多,规模相当,其共同原因是( )
A .金融、商业、交通枢纽中心,通讯条件便利,物流市场庞大
B .港口贸易量大,国内外货物贸易量大
C.我国经济和政治中心,便于政府部门联系,了解物流政策
D.服务业部门支持数量少
下图是“某城市制造业与服务业空间分布模式图”。读下图,回答下列各题。
14. 影响图中各曲线形态变化的主导因素是( )
A. 交通通达度B. 技术水平C. 地价水平D. 环境优劣
15. 与1995年相比,2009年该城市( )
A. 城市功能分区明显弱化 B. 市区服务业密度增加
C. 制造业向城区中心集聚 D. 近郊制造业产业密度减小
一个城市制造业就业密度与服务业就业密度的比值,通常用R表示。图为我国某城市2000年和2010年R随距市中心距离远近的分布曲线图。读图完成16-17题。
16.R最大时是在近郊区,与之关系最小的因素是( )
A.地租 B.交通 C.环境 D技术
17.若R最小值是在近郊区,表明该城市( )
A.制造业仍具有高聚集趋势 B.制造业过剩
C.服务业比重出现增加趋向 D.产业结构未发生改变
(2020·广东高三期末)近些年来,网络零售业快速发展,对实体零售业造成了较大影响。下图中r为实体零售企业的门槛距离,R为其最大销售距离。据此回答下列各题。
18.在网络零售业的冲击下,最可能产生的变化是
A.r变大,R变大B.r变大,R 变小
C.r变小,R变大D.r变小,R 变小
19.网络零售业的快速发展,得益于
A.商业网点密度的增加
B.日益频繁的人口迁移
C.城市用地规模的扩大
D.现代物流产业的发展
【辽宁省大连市普兰店区第二中学2019—2020学年高三上学期阶段考试地理试题】开封东大寺是一座古老的清真寺,紧邻开封市老城区的商业中心,被誉为“河南首坊”,历史悠久,规模宏大。该寺周边分布着类型多样、规模不等的众多回族商户,形成了典型的“依寺而商”现象。这些回族商户大多是“下店上宅”或“前店后宅”的家庭式小作坊,主要从事民族特色商品或普通商品经营及服务。据此完成20—21题。
20.开封东大寺周边出现“依寺而商”现象的主要原因是
A.便于商家进行宗教活动
B.便于众多商铺共用当地的基础设施
C.共享因寺而来的众多消费者
D.便于商家沟通与交流,提高商品竞争力
21.该地集聚的商铺大多规模比较小,其原因可能为
①地租昂贵,降低租金 ②竞争激烈,降低风险
③市场准入门槛低,方便进驻 ④人口少,客流量小
A.①②B.①④C.②③D.③④
二、综合题
22.近年来,以网络购物为主体的电子商务在全国354个城市呈现迅猛的发展态势,下图示意中国某著名购物网的网络店铺地理分布与比较(图中圆心的位置与地区的位置基本吻合,圆的大小代表网络店铺数量)。
(1)据图简述该购物网的网络店铺空间分布特点。
(2)简析该购物网在北京、上海等城市的网络店铺数量多的原因。
23.阅读图文材料,回答下列问题。
离岸金融亦称境外金融。离岸金融中心是20世纪50年代以来,为取得在资金、信息、贸易上的便利,在世界范围内形成并逐渐发展起来的一种国际金融市场。离岸金融中心的布局要综合考虑多种因素的影响,区位条件是离岸金融中心得以成功发展的基础。离岸金融中心的地理分布具有很强的时区性和地缘性,其所在时区几乎覆盖了全球所有时区,使得离岸金融业务可以24小时不间断地进行交易。虽然各离岸金融中心的经济社会发展差异很大,但各离岸金融中心都是该区域通讯、交通、居住条件较好的地方。目前,中国大陆还没有离岸金融中心。下图为全球离岸金融中心分布图。
(1)说出离岸金融中心的主要分布特点。
(2)分析离岸金融中心布局的区位优势。
(3)如果要在我国大陆建立离岸金融中心,请选择最佳位置,与美国相比,该地建立离岸金融中心的有利条件有哪些?
参考答案与解析
【答案】1、A 2、B
【答案】3、C 4、A
【答案】5、D 6、B
【答案】7、D 8、B
【答案】9. D 10. B 11. D
【解析】9.我国的产业结构中第一、二产业所占比重较大,而第一、二产业属于物质生产,导致我国物流成本占GDP比重较大。故D选项正确。
10.在我国的产业结构中第二产业比重较大,工业制造业占中国经济的主导地位,而各种制造业的分布是不均衡的,其产品的消费又是分散的,这样势必导致物流量大、费用高。据此分析选B。
11.近年来,我国社会物流总费用及物流运输费用逐年上升,劳动力成本也在增加,但随着供给侧结构性改革的深入,经济结构得以优化,物流业转型升级加快,物流降本增效取得了积极进展,使社会物流总费用占GDP的比率连续下降。据此分析选D。
【答案】 12.C 13.A
【解析】12.据图可知,我国物流企业的总部主要分布在东部沿海地区,东多西少。
13.北京和上海都是我国的一线城市,交通枢纽中心;金融服务业、商业发达;通讯条件便利;人口众多,物流市场庞大,所以物流企业总部数量多。
【答案】14. C 15. B
【解析】14.根据图中信息可知,服务业集中在市中心位置,属于商务活动,付租能力强;制造业集中在郊区,属于工业,付租能力较弱。因此影响图中各曲线形态变化的主导因素是地价水平,正确答案为C。
15.由材料中两个年份的曲线变化可知该地用地规模在扩大,城市功能分区日益明显,A错;市区服务业密度增加,B对;市中心最突出的是服务业,C错;制造业向近郊区集聚,密度增大,D错。故该题正确答案选择B。
【答案】 16.D 17.C
【解析】16.根据题意R值所表示的是城市制造业就业密度与服务业就业密度的比值,可知R值越大,制造业比重就越大,R值的最大值出现在近郊区,说明近郊区制造业密集,主要是考虑制造业布局在近郊区对城区环境污染较小,交通便利,且近郊区地价相对廉价;而加工制造业多是劳动密集型产业,技术要求较低,关系程度较小,所以与R值的最大值出现在近郊区关系最小的是技术,选择D项。
17.与2000年相比,2010年该特大城市的R值变小,说明城市制造业就业密度与服务业就业密度的比值下降,但制造业就业密度不一定降低,可能是制造业比重降低了,服务业比重上升了,选择C项。
【答案】18.B 19.D
【解析】18.图中r为实体零售企业的门槛距离,R为其最大销售距离。在网络零售业的冲击下,保持到实体店购物门槛人数不变,只有扩大r的范围,最可能产生的变化是r变大,R 变小,B对。A、C、D错。故选B。
19.网络零售业的快速发展,得益于现代物流产业的发展,便于货物及时运送到客户手中,D对。网络零售没有实体店,与商业网点密度的增加、日益频繁的人口迁移、城市用地规模的扩大无关,A、B、C错。故选D。
【答案】20.C 21.C
【解析】20.开封东大寺是一座古老的清真寺,历史悠久,规模宏大,前来进行宗教活动的人数众多,大量回族商户集中在东大寺周边,主要是为了共享来此地进行宗教活动的众多消费者,C正确。多数商家从事商业活动,为参加宗教活动的消费者提供民族特色商品或普通商品经营及服务,A错误。基础设施不是吸引商业布局的主要原因,便于众多商铺共用当地的基础设施不是主要因素,B错误。回族商户大多是家庭式小作坊,协作关系少,存在互相竞争关系,D错误。故选 C。
21.该地商铺大多是“下店上宅”或“前店后宅”的家庭式小作坊,说明多是居民个人依托家庭住宅从事的商业活动,几乎无租金,①错误;商户众多,主要从事民族特色商品或普通商品经营及服务,经营模式相似,竞争激烈,风险大,规模小可以降低风险,②正确;商铺大多从事民族特色商品或普通商品经营及服务,说明该地市场准入门槛较低,方便进驻,③正确;该地紧邻开封市老城区的商业中心,并依托于东太寺,客流量大,④错误。C正确。故在C。
【答案】22.(1)分布不均匀,东部地区多、中西部地区少,东南沿海城市最为密集。
(2)交通便利、通信发达、信息畅通,经济发达,城市人口众多,市场需求量大(消费水平与对外开放程度高)。
【解析】第(1)题,读图可知,离岸金融中心多分布在岛屿及沿海地区,集中在大洲交界处,多位于经济发达地区,跨越时区连续分布。第(2)题,金融中心布局的原因主要从地理位置优越、经济发展、基础设施等方面分析;结合材料可知,跨越时区连续分布,使金融业可全天候交易。第(3)题,选择我国大陆最发达的城市。注意题干设问“与美国相比”结合区位条件即可分析。
【答案】23.(1)多分布在岛屿及沿海地区;集中在大洲交界处;跨越时区连续分布;多分布在该区域经济发达(基础设施完善)的地区。
(2)地理位置优越,联系范围广;大洲交界处和沿海地区贸易交流、资金汇集;可以全球24小时连续不断进行交易;经济发达,基础设施完善,有利于吸引金融与非金融机构。
(3)上海。以中国为经济腹地,金融腹地人口多,市场潜力广阔;中国经济发展速度快于美国,金融业增长速度快;中国政府对金融业的支持力度大;中国有庞大的外汇储备,受国际金融市场波动影响小。
人教版 (2019)必修 第二册第三节 服务业区位因素及其变化当堂达标检测题: 这是一份人教版 (2019)必修 第二册<a href="/dl/tb_c4003757_t7/?tag_id=28" target="_blank">第三节 服务业区位因素及其变化当堂达标检测题</a>,共14页。试卷主要包含了选择题,综合题等内容,欢迎下载使用。
高中地理第三节 服务业区位因素及其变化当堂达标检测题: 这是一份高中地理<a href="/dl/tb_c4003757_t7/?tag_id=28" target="_blank">第三节 服务业区位因素及其变化当堂达标检测题</a>,共13页。试卷主要包含了选择题,填空题,综合题等内容,欢迎下载使用。
高中人教版 (2019)第三节 服务业区位因素及其变化精品当堂达标检测题: 这是一份高中人教版 (2019)<a href="/dl/tb_c4003757_t7/?tag_id=28" target="_blank">第三节 服务业区位因素及其变化精品当堂达标检测题</a>,共21页。试卷主要包含了单选题,三线城市等内容,欢迎下载使用。