初中化学鲁教版 (五四制)九年级全册第六单元 化学与社会发展3 化学与农业生产教案
展开1.化肥的种类及作用
(1)氮肥:能使作物枝叶繁茂、叶色浓绿,还能提高产量。
(2)磷肥:促使作物根系发达、耐寒耐旱。
(3)钾肥:促使植物茎秆粗壮,增强抗倒伏和抗病虫害等功能。
(4)复合肥料:能同时均匀地供给作物几种养分。
2.化肥的使用
铵态氮肥遇到碱,都能发生化学反应,放出氨气,使肥效降低。
硫酸铵和氢氧化钙反应的化学方程式为:(NH4)2SO4+Ca(OH)2===CaSO4+2NH3↑+2H2O。
硝酸铵和氢氧化钙反应的化学方程式为:2NH4NO3+Ca(OH)2===Ca(NO3)2+2NH3↑+2H2O。
二、农药——作物生长的卫士
1.波尔多液是用胆矾(CuSO4·5H2O)和生石灰混合制得的。
能否用铁桶配制波尔多液?
答案:不能,因为铁会与波尔多液中的硫酸铜发生置换反应。
2.许多农药因毒性强、药效持久、残留时间长,往往会污染环境,危害人体健康。化学家正积极研制和开发新型高效、低毒、低残留农药。
化肥的合理施用
肥料是植物的粮食,是农业生产的物质基础。合理施用肥料,对于提高作物单位面积产量和农产品质量,不断增强土壤肥力起着重要作用。对于不同品种的肥料,其特性也各异,这就要求我们在施肥时,必须了解各种化肥的基本特性,以便使化肥得到充分和高效的利用。
施用化肥应该根据化肥的组成和性质,尽量不能降低化肥的肥效。如铵态氮肥如果与碱性物质混合,会释放出氨气,磷酸二氢钙与碱性物质混合生成难溶解于水的磷酸钙等。
化学肥料要发挥作用,必须转化成能溶于水且可被作物吸收的离子。化肥在使用和储运过程中要注意防止肥效的“淋失”,氮肥都易溶解于水中,如果氮肥被雨淋湿,会造成大量氮肥流失。
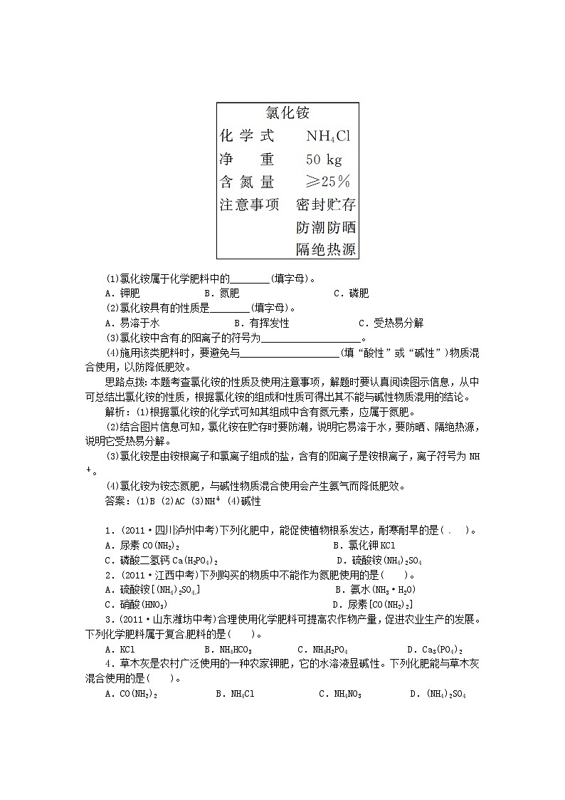
【例题】 某化肥包装袋上的部分说明如下图所示。
(1)氯化铵属于化学肥料中的________(填字母)。
A.钾肥 B.氮肥 C.磷肥
(2)氯化铵具有的性质是________(填字母)。
A.易溶于水 B.有挥发性 C.受热易分解
(3)氯化铵中含有的阳离子的符号为____________________。
(4)施用该类肥料时,要避免与____________________(填“酸性”或“碱性”)物质混合使用,以防降低肥效。
思路点拨:本题考查氯化铵的性质及使用注意事项,解题时要认真阅读图示信息,从中可总结出氯化铵的性质,根据氯化铵的组成和性质可得出其不能与碱性物质混用的结论。
解析:(1)根据氯化铵的化学式可知其组成中含有氮元素,应属于氮肥。
(2)结合图片信息可知,氯化铵在贮存时要防潮,说明它易溶于水,要防晒、隔绝热源,说明它受热易分解。
(3)氯化铵是由铵根离子和氯离子组成的盐,含有的阳离子是铵根离子,离子符号为NHeq \\al(+,4)。
(4)氯化铵为铵态氮肥,与碱性物质混合使用会产生氨气而降低肥效。
答案:(1)B (2)AC (3)NHeq \\al(+,4) (4)碱性
1.(2011·四川泸州中考)下列化肥中,能促使植物根系发达,耐寒耐旱的是( )。
A.尿素CO(NH2)2 B.氯化钾KCl
C.磷酸二氢钙Ca(H2PO4)2 D.硫酸铵(NH4)2SO4
2.(2011·江西中考)下列购买的物质中不能作为氮肥使用的是( )。
A.硫酸铵[(NH4)2SO4] B.氨水(NH3·H2O)
C.硝酸(HNO3) D.尿素[CO(NH2)2]
3.(2011·山东潍坊中考)合理使用化学肥料可提高农作物产量,促进农业生产的发展。下列化学肥料属于复合肥料的是( )。
A.KCl B.NH4HCO3 C.NH4H2PO4 D.Ca3(PO4)2
4.草木灰是农村广泛使用的一种农家钾肥,它的水溶液显碱性。下列化肥能与草木灰混合使用的是( )。
A.CO(NH2)2 B.NH4Cl C.NH4NO3 D.(NH4)2SO4
5.紫葡萄的表皮上常附着一些浅蓝色的斑点,这是为防治葡萄病喷洒的波尔多液。波尔多液中含有一种有毒的盐,吃之前,应将葡萄浸泡在水中一段时间,这种有毒的盐是( )。
A.氯化钠 B.硫酸铜
C.熟石灰 D.硝酸钾
6.某同学家里的水稻生长不茂盛,叶色淡绿,稻穗短,子粒不够饱满。请回答:
(1)该同学家里的水稻缺乏两种营养元素,它们是________(填“N”“P”或“K”);
(2)该同学想购买含氮量最高的化肥,下列化肥他应购买________。
A.NH4NO3 B.NH4HCO3
C.CO(NH2)2 D.NH4Cl
7.请根据要求回答下列问题:
施肥促进作物生长 改良酸性土壤
(1)为促进作物生长,增强农作物的抗寒、抗旱能力应施加的化肥种类是________。
(2)为改良酸性土壤,可施用适量的碱是_______________(填俗称);用化学方程式说明这种碱的溶液放置在空气中变质的原因: ___________________________________。
参考答案
1. 解析:本题考查了化肥对植物的作用,可简单的记为“氮叶、磷根、钾茎秆”,A、D属于氮肥,B属于钾肥。
答案:C
2. 解析:硝酸虽含有氮元素,但因它属于酸,对农作物有腐蚀性,不能作为肥料使用。
答案:C
3. 解析:KCl为钾肥,NH4HCO3为氮肥,NH4H2PO4为复合肥,Ca3(PO4)2为磷肥。
答案:C
4. 答案:A
5. 答案:B
6. 答案:(1)N、P (2)C
7. 答案:(1)磷肥
(2)熟石灰或消石灰 Ca(OH)2+CO2===CaCO3↓+H2O
1.(2011·广东中考)荔枝快成熟的时候特别需要磷肥和氮肥,下列符合条件的一种化肥是( )。
A.NH4NO 3 B.KCl C.NH4H2PO3 D.KNO3
2.(2011·广州中考)下列关于化肥的说法正确的是( )。
A.过磷酸钙[Ca(H2PO4)2和CaSO4的混合物]属于氮肥
B.凡施用过化肥的蔬菜都会危害健康
C.硫酸钾与熟石灰混合、研磨,能闻到刺激性的气味
D.合理施用化肥能提高农作物的产量
3.化学肥料对农业的高产丰收具有重要的作用。取少量下列化肥,分别加入熟石灰粉末,混合、研磨,其中能嗅到刺激性气味的是( )。
A.氯化钾 B.尿素 C.硫酸铵 D.磷矿粉
4.某校化学研究性学习小组,就施用化肥的利与弊为题进行小组辩论,甲方的观点是使用化肥有利,下列甲方观点不正确的是( )。
A.施用化肥可使农作物产量增加
B.施用化肥不会造成环境污染
C.化肥肥效快
D.复合化肥能给农作物提供几种营养元素
5.宿迁市骆马湖“生态农业科技园区”不仅是农业高新技术示范和推广基地,也将是一个观光休闲的生态农业园区,在一些生产管理思路上你认为不妥的是( )。
A.将农家肥与化肥综合使用,以提高增产效果
B.为了防治病虫害,提高农作物产量,可以大量使用农药
C.种植、养殖、制沼气相结合,既可以改善环境也可以提高农业、畜牧业的产量
D.园区内禁止大量就地焚烧农作物秸秆
6.胆矾(CuSO4·5H2O)是一种常见的化学药品,下列关于胆矾的说法错误的是( )。
A.CuSO4·5H2O是纯净物
B.胆矾溶液中铜离子和硫酸根离子的电荷总数相等
C.游泳池的池水中往往定期加一些胆矾,是因为铜离子有一定的杀菌作用
D.金属钠放入胆矾溶液中有红色的铜被置换出
7.从农药DDT和六六六的发明、推广、禁用,到医药PPA的发明、推广、禁用,人类对化学合成药物的研制和应用有了更新的认识。下列观点不正确的是( )。
A.应当研制、推广和使用低毒、无公害的化学农药
B.在开发应用一种新药时,只有全面、正确地掌握药物的性质,深入了解其对人体、动植物以及环境可能造成的影响,才能推广使用这种新药
C.农药不仅能杀灭病虫害,还不同程度地影响人类的健康,因此,应杜绝使用农药
D.有害农药的大量滥用,导致了粮食、果品、蔬菜、食品的污染
8.粮食问题一直困扰着人类,化学肥料的合理使用大幅度地增加了粮食的产量。
(1)某农民向经检测的土壤中施用Ca3(PO4)2,这是因为该土壤中主要缺乏________元素。
(2)如图所示是小明同学鉴别NH4HCO3、NH4Cl、KCl三种化肥的过程。其中试剂D经常用于改良酸性土壤。请判断下列各物质的化学式:B________,D________。其中A与D反应的基本类型是________。
9.化肥中的氮肥很多是铵盐。已知氨气通入水中后,其溶液呈碱性。将硫酸铵和氢氧化钙混合后放入试管中加热,用湿润的红色石蕊试纸放在试管口,湿润红色石蕊试纸会变蓝色,这是检验铵盐的方法。上述实验现象说明( )。
A.铵盐和碱的反应属于复分解反应类型
B.氨气比空气轻
C.能使红色石蕊试纸变蓝色就是氨气
D.铵盐能和碱反应放出氨气
10.有一可能含下列物质的硝酸铵样品,经分析知道其中氮元素的质量分数为20%。那么该样品中一定含有的下列物质是(括号内的数据为相应物质中氮元素的质量分数)( )。
A.(NH4)2SO4(21%) B.NH4HCO3(18%)
C.CO(NH2)2(47%) D.NH4Cl(26%)
11.(2011·山东烟台中考)无土栽培是利用营养液栽培作物的一种方法。
(1)下列化学肥料中属于复合肥的是____________(填序号)。
①硝酸铵 ②磷酸二氢铵 ③硝酸钾 ④硫酸钾
(2)某同学要在实验室配制150 g溶质质量分数为2%的硝酸钾溶液,需要硝酸钾的质量为______________g。
(3)现有一种无色的营养液,可能由KNO3、Ca(NO3)2、K2CO3、KCl中的一种或几种物质组成,为探究其成分,某同学设计并完成了如下图所示的实验。
实验1 实验2
根据以上实验,请你进行有关推断。
①由实验1可确定原营养液中一定没有的物质是____________________;
②根据实验1、实验2推测原营养液的组成可能有_____________种情况;
③若测得原营养液中K+和Cl-的数目之比为1∶1,则原营养液的组成中的溶质是______________。
参考答案
1. 解析:NH4H2PO4中既含磷元素,也含有氮元素,符合题设条件。
答案:C
2. 解析:过磷酸钙含磷属于磷肥,A错;化肥对蔬菜的高产丰收有重要作用,虽对土壤和水源有一定污染,但合理施用化肥对健康无碍,B错;铵态氮肥与熟石灰混合,研磨产生刺激性氨味,C错,故只有D对。
答案:D
3. 答案:C
4. 解析:不合理地使用化肥,会带来很多环境问题,如重金属元素造成的污染、某些成分的流失或某些成分的积累引起的土壤酸化、水域的氮磷含量升高等。
答案:B
5. 答案:B
6. 解析:CuSO4·5H2O是一种结晶水合物,属于纯净物;胆矾在溶液中电离出铜离子和硫酸根离子,整个溶液不显电性,原因是两种离子所带电荷总数相等,正负电荷相互抵消;铜离子属于重金属离子,具有一定的杀菌作用;金属钠的活泼性太强,放入胆矾溶液中先与水反应,不能置换出红色的铜。
答案:D
7. 解析:杜绝使用农药会使农作物产量大幅下降,不利于人们的生产生活,我们应当研制、推广和使用低毒、无公害的化学农药。
答案:C
8. 解析:解答本题的关键是明确题目中告诉的各物质之间的反应,从而作出判断。根据题目告诉的信息,闻气味,有氨味的B是碳酸氢铵,D经常用来改良酸性土壤,D是熟石灰。
答案:(1)磷(或P)
(2)NH4HCO3 Ca(OH)2 复分解反应
9. 解析:氨气本身不显碱性,只有溶于水后才有碱性。故检验氨气时,先将红色石蕊试纸湿润,再放到试管口,若试纸变蓝,则有氨气放出,但这不能说明氨气的密度比空气小。硫酸铵和氢氧化钙反应的方程式为:(NH4)2SO4+Ca(OH)2CaSO4+2NH3↑+2H2O,属于复分解反应,但根据实验现象不能得出此结论。
答案:D
10. 解析:本题考查了硝酸铵样品中杂质的推断。对于混合物组成的确定可以运用平均组成法。该样品中氮元素的质量分数为20%,而硝酸铵中氮元素的质量分数为:eq \f(28,80)×100%=35%>20%,则杂质中氮元素质量分数一定小于20%。故样品中一定含有的物质为NH4HCO3。
答案:B
11. 解析:解答物质推断题时,要注意把握题中“突破口”生成白色沉淀。(1)①磷酸二氢铵和硝酸钾中都含两种营养元素是复合肥;需要硝酸钾的质量为150 g×2%=3 g;(3)由实验1知:原溶液中一定含有Ca(NO3)2,而其又不与K2CO3共存,故营养液中一定没有K2CO3。由实验2知:一定含有KCl,但不能确定KNO3是否存在,则其组合可能为KNO3、Ca(NO3)2、KCl或KCl、Ca(NO3)2两种组合;③由K+和Cl-数目比为1∶1知原营养液中一定无KNO3,则原营养液为KCl、Ca(NO3)2。
答案:(1)②③ (2)3 (3)①K2CO3 ②2 ③KCl、Ca(NO3)2
初中化学鲁教版 (五四制)九年级全册3 化学与农业生产教案设计: 这是一份初中化学鲁教版 (五四制)九年级全册3 化学与农业生产教案设计,共2页。
初中化学鲁教版 (五四制)九年级全册4 化学与环境保护教学设计: 这是一份初中化学鲁教版 (五四制)九年级全册4 化学与环境保护教学设计,共2页。教案主要包含了情境引入,探究新知,继续探究,课堂小结,当堂测试,布置作业等内容,欢迎下载使用。
初中化学鲁教版 (五四制)九年级全册4 化学与环境保护教学设计及反思: 这是一份初中化学鲁教版 (五四制)九年级全册4 化学与环境保护教学设计及反思,共6页。教案主要包含了保护生命之源,还人类洁净的空气,与自然和谐相处等内容,欢迎下载使用。

