高中物理人教版 (2019)选择性必修 第三册1 分子动理论的基本内容第2课时导学案及答案
展开
这是一份高中物理人教版 (2019)选择性必修 第三册1 分子动理论的基本内容第2课时导学案及答案,共15页。
一、分子热运动
1.扩散
(1)定义:不同种物质能够彼此进入对方的现象.
(2)产生原因:扩散现象并不是外界作用引起的,也不是化学反应的结果,而是由物质分子的无规则运动产生的.
(3)意义:扩散现象是物质分子永不停息地做无规则运动的证据之一.
(4)应用:生产半导体器件时,在高温条件下通过分子的扩散,在纯净半导体材料中掺入其他元素.
2.布朗运动
(1)定义:悬浮微粒的无规则运动.
(2)产生原因:悬浮在液体中的微粒越小,在某一瞬间跟它相撞的液体分子数越少,撞击作用的不平衡性表现得越明显,并且微粒越小,它的质量越小,其运动状态越容易被改变,布朗运动越明显.
(3)意义:间接地反映液体分子运动的无规则性.
3.热运动
(1)定义:分子永不停息的无规则运动.
(2)温度是分子热运动剧烈程度的标志.
二、分子间的作用力
1.分子间有空隙
(1)气体分子间有空隙:气体很容易被压缩,说明气体分子之间存在着很大的空隙.
(2)液体分子间有空隙:水和酒精混合后总体积变小,说明液体分子之间存在着空隙.
(3)固体分子间有空隙:压在一起的金块和铅块,各自的分子能扩散到对方的内部,说明固体分子之间也存在着空隙.
2.分子间的作用力
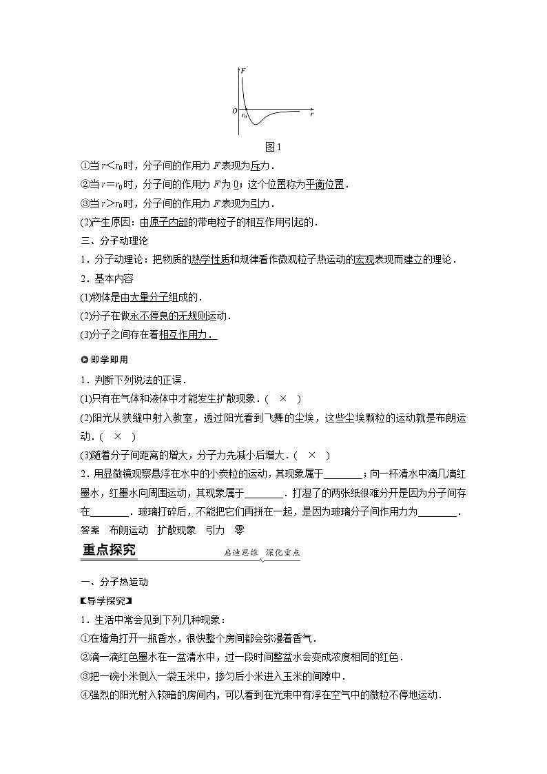
(1)分子间的作用力F跟分子间距离r的关系如图1所示.
图1
①当r<r0时,分子间的作用力F表现为斥力.
②当r=r0时,分子间的作用力F为0;这个位置称为平衡位置.
③当r>r0时,分子间的作用力F表现为引力.
(2)产生原因:由原子内部的带电粒子的相互作用引起的.
三、分子动理论
1.分子动理论:把物质的热学性质和规律看作微观粒子热运动的宏观表现而建立的理论.
2.基本内容
(1)物体是由大量分子组成的.
(2)分子在做永不停息的无规则运动.
(3)分子之间存在着相互作用力.
1.判断下列说法的正误.
(1)只有在气体和液体中才能发生扩散现象.( × )
(2)阳光从狭缝中射入教室,透过阳光看到飞舞的尘埃,这些尘埃颗粒的运动就是布朗运动.( × )
(3)随着分子间距离的增大,分子力先减小后增大.( × )
2.用显微镜观察悬浮在水中的小炭粒的运动,其现象属于________;向一杯清水中滴几滴红墨水,红墨水向周围运动,其现象属于________.打湿了的两张纸很难分开是因为分子间存在________.玻璃打碎后,不能把它们再拼在一起,是因为玻璃分子间作用力为________.
答案 布朗运动 扩散现象 引力 零
一、分子热运动
导学探究
1.生活中常会见到下列几种现象:
①在墙角打开一瓶香水,很快整个房间都会弥漫着香气.
②滴一滴红色墨水在一盆清水中,过一段时间整盆水会变成浓度相同的红色.
③把一碗小米倒入一袋玉米中,掺匀后小米进入玉米的间隙中.
④强烈的阳光射入较暗的房间内,可以看到在光束中有浮在空气中的微粒不停地运动.
⑤用显微镜观察到放入水中的花粉在不停地运动.
以上现象中属于扩散现象的是________,属于布朗运动的是________.
答案 ①② ⑤
2.扩散现象的快慢、布朗运动的明显程度都与温度有关,所以它们都是热运动,这种说法正确吗?
答案 不正确.
3.温度降低,分子的热运动变慢,当温度降低到0 ℃以下时,分子就停止运动了,这种说法正确吗?为什么?
答案 不正确.分子的热运动是永不停息的.虽然温度降低,分子的无规则运动变慢,但不会停止,所以当温度降低到0 ℃以下时,分子的无规则运动仍然不会停止.
知识深化
1.扩散现象
(1)扩散现象是由物质分子的无规则运动产生的.
(2)气体物质的扩散现象最显著;常温下物质处于固态时扩散现象不明显.
(3)扩散现象发生的显著程度与物质的温度有关,温度越高,扩散现象越显著,这表明温度越高,分子运动得越剧烈.
(4)分子运动的特点
①永不停息;②无规则.
2.布朗运动
(1)微粒的大小:做布朗运动的微粒是由许多分子组成的固体颗粒而不是单个分子.其大小直接用人眼观察不到,但在光学显微镜下可以看到(其大小在10-6 m的数量级).
(2)布朗运动产生的原因:液体分子不停地做无规则运动,不断地撞击微粒.如图2,悬浮的微粒足够小时,来自各个方向的液体分子撞击作用力不平衡,在某一瞬间,微粒在某个方向受到的撞击作用较强,在下一瞬间,微粒受到另一方向的撞击作用较强,这样,就引起了微粒的无规则运动.
图2
(3)实质及意义:布朗运动实质是由液体分子与悬浮微粒间相互作用引起的,反映了液体分子的无规则运动.
(4)影响因素
①悬浮的微粒越小,布朗运动越明显.
②温度越高,布朗运动越激烈.
3.热运动
(1)分子的“无规则运动”,是指由于分子之间的相互碰撞,每个分子的运动速度无论是方向还是大小都在不断地变化.
(2)热运动是对于大量分子的整体而言的,对个别分子无意义.
(3)分子热运动的剧烈程度虽然受到温度影响,温度高分子热运动快,温度低分子热运动慢,但分子热运动永远不会停息.
(多选)关于扩散现象,下列说法正确的是( )
A.温度越高,扩散进行得越快
B.扩散现象是由物质分子无规则运动产生的
C.扩散现象在气体、液体和固体中都能发生
D.液体中的扩散现象是由于液体的对流形成的
答案 ABC
解析 液体中的扩散现象不是由于液体的对流形成的,是液体分子无规则运动产生的,故D错误.
小张在显微镜下观察水中悬浮的细微粉笔末的运动.他把小颗粒每隔一定时间的位置记录在坐标纸上,并把相邻时间的点连接起来,如图3所示,下列判断正确的是( )
图3
A.图中的折线就是粉笔末的运动轨迹
B.图中的折线就是水分子的运动轨迹
C.从整体上看粉笔末的运动是无规则的
D.图中折线表明水分子在短时间内的运动是规则的
答案 C
解析 题图中的折线是粉笔末在不同时刻的位置的连线,不是粉笔末的运动轨迹,也不是水分子的运动轨迹,故A、B错误;题图中的折线没有规则,说明粉笔末的运动是无规则的,水分子的运动是无规则的,故C正确,D错误.
下列关于热运动的说法中正确的是( )
A.分子热运动是指扩散现象和布朗运动
B.分子热运动是物体被加热后的分子运动
C.分子热运动是大量分子做永不停息的无规则运动
D.物体运动的速度越大,其内部分子的热运动就越激烈
答案 C
解析 分子热运动是指大量分子做永不停息的无规则运动,物体被加热、不被加热,其分子都在进行着热运动,故B错误,C正确;扩散现象和布朗运动证实了分子的热运动,但分子热运动不是指扩散现象和布朗运动,A错误;分子热运动是物体内部分子的运动,属微观的范畴,与物体的宏观运动没有关系,也与物体的物态没有关系,故D错误.
布朗运动与热运动的区别与联系
二、分子间的作用力
导学探究
(1)如图4所示,把一块洗净的玻璃板吊在弹簧测力计下面,使玻璃板水平地接触水面,若想使玻璃板离开水面,在拉出玻璃板时,弹簧测力计的示数与玻璃板的重力相等吗?为什么?
图4
(2)分子间存在着相互作用力,有时表现为引力,有时表现为斥力.当两个物体紧靠在一起时,并没有粘在一起是因为此时两个物体间的分子力表现为斥力吗?
答案 (1)不相等.此时玻璃板和液面分子间的作用力表现为引力,所以在使玻璃板离开水面时弹簧测力计的示数要大于玻璃板的重力.
(2)不是.虽然两物体靠得很紧,但绝大部分分子间距离仍很大,达不到分子引力起作用的距离,所以不会粘在一起.
知识深化
1.对分子间作用力的理解
分子间的作用力是分子引力和分子斥力的合力,且分子引力和分子斥力是同时存在的.
2.对分子力与分子间距离变化关系的理解
(1)r0的意义
分子间距离r=r0时,引力与斥力大小相等,分子力为零,所以分子间距离等于r0(数量级为10-10 m)的位置叫平衡位置.
(2)分子间的引力、斥力和分子力随分子间距离变化的图像如图5所示.在r轴上方,分子间的作用力表现为斥力;在r轴下方,分子间的作用力表现为引力.
图5
①分子间的引力和斥力都随分子间距离的增大而减小且斥力变化得快.
②实际表现的分子力是引力和斥力的合力.
③当rr0时,分子力随分子间距离的增大先增大后减小.
当两个分子间的距离为r0时,正好处于平衡状态,下列关于分子间作用力与分子间距离的关系的说法正确的是( )
A.当分子间的距离r
相关学案
这是一份高中物理1 分子动理论的基本内容第2课时导学案,共8页。学案主要包含了分子热运动,分子间的作用力,分子动理论,实验题等内容,欢迎下载使用。
这是一份高中物理人教版 (2019)选择性必修 第三册1 分子动理论的基本内容第2课时学案及答案,共14页。
这是一份粤教版 (2019)选择性必修 第三册第二节 分子热运动与分子力学案,共11页。

