所属成套资源:2024年高中物理新教材同步学案 选择性必修第三册 (含解析)
人教版 (2019)选择性必修 第三册1 分子动理论的基本内容优秀导学案
展开
这是一份人教版 (2019)选择性必修 第三册1 分子动理论的基本内容优秀导学案,共13页。
[学习目标] 1.认识物体是由大量分子组成的(重点)。2.知道扩散现象和布朗运动,理解扩散现象和布朗运动产生的原因(重点)。3.知道分子间存在空隙和相互作用力,并理解分子间的作用力与分子间距离的关系(重难点)。4.明确分子动理论的内容。
一、物体是由大量分子组成的
一片叶子在显微镜下放大6倍,可以看到清晰的叶脉;放大100倍,可以看到叶面的表皮细胞和气孔;再不断放大,可以看到叶绿体。物体是由分子、原子构成的,要放大到什么程度才能看到组成叶片的分子;分子究竟有多小?
答案 用能放大几亿倍的扫描隧道显微镜才能观察到叶片表面原子的排列,大多数分子线度的数量级为0.1 nm即10-10 m
1.物体是由大量分子组成的。
(1)研究对象:在研究物体的热运动性质和规律时,把组成物体的分子、原子或者离子统称为热学上的分子。
(2)分子大小:多数分子直径的数量级为10-10 m。
2.阿伏加德罗常数
(1)定义:1 ml的任何物质都有相同的粒子数。这个数量可以用阿伏加德罗常数表示。
(2)数值:NA=6.02×1023 ml-1。
(3)意义:阿伏加德罗常数把摩尔质量、摩尔体积这些宏观物理量与分子质量、分子大小等微观物理量联系起来,即阿伏加德罗常数NA是联系宏观量与微观量的桥梁。
(1)物体是由大量分子组成的,分子是不可再分的最小单元。( × )
(2)本节所说的“分子”,既包含化学中的分子,也包含原子和离子。( √ )
(3)无论是有机物质,还是无机物质,分子大小数量级都是10-10 m。( × )
(4)高倍的光学显微镜能够直接看到分子。( × )
例1 180 g水中含有多少个水分子?若一个人每分钟数200个分子,需要数多长时间?(已知水的摩尔质量为18 g/ml,NA≈6.0×1023 ml-1)
答案 6.0×1024个 3×1022 min(约5.7×1016年)
解析 180 g水的物质的量n=eq \f(m,M)=eq \f(180,18) ml=10 ml
180 g水中所含的分子数N=nNA=6.0×1024个
t=eq \f(6.0×1024,200) min=3.0×1022 min
≈5.7×1016年。
二、分子热运动
1.扩散
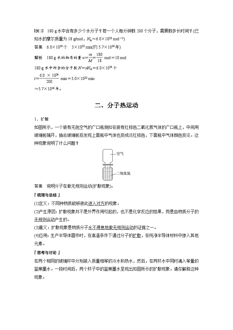
如图所示,一个装有无色空气的广口瓶倒扣在装有红棕色二氧化氮气体的广口瓶上,中间用玻璃板隔开,抽去玻璃板后发现上面瓶中气体也变成淡红棕色,下面瓶中气体颜色变淡。这种现象说明了什么问题?
答案 说明分子在做无规则运动(扩散现象)。
(1)定义:不同种物质能够彼此进入对方的现象。
(2)产生原因:扩散现象并不是外界作用引起的,也不是化学反应的结果,而是由物质分子的无规则运动产生的。
(3)意义:扩散现象是物质分子永不停息地做无规则运动的证据之一。
(4)应用:生产半导体器件时,在高温条件下通过分子的扩散,在纯净半导体材料中掺入其他元素。
在两个相同的玻璃杯中分别装入质量相等的冷水和热水,然后,在两杯水中同时滴入等量的蓝黑墨水。一段时间后,两个杯子中的蓝黑墨水呈现出如图所示的扩散现象。请你解释这种现象。
答案 扩散快慢与温度有关,温度越高,扩散越快。
2.布朗运动
(1)定义:悬浮微粒的无规则运动。
(2)产生原因:布朗运动是由微粒在液体中受到液体分子的撞击引起的。液体分子不停地做无规则运动,不断地撞击微粒,在某一瞬间,微粒在某个方向受到的撞击作用较强;在下一瞬间,微粒受到另一方向的撞击作用较强,这样就引起了微粒无规则的运动。
(3)影响因素
①微粒的大小:悬浮在液体中的微粒越小,在某一瞬间跟它相撞的液体分子数越少,撞击作用的不平衡性表现得越明显,并且微粒越小,它的质量越小,其运动状态越容易被改变,布朗运动越明显。
②温度的高低:温度越高,布朗运动越剧烈。
(4)意义:悬浮微粒的无规则运动并不是分子的运动,但这一现象可以间接地反映液体分子运动的无规则性。
小张在显微镜下观察水中悬浮的细微粉笔末的运动。他把小颗粒每隔相等时间的位置记录在坐标纸上(如图),然后用线段把这些位置按时间顺序依次连接起来。根据记录情况,小张得出结论:固体小颗粒的运动是无规则的,由此证明水分子的运动是无规则的。小李不同意小张的结论,他认为:“小颗粒沿着笔直的折线运动,说明水分子在短时间内的运动是规则的,否则小颗粒怎么会沿直线运动?”对此,说说你的看法。
答案 不同意小李的说法,因为小张是每隔一定时间记录小颗粒的位置,而在这段时间内,小颗粒也在不停地做无规则运动,画的折线并没有反映出来。
(1)阳光从狭缝中射入较暗的室内,透过阳光看到飞舞的尘埃,这些尘埃颗粒的运动就是布朗运动。( × )
(2)向一锅水中撒一点胡椒粉,加热时发现水中的胡椒粉在翻滚,这说明温度越高,布朗运动越剧烈。( × )
(3)布朗运动就是液体分子的无规则运动。( × )
(4)布朗运动证明,组成固体小颗粒的分子在做无规则运动。( × )
(5)在显微镜下可以观察到煤油中小粒灰尘的布朗运动,这说明煤油分子在做无规则运动。
( √ )
3.热运动
(1)定义:分子永不停息的无规则运动。
(2)特点:①永不停息;②运动无规则;③温度越高,分子的热运动越剧烈。
温度降低,分子的热运动变慢,当温度降低到0 ℃ 以下时,分子就停止运动了,这种说法对吗?
答案 不对。分子的热运动是永不停息的。虽然温度降低,分子的无规则运动变慢,但不会停止,所以当温度降低到0 ℃以下时,分子的无规则运动仍然不会停止。
例2 关于扩散现象,下列说法正确的是( )
A.温度越高,扩散进行得越快
B.扩散现象是不同物质间的一种化学反应
C.扩散现象只能在液体中发生
D.液体中的扩散现象是由于液体的对流形成的
答案 A
解析 根据分子扩散现象的显著程度与温度的关系,温度越高,扩散进行得越快,故A正确;扩散现象是由分子无规则运动引起的,没有产生新的物质,是物理现象,故B错误;扩散现象在气体、液体和固体中都能发生,故C错误;液体中的扩散现象不是由于液体的对流形成的,而是由于液体分子无规则运动产生的,故D错误。
(1)扩散现象是由物质分子的无规则运动产生的。
(2)气体物质的扩散现象最显著;常温下物质处于固态时扩散现象不明显。
(3)扩散现象发生的显著程度与物质的温度有关,温度越高,扩散现象越显著,这表明温度越高,分子运动得越剧烈。
(4)扩散现象还说明分子间存在间隙。
例3 (多选)(2022·南安市侨光中学月考)气溶胶是指悬浮在气体介质中的固态或液态微粒所组成的气态分散系统。这些固态或液态微粒的大小一般在10-3~103 μm之间。已知布朗运动微粒大小通常在10-6 m数量级。下列说法正确的是( )
A.布朗运动是气体介质分子的无规则的运动
B.在布朗运动中,固态或液态微粒越小,布朗运动越剧烈
C.在布朗运动中,微粒无规则运动的轨迹就是分子的无规则运动的轨迹
D.当固态或液态微粒很小时,能很长时间都悬浮在气体中,是受到气体分子无规则热运动撞击而导致的
答案 BD
解析 悬浮在气体介质中的固态或液态微粒的无规则运动是布朗运动。布朗运动是气体分子无规则热运动撞击微粒的结果,所以它反映的是气体分子的无规则运动;微粒越小,气体分子对微粒的撞击作用越不容易平衡,布朗运动越剧烈,故B、D正确,A错误;在布朗运动中,微粒本身并不是分子,而是分子团,所以微粒无规则运动的轨迹不是分子无规则运动的轨迹,故C错误。
例4 关于分子的热运动,以下叙述正确的是( )
A.布朗运动就是分子的热运动
B.同种物质分子的热运动剧烈程度相同
C.气体分子的热运动不一定比液体分子剧烈
D.物体运动的速度越大,其内部的分子热运动就越剧烈
答案 C
解析 布朗运动是悬浮在液体中的固体小颗粒的无规则运动,由于小颗粒是由大量分子构成的,所以布朗运动不是分子的热运动,故A项错误;同种物质的分子若所处温度不同,其热运动的剧烈程度也不同,故B项错误;温度是分子热运动剧烈程度的标志,温度越高,分子热运动越剧烈,与物体运动的速度无关,由于气体和液体的温度不确定,所以气体分子的热运动不一定比液体分子剧烈,故C项正确,D项错误。
布朗运动与热运动的区别与联系
三、分子间的作用力
既然分子在永不停息地做无规则运动,为什么固体和液体的分子不散开,而能保持一定的体积?为什么固体能保持一定的形状很难被压缩呢?
答案 分子之间存在引力和斥力
1.分子间有空隙
(1)气体很容易被压缩,说明气体分子之间存在着很大的空隙。
(2)水和酒精混合后总体积会减小,说明液体分子之间存在着空隙。
(3)压在一起的金片和铅片,各自的分子能扩散到对方的内部,说明固体分子之间也存在着空隙。
2.分子间的作用力
(1)分子间的作用力F跟分子间距离r的关系如图所示。
①当r<r0时,分子间的作用力F表现为斥力。
②当r=r0时,分子间的作用力F为0,这个位置称为平衡位置。
③当r>r0时,分子间的作用力F表现为引力。
(2)产生原因:由原子内部带电粒子的相互作用引起的。
实验表明分子间同时存在引力和斥力。如图为分子间引力、分子间斥力及分子间作用力(即分子引力与分子斥力的合力)与分子间距离的关系。由图分析可知:
(1)分子间引力和斥力都随分子间的距离增大而减小,分子斥力变化得更快(填“快”或“慢”)。
(2)实际的分子力是引力和斥力的合力,r<r0时,斥力大于引力,分子间表现为斥力,随距离的增大,分子力减小;r=r0时,引力等于斥力,分子力F为0,r>r0时引力大于斥力,分子间表现为引力,随距离的增大,分子力先增大后减小。
(1)当两个物体紧靠在一起时,并没有粘在一起是因为此时两个物体间的分子力表现为斥力。
( × )
(2)水的体积很难被压缩,这是分子间存在斥力的宏观表现。( √ )
(3)气体总是很容易充满容器,这是分子间存在斥力的宏观表现。( × )
(4)两个相同的半球壳吻合接触,中间抽成真空(马德堡半球),用力很难拉开,这就是分子间存在引力的宏观表现。( × )
(5)用力拉铁棒的两端,铁棒没有断,这就是分子间存在引力的宏观表现。( √ )
例5 当两个分子间的距离为r0时,正好处于平衡状态,下列关于分子间作用力与分子间距离的关系的说法正确的是( )
A.当分子间的距离r
相关学案
这是一份高中物理人教版 (2019)选择性必修 第三册2 实验:用油膜法估测油酸分子的大小优质学案,共8页。
这是一份物理人教版 (2019)1 动量精品学案设计,共11页。
这是一份物理人教版 (2019)1 分子动理论的基本内容导学案,共16页。

