


高中物理人教版 (2019)选择性必修 第三册1 分子动理论的基本内容第2课时学案及答案
展开第2课时 分子热运动和分子间的作用力
[学习目标] 1.知道扩散现象、布朗运动和分子的热运动,理解扩散现象、布朗运动产生的原因.2.通过实验,知道分子间存在空隙和相互作用力,并理解分子力与分子间距的关系.3.明确分子动理论的内容.
一、分子热运动
1.扩散
(1)定义:不同种物质能够彼此进入对方的现象.
(2)产生原因:扩散现象并不是外界作用引起的,也不是化学反应的结果,而是由物质分子的无规则运动产生的.
(3)意义:扩散现象是物质分子永不停息地做无规则运动的证据之一.
(4)应用:生产半导体器件时,在高温条件下通过分子的扩散,在纯净半导体材料中掺入其他元素.
2.布朗运动
(1)定义:悬浮微粒的无规则运动.
(2)产生原因:悬浮在液体中的微粒越小,在某一瞬间跟它相撞的液体分子数越少,撞击作用的不平衡性表现得越明显,并且微粒越小,它的质量越小,其运动状态越容易被改变,布朗运动越明显.
(3)意义:间接地反映液体分子运动的无规则性.
3.热运动
(1)定义:分子永不停息的无规则运动.
(2)温度是分子热运动剧烈程度的标志.
二、分子间的作用力
1.分子间有空隙
(1)气体分子间有空隙:气体很容易被压缩,说明气体分子之间存在着很大的空隙.
(2)液体分子间有空隙:水和酒精混合后总体积变小,表明液体分子之间存在着空隙.
(3)固体分子间有空隙:压在一起的金块和铅块,各自的分子能扩散到对方的内部,表明固体分子之间也存在着空隙.
2.分子间的作用力
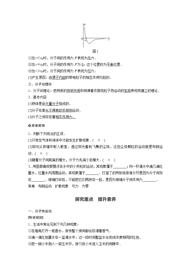
(1)分子间的作用力F跟分子间距离r的关系如图1所示.
图1
①当r<r0时,分子间的作用力F表现为斥力.
②当r=r0时,分子间的作用力F为0;这个位置称为平衡位置.
③当r>r0时,分子间的作用力F表现为引力.
(2)产生原因:由原子内部的带电粒子的相互作用引起的.
三、分子动理论
1.分子动理论:把物质的热学性质和规律看作微观粒子热运动的宏观表现而建立的理论.
2.基本内容
(1)物体是由大量分子组成的.
(2)分子在做永不停息的无规则运动.
(3)分子之间存在着相互作用力.
1.判断下列说法的正误.
(1)只有在气体和液体中才能发生扩散现象.( × )
(2)阳光从狭缝中射入教室,透过阳光看到飞舞的尘埃,这些尘埃颗粒的运动就是布朗运动.( × )
(3)随着分子间距离的增大,分子力先减小后增大.( × )
2.用显微镜观察悬浮在水中的小炭粒的运动,其现象属于________;向一杯清水中滴几滴红墨水,红墨水向周围运动,其现象属于________.打湿了的两张纸很难分开是因为分子间存在________.玻璃打碎后,不能把它们再拼在一起,是因为玻璃分子间作用力________.
答案 布朗运动 扩散现象 引力 为零
一、分子热运动
导学探究
1.生活中常会见到下列几种现象:
①在墙角打开一瓶香水,很快整个房间都会弥漫着香气.
②滴一滴红色墨水在一盆清水中,过一段时间整盆水会变成浓度相同的红色.
③把一碗小米倒入一袋玉米中,掺匀后小米进入玉米的间隙中.
④强烈的阳光射入较暗的房间内,可以看到在光束中有浮在空气中的微粒不停地运动.
⑤用显微镜观察到放入水中的花粉在不停地运动.
以上现象中属于扩散现象的是________,属于布朗运动的是________.
答案 ①② ⑤
2.扩散现象的快慢、布朗运动的明显程度都与温度有关,所以它们都是热运动,这种说法正确吗?
答案 不正确.
3.温度降低,分子的热运动变慢,当温度降低到0 ℃以下时,分子就停止运动了,这种说法正确吗?为什么?
答案 不正确.分子的热运动是永不停息的.虽然温度降低,分子的无规则运动变慢,但不会停止,所以当温度降低到0 ℃以下时,分子的无规则运动仍然不会停止.
知识深化
1.扩散现象
(1)扩散现象是由物质分子的无规则运动产生的.
(2)气体物质的扩散现象最显著;常温下物质处于固态时扩散现象不明显.
(3)扩散现象发生的显著程度与物质的温度有关,温度越高,扩散现象越显著,这表明温度越高,分子运动得越剧烈.
(4)分子运动的特点
①永不停息;②无规则.
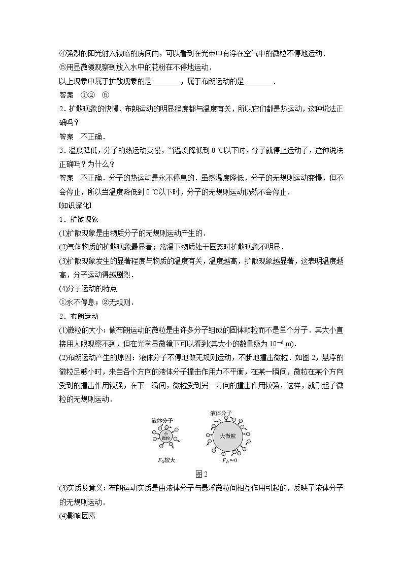
2.布朗运动
(1)微粒的大小:做布朗运动的微粒是由许多分子组成的固体颗粒而不是单个分子.其大小直接用人眼观察不到,但在光学显微镜下可以看到(其大小的数量级为10-6 m).
(2)布朗运动产生的原因:液体分子不停地做无规则运动,不断地撞击微粒.如图2,悬浮的微粒足够小时,来自各个方向的液体分子撞击作用力不平衡,在某一瞬间,微粒在某个方向受到的撞击作用较强,在下一瞬间,微粒受到另一方向的撞击作用较强,这样,就引起了微粒的无规则运动.
图2
(3)实质及意义:布朗运动实质是由液体分子与悬浮微粒间相互作用引起的,反映了液体分子的无规则运动.
(4)影响因素
①悬浮的微粒越小,布朗运动越明显.
②温度越高,布朗运动越激烈.
3.热运动
(1)分子的“无规则运动”,是指由于分子之间的相互碰撞,每个分子的运动速度无论是方向还是大小都在不断地变化.
(2)热运动是对于大量分子的整体而言的,对个别分子无意义.
(3)分子热运动的剧烈程度虽然受到温度影响,温度高分子热运动快,温度低分子热运动慢,但分子热运动永远不会停息.
(2020·江苏海安高级中学高二学业考试)关于扩散现象,下列说法正确的是( )
A.温度越高,扩散进行得越快
B.扩散现象是不同物质间的一种化学反应
C.扩散现象只能在液体中发生
D.液体中的扩散现象是由于液体的对流形成的
答案 A
解析 根据分子动理论,温度越高,扩散进行得越快,故A正确;扩散现象是分子热运动引起的分子的迁移现象,没有产生新的物质,是物理现象,故B错误;扩散现象在气体、液体和固体中都能发生,故C错误;液体中的扩散现象不是由于液体的对流形成的,而是因液体分子无规则运动产生的,故D错误.
(2021·江苏南通高二月考)图3甲、乙两图是某同学从资料中查到的两张记录水中炭粒运动位置连线的图片,记录炭粒位置的时间间隔均为30 s,两方格纸每格表示的长度相同.下列说法正确的是( )
图3
A.两图中的连线是炭粒的运动轨迹
B.炭粒做无规则运动的原因是炭粒分子运动的无规则性
C.若水温相同,甲中炭粒的颗粒较大
D.若炭粒大小相同,甲中水分子的热运动较剧烈
答案 C
解析 炭粒在水中做布朗运动,题图是悬浮在水中的炭粒的运动位置连线的图片,而并非炭粒无规则运动的轨迹,故A错误;布朗运动是小颗粒受到不同方向的液体分子无规则运动产生的撞击力不平衡引起的,炭粒做无规则运动是由于水分子的无规则运动引起的,故B错误;布朗运动的决定因素为:颗粒越小,温度越高,布朗运动越剧烈;对比甲、乙两个图,在相同时间间隔内,乙运动的距离更大,说明乙的无规则运动更加剧烈;如果水温相同,题图甲中炭粒的颗粒比较大;如果炭粒大小相同,乙中水分子的热运动较剧烈,故C正确,D错误.
(2020·江苏徐州高二期中)关于热运动的说法中正确的是( )
A.热运动是物体受热后所做的运动
B.大量分子的永不停息的无规则运动
C.单个分子的永不停息的无规则运动
D.温度高的物体中的分子的无规则运动
答案 B
布朗运动与热运动的区别与联系
布朗运动
热运动
不同点
研究对象
固体微粒
分子
观察难易程度
可以在显微镜下看到,肉眼看不到
在显微镜下看不到
相同点
①无规则;②永不停息;③温度越高越剧烈
联系
周围液体(或气体)分子的热运动是布朗运动产生的原因,布朗运动反映了液体(或气体)分子的热运动
二、分子间的作用力
导学探究
(1)如图4所示,把一块干净的玻璃板吊在弹簧测力计下面,使玻璃板水平地接触水面,若想使玻璃板离开水面,在拉出玻璃板时,弹簧测力计的示数与玻璃板的重力相等吗?为什么?
图4
(2)分子间存在着相互作用力,有时表现为引力,有时表现为斥力.当两个物体紧靠在一起时,并没有粘在一起是因为此时两个物体间的分子力表现为斥力吗?
答案 (1)不相等.此时玻璃板和液面分子间的作用力表现为引力,所以在使玻璃板离开水面时弹簧测力计的示数要大于玻璃板的重力.
(2)不是.虽然两物体靠得很紧,但绝大部分分子间距离仍很大,达不到分子引力起作用的距离,所以不会粘在一起.
知识深化
1.对分子间作用力的理解
分子间的作用力是分子引力和分子斥力的合力,且分子引力和分子斥力是同时存在的.
2.对分子力与分子间距离变化关系的理解
(1)r0的意义
分子间距离r=r0时,引力与斥力大小相等,分子力为零,所以分子间距离等于r0(数量级为10-10 m)的位置叫平衡位置.
(2)分子间的引力、斥力和分子力随分子间距离变化的图像如图5所示.在r轴上方,分子间的作用力表现为斥力;在r轴下方,分子间的作用力表现为引力.
图5
①分子间的引力和斥力都随分子间距离的增大而减小,且斥力变化得快.
②实际表现的分子力是引力和斥力的合力.
③当r
当两个分子间的距离为r0时,正好处于平衡状态,下列关于分子间作用力与分子间距离的关系的说法正确的是( )
A.当分子间的距离r
C.当分子间的距离从0.5r0增大到10r0的过程中,分子间的引力和斥力都在减小,且斥力比引力减小得快
D.当分子间的距离从0.5r0增大到10r0的过程中,分子间相互作用力的合力在逐渐减小
答案 C
解析 分子间相互作用的引力和斥力是同时存在的,当r=r0时,F引=F斥,每个分子所受的合力为零,并非不受力;当r
(2020·江苏无锡高二期中)下面证明分子间存在引力和斥力的实验,错误的是( )
A.两块铅压紧以后能连成一块,说明存在引力
B.一般固体、液体很难被压缩,说明存在着相互排斥力
C.拉断一根绳子需要一定大小的力说明存在着相互吸引力
D.碎玻璃不能拼在一起,是由于分子间存在着斥力
答案 D
外力作用下三种状态表现不同的原因
1.外力作用下固体很难被压缩的原因是分子间存在斥力;很难被拉伸的原因是分子间存在引力.
2.外力作用下液体很难被压缩的原因是分子间存在斥力.
3.外力作用下气体很容易被压缩的原因是分子间有空隙,气体压缩到一定程度后较难再被压缩,是气体压强的原因.
1.(扩散现象与分子热运动)(2021·河北张家口高二期末)下列关于扩散现象的说法不正确的是( )
A.洗衣服时,洗衣粉撒入水中,发生了扩散现象
B.将沙子倒入石块中,沙子要进入石块的空隙,属于扩散现象
C.扩散现象在气体、液体和固体中都能发生
D.在真空、高温条件下,可以利用分子扩散向半导体材料掺入其他元素
答案 B
2.(布朗运动与分子热运动)(2021·江苏省响水中学高二期末)关于布朗运动,下列说法正确的是( )
A.布朗运动就是分子运动,布朗运动停止了,分子运动也会暂时停止
B.微粒做布朗运动,充分说明了微粒内部分子是不停地做无规则运动的
C.布朗运动反应了液体分子的无规则运动
D.温度越高布朗运动越剧烈,微粒越大布朗运动越剧烈
答案 C
解析 布朗运动不是分子运动,分子在做永不停息的无规则运动,所以A错误;微粒做布朗运动,说明了液体或气体内部分子是不停地做无规则运动的,所以B错误,C正确;温度越高布朗运动越剧烈,微粒越小布朗运动越剧烈,所以D错误.
3.(分子间作用力)(2021·江苏省新桥高级中学高二期中)分子间同时存在着引力和斥力,当分子间距增加时,分子间的( )
A.引力增加,斥力减小
B.引力增加,斥力增加
C.引力减小,斥力减小
D.引力减小,斥力增加
答案 C
4.(分子动理论)关于分子动理论,下列说法正确的是( )
A.气体扩散的快慢与温度无关
B.布朗运动是液体分子的无规则运动
C.分子间同时存在着引力和斥力
D.分子间的引力总是随分子间距增大而增大
答案 C
解析 在其他条件不变的情况下,温度越高,气体扩散得越快,A错误;布朗运动是固体颗粒的运动,间接反映了液体分子的无规则运动,B错误;分子间同时存在着引力和斥力,C正确;分子间的引力总是随着分子间距的增大而减小,D错误.
考点一 分子热运动
1.(2021·吉林长春高二期末)关于扩散现象,下列说法正确的是( )
A.只有气体和液体才能发生扩散现象
B.扩散现象使人们直接看到了分子的运动
C.扩散现象说明分子是整体定向移动的
D.温度越高,分子热运动越剧烈,扩散越快
答案 D
解析 扩散现象表明了一切物体的分子都在不停地做无规则运动,气体、液体、固体都能发生扩散现象,故A错误.不同的物质在相互接触时彼此进入对方的现象叫作扩散现象,一切物质的分子都在不停地做无规则运动,所以固体、液体或气体之间都会发生扩散现象,扩散现象表明分子是运动的,且分子间有间隙,并非使人们直接看到了分子的运动,故B、C错误;分子的运动情况与物体的温度有关,温度越高,分子热运动越剧烈,扩散越快,故D正确.
2.通常萝卜腌成咸菜需要几天,而把萝卜炒成熟菜,使之具有相同的咸味只需几分钟,那么造成这种差别的主要原因是( )
A.加热后盐分子变小了,很容易进入萝卜中
B.炒菜时萝卜翻动地快,盐和萝卜接触多
C.加热后萝卜分子间空隙变大,易扩散
D.炒菜时温度高,分子热运动激烈
答案 D
解析 在扩散现象中,温度越高,扩散得越快.在腌萝卜时,是盐分子在常温下的扩散现象,炒菜时,是盐分子在高温下的扩散现象,因此,炒菜时萝卜咸得快,腌菜时萝卜咸得慢,故A、B、C错误,D正确.
3.如图1所示,一个装有无色空气的广口瓶倒扣在装有红棕色二氧化氮气体的广口瓶上,中间用玻璃板隔开,当抽去玻璃板后所发生的现象,(已知二氧化氮的密度比空气密度大)下列说法正确的是( )
图1
A.当过一段时间可以发现上面瓶中的气体也变成了淡红棕色
B.由于二氧化氮密度较大,不会跑到上面的瓶中,所以上面瓶不会出现淡红棕色
C.由于下面二氧化氮的摩尔质量大于上面空气的平均摩尔质量,二氧化氮不会跑到上面的瓶中,所以上面瓶不会出现淡红棕色
D.上面的空气由于重力作用会到下面的瓶中,于是将下面瓶中的二氧化氮排出了一小部分,所以会发现上面瓶中的瓶口处显淡红棕色,但在瓶底处不会出现淡红棕色
答案 A
解析 因为分子永不停息地做无规则运动,所以相互接触的两种物质的分子会彼此进入对方,也就是扩散,最终空气和二氧化氮均匀混合,整体呈现淡红棕色.故选A.
4.(2021·江苏盐城高二期末)下列关于布朗运动的说法,正确的是( )
A.液体温度越低,悬浮微粒越大,布朗运动越剧烈
B.布朗运动是由于液体各个部分的温度不同而引起的
C.布朗运动就是液体分子的无规则运动
D.布朗运动是由液体分子从各个方向对悬浮微粒撞击作用的不平衡引起的
答案 D
解析 液体温度越低,悬浮微粒越大,布朗运动越缓慢,故A错误;布朗运动是悬浮在液体中固体颗粒的无规则运动,是由于液体分子从各个方向对悬浮颗粒撞击作用的不平衡引起的,布朗运动反映了液体分子的无规则运动,故B、C错误,D正确.
5.(2020·北京高二期末)新型冠状病毒的传播途径:经呼吸道飞沫和密切接触传播是主要的传播途径,在相对封闭的环境中长时间暴露于高浓度气溶胶情况下存在经气溶胶传播的可能.气溶胶粒子是悬浮在大气中的微小颗粒,如云、雾、细菌、尘埃、烟尘等.气溶胶中的粒子具有很多力学性质、光学性质,比如布朗运动,光的反射、散射等.关于封闭环境中的气溶胶粒子,下列说法正确的是( )
A.在空气中会缓慢下沉到地面
B.在空气中会缓慢上升到空中
C.在空气中做无规则运动
D.受到的空气分子作用力的合力始终等于其所受到的重力
答案 C
解析 封闭环境中的气溶胶粒子的运动属于布朗运动,所以在空气中做无规则运动,A、B错误,C正确;做布朗运动的粒子受力不平衡,所以才能做无规则运动,D错误.
6.如图2所示是布朗运动的示意图,下列说法中正确的是( )
图2
A.图中记录的是液体分子无规则运动的情况
B.图中记录的是小微粒分子无规则运动的情况
C.图中记录的是小微粒做布朗运动的轨迹
D.图中记录的是几个小微粒各自在不同时刻的位置的连线
答案 D
解析 布朗运动不是固体微粒分子的无规则运动,也不是液体分子的无规则运动,而是大量液体分子做无规则热运动时与悬浮在液体中的小微粒发生碰撞,从而使小微粒做无规则运动,即布朗运动是固体微粒的运动,A、B错误;题图中每个拐点记录的是小微粒每隔一定时间的位置,在这段时间内小微粒做的也是无规则运动,而不一定是直线运动,题图中记录的不是小微粒的运动轨迹,而是不同时刻的位置连线,故C错误,D正确.
7.下列关于热运动的说法中,正确的是( )
A.0 ℃的物体中的分子不做无规则运动
B.因为布朗运动的激烈程度跟温度有关,所以布朗运动也叫作热运动
C.存放过煤的混凝土地面下一段深度内都有黑色颗粒,说明煤分子和混凝土分子都在做无规则的热运动
D.运动物体中的分子热运动比静止物体中的分子热运动激烈
答案 C
解析 分子的热运动永不停息,因此0 ℃的物体中的分子仍做无规则运动,A错误;虽然布朗运动与温度有关,但是布朗运动是固体微粒的运动,不是分子的运动,而热运动是指分子永不停息的无规则运动,故B错误;扩散现象说明了分子在做无规则的热运动,C正确;热运动是分子的运动,其激烈程度只与物体的温度有关,与物体的宏观运动状态没有关系,D错误.
考点二 分子间的作用力
8.清晨,草叶上的露珠在阳光照射下变成水蒸气慢慢消失.这一物理过程中,水分子间的( )
A.引力、斥力都减小
B.斥力减小,引力增大
C.引力、斥力都增大
D.斥力增大,引力减小
答案 A
解析 草叶上的露珠在阳光照射下变成水蒸气,这一过程属于物态变化中的蒸发过程,吸收热量,并且分子间距离增大,而分子间引力和斥力都随着分子间距离的增大而减小,A正确.
9.“破镜难圆”的原因是( )
A.玻璃分子间的斥力比引力大
B.玻璃分子间不存在分子力的作用
C.一块玻璃内部分子间的引力大于斥力,而两块碎玻璃片之间,分子引力和斥力大小相等,合力为零
D.两片碎玻璃之间,绝大多数玻璃分子间距离太大,分子引力和斥力都可忽略,分子力为零
答案 D
解析 破碎的玻璃放在一起,由于接触面的错落起伏,只有极少数分子能接近到分子间有作用力的程度,因此,总的分子引力非常小,不足以使它们连在一起,故D正确.
10.两分子间的作用力F与分子间距r的关系图线如图3所示,下列说法中正确的是( )
图3
A.r
D.r>r2时,两分子间的引力随r的增大而增大,斥力为零
答案 B
解析 分子间同时存在引力和斥力,r
11.(2020·江苏省上冈高级中学高二期中)有一分子位于如图4所示的坐标系原点O处不动,另一分子可位于x轴上不同位置处,图中纵坐标表示这两个分子间作用力的大小,两条曲线分别表示斥力和引力的大小随两分子间距离变化的关系,e为两曲线的交点,则( )
图4
A.ab表示引力,cd表示斥力,e点的横坐标可能为10-15 m
B.ab表示斥力,cd表示引力,e点的横坐标可能为10-10 m
C.ab表示引力,cd表示斥力,e点的横坐标可能为10-10 m
D.ab表示斥力,cd表示引力,e点的横坐标可能为10-15 m
答案 C
解析 分子间有间隙,存在着相互作用的引力和斥力,当分子间距等于r0时,引力等于斥力,即分子力等于零.表示引力的线与表示斥力的线的交点即e点的横坐标表示分子间距r0,r0大约为10-10 m,由分子力特点可知,当r>r0时,引力大于斥力,分子力表现为引力;当r
12.(2020·江苏徐州高二月考)关于分子动理论,下列说法正确的是( )
A.墨汁在水中的扩散仅是水分子的无规则运动
B.当分子间的距离减小时,分子间的引力减小而斥力增大
C.布朗运动的原因是液体分子永不停息地做无规则运动
D.磁铁可以吸引铁屑,这一事实说明分子间存在引力
答案 C
解析 墨水的扩散实际上是墨水分子和水分子的无规则运动的过程,故A错误;当分子间的距离减小时,分子间的引力和斥力都增大,故B错误;布朗运动是固体小颗粒受到不同方向的液体分子无规则运动产生的撞击力不平衡引起的,间接证明了分子永不停息地做无规则运动,故C正确;磁铁可以吸引铁屑,并非分子力的作用,故D错误.
13.下列说法正确的是( )
A.往一杯水里放几粒盐,盐粒沉在水底,逐渐溶解,过一段时间,上面的水也咸了,这是盐分子做布朗运动的结果
B.把一块铅和一块金表面磨光后紧压在一起,在常温下放置五年多,结果金和铅互相渗入,这是两种金属分子做布朗运动的结果
C.扩散现象不但说明了分子永不停息地做无规则运动,同时也说明了分子间有空隙
D.压缩气体比压缩固体和液体容易得多,这是因为气体分子间的斥力小于液体和固体分子间的斥力
答案 C
解析 盐分子在水中的运动是扩散现象而非布朗运动;铅块和金块的分子彼此进入对方的现象也是扩散现象而非布朗运动,A、B错误.扩散现象的本质是分子彼此进入对方,说明分子间存在空隙,而造成这种结果的原因是分子在永不停息地做无规则运动,C正确.由于气体分子间距离很大,分子间的作用力很小,基本可以忽略不计,所以容易压缩,而固体、液体分子间距离小,当受挤压时,分子间表现的斥力很大,所以不易被压缩,D错误.
14.如图5所示,两个接触面平滑的铅柱压紧后悬挂起来,下面的铅柱不脱落,主要原因是( )
图5
A.铅分子做无规则热运动
B.铅柱受到大气压力作用
C.铅柱间存在万有引力作用
D.铅柱间存在分子引力作用
答案 D
解析 下面的铅柱不脱落,说明铅柱受到一个向上的力的作用,A错误;大气对铅柱有向上的压力,但是远远不足以抵消铅柱的重力,B错误;铅柱间的万有引力太小,远小于铅柱的重力,C错误;由于铅柱间存在着分子引力的作用,故下面的铅柱才不脱落,D正确.
15.质点甲固定在原点,质点乙可在x轴上运动,甲对乙的作用力F只与甲、乙之间的距离x有关,在2.2×10-10 m≤x≤5.0×10-10 m的范围内,F与x的关系如图6所示.若乙自P点由静止开始运动,且乙只受力F作用,规定力F沿+x方向为正,下列说法正确的是( )
图6
A.乙运动到R点时,速度最大
B.乙运动到Q点时,速度最大
C.乙运动到Q点后,静止于该处
D.乙位于R点时,加速度最大
答案 B
解析 由题图可知,质点乙从P由静止开始向右做加速运动,越过Q后做减速运动,因此经过Q点时速度最大,故A、C错误,B正确;由题图可知乙在P点受力最大,根据牛顿第二定律知乙在P点时的加速度最大,故D错误.
选择性必修 第三册2 光电效应第1课时学案: 这是一份选择性必修 第三册2 光电效应第1课时学案,共16页。
人教版 (2019)选择性必修 第三册3 气体的等压变化和等容变化第1课时学案: 这是一份人教版 (2019)选择性必修 第三册3 气体的等压变化和等容变化第1课时学案,共15页。
人教版 (2019)选择性必修 第三册1 温度和温标学案及答案: 这是一份人教版 (2019)选择性必修 第三册1 温度和温标学案及答案,共10页。