高中第二节 化学能与电能教案设计
展开一、教材分析
1、教材的地位及其作用
本节教材是人教版化学必修2第二章第二节的教学内容,是电化学中的重要知识。初中化学已经从燃料的角度初步学习了“化学与能源”的一些知识,在选修模块“化学反应原理”中,将从科学概念的层面和定量的角度比较系统深入地学习化学反应与能量。该节内容既是对初中化学相关内容的提升与拓展,又为选修“化学反应原理”奠定必要的基础。该节分为两课时教学,本课为第一课时。通过本课的学习,能使学生清楚地认识原电池的工作原理和构成条件,初步形成原电池的概念,并能够写出电极反应式和电池反应方程式。
生活在现代社会,学生对“电”有着丰富而又强烈的感性认识。当学生了解了化学反应中能量转化的原因,并感受了探究化学能与热能的相互转化过程之后,会对化学能与电能之间的转化问题产生浓厚的兴趣。正是基于学生的这种心理特征,教材开始的几个设问,把学生带进了“化学能与电能之间相互转化”研究之中。从能量转换角度看,本节课程内容是对前一节课中“一种能量转化为另一种能量,能量也是守恒的;化学能是能量的一种形式,它同样可以转化为其他形式的能量,如热能和电能等”论述的补充和完善。从反应物之间电子转移角度看,原电池概念的形成是氧化还原反应本质的拓展和应用;从思维角度看,“将化学能直接转化为电能”的思想,是对“化学能→热能→机械能→电能”思维方式的反思和突破。
本节教材设置了大量的探究教学素材,富有深刻的自主探究教学思想内涵。首先,原电池概念引入的演示实验2-4为探究教学创设了问题情景,当学生观察到“铜片上产生气泡”这一反常的实验现象时,产生认知的冲突,就会情不自禁地提出一系列问题,产生强烈的探索欲望,并提出各种各样的假设,试图用原有的认知结构去“同化”;学生根据实验现象,经过严密的逻辑推理,得出相关结论,实现认知的“顺应”;当学生理解原电池的原理后,教材又设置了一个“科学探究”和“思考与交流”栏目,让学生自己探究讨论归纳出“组成原电池的条件”,实现认知结构的“发展”;同时,课本插图“水果电池”,是本课时探究教学内容的“迁移”,实现知识的应用和延伸。
2、教学目标分析
(1)知识与技能
①学生通过实验探究认识原电池的工作原理和构成条件,初步形成原电池概念。
②能够写出电极反应式和电池反应方程式。
(2)过程与方法
①学生通过对化学能转化为电能的学习,体验科学探究的过程,理解科学探究的意义,理解科学探究的基本过程和方法,初步养成科学探究的能力。
②能对自己探究原电池概念及形成条件的学习过程进行计划、反思、评价和调控,提高自主学习化学的能力。
(3)情感态度与价值观
①学生通过探究化学能转化为电能的奥秘,提高学习化学的兴趣和热情,体验科学探究的艰辛与喜悦,感受化学世界的奇妙与和谐。
②赞赏化学科学对个人生活和社会发展的贡献,关注能源问题,逐步形成正确的能源观。
3、教学重难点
原电池的工作原理和构成条件是本节课的教学重点,其中原电池的工作原理是难点。
二、教法分析
教育学理论认为,选择和采用教学方法时,不仅要根据学科的特点,而且要根据教学任务和学生的认知特点选用。化学是一门以实验为基础的自然科学。化学教学离开了实验,也就成了无源之水,无本之木。本课主要采用了实验探究法、再结合问题探讨法、分析推理和比较归纳法等教学方法,更好地突出本课重点,突破难点,完成教学任务。同时在教学中还合理地运用多媒体等辅助手段,便于达到更好的教学效果。教学时,可以从以下几个方面进行突破:
首先,利用教材、课外资料、生动的录像和图片、事实数据等教育资源,对“火力发电”进行完整透彻的剖析,为学生创设学习情景,使他们有机会去研究和总结“火力发电”的利和弊。然后设置阶梯式问题,对学生进行探究思路引导,实现以“化学能→热能→机械能→电能”思维模式向“将化学能直接转化为电能”新思维模式的转变。再通过设计方案,分组实验,进行实验探究,观察实验现象并记录 ,小组交流讨论,形成的原电池的概念。
其次,在了解原电池原理的基础上,继续进行实验探究。通过分组对比实验,根据实验现象的不同,分析可能的原因,交流讨论,得出原电池的构成条件。
最后,通过课本上的实践活动——水果电池的制作,实现本课教学内容的应用和延伸,让学生体验学习化学的乐趣。
三、学法指导
由于学生之前没有电化学的基础,理解原电池原理有一定的难度,但学生初次接触电化学知识,对原电池的工作原理有神秘感和探索欲望,要充分利用学生的好奇心和求知欲,设计层层实验和问题情境,使学生在自主实验、积极思考和相互讨论中自己发现问题、分析问题和解决问题。
根据学生的知识结构、心理特点和教学内容的实验需要,采用分组实验探究、问题探讨、分析推理和比较归纳等方法,并结合多媒体进行辅助教学。在实验→观察→讨论→推测→验证的过程中, 学习和理解原电池的概念、原理和构成条件。通过本课的学习,使学生养成善于观察、善于思考的习惯,并学会运用观察、比较、归纳等方法去分析、解决问题,达到学以致用的目的。
四、教学程序
教与学是有机结合而又对立统一的,良好的的设想,必须通过教学实践来实现。我是这样安排教学程序的。
(一)创设问题情景,引导学生建立新思维
1、创设问题情景,引入课题
(1)指导学生阅读课本关于电力在当今社会的应用和作用,提出问题:物质中的化学能在什么条件下能转化为电能呢?又是如何转化的呢?
(2)多媒体呈现2001年我国发电总量构成图和火力发电的相关图片、影响和图表,引导学生分析燃烧的氧化还原本质及其能量的变化。
2、建立新思维,提出新的研究任务
(1)引导学生讨论分析火力发电的利与弊,提出问题:能否将化学能直接转化为电能?怎样实现这个转变?
(2)通过分析火力发电的利与弊,实现从“化学能→热能→机械能→电能”思维模式向“将化学能直接转化为电能”新思维模式的转换,同时形成高效利用燃料,不浪费能源,积极开发高效清洁燃料的意识。
这种通过问题情景的引入方法,不仅能激发学生的学习兴趣和探究热情,又能使学生明确学习目标,进入学习主题,避免思维的盲目性。
(二)师生互动,传授新知
这部分的教学分为原电池的工作原理和原电池的构成条件两部分的学习。为了更好地完成教学目标,达到良好的教学效果,采用分组探究,再结合设疑法,分析推理和比较归纳法等教学方法,并结合多媒体进行教学。
1、原电池原理教学时,我采用问题引导,实验探究,动画模拟,讨论交流,归纳总结等方法。
设置阶梯式问题,对学生进行探究思路引导:
问题1:氧化剂和还原剂直接接触进行反应时,化学能转化为热能,再经过一系列能量转换环节才能转化为电能。那么要使氧化还原反应释放的能量不经过热能,而直接转化为电能,所要解决的第一问题是什么?(电子的定向移动形成电流)
问题2:若将氧化反应和还原反应分开在不同区域进行,那么,怎样架设桥梁使电子从还原剂区域转移到氧化剂区域,同时形成电流?
问题3:怎样知道所架设的桥梁中有电子流过? 如何从电学角度考虑仪器选择和组装问题?
通过这些问题,既可以帮助学生理解实验设计的思路和实验操作的原理,顺利完成实验;又可以培养学生质疑问难的精神,掌握质疑问难的方法,提高质疑释疑能力。
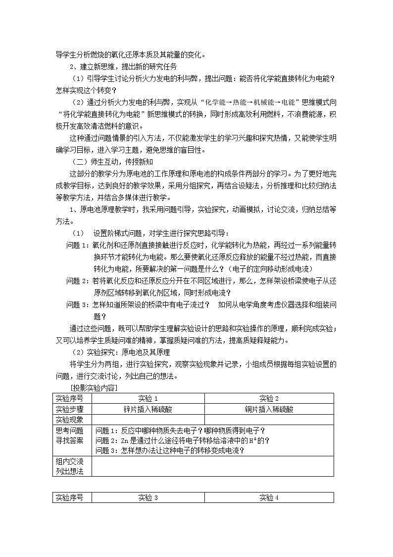
(2)实验探究:原电池及其原理
将学生分为两组,进行实验探究,观察实验现象并记录,小组成员根据每组实验设置的问题,进行交流讨论,列出自己的想法。
[投影实验内容]
通过学生的实验操作及能实验现象的观察,发现实验③和实验④中化学能直接转化为电能。并对实验结果进行探讨交流,要将化学能直接转化为电能,必须将氧化反应和还原反应在不同区域进行,同时架设桥梁,使电子从还原剂区域转移到氧化区域,形成电流。将化学能转化为电能的装置,叫做原电池。这样做不仅培养学生的实验动手操作及分析观察能力,而且通过实验说话,避免了教师教学上单调性。
[动画模拟]铜锌电池的工作原理
通过具体生动的动画,将学生看不见的微观世界宏观化,从而帮助学生明确原电池的化学原理,学生归纳,共同完成:
(1)电极反应式和总反应方程式:
锌片: Zn-2e-=Zn2+ (氧化反应)
铜片: 2H++2e-=H2↑(还原反应)
总反应式: Zn+2H+=Zn2++H2↑
(2)原电池中的电极名称:
负极:电子流出的一极(如上述原电池中的锌片)
正极:电子流入的一极(如上述原电池中的铜片)
2、教材中“构成原电池的条件”这一讨论题,问题过于空泛,考虑到学生的知识迁移能力和概括能力还不是很强,单纯的讨论可能会无从谈起。因此,我在这部分内容教学时,主要采用实验探究法。把学生分三大组,共九个实验,第一组4个实验,第2组3个实验,第三组2个实验,每组都是对比实验。通过本组实验装置是否产生电流,若不能产生,与铜锌原电池对比,分析可能的原因;若能产生,也与铜锌原电池对比,有什么共同点,从而得出原电池的构成条件之一。
[投影实验内容]
根据学生的实验结果,引导学生分析总结原电池的构成条件。
第一组:实验①、②不产生电流,③和④产生电流,不同点在于实验①和②中电极的金属活动性相同,而实验③和④中电极的金属活动性不同,从而得出原电池的构成条件之一:有两种活动性不同的金属(或非金属单质)作电极。
第二组:实验⑤和⑥能产生电流,而⑦不产生电流,不同点在于实验⑤和⑥中电极插入到电解质溶液中,而⑦中电极插入到非电解质溶液中,得出原电池构成条件之一:电极材料要插入电解质溶液中。
第三组:实验⑧产生电流,而实验⑨不产生电流,不同点在于实验⑧形成闭合电路,而实验⑨没有形成闭合电路,得出原电池的构成条件之一:两极相连形成闭合电路。通过小组间的交流,师生共同归纳总结:原电池的构成条件。
“师生互动”式教学模式是以问题的发现、探究及解决为主要线索,教学中突出教师的主导性和学生的主体性在探究过程中的合作与互动,最终达到培养学生发现问题及解决问题能力的目的。在操作中,教师要及时捕捉学生在探究过程中碰到的问题或困难,适时予以指导和调控,防止学生在探究过程中出现盲目性、随意性与低效性。对学生来说,学习过程的每一个环节,都需要发挥主观能动性,在不断思考和探索中去自我建构,完善认知结构。
(三)巩固练习
适当的课堂练习一方面是学生对本堂课学习情况的反馈,同时使学生对所学知识巩固加深。为此,使用多媒体展示,根据条件组合原电池。
(四)实践活动
在完成上述内容后,将课本后面的家庭小实验——水果电池的制作,移到课本中,培养学生实践创新能力。从正逆两个方面锻炼学生对原电池构成条件的应用,而且达到学以致用,使学生觉得化学就在我们身边,从而激发学生学习兴趣,启迪学生思维。
(五)课堂小结
一堂课接近尾声时,适当的课堂小结是必要的,它不仅仅是本节教学知识的回放,还可将本节课知识贯穿联系起来,起到画龙点睛的作用。
(六)作业布置 (课本P.38 “科学探究” 课本P.42 .1)
适当的课后作业既有助于教师对学生情况的掌握,也有利于学生加深对所学知识的应用。
(七)板书设计
教学上适当的板书是有必要的,它不仅是本节课所学知识的概括,更重要是能突出重点,解决难点,使所学知识条理化、系统化。
第二节 化学能与电能
一、化学能与电能的相互转化
1.火力发电的过程
2.原电池:将化学能转化为电能的装置。
锌片: Zn-2e-=Zn2+ (氧化反应)
铜片: 2H++2e-=H2↑(还原反应)
总反应式: Zn+2H+=Zn2++H2↑
3. 原电池的构成条件
① 有两种活动性不同的金属(或非金属单质)作电极。
② 电极材料都插入电解质溶液中。
③ 两极相连形成闭合电路。
实验序号
实验1
实验2
实验步骤
锌片插入稀硫酸
铜片插入稀硫酸
实验现象
思考问题
寻找答案
问题1:反应中哪种物质失去电子?哪种物质得到电子?
问题2:Zn是通过什么途径将电子转移给溶液中的H+的?
问题3:怎样想办法让这种电子的转移变成电流?
组内交流
列出想法
实验序号
实验3
实验4
实验步骤
将锌片和铜片用导线连接,平行插入盛有稀硫酸的烧杯中,观察现象。
将锌片和铜片用导线连接,插入盛有稀硫酸的烧杯中,在导线之间接入灵敏电流计,观察现象。
实验现象
思考问题
寻找答案
问题1:反应中哪种物质失去电子?哪种物质得到电子?
问题2:电子从Zn到溶液中H+经历了哪种途径?
问题3:导线在这个过程中起到什么作用?
问题4:电流计在这个过程中起什么作用?
组内交流
列出想法
实验序号
第一组实验①②③④
实验装置
① ② ③ ④
实验现象
实验结论
实验序号
第二组实验⑤⑥⑦
实验装置
⑤ ⑥ ⑦
实验现象
实验结论
实验序号
第三组实验⑧⑨
实验装置
⑧ ⑨
实验现象
实验结论
高中人教版 (新课标)第三节 化学反应的速率和限度教案设计: 这是一份高中人教版 (新课标)第三节 化学反应的速率和限度教案设计,共3页。教案主要包含了学习目标,学习重难点,学习过程,思考与讨论,实验探究,思考与交流,学生活动,学生自学等内容,欢迎下载使用。
高中化学人教版 (新课标)必修2第二节 化学能与电能教学设计: 这是一份高中化学人教版 (新课标)必修2第二节 化学能与电能教学设计,共3页。教案主要包含了学习目标,学习重难点,学习过程,资料卡片,合作探究,学生活动,实验探究,问题与讨论等内容,欢迎下载使用。
人教版 (新课标)必修2第二节 化学能与电能教案: 这是一份人教版 (新课标)必修2第二节 化学能与电能教案,共10页。

