

高中化学第二章 化学反应与能量第二节 化学能与电能教学设计
展开高中化学人教版必修2 第二章 第二节 化学能与电能(原电池)教学设计
一、教学背景分析:
1.教材分析:
本节内容以化学必修2第二章第二节“化学能与电能”为基础,进一步介绍原电池的组成和工作原理,通过对原电池中闭合电路形成过程的分析,引出半电池、盐桥、内电路、外电路等概念,构建认识原电池的模型,帮助学生对电化学的研究和应用形成一个系统性认知。
2.学情分析:
学生对原电池的基本组成已有大概了解,知道原电池的实质为自发进行的氧化还原反应,但是浮于表面,对于如何设计出更高效的原电池没有理论基础也缺少实验设计和科学探究的过程的培养。在选修4中应使学生从微观层面对原电池和原电池的原理有更加深刻的认识和理解,要求学生理解双液原电池与盐桥的作用原理并且能够根据这些原理设计简单的双液盐桥原电池,能够写出其相应的电极反应方程式与电池反应方程式,要强调这种双液盐桥原电池中氧化剂、还原剂近乎完全隔离却能实现电子的定向转移,为什么将化学能转化为电能的效率更高?为原电池原理的实用性开发奠定一定的理论基础。
二、核心素养设计
①宏观辨识与微观探析:
原电池宏观外显为产生电流,微观实质为外电路电子的定向移动,内电路阴、阳离子定向移动。培养学生能从宏观和微观相结合的视角分析与解决实际问题。
②证据推理与模型认知:
通过分析原电池的本质特征、构成要素及相互关系,建立认识原电池的模型,并运用模型解释化学现象,揭示现象的本质与规律。
③科学探究与创新意识:
通过自主设计原电池,培养学生从问题出发,依据研究目的,设计探究方案,运用化学实验探究,善于合作,勇于质疑,勇于创新。
④科学态度与社会责任
通过自主设计实用电池需要考虑的因素培养学生养成节约资源、保护环境的可持续发展意识,形成绿色低碳的生活方式。
三、教学重、难点
教学重点 | 原电池认知模型构建 |
教学难点 | 盐桥的作用 |
四、教学思路设计
以学生为主体,让学生自主地参与知识的获得过程,创设问题情境,使学生在自主实验、积极思考和相互讨论中自己发现问题、分析问题和解决问题。在实验--- 观察---讨论--- 推测 ---- 验证的过程中,学习和理解双液盐桥电池的工作原理,探索和讨论组成双液盐桥原电池的条件。根据学生的知识结构、心理特点和教学内容的实际需要,采取了启发、讨论、对比、实验探究学习等教学方法,并结合多媒体进行教学。
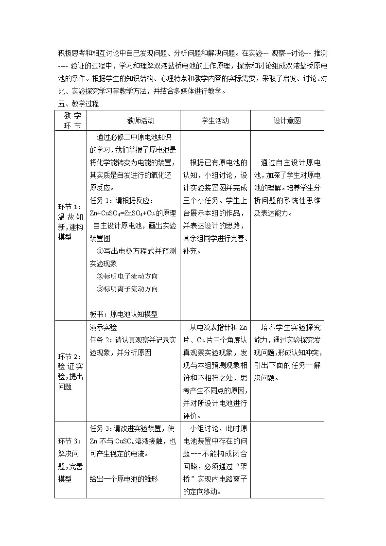
五、教学过程
教 学 环 节 | 教师活动 | 学生活动 | 设计意图 |
环节1:温故知新,建构模型
| 通过必修二中原电池知识的学习,我们掌握了原电池是将化学能转变为电能的装置,其实质是自发进行的氧化还原反应。 任务1:请根据反应:Zn+CuSO4=ZnSO4+Cu的原理 自主设计原电池,画出实验装置图 ①写出电极方程式并预测实验现象 ②标明电子流动方向 ③标明离子流动方向
板书:原电池认知模型 |
根据已有原电池的认知,小组讨论,设计实验装置图并完成三个小任务。学生上台展示本组的作品,并表达设计的思路,其余组同学进行完善、补充。
|
通过自主设计原电池,加深了学生对原电池的理解。培养学生分析问题的系统性思维及表达能力。
|
环节2:验证实验,提出问题
| 演示实验 任务2:请认真观察并记录实验现象,并分析原因
| 从电流表指针和Zn片、Cu片三个角度认真观察实验现象,发现与本组预测现象相符和不相符之处,思考产生不同点的原因,并对所设计电池进行评价。 | 培养学生实验探究能力,通过实验探究发现问题,形成认知冲突,引出下面的任务--解决问题。 |
环节3:解决问题,完善模型
| 任务3:请改进实验装置,使Zn不与CuSO4溶液接触,也可产生稳定的电流。
给出一个原电池的雏形
| 小组讨论,此时原电池装置中存在的问题---不能构成闭合回路,必须通过“架桥”实现内电路离子的定向移动。 |
|
| 讲解双液电池设计中电解质溶液的选择和盐桥的成分与作用原理 盐桥(salt bridge):饱和的KCl溶液和琼脂 介绍随着反应的进行,盐桥中的K+和Cl-定向移动到电解质溶液中,所以盐桥使用一段时间后,需要更换。 作用:传递离子,平衡电荷,导通内电路。
演示实验
板书:完善原电池认知模型 |
按照本组设计的原电池装置图,进行实验。然后找4组同学将他们的装置图进行展示,学生间进行点评。
笔记本整理 |
培养学生从产生问题的根本点出发,通过结合原电池组成的条件思考,逐步构建双液电池的组成要素,完成认知的逐步深入。同时注重学生思维方式的养成,通过学生自主的设计,交流,真正实现以学生为主体的教育理念,教师做好指导者的角色。 |
环节4:归纳总结,升华提升 |
思考: 研究设计实用性的化学电池,你认为需要考虑 哪些问题?
|
思考假设自己是一名研发工程师,会从哪些角度考虑实用性电池的设计。 |
培养学生科学态度和社会责任。 |
五、板书设计:
高中化学人教版 (新课标)必修2第二节 化学能与电能教学设计: 这是一份高中化学人教版 (新课标)必修2第二节 化学能与电能教学设计,共3页。教案主要包含了学习目标,学习重难点,学习过程,资料卡片,合作探究,学生活动,实验探究,问题与讨论等内容,欢迎下载使用。
高中第二节 化学能与电能教案设计: 这是一份高中第二节 化学能与电能教案设计,共7页。教案主要包含了教材分析,教法分析,学法指导,教学程序等内容,欢迎下载使用。
人教版 (新课标)必修2第二节 化学能与电能教案: 这是一份人教版 (新课标)必修2第二节 化学能与电能教案,共10页。