沪教版 (上海)九年级第一学期1.2 走进化学实验室精品第2课时教案设计
展开一、设计思想
要想使学生理解化学是一门以实验为基础的科学,就要让学生亲身体验从实验中得出结论的过程,所以在本课题的学习过程中,通过四个化学实验使学生认识实验过程中要有严谨的科学态度、正确的操作方法和科学的实验原理。初步养成良好的实验习惯以保证实验的成功。在动手做四个化学实验中,学会观察实验、记录实验、分析实验。
本课题主要以学生的实验为主,在教学过程中,教师要发挥引导、指导和辅助的作用,将学习的主动权留给学生。教师要注意观察学生胶头滴管、酒精灯等常用仪器使用和学生药品的取用操作等是否正确,如有错误,及时加以纠正。教师还要要求学生实验结束要把废液等倒入废液缸里,整理实验用品,洗净用过的玻璃仪器。
二、教学目标
1.知识与技能
(1)学会正确使用胶头滴管。
(2)学会正确使用酒精灯,包括点燃和熄灭酒精灯,均匀加热,用外焰加热。
(3)学会将块状药品的放进试管中。
(4)学会正确洗涤仪器等基本实验操作。
(5)理解化学变化的特征和现象。
2.过程与方法
(1)认识进入实验室做实验必须要有正确的实验原理和操作方法。
(2)认识养成良好的实验习惯是保证实验安全的必要条件。
(3)通过动手做四个化学实验,初步学会观察实验、记录实验、分析实验。
3.情感态度与价值观
体验化学实验必须要有严谨的科学态度。
三、重点和难点
教学重点:动手做四个化学实验。
教学难点:动手做四个化学实验,学会观察实验、记录实验、分析实验。
四、教学用品
药品:氢氧化钠溶液、酚酞试液、盐酸、硫酸铜溶液、稀硫酸、高锰酸钾晶体、生石灰、蒸馏水。
仪器:试管、胶头滴管、铁架台、铁夹、橡皮塞、导管、酒精灯、药匙、镊子、试管夹、木条、火柴。
五、教学流程
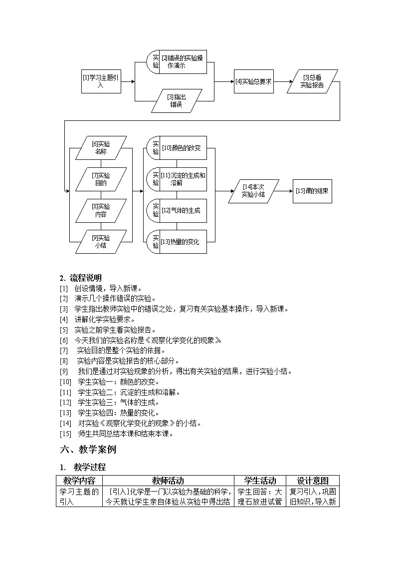
1.流程图
2. 流程说明
[1] 创设情境,导入新课。
[2] 演示几个操作错误的实验。
[3] 学生指出教师实验中的错误之处,复习有关实验基本操作,导入新课。
[4] 讲解化学实验要求。
[5] 实验之前学生看实验报告。
[6] 今天我们的实验名称是《观察化学变化的现象》。
[7] 实验目的是整个实验的依据。
[8] 实验内容是实验报告的核心部分。
[9] 我们是通过对实验现象的分析,得出有关实验的结果,进行实验小结。
[10] 学生实验一:颜色的改变。
[11] 学生实验二:沉淀的生成和溶解。
[12] 学生实验三:气体的生成。
[13] 学生实验四:热量的变化。
[14] 对实验《观察化学变化的现象》的小结。
[15] 师生共同总结本课和结束本课。
六、教学案例
1.教学过程
2. 主要板书
3. 相关链接
给试管中固体加热
仪器:试管、铁架台、酒精灯
注意点:装置的固定 、铁夹夹的位置、管口的方向、加热的顺序
给物质加热的基本方法:用试管夹夹住离试管口1/3处,首先用酒精灯外焰处均匀加热,然后将试管底部集中在外焰处加热。
固体药品的取用(存放在广口瓶中)
(1)块状药品或金属颗粒的取用(一横二放三慢竖)
仪器:镊子
步骤:先把容器横放,用镊子夹取块状药品或金属颗粒放在容器口,再把容器慢慢地竖立起来,使块状药品或金属颗粒缓缓地沿容器壁滑到容器底部,以免打破容器。
(2)粉末状或小颗粒状药品的取用(一横二送三直立)
仪器:药匙或纸槽
步骤:先把试管横放,用药匙(或纸槽)把药品小心送至试管底部,然后使试管直立起来,让药品全部落入底部,以免药品沾在管口或试管上。
注:使用后的药匙或镊子应立即用干净的纸擦干净。。
液体药品的取用
(1)少量液体药品可用胶头滴管取用
(2)大量液体药品可用倾注法。(一倒二向三紧挨)
步骤:
①瓶盖倒放在实验台(防止桌面上的杂物污染瓶塞,从而污染药品);
②倾倒液体时,应使标签向着手心(防止残留的液体流下腐蚀标签),
③瓶口紧靠试管口,缓缓地将液体注入试管内(快速倒会造成液体洒落);
④倾注完毕后,立即盖上瓶塞(防止液体的挥发或污染),标签向外放回原处。
(3)一定量的液体可用量筒取用
仪器:量筒、胶头滴管
步骤:选合适的量筒、慢慢注入液体、最后滴加液体
注意事项:使用量筒时,要做倒①接近刻度时改用胶头滴管②读数时,视线应与刻度线及凹液面的最低处保持水平③若仰视则读数偏低,液体的实际体积>读数;俯视则读数偏高,液体的实际体积<读数。
七、教学反思
第2课时《怎样进行化学实验 怎样写实验报告》要避免在实验室里学生做了四个化学实验,填一下实验报告就算完成了这节课。在这节课里不仅要在知识方面是认识化学变化的特征和现象;在操作方面是学会取用液体和固体试剂及加热操作;情感方面是体验化学变化。还要通过四个化学实验使学生认识实验过程中要有严谨的科学态度、正确的操作方法和科学的实验原理;初步养成良好的实验习惯以保证实验的成功;在动手做四个化学实验中,学会观察实验、记录实验、分析实验。
教学内容
教师活动
学生活动
设计意图
学习主题的引入
[引入]化学是一门以实验为基础的科学,今天就让学生亲自体验从实验中得出结论的过程,在大家做实验之前,先看老师做几个小实验。
[演示]操作中有几个错误实验,例如大理石打破试管底部,胶头滴管伸到试管内滴加稀盐酸。
[提问]我的实验操作有些什么错误?
[讲解]诚如同学们所说,进行化学实验必须遵守实验规则和安全要求,现在我们来学习怎样进行化学实验。
学生回答:大理石放进试管里时试管要横放,避免打破试管底部,胶头滴管要位于试管口正上方滴加液体。
复习引入,巩固旧知识,导入新课题。
进行化学实验总体要求
[讲解]进行化学实验前,首先要明确实验目的,预习实验内容,估计可能出现的实验现象。
实验时要以认真的科学态度,按实验步骤进行操作,仔细观察实验现象,并实事求是地记录,最后完成实验报告。
通过实验,应学会正确的操作,学会观察和记录,学会发现问题,学会分析和得出结论。
实验结束,要把废液等倒入废液缸里,整理实验用品,洗净用过的玻璃仪器。
看和写实验报告
[讲解]今天我们要进行化学实验,同学们先看实验报告。
看实验报告。
[提问]实验报告一般有哪几部分组成?
[讲解]实验报告首先是实验名称,还有实验目的、实验用品、实验内容、思考与讨论五部分组成。今天我们的实验名称是《观察化学变化的现象》。
学生回答:有实验目的、实验用品、实验内容、思考与讨论四部分组成。
学生会不注意实验名称,教师要提醒学生实验报告首先是实验名称。
[讲解]实验目的是整个实验的依据。本次实验目的是认识化学变化的特征和现象;学会取用液体和固体试剂及加热操作;体验化学变化。
学习本次实验的实验目的。
[提问]同学们研究一下实验内容部分,怎样使操作步骤、现象、分析、结论清晰地呈现在实验报告中?
[讲解]实验内容是实验报告的核心部分。我们按操作顺序列成表格,使操作步骤一目了然,同时便于记录现象。
学生回答:用表格形式。
预习本次实验内容。
表格形式的实验内容部分一直是学生学习的难点,而且贯穿于整个初三化学实验探究活动中,所以要重视。
[提问]实验结论是如何得出的?
[讲解]结论是通过对实验现象的分析,得出有关实验的结果。
学生回答:分析实验现象。
[讲解]最后是实验小结,可以是思考与讨论,体会和建议。
动手做实验,观察和记录化学变化的现象
实验一:颜色的变化
[讲解]向一支盛2ml氢氧化钠溶液的试管中,加入一到二滴无色透明的酚酞试液,观察现象;再逐滴滴加盐酸溶液,边滴加边震荡,观察现象。
[提问]观察到什么现象?
[讲解]这个实验说明化学变化发生时有时候伴有颜色的改变。
这个化学变化可表示为:
氢氧化钠+盐酸→氯化钠+水
动手做实验,观察实验现象,并记录在实验报告上。
学生回答:滴加酚酞后溶液为红色,再滴加盐酸后退为无色。
教师注意观察学生胶头滴管使用是否正确,如有错误,及时加以改正。
实验二:沉淀的生成和溶解
[讲解]在一支试管中,加入2ml硫酸铜溶液,逐滴滴加1ml氢氧化钠溶液,观察现象;再逐滴滴加稀硫酸,震荡试管,观察现象。
[提问]观察到什么现象?
[讲解]这个实验说明化学变化发生时有时候伴有沉淀生成或沉淀消失。
沉淀生成的化学反应表示为:
硫酸铜+氢氧化钠→氢氧化铜+硫酸钠
沉淀消失的化学反应表示为:
氢氧化铜+硫酸→硫酸铜+水
动手做实验,观察实验现象,并记录在实验报告上。
学生回答:先出现蓝色沉淀,再蓝色沉淀变为蓝色溶液。
实验三:气体的生成
[讲解]在干燥洁净的试管中加入少量高锰酸钾(颜色紫黑色、状态固体),用酒精灯缓缓加热,把带火星的木条放在瓶口,观察发生的现象。
[提问]观察到什么现象?
[讲解]观察到带火星的木条复燃,说明高锰酸钾加热后产生了一种气体,是这种气体使带火星的木条复燃。
[提问]什么气体能使带火星的木条复燃?高锰酸钾加热后产生了什么气体?
[讲解]这个实验说明化学变化发生时有时候伴有气体的生成。
这个化学变化可表示为:
高锰酸钾锰酸钾+二氧化锰+氧气
动手做实验,观察实验现象,并记录在实验报告上。
学生回答:观察到使带火星的木条复燃 。
学生回答:氧气使带火星的木条复燃 。产生的气体是氧气。
装置装配要点在本实验中不作要求,实验老师预先装配好装置。
教师注意观察学生酒精灯使用是否正确,如有错误,及时加以改正。
实验四:热量的变化
[讲解]取一支试管,加入少量生石灰,滴加少量蒸馏水,观察现象并用手触摸试管外壁。
[提问]观察到什么现象?
[讲解]这个实验说明化学变化发生时有时候伴有热量的变化。
这个化学变化可表示为:
氧化钙+水 →氢氧化钙
动手做实验,观察实验现象,并记录在实验报告上。
学生回答:生石灰逐渐减少,试管外壁发热。
教师注意观察学生是否能正确向试管中加入块状固体,如有错误,及时加以改正。
实验小结
[提问]通过我们做的四个化学实验,对化学变化可能观察到哪些实验现象?
[讲解]化学变化常伴随颜色的变化、沉淀的生成和溶解、气体的生成、热量的变化,但是我们不能只依据伴有的现象来判断一个变化是化学变化,还是要根据是否有新物质的生成。
学生回答;颜色的变化、沉淀的生成和溶解、气体的生成、热量的变化。
教师注意观察学生是否学会了观察和记录实验现象,并会作一定的分析。
课的结束
今天我们初步尝试怎样进行化学实验和写实验报告,因为化学是一门以实验为基础的科学,就要从实验中得出结论,学到许多知识。
1.2 走进化学实验室(共2课时)
第2课时 怎样进行化学实验
一、进行化学实验的总体要求
二、看和写实验报告
实验报告的组成:实验报告首先是实验名称,还有实验目的、实验用品、实验内容、思考与讨论五部分组成。
三、动手做实验,观察和记录化学变化的现象于实验报告上
化学变化常伴随颜色的变化、沉淀的生成和溶解、气体的生成、热量的变化等现象。
初中化学人教版九年级上册第一单元 走进化学世界课题3 走进化学实验室一等奖第2课时教案: 这是一份初中化学人教版九年级上册第一单元 走进化学世界课题3 走进化学实验室一等奖第2课时教案,共6页。教案主要包含了教学目标,教学重难点,教学准备,教学过程,板书设计等内容,欢迎下载使用。
化学九年级上册第一单元 走进化学世界课题3 走进化学实验室优秀第1课时教学设计及反思: 这是一份化学九年级上册第一单元 走进化学世界课题3 走进化学实验室优秀第1课时教学设计及反思,共4页。教案主要包含了教学目标,教学重难点,教学准备,教学过程,板书设计等内容,欢迎下载使用。
化学九年级上册课题3 走进化学实验室第2课时教案设计: 这是一份化学九年级上册课题3 走进化学实验室第2课时教案设计,共6页。教案主要包含了教学目标,教学重难点,教学准备,教学过程,板书设计等内容,欢迎下载使用。

