


化学九年级第一学期1.2 走进化学实验室公开课教案
展开一、设计思想
在本课题材的教学过程中,宜采用用教师的讲解、演示与学生的探究相结合的方式进行授课。首先在教师的讲解中学生得到启示,然后学生在探讨中找出问题,进而通过学生的亲自实验得出结论,最后在教师正确的演示实验中使学生加深理解。教师先向学生简单介绍化学实验室配备的化学实验药品和仪器,再简单介绍仪器的名称、用途等,然后学生学习化学实验规则,最后师生共同探讨化学实验安全要求。
另外,二期课改新教材在《走进化学实验室》这节学习内容中有别于一期课改教材的内容,将各种仪器的使用、药品的取用、固体试剂的称量、液体试剂的量取等内容安排在科学学科中,所以我们教师要根据自己学生的具体情况决定是否复习这些知识。
二、教学目标
1.知识与技能
(1)知道化学实验是进行科学探究的重要手段,
(2)知道常见仪器的名称,初步学会常见仪器的使用方法。
(3)知道化学实验的规则,知道化学实验安全要求。
2.过程与方法
(1)初步认识进入实验室做实验必须要有正确的实验原理和操作方法。
(2)初步认识养成良好的实验习惯是保证实验安全的必要条件。
3.情感态度与价值观
从化学实验安全要求体验化学实验必须要有严谨的科学态度。
三、重点和难点
教学重点:化学实验的规则,化学实验安全要求,常用仪器的名称和用途。
教学难点:化学实验安全要求,酒精灯的使用方法和给物质加热的方法。
四、教学用品
药品:化学试剂若干。
仪器:试管、试管夹、试管架、试管刷、烧瓶、研钵、滴瓶、胶头滴管、量筒、坩埚钳、表面皿、镊子、三角架、蒸发皿、集气瓶、燃烧匙、药匙、试剂瓶(广口瓶、细口瓶)、锥形瓶、玻璃棒、玻璃片、漏斗、酒精等、火柴等。
五、教学流程
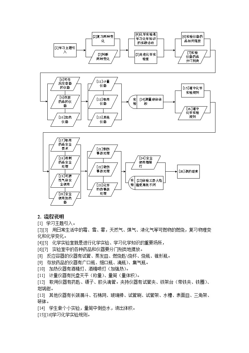
1.流程图
2. 流程说明
[1]学习主题引入。
[2][3] 用日常生活中的霜、雪、雾,天然气、煤气、液化气等可燃物的燃烧,复习物理变化和化学变化。
[4][5] 化学实验室就是进行化学实验、学习化学知识的重要场所,
[6][7] 实验室中的各种药品和仪器要分门别类地摆放。
[8] 反应容器的仪器有试管、蒸发皿、燃烧匙\烧杯、烧瓶、锥形瓶。
[9] 存放药品的仪器有广口瓶、细口瓶、滴瓶)、集气瓶。
[10] 加热仪器有酒精灯、酒精喷灯(加强热)。
[11] 计量仪器有托盘天平(称量)、量筒(量体积)。
[12] 取用仪器有药匙、镊子、胶头滴管。夹持仪器有试管夹、铁架台(带铁夹、铁圈)、坩埚钳。
[13] 其他仪器有长颈漏斗、石棉网、玻璃棒、试管刷、试管架、水槽、表面皿、三角架、研钵。
[14] 学生做个小实验,量筒中倒些水,读出体积。
[15][16]学习化学实验规则。
[17] 取用药品要做到“三不原则”。
[18] 用剩药品要做到“三不一要”。
[19] 点燃可燃性气体之前,必须先要检验气体的纯度。
[20] 安全使用酒精灯和酒精喷灯,避免着火。
[21] 割伤事故处理方法。
[22] 烫伤事故处理方法。
[23] 化学灼伤处理方法。
[24] 安全使用酒精灯的方法。
[25] 体验三层火焰温度不同,加热时用外焰。
[26] 小结和结束本课。
六、教学案例
1.教学过程
2. 主要板书
1.2 走进化学实验室(共2课时)
第1课时 参观化学实验室
一、化学实验室配备的化学实验药品和仪器
反应容器有可直接受热的:试管、蒸发皿、燃烧匙等,可间接受热的:烧杯、烧瓶、锥形瓶。
存放药品的仪器有广口瓶、细口瓶、滴瓶、集气瓶。
加热仪器:酒精灯、酒精喷灯。
计量仪器:托盘天平、量筒。
取用仪器:药匙、镊子、胶头滴管。
夹持仪器:试管夹、铁架台(带铁夹、铁圈)、坩埚钳。
其他仪器:长颈漏斗、石棉网、玻璃棒、试管刷、试管架、水槽、表面皿、三角架、研钵。
二、遵守化学实验规则
三、化学实验安全要求
四、安全使用酒精灯,用外焰加热
3. 相关链接
各种仪器的使用
试管
用途:a、在常温或加热时,用作少量试剂的反应容器。
b、溶解少量固体 c、收集少量气体
注意事项:a、加热时外壁必须干燥,不能骤热骤冷,一般要先均匀受热,然后才能集中受热,防止试管受热不均而破裂。
b、加热时,试管要先用铁夹夹持固定在铁架台上(短时间加热也可用试管夹夹持)。
c、加热固体时,试管口要略向下倾斜,且未冷前试管不能直立,避免管口冷凝水倒流使试管炸裂。
d、加热液体时,盛液量一般不超过试管容积的1/3(防止液体受热溢出),使试管与桌面约成45°的角度(增大受热面积),管口不能对着自己或别人(防止液体喷出伤人)。
试管夹
用途:夹持试管
注意事项:①从底部往上套,夹在距管口1/3处(防止杂质落入试管)②不要把拇指按在试管夹短柄上。
玻璃棒
(1)用途:搅拌、引流(过滤或转移液体)。
(2)注意事项:①搅拌不要碰撞容器壁②用后及时擦洗干净
酒精灯
(1)用途:化学实验室常用的加热仪器
(2)注意事项:
①使用时先将灯放稳,灯帽取下直立在灯的右侧,以防止滚动和便于取用。
②使用前检查并调整灯芯(保证更地燃烧,火焰保持较高的的温度)。
③灯体内的酒精不可超过灯容积的3/4,也不应少于1/4(酒精过多,在加热或移动时易溢出;太少,加热酒精蒸气易引起爆炸)。
④禁止向燃着的酒精灯内添加酒精(防止酒精洒出引起火灾)
⑤禁止用燃着的酒精灯直接点燃另一酒精灯,应用火柴从侧面点燃酒精灯(防止酒精洒出引起火灾)。
⑥应用外焰加热(外焰温度最高)。
⑦用完酒精灯后,必须用灯帽盖灭,不可用嘴吹熄。(防止将火焰沿着灯颈吹入灯内)
⑧用完后,立即盖上灯帽(防止酒精挥发和灯芯吸水而不易点燃)。
⑨不要碰倒酒精灯,若有酒精洒到桌面并燃烧起来,应立即用湿布扑盖或撒沙土扑灭火焰,不能用水冲,以免火势蔓延。
胶头滴管、滴瓶
用途:①胶头滴管用于吸取和滴加少量液体。
②滴瓶用于盛放少量液体药品。
注意事项:
①先排空再吸液
②悬空垂直放在试管口上方,以免沾污染滴管
③吸取液体后,应保持胶头在上,不能向下或平放,防止液体倒流,沾污试剂或腐蚀胶头;
④除吸同一试剂外,用过后应立即洗净,再去吸取其他药品(防止试剂相互污染。
⑤滴瓶上的滴管与瓶配套使用,滴液后应立即插入原瓶内,不得弄脏,也不必用水冲冼。
铁架台(包括铁夹和铁圈)
用途:用于固定和支持各种仪器,一般常用于过滤、加热等实验操作。
注意事项:a、铁夹和十字夹缺口位置要向上,以便于操作和保证安全。b、重物要固定在铁架台底座大面一侧,使重心落在底座内。
烧杯
用途:用于溶解或配制溶液和较大量试剂的反应容器。
注意事项:受热时外壁要干燥,并放在石棉网上使其受热均匀(防止受热不均使烧杯炸裂),加液量一般不超过容积的1/3(防止加热沸腾使液体外溢)。
量筒
用途:量取液体的体积
注意事项:不能加热,不能作为反应容器,也不能用作配制或稀释溶液的容器。
9.集气瓶(瓶口上边缘磨砂,无塞)
(1)用途:①用于收集或短时间贮存少量气体。
②用作物质在气体中燃烧的反应器。
(2)注意事项:①不能加热②收集或贮存气体时,要配以毛玻璃片遮盖
③在瓶内作物质燃烧反应时,若固体生成,瓶底应加少量水或铺少量细沙。
10.蒸发皿
用途:用于蒸发液体或浓缩溶液。
注意事项:
①盛液量不能超过2/3,防止加热时液体沸腾外溅
②均匀加热,不可骤冷(防止破裂)③热的蒸发皿要用坩埚钳夹取。
七、教学反思
整个教学过程在教师与学生的互动中进行,使课堂气氛活跃,同时激发学生的兴趣。对于教学重点的突破,可采用教师的讲解、演示与学生的讨论、观察相结合的方式,在学生得出结论的基础上,最后教师进行正确的演示,以加深学生对实验结论的理解和记忆。
要特别强调走进化学实验室,进行化学实验,必须遵守化学实验规则,必须注意化学实验安全要求。这样做是为了保护同学们的人生安全,也是为了减少对环境的污染,所以我们要务必做到。
教学内容
教师活动
学生活动
设计意图
学习主题的引入
[讲解]日常生活中,我们经常能观察到一些变化,如秋天降的霜、冬天下的雪、春天起的雾、夏天落的冰雹其实是同一种物质。
[设问]这一系列变化是什么物质在发生变化?属于什么变化?
[讲解]日常生活中,我们还经常能观察到另外一些变化,天然气、煤气、液化气等可燃物的燃烧,钢铁生锈,这些变化属于什么变化?
[讲解]通过对日常生活的仔细观察和感悟或许我们可以获得一些科学知识,但这是远远不够的,物质的性质、变化规律等主要是通过化学实验有目的的进行科学探究而获得的。化学实验是探究物质的组成、结构、性质及其变化规律的极为重要又十分有趣的实践活动,也是学好化学的重要方法和手段。化学实验室就是进行化学实验、学习化学的重要场所,现在让我们一起参观化学实验室。
学生回答:水在发生变化。是物理变化。
学生回答:是化学变化。
让学生知道在日常生活中涉及的化学知识是有限的,我们学习化学知识主要是通过化学实验探究而获得。
化学实验室配备的化学实验药品和仪器
[介绍]实验室中的各种药品和仪器分门别类地摆放。
[提问]为什么要分门别类地摆放各种化学药品和仪器?
[讲解]化学药品分门别类地摆放,即安全又取用方便。玻璃仪器和金属仪器分开放置可避免打碎玻璃仪器,各种仪器分门别类地摆放也有利于取用方便。
学生回答:药品之间会发生化学反应。
学生回答:取用方便。
让学生理解实验药品和仪器分门别类地摆放的原因。
[介绍]反应容器有可直接受热的:试管、蒸发皿、燃烧匙等,可间接受热的:烧杯、烧瓶、锥形瓶(加热时,需加石棉网)。
观察触摸仪器。
介绍仪器。
[介绍]存放药品的仪器有广口瓶(存放固体)、细口瓶(存放液体)、滴瓶(存放少量液体)、集气瓶(储存气体)。
观察触摸仪器。
介绍仪器。
[介绍]加热仪器:酒精灯、酒精喷灯(加强热)。
观察触摸仪器,点燃酒精灯,再熄灭酒精灯。
教师观察学生操作是否正确。
[介绍]计量仪器:托盘天平(称量)、量筒(量体积)。
量筒中倒些水,读出体积。
教师观察学生操作是否正确。
[介绍]取用仪器:药匙(取用粉末或小晶粒状)、镊子(取用块状或较大颗粒)、胶头滴管(取用少量液体)。
夹持仪器:试管夹、铁架台(带铁夹、铁圈)、坩埚钳。
观察触摸仪器。
介绍仪器。
[介绍]其他仪器:长颈漏斗、石棉网、玻璃棒、试管刷、试管架、水槽、表面皿、三角架、研钵。
观察触摸仪器。
介绍仪器。
遵守化学实验规则
[讲解]为使实验取得良好效果,更为了同学们在实验中的安全,我们必须遵守化学实验规则。
学习附录Ⅱ中有关化学实验规则,共八点。
让学生知道必须遵守化学实验规则。
化学实验安全要求
[提问]取用药品时有些什么安全要求?
[讲解]取用药品要做到“三不原则”①不能用手接触药品 ②不得尝任何药品的味道③不要把鼻孔凑到容器口去闻药品(特别是气体)的气味,(采用招气入鼻法)。
[提问]用剩药品如何处理?
[讲解]用剩药品要做到“三不一要”①实验剩余的药品既不能放回原瓶 ②也不能随意丢弃 ③更不能拿出实验室 ④要放入指定的容器内。
学生回答:不尝味道等。
学生回答:丢在垃圾桶里等。
学生对化学药品有的有毒、有的有腐蚀性有一定的了解,但不全面,所以在学生回答的基础上作相应的讲解。
[提问]有没有同学知道煤矿爆炸怎么回事?
[讲解]瓦斯气体是可燃性气体,可燃性气体(如氢气、一氧化碳)与空气的混合气体着火容易发生爆炸,因此这些气体的发生装置要远离明火。点燃可燃性气体之前,必须先要检验气体的纯度,否则容易发生爆炸。
学生回答:是瓦斯气体爆炸。
煤矿爆炸学生从媒体报道中有所了解,从而知道可燃性气体的爆炸。
[讲解]我们要知道灭火器摆放的位置并学会使用灭火器。
[提问]万一酒精灯碰翻了,桌面上着火了,我们怎么办?
[讲解]使用加热器加热时要小心,万一不小心而失火,一般的小火可用湿布或沙土扑盖扑灭火,不能用水冲,以免火势蔓延。火势大时可使用泡沫灭火器或二氧化碳灭火器。电器着火时,应先切断电源,再使用二氧化碳灭火器。
学生回答:用灭火器灭火等。
如何灭火学生有一定的方法,所以在学生回答的基础上作相应的讲解。
[讲解]要知道急救箱的位置,学会各种轻微伤害的处理方法。
[讲解]割伤事故处理:要知道急救箱的位置,伤口用酒精棉擦净,涂红药水,敷消炎粉。
学习实验室一般伤害事故如割伤的处理方法。
学生如果碰到这类伤害事故,会慌乱无措,学习处理方法以教师讲解为主。
[讲解]烫伤事故处理:先用75﹪酒精处理,再涂玉树油或蓝油烃。
学习实验室一般伤害事故如烫伤的处理方法。
[讲解]实验时要妥善放置化学药品和器材,小心使用。
[讲解]化学灼伤:皮肤上沾上浓硫酸,先用棉布吸去酸液,用清水、3﹪-5﹪小苏打溶液、清水逐一冲洗,必要时涂上甘油。
[讲解]皮肤被碱灼伤时,先用大量水冲洗,再用2﹪硼酸或醋酸反复冲洗。
[讲解]眼睛中溅入酸液,也要用大量水冲洗,再用5﹪小苏打溶液冲洗。
学习硫酸、碱对皮肤、眼睛等化学灼伤的处理方法
安全使用酒精灯
[讲解]安全使用酒精灯
[提问]为什么禁止向燃着的酒精灯内添加酒精?
[提问]为什么禁止用燃着的酒精灯直接点燃另一酒精灯,应用火柴从侧面点燃酒精灯?
[提问]为什么应用外焰加热?
[讲解]外焰温度最高,酒精燃烧最充分。
[提问]为什么用完酒精灯后,必须用灯帽盖灭,不可用嘴吹熄?
[提问]为什么用完后,立即盖上灯帽?
[讲解]灯体内的酒精不可超过灯容积的3/4,也不应少于1/4。
[讲解]如果有意外情况发生,要保持冷静,能在实验室中急救处理要马上处理,情况严重立刻送医院抢救!
学生回答:防止酒精洒出引起火灾。
学生回答:防止酒精洒出引起火灾。
学生活动:一木条横放在酒精灯火焰上,观察木条外端和里边烧焦的程度。
学生回答:外焰温度最高。
学生回答:防止将火焰沿着灯颈吹入灯内
学生回答:防止酒精挥发和灯芯吸水而不易点燃
酒精灯是实验中最常用的加热器,所以安全使用酒精灯十分重要。用外焰加热是通过小实验学生自己体会。
课的结束
走进化学实验室,进行化学实验,要遵守化学实验规则,要注意化学实验安全要求,这样做是为了保护同学们的人生安全,也是为了减少对环境的污染,所以我们要务必做到。
初中化学第一单元 走进化学世界课题3 走进化学实验室教案及反思: 这是一份初中化学第一单元 走进化学世界课题3 走进化学实验室教案及反思,共6页。教案主要包含了创设情境,导入新课,合作交流,探究新知,练习设计,课堂小结,布置作业等内容,欢迎下载使用。
化学九年级上册课题3 走进化学实验室优秀教案: 这是一份化学九年级上册课题3 走进化学实验室优秀教案,共4页。教案主要包含了物质的加热,连接仪器装置,仪器的洗涤等内容,欢迎下载使用。
初中化学人教版九年级上册课题3 走进化学实验室获奖教案: 这是一份初中化学人教版九年级上册课题3 走进化学实验室获奖教案,共2页。教案主要包含了化学药品的取用等内容,欢迎下载使用。