所属成套资源:新人教版B版(2019高中数学)必修第二册同步课时练习
高中数学人教B版 (2019)必修 第二册第五章 统计与概率5.4 统计与概率的应用课后测评
展开
这是一份高中数学人教B版 (2019)必修 第二册第五章 统计与概率5.4 统计与概率的应用课后测评,文件包含第五章统计与概率原卷版doc、第五章统计与概率解析版doc等2份试卷配套教学资源,其中试卷共23页, 欢迎下载使用。
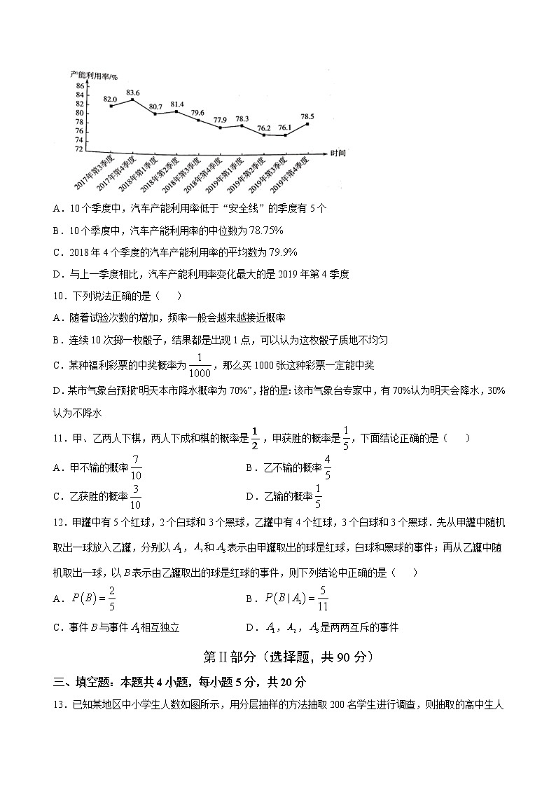
第五章 统计与概率章末综合检测 第Ⅰ部分(选择题,共60分)一、单项选择题:本题共8小题,每小题5分,共40分.在每小题给出的四个选项中,只有一项是符合题目要求.1.某单位有职工100人,不到35岁的有45人,35岁到49岁的有25人,剩下的为50岁以上(包括50岁)的人,用分层抽样的方法从中抽取20人,各年龄段分别抽取的人数为( )A.7,5,8 B.9,5,6 C.7,5,9 D.8,5,72.在5件产品中,有3件一等品和2件二等品,从中任取2件,以为概率的事件是( )A.恰有1件一等品 B.至少有一件一等品C.至多有一件一等品 D.都不是一等品3.若某群体中的成员只用现金支付的概率为0.45,既用现金支付也用非现金支付的概率为0.15,则不用现金支付的概率为A.0.3 B.0.4 C.0.6 D.0.74.有一笔统计资料,共有11个如下数据(不完全以大小排列):2,4,4,5,5,6,7,8,9,11,x,已知这组数据的平均数为6,则这组数据的方差为( )A.6 B. C.66 D.6.55.在1,2,3,4四个数中随机地抽取一个数记为a,再在剩余的三个数中随机地抽取一个数记为b,则“不是整数”的概率为( )A. B. C. D.6.甲、乙两人独立地解同一问题,甲解决这个问题的概率是,乙解决这个问题的概率是,那么恰好有1人解决这个问题的概率是 ( )A. B.C. D.7.投掷一枚均匀硬币和一枚均匀骰子各一次,记“硬币正面向上”为事件A,“骰子向上的点数是3”为事件B,则事件A,B中至少有一件发生的概率是( )A. B. C. D.8.汽车的“燃油效率”是指汽车每消耗1升汽油行驶的里程,下图描述了甲、乙、丙三辆汽车在不同速度下的燃油效率情况. 下列叙述中正确的是( )A.消耗1升汽油,乙车最多可行驶5千米B.以相同速度行驶相同路程,三辆车中,甲车消耗汽油最多C.甲车以80千米/小时的速度行驶1小时,消耗10升汽油D.某城市机动车最高限速80千米/小时. 相同条件下,在该市用丙车比用乙车更省油 二、多项选择题:本题共4小题,每小题5分,共20分.在每小题给出的选项中,有多项符合题目要求. 全部选对的得5分,部分选对的得3分,有选错的得0分.9.产能利用率是工业总产出对生产设备的比率,反映了实际生产能力到底有多少在运转发挥生产作用.汽车制造业的产能利用率的正常值区间为,称为“安全线”.如图是2017年第3季度到2019年第4季度的中国汽车制造业的产能利用率的统计图.以下结论正确的是( )A.10个季度中,汽车产能利用率低于“安全线”的季度有5个B.10个季度中,汽车产能利用率的中位数为C.2018年4个季度的汽车产能利用率的平均数为D.与上一季度相比,汽车产能利用率变化最大的是2019年第4季度10.下列说法正确的是( )A.随着试验次数的增加,频率一般会越来越接近概率B.连续10次掷一枚骰子,结果都是出现1点,可以认为这枚骰子质地不均匀C.某种福利彩票的中奖概率为,那么买1000张这种彩票一定能中奖D.某市气象台预报“明天本市降水概率为70%”,指的是:该市气象台专家中,有70%认为明天会降水,30%认为不降水11.甲、乙两人下棋,两人下成和棋的概率是,甲获胜的概率是,下面结论正确的是( )A.甲不输的概率 B.乙不输的概率C.乙获胜的概率 D.乙输的概率12.甲罐中有5个红球,2个白球和3个黑球,乙罐中有4个红球,3个白球和3个黑球.先从甲罐中随机取出一球放入乙罐,分别以,和表示由甲罐取出的球是红球,白球和黑球的事件;再从乙罐中随机取出一球,以表示由乙罐取出的球是红球的事件,则下列结论中正确的是( )A. B.C.事件与事件相互独立 D.,,是两两互斥的事件 第Ⅱ部分(选择题,共90分)三、填空题:本题共4小题,每小题5分,共20分13.已知某地区中小学生人数如图所示,用分层抽样的方法抽取200名学生进行调查,则抽取的高中生人数为______.14.假设要考察某公司生产的流感疫苗的剂量是否达标,现从500支疫苗中抽取50支进行检验,利用随机数表法抽取样本时,先将500支疫苗按进行编号,如果从随机数表第7行第8列的数开始向右读,请写出第3支疫苗的编号________.(下面摘取了随机数表第7行至第9行)第7行:84 42 17 53 31 57 24 55 06 88 77 04 74 47 67 21 76 33 5025 83 92 12 06 76第8行:63 01 63 78 59 16 95 56 67 19 98 10 50 71 75 12 86 73 5807 44 39 52 38 79第9行:33 21 12 34 29 78 64 56 07 82 52 42 07 44 38 15 51 00 1342 99 66 02 79 5415.甲乙两队正在角逐排球联赛的冠军,在刚刚结束的前三局比赛中,甲队2胜1负暂时领先,若规定先胜三局者即为本次联赛冠军,已知两队在每局比赛中获胜的概率均为,且各局比赛结果相互独立,则甲队最终成为本次排球联赛冠军的概率为________.16.辛普森悖论(Simpson’sParadox)有人译为辛普森诡论,在统计学中亦有人称为“逆论”,甚至有人视之为“魔术”.辛普森悖论为英国统计学家E.H.辛普森(E.H.Simpson)于1951年提出的,辛普森悖论的内容大意是“在某个条件下的两组数据,分别讨论时都会满足某种性质,可是一旦合并考虑,却可能导致相反的结论.”下面这个案例可以让我们感受到这个悖论:关于某高校法学院和商学院新学期已完成的招生情况,现有如下数据:某高校申请人数性别录取率法学院200人男50%女70%商学院300人男60%女90%对于此次招生,给出下列四个结论:①法学院的录取率小于商学院的录取率;②这两个学院所有男生的录取率小于这两个学院所有女生的录取率;③这两个学院所有男生的录取率不一定小于这两个学院所有女生的录取率;④法学院的录取率不一定小于这两个学院所有学生的录取率.其中,所有正确结论的序号是___________.四、解答题:本小题共6小题,共70分。解答应写出文字说明、证明过程或演算步骤.17.(本小题10分)为研究某植物园中某类植物的高度,随机抽取了高度在(单位:)的50株植物,得到其高度的频率分布直方图(如图所示).(1)求的值;(2)若园内有该植物1000株,试根据直方图信息估计高度在的植物数量.18.(本小题12分)随机抽取某中学甲、乙两班各10名同学,测量他们的身高(单位:cm),获得身高数据的茎叶图如图所示.(1)试比较甲、乙两班分别抽取的这10名同学身高的中位数大小;(2)现从乙班这10名同学中随机抽取两名身高不低于173cm的同学,求身高176cm的同学被抽到的概率.19.(本小题12分)为了解一种植物果实的情况,随机抽取一批该植物果实样本测量重量(单位:克),按照分为5组,其频率分布直方图如图所示.(1)求图中a的值;(2)估计这种植物果实重量的平均数和方差(同一组中的数据用该组区间的中点值作代表);(3)已知这种植物果实重量不低于32.5克的即为优质果实.若所取样本容量,从该样本分布在和的果实中,随机抽取2个,求抽到的都是优质果实的概率.20.(本小题12分)为了更好了解某年入伍新兵的身高情况,解放军某部随机抽取名新兵,分别对他们的身高进行了测量,并将测量数据分为以下五组:,,,,进行整理,如下表所示:组号分组频数第1组第2组第3组第4组第5组合计(1)在下面的图纸中,画出频率分布直方图;(2)若在第4,5两组中,用分层抽样的方法抽取6名新兵,再从这6名新兵中随机抽取2名新兵进行体能测试,求这2名新兵来自不同组的概率.21.(本小题12分)某大学为调研学生在,两家餐厅用餐的满意度,在,两家餐厅都用过餐的学生中随机抽取了100人,每人分别对这两家餐厅进行评分,满分均为60分.整理评分数据,将分数以10为组距分成6组:,,,,,,得到餐厅分数的频率分布直方图,和餐厅分数的频数分布表:B餐厅分数频数分布表分数区间频数[0,10)2[10,20)3[20,30)5[30,40)15[40,50)40[50,60]35(1)在抽样的100人中,求对餐厅评分低于30的人数;(2)从对餐厅评分在范围内的人中随机选出2人,求2人中恰有1人评分在范围内的概率;(3)求学生对A餐厅评分的平均数.22.(本小题12分)手机完全充满电量,在开机不使用的状态下,电池靠自身消耗一直到出现低电量警告之间所能维持的时间称为手机的待机时间.为了解,两个不同型号手机的待机时间,现从某卖场库存手机中随机抽取,两个型号的手机各5台,在相同条件下进行测试,统计结果如下:手机编号12345A型待机时间(h)120125122124124B型待机时间(h)118123127120已知,两个型号被测试手机待机时间的平均值相等.(1)求的值;(2)判断,两个型号被测试手机待机时间方差的大小(结论不要求证明);(3)从被测试的手机中随机抽取,型号手机各1台,求至少有1台的待机时间超过122小时的概率.(注:个数据的方差,其中为数据的平均数)
相关试卷
这是一份人教B版 (2019)必修 第二册5.4 统计与概率的应用当堂达标检测题,共10页。试卷主要包含了选择题,填空题,解答题等内容,欢迎下载使用。
这是一份高中人教B版 (2019)5.3.4 频率与概率同步测试题,文件包含534频率与概率原卷版doc、534频率与概率解析版doc等2份试卷配套教学资源,其中试卷共21页, 欢迎下载使用。
这是一份必修 第二册5.4 统计与概率的应用同步测试题,文件包含54统计与概率的应用原卷版doc、54统计与概率的应用解析版doc等2份试卷配套教学资源,其中试卷共19页, 欢迎下载使用。

